• 文献检索
  • 文档翻译
  • 深度研究
  • 学术资讯
  • Suppr Zotero 插件Zotero 插件
  • 邀请有礼
  • 套餐&价格
  • 历史记录
应用&插件
Suppr Zotero 插件Zotero 插件浏览器插件Mac 客户端Windows 客户端微信小程序
定价
高级版会员购买积分包购买API积分包
服务
文献检索文档翻译深度研究API 文档MCP 服务
关于我们
关于 Suppr公司介绍联系我们用户协议隐私条款
关注我们

Suppr 超能文献

核心技术专利:CN118964589B侵权必究
粤ICP备2023148730 号-1Suppr @ 2026

文献检索

告别复杂PubMed语法,用中文像聊天一样搜索,搜遍4000万医学文献。AI智能推荐,让科研检索更轻松。

立即免费搜索

文件翻译

保留排版,准确专业,支持PDF/Word/PPT等文件格式,支持 12+语言互译。

免费翻译文档

深度研究

AI帮你快速写综述,25分钟生成高质量综述,智能提取关键信息,辅助科研写作。

立即免费体验

负载α-松油醇的电子束交联聚乙烯醇/木薯淀粉水凝胶片;全层酸烧伤创面愈合潜力的制备、表征与评估

α-Terpineol loaded, electron beam crosslinked polyvinyl alcohol/tapioca starch hydrogel sheets; fabrication, characterization and evaluation of wound healing potential on a full thickness acid burn wound.

作者信息

Khalid Maria, Jameel Fatima, Jabri Tooba, Jabbar Abdul, Salim Asmat, Khan Irfan, Shah Muhammad Raza

机构信息

HEJ Research Institute of Chemistry, International Center for Chemical and Biological Sciences, University of Karachi Karachi 75270 Pakistan

Dr Panjwani Center for Molecular Medicine and Drug Research, International Center for Chemical and Biological Sciences, University of Karachi Karachi 75270 Pakistan

出版信息

RSC Adv. 2024 Sep 3;14(38):28058-28076. doi: 10.1039/d4ra04572f. eCollection 2024 Aug 29.

DOI:10.1039/d4ra04572f
PMID:39228757
原文链接:https://pmc.ncbi.nlm.nih.gov/articles/PMC11369888/
Abstract

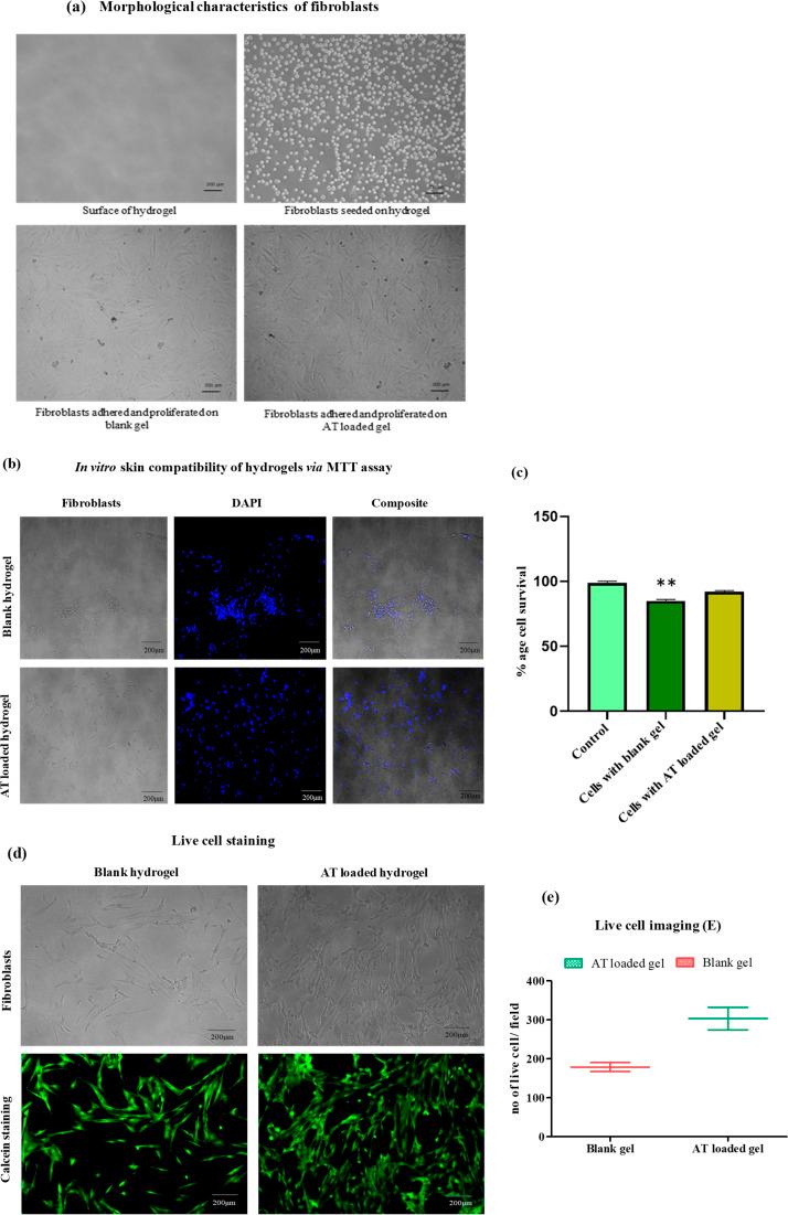
The multifaceted challenges in treating full-thickness acid burn wounds including impaired tissue regeneration, increased risk of infection, and the pursuit of functional and aesthetically pleasing outcomes, highlights the need for innovative therapeutic approaches for their treatment. The exceptional biochemical and mechanical properties of hydrogels, particularly their extracellular matrix-like nature and their potential to incorporate functional ingredients positions them as promising materials for wound dressings, offering a potential solution to the complexities of full-thickness burn wound management. The current study has integrated functional ingredients (starch and α-terpineol), known for their angiogenic, fibroblast-adhesive, and anti-inflammatory properties into an α-terpineol loaded, electron beam crosslinked polyvinyl alcohol/tapioca pearl starch hydrogel. The hydrogel was then explored for its efficacy in treating full-thickness acid burns. The hydrogel sheets, fabricated using a 25 kGy electron beam, were characterized for structural and functional properties. Surface morphology, gel fraction, swelling ratio, moisture retention capacity and thermal stability were also evaluated. PVA/tapioca starch hydrogel demonstrated optimal macroporosity, mechanical strength, thermal stability, water retention, and moisturizing ability, making it ideal for the intended application. skin compatibility analysis of α-terpineol-loaded hydrogel confirmed its biocompatibility, demonstrating 90% fibroblast viability. sensitivity testing on normal rat skin showed no inflammatory response. Analysis of the full-thickness rat chemical burn wounds treated with the hydrogels demonstrated that α-terpineol (AT) loaded e-beam crosslinked PVA/tapioca starch hydrogels increased the rate of wound closure, promoted re-epithelialization, facilitated collagen deposition, stimulated angiogenesis, and promoted keratin deposition, ultimately leading to healing of both thick dermal and epidermal tissues, as well as partial restoration of skin appendages over a duration of 30 days as confirmed by the histological and immunohistochemistry staining. Collectively, this study indicates that α-terpineol (AT) loaded e-beam crosslinked PVA/tapioca starch hydrogel holds promise as a cost-effective and efficient wound dressing for expediting full thickness acid burn wound healing, thus expanding the practical applications of the natural polymer based sheet hydrogel dressings.

摘要

治疗全层酸烧伤创面面临多方面挑战,包括组织再生受损、感染风险增加以及追求功能和美观效果,这凸显了采用创新治疗方法治疗此类创面的必要性。水凝胶具有特殊的生化和机械性能,尤其是其类似细胞外基质的性质以及包含功能成分的潜力,使其成为伤口敷料的有前景材料,为全层烧伤创面管理的复杂性提供了潜在解决方案。当前研究将以其血管生成、成纤维细胞黏附及抗炎特性而闻名的功能成分(淀粉和α - 松油醇)整合到负载α - 松油醇、经电子束交联的聚乙烯醇/木薯珍珠淀粉水凝胶中。随后探究了该水凝胶治疗全层酸烧伤的疗效。使用25千戈瑞电子束制备的水凝胶片材进行了结构和功能特性表征。还评估了表面形态、凝胶分数、溶胀率、保湿能力和热稳定性。聚乙烯醇/木薯淀粉水凝胶展现出最佳的大孔性、机械强度、热稳定性、保水性和保湿能力,使其非常适合预期应用。负载α - 松油醇水凝胶的皮肤相容性分析证实了其生物相容性,成纤维细胞活力达90%。对正常大鼠皮肤的敏感性测试显示无炎症反应。对用水凝胶治疗的全层大鼠化学烧伤创面的分析表明,负载α - 松油醇(AT)的电子束交联聚乙烯醇/木薯淀粉水凝胶提高了伤口闭合率,促进了再上皮化,促进了胶原蛋白沉积,刺激了血管生成,并促进了角蛋白沉积,最终导致厚真皮和表皮组织愈合,以及在30天内皮肤附属器部分恢复,组织学和免疫组织化学染色证实了这一点。总体而言,本研究表明,负载α - 松油醇(AT)的电子束交联聚乙烯醇/木薯淀粉水凝胶有望成为一种经济高效的伤口敷料,加速全层酸烧伤创面愈合,从而扩大基于天然聚合物的片状水凝胶敷料的实际应用。

https://cdn.ncbi.nlm.nih.gov/pmc/blobs/0006/11369888/fe1d07b20be5/d4ra04572f-f13.jpg
https://cdn.ncbi.nlm.nih.gov/pmc/blobs/0006/11369888/d5b479ae1ee3/d4ra04572f-s1.jpg
https://cdn.ncbi.nlm.nih.gov/pmc/blobs/0006/11369888/5f49fdaee883/d4ra04572f-f1.jpg
https://cdn.ncbi.nlm.nih.gov/pmc/blobs/0006/11369888/2b3d503943ba/d4ra04572f-f2.jpg
https://cdn.ncbi.nlm.nih.gov/pmc/blobs/0006/11369888/edb27621849a/d4ra04572f-f3.jpg
https://cdn.ncbi.nlm.nih.gov/pmc/blobs/0006/11369888/605518e3a83e/d4ra04572f-f4.jpg
https://cdn.ncbi.nlm.nih.gov/pmc/blobs/0006/11369888/5fb6b66bb6e9/d4ra04572f-f5.jpg
https://cdn.ncbi.nlm.nih.gov/pmc/blobs/0006/11369888/ed2c326f431a/d4ra04572f-f6.jpg
https://cdn.ncbi.nlm.nih.gov/pmc/blobs/0006/11369888/6761650676eb/d4ra04572f-f7.jpg
https://cdn.ncbi.nlm.nih.gov/pmc/blobs/0006/11369888/2be1a52eeb30/d4ra04572f-f8.jpg
https://cdn.ncbi.nlm.nih.gov/pmc/blobs/0006/11369888/ede07f9b8276/d4ra04572f-f9.jpg
https://cdn.ncbi.nlm.nih.gov/pmc/blobs/0006/11369888/1e39e538213e/d4ra04572f-f10.jpg
https://cdn.ncbi.nlm.nih.gov/pmc/blobs/0006/11369888/bed524bfadd2/d4ra04572f-f11.jpg
https://cdn.ncbi.nlm.nih.gov/pmc/blobs/0006/11369888/8a819e4ab450/d4ra04572f-f12.jpg
https://cdn.ncbi.nlm.nih.gov/pmc/blobs/0006/11369888/fe1d07b20be5/d4ra04572f-f13.jpg
https://cdn.ncbi.nlm.nih.gov/pmc/blobs/0006/11369888/d5b479ae1ee3/d4ra04572f-s1.jpg
https://cdn.ncbi.nlm.nih.gov/pmc/blobs/0006/11369888/5f49fdaee883/d4ra04572f-f1.jpg
https://cdn.ncbi.nlm.nih.gov/pmc/blobs/0006/11369888/2b3d503943ba/d4ra04572f-f2.jpg
https://cdn.ncbi.nlm.nih.gov/pmc/blobs/0006/11369888/edb27621849a/d4ra04572f-f3.jpg
https://cdn.ncbi.nlm.nih.gov/pmc/blobs/0006/11369888/605518e3a83e/d4ra04572f-f4.jpg
https://cdn.ncbi.nlm.nih.gov/pmc/blobs/0006/11369888/5fb6b66bb6e9/d4ra04572f-f5.jpg
https://cdn.ncbi.nlm.nih.gov/pmc/blobs/0006/11369888/ed2c326f431a/d4ra04572f-f6.jpg
https://cdn.ncbi.nlm.nih.gov/pmc/blobs/0006/11369888/6761650676eb/d4ra04572f-f7.jpg
https://cdn.ncbi.nlm.nih.gov/pmc/blobs/0006/11369888/2be1a52eeb30/d4ra04572f-f8.jpg
https://cdn.ncbi.nlm.nih.gov/pmc/blobs/0006/11369888/ede07f9b8276/d4ra04572f-f9.jpg
https://cdn.ncbi.nlm.nih.gov/pmc/blobs/0006/11369888/1e39e538213e/d4ra04572f-f10.jpg
https://cdn.ncbi.nlm.nih.gov/pmc/blobs/0006/11369888/bed524bfadd2/d4ra04572f-f11.jpg
https://cdn.ncbi.nlm.nih.gov/pmc/blobs/0006/11369888/8a819e4ab450/d4ra04572f-f12.jpg
https://cdn.ncbi.nlm.nih.gov/pmc/blobs/0006/11369888/fe1d07b20be5/d4ra04572f-f13.jpg

相似文献

1
α-Terpineol loaded, electron beam crosslinked polyvinyl alcohol/tapioca starch hydrogel sheets; fabrication, characterization and evaluation of wound healing potential on a full thickness acid burn wound.负载α-松油醇的电子束交联聚乙烯醇/木薯淀粉水凝胶片;全层酸烧伤创面愈合潜力的制备、表征与评估
RSC Adv. 2024 Sep 3;14(38):28058-28076. doi: 10.1039/d4ra04572f. eCollection 2024 Aug 29.
2
Icariin-Loaded Polyvinyl Alcohol/Agar Hydrogel: Development, Characterization, and In Vivo Evaluation in a Full-Thickness Burn Model.载有淫羊藿苷的聚乙烯醇/琼脂水凝胶:在全层烧伤模型中的研发、表征及体内评估
Int J Low Extrem Wounds. 2019 Sep;18(3):323-335. doi: 10.1177/1534734619849982. Epub 2019 May 29.
3
[Effect of P311 microspheres-loaded thermosensitive chitosan hydrogel on the wound healing of full-thickness skin defects in rats].P311微球负载热敏壳聚糖水凝胶对大鼠全层皮肤缺损创面愈合的影响
Zhonghua Shao Shang Yu Chuang Mian Xiu Fu Za Zhi. 2022 Oct 20;38(10):914-922. doi: 10.3760/cma.j.cn501225-20220414-00135.
4
[Preparation and roles of sliver-loaded viscous hydrogel in healing of full-thickness skin defect wounds with bacterial colonization in mice].[载银粘性水凝胶在小鼠伴有细菌定植的全层皮肤缺损创面愈合中的制备及作用]
Zhonghua Shao Shang Za Zhi. 2021 Nov 20;37(11):1036-1047. doi: 10.3760/cma.j.cn501120-20210906-00304.
5
Acceleration of skin regeneration in full-thickness burns by incorporation of bFGF-loaded alginate microspheres into a CMCS-PVA hydrogel.通过将负载碱性成纤维细胞生长因子(bFGF)的海藻酸盐微球掺入壳聚糖-聚乙烯醇(CMCS-PVA)水凝胶中来加速全层烧伤皮肤的再生。
J Tissue Eng Regen Med. 2017 May;11(5):1562-1573. doi: 10.1002/term.2057. Epub 2015 Jun 29.
6
Pristine Gellan Gum-Collagen Interpenetrating Network Hydrogels as Mechanically Enhanced Anti-inflammatory Biologic Wound Dressings for Burn Wound Therapy.作为机械增强型抗炎生物创面敷料的原始结冷胶-胶原互穿网络水凝胶在烧伤创面治疗中的应用。
ACS Appl Bio Mater. 2021 Feb 15;4(2):1470-1482. doi: 10.1021/acsabm.0c01363. Epub 2021 Feb 3.
7
Preparation of polyvinyl alcohol hydrogel containing chlorogenic acid microspheres and its evaluation for use in skin wound healing.载有绿原酸微球的聚乙烯醇水凝胶的制备及其在皮肤创伤愈合中的应用评价。
J Biomater Appl. 2023 Apr;37(9):1667-1675. doi: 10.1177/08853282221150845. Epub 2023 Jan 4.
8
Dextran hydrogel scaffolds enhance angiogenic responses and promote complete skin regeneration during burn wound healing.右旋糖酐水凝胶支架可增强血管生成反应,促进烧伤创面愈合过程中的完全皮肤再生。
Proc Natl Acad Sci U S A. 2011 Dec 27;108(52):20976-81. doi: 10.1073/pnas.1115973108. Epub 2011 Dec 14.
9
3D-printed hydrogels dressings with bioactive borate glass for continuous hydration and treatment of second-degree burns.用于持续保湿和治疗二度烧伤的含生物活性硼酸盐玻璃的3D打印水凝胶敷料。
Int J Bioprint. 2023 Oct 15;9(6). doi: 10.36922/ijb.0118. Epub 2023 Jul 14.
10
Gel characterisation and in vivo evaluation of minocycline-loaded wound dressing with enhanced wound healing using polyvinyl alcohol and chitosan.载药创可贴的凝胶特性及体内评价——聚乙烯醇和壳聚糖促进伤口愈合
Int J Pharm. 2010 Jun 15;392(1-2):232-40. doi: 10.1016/j.ijpharm.2010.03.024. Epub 2010 Mar 15.

引用本文的文献

1
Herbal bioactive-loaded biopolymeric formulations for wound healing applications.用于伤口愈合的负载草药生物活性成分的生物聚合物制剂。
RSC Adv. 2025 Apr 17;15(16):12402-12442. doi: 10.1039/d4ra08604j. eCollection 2025 Apr 16.

本文引用的文献

1
Cassava ( Crantz): A Systematic Review for the Pharmacological Activities, Traditional Uses, Nutritional Values, and Phytochemistry.木薯(Crantz):药理学活性、传统用途、营养价值和植物化学的系统评价。
J Evid Based Integr Med. 2023 Jan-Dec;28:2515690X231206227. doi: 10.1177/2515690X231206227.
2
Mechanical properties and wound healing potential of bacterial cellulose-xyloglucan-dextran hydrogels.细菌纤维素-木葡聚糖-葡聚糖水凝胶的力学性能及创伤愈合潜力。
Carbohydr Polym. 2023 Dec 1;321:121268. doi: 10.1016/j.carbpol.2023.121268. Epub 2023 Aug 8.
3
Burns: Classification, Pathophysiology, and Treatment: A Review.
烧伤:分类、病理生理学和治疗:综述。
Int J Mol Sci. 2023 Feb 13;24(4):3749. doi: 10.3390/ijms24043749.
4
Biomedical materials for wound dressing: recent advances and applications.用于伤口敷料的生物医学材料:最新进展与应用
RSC Adv. 2023 Feb 13;13(8):5509-5528. doi: 10.1039/d2ra07673j. eCollection 2023 Feb 6.
5
Electron Beam Irradiation Cross-Linked Hydrogel Patches Loaded with Red Onion Peel Extract for Transdermal Drug Delivery: Formulation, Characterization, Cytocompatibility, and Skin Permeation.负载红洋葱皮提取物的电子束辐照交联水凝胶贴片用于透皮给药:制剂、表征、细胞相容性和皮肤渗透性
Gels. 2023 Jan 7;9(1):52. doi: 10.3390/gels9010052.
6
Influence of Cedar Essential Oil on Physical and Biological Properties of Hemostatic, Antibacterial, and Antioxidant Polyvinyl Alcohol/Cedar Oil/Kaolin Composite Hydrogels.雪松精油对止血、抗菌和抗氧化聚乙烯醇/雪松油/高岭土复合水凝胶物理和生物学性能的影响
Pharmaceutics. 2022 Nov 29;14(12):2649. doi: 10.3390/pharmaceutics14122649.
7
Advances of hydrogel combined with stem cells in promoting chronic wound healing.水凝胶联合干细胞在促进慢性伤口愈合方面的进展
Front Chem. 2022 Nov 28;10:1038839. doi: 10.3389/fchem.2022.1038839. eCollection 2022.
8
A critical review on starch-based electrospun nanofibrous scaffolds for wound healing application.关于用于伤口愈合的淀粉基电纺纳米纤维支架的批判性综述。
Int J Biol Macromol. 2022 Dec 1;222(Pt B):1852-1860. doi: 10.1016/j.ijbiomac.2022.09.274. Epub 2022 Oct 1.
9
Review of History of Basic Principles of Burn Wound Management.烧伤创面处理基本原则的历史回顾。
Medicina (Kaunas). 2022 Mar 7;58(3):400. doi: 10.3390/medicina58030400.
10
Functional Hydrogels for Treatment of Chronic Wounds.用于治疗慢性伤口的功能性水凝胶
Gels. 2022 Feb 17;8(2):127. doi: 10.3390/gels8020127.