• 文献检索
  • 文档翻译
  • 深度研究
  • 学术资讯
  • Suppr Zotero 插件Zotero 插件
  • 邀请有礼
  • 套餐&价格
  • 历史记录
应用&插件
Suppr Zotero 插件Zotero 插件浏览器插件Mac 客户端Windows 客户端微信小程序
定价
高级版会员购买积分包购买API积分包
服务
文献检索文档翻译深度研究API 文档MCP 服务
关于我们
关于 Suppr公司介绍联系我们用户协议隐私条款
关注我们

Suppr 超能文献

核心技术专利:CN118964589B侵权必究
粤ICP备2023148730 号-1Suppr @ 2026

文献检索

告别复杂PubMed语法,用中文像聊天一样搜索,搜遍4000万医学文献。AI智能推荐,让科研检索更轻松。

立即免费搜索

文件翻译

保留排版,准确专业,支持PDF/Word/PPT等文件格式,支持 12+语言互译。

免费翻译文档

深度研究

AI帮你快速写综述,25分钟生成高质量综述,智能提取关键信息,辅助科研写作。

立即免费体验

调节电压门控钠离子通道以增强分化并提高胶质母细胞瘤细胞对化疗的敏感性。

Modulating voltage-gated sodium channels to enhance differentiation and sensitize glioblastoma cells to chemotherapy.

机构信息

Department of Biology and Biotechnology "L. Spallanzani", University of Pavia, Pavia, 27100, Italy.

PhD Program in Genetics, Molecular and Cellular Biology, University of Pavia, Pavia, Italy.

出版信息

Cell Commun Signal. 2024 Sep 9;22(1):434. doi: 10.1186/s12964-024-01819-z.

DOI:10.1186/s12964-024-01819-z
PMID:39251990
原文链接:https://pmc.ncbi.nlm.nih.gov/articles/PMC11382371/
Abstract

BACKGROUND

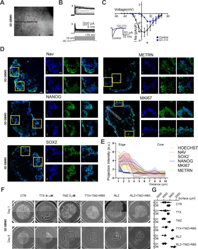
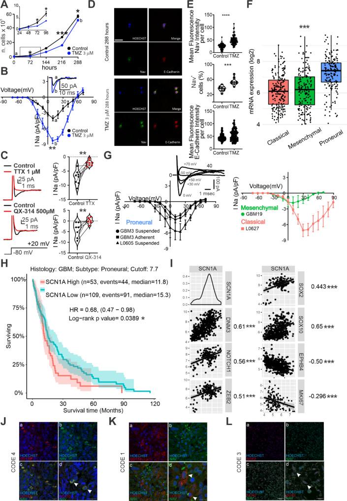
Glioblastoma (GBM) stands as the most prevalent and aggressive form of adult gliomas. Despite the implementation of intensive therapeutic approaches involving surgery, radiation, and chemotherapy, Glioblastoma Stem Cells contribute to tumor recurrence and poor prognosis. The induction of Glioblastoma Stem Cells differentiation by manipulating the transcriptional machinery has emerged as a promising strategy for GBM treatment. Here, we explored an innovative approach by investigating the role of the depolarized resting membrane potential (RMP) observed in patient-derived GBM sphereforming cell (GSCs), which allows them to maintain a stemness profile when they reside in the G0 phase of the cell cycle.

METHODS

We conducted molecular biology and electrophysiological experiments, both in vitro and in vivo, to examine the functional expression of the voltage-gated sodium channel (Na) in GSCs, particularly focusing on its cell cycle-dependent functional expression. Na activity was pharmacologically manipulated, and its effects on GSCs behavior were assessed by live imaging cell cycle analysis, self-renewal assays, and chemosensitivity assays. Mechanistic insights into the role of Na in regulating GBM stemness were investigated through pathway analysis in vitro and through tumor proliferation assay in vivo.

RESULTS

We demonstrated that Na is functionally expressed by GSCs mainly during the G0 phase of the cell cycle, suggesting its pivotal role in modulating the RMP. The pharmacological blockade of Na made GBM cells more susceptible to temozolomide (TMZ), a standard drug for this type of tumor, by inducing cell cycle re-entry from G0 phase to G1/S transition. Additionally, inhibition of Na substantially influenced the self-renewal and multipotency features of GSCs, concomitantly enhancing their degree of differentiation. Finally, our data suggested that Na positively regulates GBM stemness by depolarizing the RMP and suppressing the ERK signaling pathway. Of note, in vivo proliferation assessment confirmed the increased susceptibility to TMZ following pharmacological blockade of Na.

CONCLUSIONS

This insight positions Na as a promising prognostic biomarker and therapeutic target for GBM patients, particularly in conjunction with temozolomide treatment.

摘要

背景

胶质母细胞瘤(GBM)是成人神经胶质瘤中最常见且侵袭性最强的形式。尽管采用了包括手术、放疗和化疗在内的强化治疗方法,但胶质母细胞瘤干细胞仍是肿瘤复发和预后不良的原因。通过操纵转录机制诱导胶质母细胞瘤干细胞分化已成为 GBM 治疗的一种有前途的策略。在这里,我们通过研究患者来源的 GBM 球形成细胞(GSCs)中观察到的去极化静息膜电位(RMP)的作用,探索了一种创新方法,该电位使它们在细胞周期的 G0 期时能够保持干细胞特征。

方法

我们进行了分子生物学和电生理学实验,包括在体外和体内,以检查电压门控钠离子通道(Na)在 GSCs 中的功能表达,特别是专注于其细胞周期依赖性功能表达。Na 活性通过药理学进行了操作,并通过活细胞周期分析、自我更新测定和化学敏感性测定评估其对 GSCs 行为的影响。通过体外通路分析和体内肿瘤增殖测定研究了 Na 在调节 GBM 干细胞特性中的作用机制。

结果

我们证明 Na 主要在细胞周期的 G0 期由 GSCs 功能性表达,表明其在调节 RMP 中起关键作用。Na 的药理学阻断使 GBM 细胞对替莫唑胺(TMZ)更加敏感,TMZ 是此类肿瘤的标准药物,通过诱导细胞从 G0 期进入 G1/S 期。此外,Na 的抑制显著影响 GSCs 的自我更新和多能性特征,同时增强其分化程度。最后,我们的数据表明,Na 通过去极化 RMP 和抑制 ERK 信号通路来正向调节 GBM 干细胞特性。值得注意的是,体内增殖评估证实,Na 的药理学阻断后,TMZ 的敏感性增加。

结论

这一发现将 Na 定位为 GBM 患者有前途的预后生物标志物和治疗靶点,特别是与替莫唑胺治疗联合使用时。

https://cdn.ncbi.nlm.nih.gov/pmc/blobs/dc22/11382371/d314682d8fcb/12964_2024_1819_Fig7_HTML.jpg
https://cdn.ncbi.nlm.nih.gov/pmc/blobs/dc22/11382371/538a8cb9630b/12964_2024_1819_Fig1_HTML.jpg
https://cdn.ncbi.nlm.nih.gov/pmc/blobs/dc22/11382371/758181f97196/12964_2024_1819_Fig2_HTML.jpg
https://cdn.ncbi.nlm.nih.gov/pmc/blobs/dc22/11382371/50b48538f645/12964_2024_1819_Fig3_HTML.jpg
https://cdn.ncbi.nlm.nih.gov/pmc/blobs/dc22/11382371/abc824abeac9/12964_2024_1819_Fig4_HTML.jpg
https://cdn.ncbi.nlm.nih.gov/pmc/blobs/dc22/11382371/85e4e95f8fb9/12964_2024_1819_Fig5_HTML.jpg
https://cdn.ncbi.nlm.nih.gov/pmc/blobs/dc22/11382371/80a24ba1098a/12964_2024_1819_Fig6_HTML.jpg
https://cdn.ncbi.nlm.nih.gov/pmc/blobs/dc22/11382371/d314682d8fcb/12964_2024_1819_Fig7_HTML.jpg
https://cdn.ncbi.nlm.nih.gov/pmc/blobs/dc22/11382371/538a8cb9630b/12964_2024_1819_Fig1_HTML.jpg
https://cdn.ncbi.nlm.nih.gov/pmc/blobs/dc22/11382371/758181f97196/12964_2024_1819_Fig2_HTML.jpg
https://cdn.ncbi.nlm.nih.gov/pmc/blobs/dc22/11382371/50b48538f645/12964_2024_1819_Fig3_HTML.jpg
https://cdn.ncbi.nlm.nih.gov/pmc/blobs/dc22/11382371/abc824abeac9/12964_2024_1819_Fig4_HTML.jpg
https://cdn.ncbi.nlm.nih.gov/pmc/blobs/dc22/11382371/85e4e95f8fb9/12964_2024_1819_Fig5_HTML.jpg
https://cdn.ncbi.nlm.nih.gov/pmc/blobs/dc22/11382371/80a24ba1098a/12964_2024_1819_Fig6_HTML.jpg
https://cdn.ncbi.nlm.nih.gov/pmc/blobs/dc22/11382371/d314682d8fcb/12964_2024_1819_Fig7_HTML.jpg

相似文献

1
Modulating voltage-gated sodium channels to enhance differentiation and sensitize glioblastoma cells to chemotherapy.调节电压门控钠离子通道以增强分化并提高胶质母细胞瘤细胞对化疗的敏感性。
Cell Commun Signal. 2024 Sep 9;22(1):434. doi: 10.1186/s12964-024-01819-z.
2
Glioblastoma stem cells deliver ABCB4 transcribed by ATF3 via exosomes conferring glioblastoma resistance to temozolomide.胶质母细胞瘤干细胞通过外泌体传递由 ATF3 转录的 ABCB4,使胶质母细胞瘤对替莫唑胺产生耐药性。
Cell Death Dis. 2024 May 6;15(5):318. doi: 10.1038/s41419-024-06695-6.
3
Inhibition of Carbonic Anhydrase 2 Overcomes Temozolomide Resistance in Glioblastoma Cells.抑制碳酸酐酶 2 可克服脑胶质瘤细胞对替莫唑胺的耐药性。
Int J Mol Sci. 2021 Dec 23;23(1):157. doi: 10.3390/ijms23010157.
4
BMP4 and Temozolomide Synergize in the Majority of Patient-Derived Glioblastoma Cultures.BMP4 和替莫唑胺在大多数患者来源的脑胶质瘤培养物中协同作用。
Int J Mol Sci. 2024 Sep 22;25(18):10176. doi: 10.3390/ijms251810176.
5
Combined PDK1 and CHK1 inhibition is required to kill glioblastoma stem-like cells in vitro and in vivo.在体外和体内杀死胶质母细胞瘤干细胞样细胞需要联合抑制PDK1和CHK1。
Cell Death Dis. 2014 May 8;5(5):e1223. doi: 10.1038/cddis.2014.188.
6
Afatinib and Temozolomide combination inhibits tumorigenesis by targeting EGFRvIII-cMet signaling in glioblastoma cells.阿法替尼和替莫唑胺联合抑制 EGFRvIII-cMet 信号通路抑制胶质母细胞瘤的肿瘤发生。
J Exp Clin Cancer Res. 2019 Jun 18;38(1):266. doi: 10.1186/s13046-019-1264-2.
7
Cell surface vimentin-targeted monoclonal antibody 86C increases sensitivity to temozolomide in glioma stem cells.细胞表面波形蛋白靶向单克隆抗体 86C 增加脑肿瘤干细胞对替莫唑胺的敏感性。
Cancer Lett. 2018 Oct 1;433:176-185. doi: 10.1016/j.canlet.2018.07.008. Epub 2018 Jul 6.
8
Inhibition of autophagy increases susceptibility of glioblastoma stem cells to temozolomide by igniting ferroptosis.自噬抑制通过引发铁死亡增加胶质母细胞瘤干细胞对替莫唑胺的敏感性。
Cell Death Dis. 2018 Aug 6;9(8):841. doi: 10.1038/s41419-018-0864-7.
9
Extracellular vesicles derived from hypoxic glioma stem-like cells confer temozolomide resistance on glioblastoma by delivering miR-30b-3p.缺氧胶质瘤干细胞衍生的细胞外囊泡通过递送 miR-30b-3p 赋予胶质母细胞瘤替莫唑胺耐药性。
Theranostics. 2021 Jan 1;11(4):1763-1779. doi: 10.7150/thno.47057. eCollection 2021.
10
Metformin and temozolomide act synergistically to inhibit growth of glioma cells and glioma stem cells in vitro and in vivo.二甲双胍和替莫唑胺协同作用,在体外和体内抑制胶质瘤细胞和胶质瘤干细胞的生长。
Oncotarget. 2015 Oct 20;6(32):32930-43. doi: 10.18632/oncotarget.5405.

引用本文的文献

1
Deciphering the Role of Functional Ion Channels in Cancer Stem Cells (CSCs) and Their Therapeutic Implications.解析功能性离子通道在癌症干细胞(CSCs)中的作用及其治疗意义。
Int J Mol Sci. 2025 Aug 6;26(15):7595. doi: 10.3390/ijms26157595.
2
Overcoming temozolomide resistance in glioma: recent advances and mechanistic insights.克服胶质瘤中的替莫唑胺耐药性:最新进展与机制洞察
Acta Neuropathol Commun. 2025 Jun 5;13(1):126. doi: 10.1186/s40478-025-02046-4.
3
The Role of Ion Channels in Cervical Cancer Progression: From Molecular Biomarkers to Diagnostic and Therapeutic Innovations.

本文引用的文献

1
A novel Na1.5-dependent feedback mechanism driving glycolytic acidification in breast cancer metastasis.一种新型的 Na1.5 依赖的反馈机制驱动乳腺癌转移中的糖酵解酸化。
Oncogene. 2024 Aug;43(34):2578-2594. doi: 10.1038/s41388-024-03098-x. Epub 2024 Jul 25.
2
Repositioning of antiarrhythmics for prostate cancer treatment: a novel strategy to reprogram cancer-associated fibroblasts towards a tumor-suppressive phenotype.将抗心律失常药物重新定位用于前列腺癌治疗:一种向肿瘤抑制表型重编程癌相关成纤维细胞的新策略。
J Exp Clin Cancer Res. 2024 Jun 11;43(1):161. doi: 10.1186/s13046-024-03081-0.
3
Voltage-gated sodium channels in cancer and their specific inhibitors.
离子通道在宫颈癌进展中的作用:从分子生物标志物到诊断与治疗创新
Cancers (Basel). 2025 May 1;17(9):1538. doi: 10.3390/cancers17091538.
4
Repurposing Antiepileptic Drugs for Cancer: A Promising Therapeutic Strategy.将抗癫痫药物用于癌症治疗:一种有前景的治疗策略。
J Clin Med. 2025 Apr 14;14(8):2673. doi: 10.3390/jcm14082673.
5
Neuroscience in peripheral cancers: tumors hijacking nerves and neuroimmune crosstalk.外周癌症中的神经科学:肿瘤劫持神经与神经免疫相互作用
MedComm (2020). 2024 Oct 31;5(11):e784. doi: 10.1002/mco2.784. eCollection 2024 Nov.
电压门控钠离子通道在癌症中的作用及其特异性抑制剂。
Pathol Res Pract. 2023 Nov;251:154909. doi: 10.1016/j.prp.2023.154909. Epub 2023 Oct 28.
4
Nuclear ERK1/2 signaling potentiation enhances neuroprotection and cognition via Importinα1/KPNA2.核 ERK1/2 信号增强通过 Importinα1/KPNA2 增强神经保护和认知。
EMBO Mol Med. 2023 Nov 8;15(11):e15984. doi: 10.15252/emmm.202215984. Epub 2023 Oct 4.
5
Role of Na/Ca Exchanger (NCX) in Glioblastoma Cell Migration (In Vitro).钠钙交换器 (NCX) 在胶质母细胞瘤细胞迁移 (体外) 中的作用。
Int J Mol Sci. 2023 Aug 11;24(16):12673. doi: 10.3390/ijms241612673.
6
Glioblastoma remodelling of human neural circuits decreases survival.胶质母细胞瘤重塑人类神经回路会降低存活率。
Nature. 2023 May;617(7961):599-607. doi: 10.1038/s41586-023-06036-1. Epub 2023 May 3.
7
Role of the voltage‑gated sodium channel Nav1.6 in glioma and candidate drugs screening.电压门控钠离子通道 Nav1.6 在神经胶质瘤中的作用及候选药物筛选。
Int J Mol Med. 2023 Jun;51(6). doi: 10.3892/ijmm.2023.5249. Epub 2023 Apr 13.
8
Impact of age and gender on glioblastoma onset, progression, and management.年龄和性别对胶质母细胞瘤的发病、进展及治疗的影响。
Mech Ageing Dev. 2023 Apr;211:111801. doi: 10.1016/j.mad.2023.111801. Epub 2023 Mar 28.
9
Antitumor Potential of Antiepileptic Drugs in Human Glioblastoma: Pharmacological Targets and Clinical Benefits.抗癫痫药物在人胶质母细胞瘤中的抗肿瘤潜力:药理学靶点与临床益处
Biomedicines. 2023 Feb 16;11(2):582. doi: 10.3390/biomedicines11020582.
10
Voltage-Gated Sodium Channel Na1.5 Controls NHE-1-Dependent Invasive Properties in Colon Cancer Cells.电压门控钠通道Na1.5调控结肠癌细胞中NHE-1依赖的侵袭特性。
Cancers (Basel). 2022 Dec 22;15(1):46. doi: 10.3390/cancers15010046.