• 文献检索
  • 文档翻译
  • 深度研究
  • 学术资讯
  • Suppr Zotero 插件Zotero 插件
  • 邀请有礼
  • 套餐&价格
  • 历史记录
应用&插件
Suppr Zotero 插件Zotero 插件浏览器插件Mac 客户端Windows 客户端微信小程序
定价
高级版会员购买积分包购买API积分包
服务
文献检索文档翻译深度研究API 文档MCP 服务
关于我们
关于 Suppr公司介绍联系我们用户协议隐私条款
关注我们

Suppr 超能文献

核心技术专利:CN118964589B侵权必究
粤ICP备2023148730 号-1Suppr @ 2026

文献检索

告别复杂PubMed语法,用中文像聊天一样搜索,搜遍4000万医学文献。AI智能推荐,让科研检索更轻松。

立即免费搜索

文件翻译

保留排版,准确专业,支持PDF/Word/PPT等文件格式,支持 12+语言互译。

免费翻译文档

深度研究

AI帮你快速写综述,25分钟生成高质量综述,智能提取关键信息,辅助科研写作。

立即免费体验

解析人类固有样 T 细胞的表型状态:与常规 T 细胞和小鼠模型的比较见解。

Unraveling the phenotypic states of human innate-like T cells: Comparative insights with conventional T cells and mouse models.

机构信息

University of Colorado Anschutz Medical Campus, Aurora, CO, USA.

School of Biological Sciences, Cold Spring Harbor Laboratory, Cold Spring Harbor, NY, USA; Simons Center for Quantitative Biology, Cold Spring Harbor Laboratory, Cold Spring Harbor, NY, USA.

出版信息

Cell Rep. 2024 Sep 24;43(9):114705. doi: 10.1016/j.celrep.2024.114705. Epub 2024 Sep 10.

DOI:10.1016/j.celrep.2024.114705
PMID:39264810
原文链接:https://pmc.ncbi.nlm.nih.gov/articles/PMC11552652/
Abstract

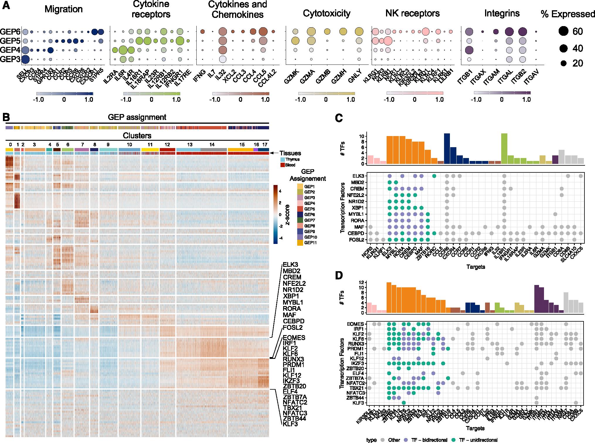
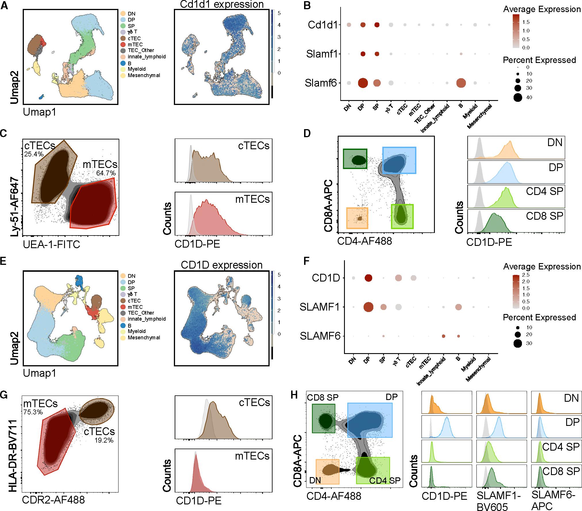
The "innate-like" T cell compartment, known as T, represents a diverse group of T cells that straddle the boundary between innate and adaptive immunity. We explore the transcriptional landscape of T compared to conventional T cells (T) in the human thymus and blood using single-cell RNA sequencing (scRNA-seq) and flow cytometry. In human blood, the majority of T cells share an effector program driven by specific transcription factors, distinct from those governing T cells. Conversely, only a fraction of thymic T cells displays an effector phenotype, while others share transcriptional features with developing T cells, indicating potential divergent developmental pathways. Unlike the mouse, human T cells do not differentiate into multiple effector subsets but develop a mixed type 1/type 17 effector potential. Cross-species analysis uncovers species-specific distinctions, including the absence of type 2 T cells in humans, which implies distinct immune regulatory mechanisms across species.

摘要

“先天样”T 细胞群,即 T 细胞,代表了一类多样化的 T 细胞,它们位于先天免疫和适应性免疫之间的边界上。我们使用单细胞 RNA 测序(scRNA-seq)和流式细胞术,探索了人类胸腺和血液中的 T 细胞与传统 T 细胞(T 细胞)相比的转录组景观。在人类血液中,大多数 T 细胞具有由特定转录因子驱动的效应器程序,与 T 细胞不同。相反,只有一部分胸腺 T 细胞表现出效应器表型,而其他细胞则与正在发育的 T 细胞具有转录特征,表明潜在的不同发育途径。与小鼠不同,人类 T 细胞不会分化为多个效应细胞亚群,而是发展出一种混合的 1 型/17 型效应器潜能。种间分析揭示了种间特异性差异,包括人类中不存在 2 型 T 细胞,这意味着不同物种之间存在独特的免疫调节机制。

https://cdn.ncbi.nlm.nih.gov/pmc/blobs/c800/11552652/e6cc065e12ef/nihms-2025366-f0008.jpg
https://cdn.ncbi.nlm.nih.gov/pmc/blobs/c800/11552652/d2bba2867fd5/nihms-2025366-f0002.jpg
https://cdn.ncbi.nlm.nih.gov/pmc/blobs/c800/11552652/1093adb10ade/nihms-2025366-f0003.jpg
https://cdn.ncbi.nlm.nih.gov/pmc/blobs/c800/11552652/9872bca48fba/nihms-2025366-f0004.jpg
https://cdn.ncbi.nlm.nih.gov/pmc/blobs/c800/11552652/899e347e30f7/nihms-2025366-f0005.jpg
https://cdn.ncbi.nlm.nih.gov/pmc/blobs/c800/11552652/e07842885bb7/nihms-2025366-f0006.jpg
https://cdn.ncbi.nlm.nih.gov/pmc/blobs/c800/11552652/e04569daf3c9/nihms-2025366-f0007.jpg
https://cdn.ncbi.nlm.nih.gov/pmc/blobs/c800/11552652/e6cc065e12ef/nihms-2025366-f0008.jpg
https://cdn.ncbi.nlm.nih.gov/pmc/blobs/c800/11552652/d2bba2867fd5/nihms-2025366-f0002.jpg
https://cdn.ncbi.nlm.nih.gov/pmc/blobs/c800/11552652/1093adb10ade/nihms-2025366-f0003.jpg
https://cdn.ncbi.nlm.nih.gov/pmc/blobs/c800/11552652/9872bca48fba/nihms-2025366-f0004.jpg
https://cdn.ncbi.nlm.nih.gov/pmc/blobs/c800/11552652/899e347e30f7/nihms-2025366-f0005.jpg
https://cdn.ncbi.nlm.nih.gov/pmc/blobs/c800/11552652/e07842885bb7/nihms-2025366-f0006.jpg
https://cdn.ncbi.nlm.nih.gov/pmc/blobs/c800/11552652/e04569daf3c9/nihms-2025366-f0007.jpg
https://cdn.ncbi.nlm.nih.gov/pmc/blobs/c800/11552652/e6cc065e12ef/nihms-2025366-f0008.jpg

相似文献

1
Unraveling the phenotypic states of human innate-like T cells: Comparative insights with conventional T cells and mouse models.解析人类固有样 T 细胞的表型状态:与常规 T 细胞和小鼠模型的比较见解。
Cell Rep. 2024 Sep 24;43(9):114705. doi: 10.1016/j.celrep.2024.114705. Epub 2024 Sep 10.
2
Unraveling the Phenotypic States of Human innate-like T Cells: Comparative Insights with Conventional T Cells and Mouse Models.解析人类固有样T细胞的表型状态:与传统T细胞和小鼠模型的比较见解
bioRxiv. 2023 Dec 8:2023.12.07.570707. doi: 10.1101/2023.12.07.570707.
3
Thymic iNKT single cell analyses unmask the common developmental program of mouse innate T cells.胸腺 iNKT 单细胞分析揭示了小鼠固有 T 细胞的共同发育程序。
Nat Commun. 2020 Dec 7;11(1):6238. doi: 10.1038/s41467-020-20073-8.
4
Single-cell RNA sequencing identifies shared differentiation paths of mouse thymic innate T cells.单细胞 RNA 测序鉴定出小鼠胸腺固有 T 细胞的共享分化途径。
Nat Commun. 2020 Aug 31;11(1):4367. doi: 10.1038/s41467-020-18155-8.
5
Current insights in mouse iNKT and MAIT cell development using single cell transcriptomics data.利用单细胞转录组学数据对小鼠iNKT细胞和MAIT细胞发育的当前见解。
Semin Immunol. 2022 Mar;60:101658. doi: 10.1016/j.smim.2022.101658. Epub 2022 Sep 28.
6
Cross-species single-cell RNA sequencing reveals divergent phenotypes and activation states of adaptive immunity in human carotid and experimental murine atherosclerosis.跨物种单细胞 RNA 测序揭示了人类颈动脉粥样硬化和实验性小鼠动脉粥样硬化中适应性免疫的不同表型和激活状态。
Cardiovasc Res. 2024 Nov 25;120(14):1713-1726. doi: 10.1093/cvr/cvae154.
7
PLZF(+) Innate T Cells Support the TGF-β-Dependent Generation of Activated/Memory-Like Regulatory T Cells.PLZF(+)固有T细胞支持转化生长因子-β依赖的活化/记忆样调节性T细胞的生成。
Mol Cells. 2016 Jun 30;39(6):468-76. doi: 10.14348/molcells.2016.0004. Epub 2016 Apr 20.
8
Transcriptome and chromatin landscape of iNKT cells are shaped by subset differentiation and antigen exposure.iNKT 细胞的转录组和染色质景观由亚群分化和抗原暴露塑造。
Nat Commun. 2021 Mar 4;12(1):1446. doi: 10.1038/s41467-021-21574-w.
9
Regulation of γδ T Cell Effector Diversification in the Thymus.γδ T 细胞效应分化在胸腺中的调控。
Front Immunol. 2020 Jan 24;11:42. doi: 10.3389/fimmu.2020.00042. eCollection 2020.
10
Developmentally regulated availability of RANKL and CD40 ligand reveals distinct mechanisms of fetal and adult cross-talk in the thymus medulla.发育调节的 RANKL 和 CD40 配体的可及性揭示了胸腺髓质中胎儿和成人交叉对话的不同机制。
J Immunol. 2012 Dec 15;189(12):5519-26. doi: 10.4049/jimmunol.1201815. Epub 2012 Nov 14.

引用本文的文献

1
Metabolic control of innate-like T cells.固有样T细胞的代谢调控
Nat Rev Immunol. 2025 Sep 8. doi: 10.1038/s41577-025-01219-5.
2
Human MAIT cells undergo clonal selection and expansion during thymic maturation and aging.人类黏膜相关恒定T细胞(MAIT细胞)在胸腺成熟和衰老过程中经历克隆选择和扩增。
Exp Mol Med. 2025 Aug 8. doi: 10.1038/s12276-025-01509-x.
3
Interplay between innate-like T-cells and microRNAs in cancer immunity.天然样T细胞与微小RNA在癌症免疫中的相互作用。

本文引用的文献

1
Single cell dynamics of tumor specificity vs bystander activity in CD8 T cells define the diverse immune landscapes in colorectal cancer.CD8 T细胞中肿瘤特异性与旁观者活性的单细胞动力学定义了结直肠癌中多样的免疫格局。
Cell Discov. 2023 Nov 15;9(1):114. doi: 10.1038/s41421-023-00605-4.
2
Single-cell atlas of healthy human blood unveils age-related loss of NKG2CGZMBCD8 memory T cells and accumulation of type 2 memory T cells.健康人类血液单细胞图谱揭示了与年龄相关的 NKG2CGZMBCD8 记忆 T 细胞丢失和 2 型记忆 T 细胞积累。
Immunity. 2023 Dec 12;56(12):2836-2854.e9. doi: 10.1016/j.immuni.2023.10.013. Epub 2023 Nov 13.
3
Discov Oncol. 2025 Jul 28;16(1):1425. doi: 10.1007/s12672-025-03234-3.
4
Control of MAIT cell functions by cytokines in health and disease.健康与疾病状态下细胞因子对黏膜相关恒定T细胞(MAIT细胞)功能的调控
Front Immunol. 2025 May 30;16:1594712. doi: 10.3389/fimmu.2025.1594712. eCollection 2025.
5
Diverse modes of T cell receptor sequence convergence define unique functional and cellular phenotypes.T细胞受体序列趋同的多种模式定义了独特的功能和细胞表型。
bioRxiv. 2025 Jun 3:2025.05.31.657155. doi: 10.1101/2025.05.31.657155.
6
Disrupting the balance between activating and inhibitory receptors of γδT cells for effective cancer immunotherapy.破坏γδT细胞激活受体与抑制受体之间的平衡以实现有效的癌症免疫治疗。
Nat Rev Cancer. 2025 Jun 2. doi: 10.1038/s41568-025-00830-x.
7
MAIT cells exacerbate colonic inflammation in a genetically diverse murine model of spontaneous colitis.黏膜相关恒定T细胞(MAIT细胞)在基因多样化的自发性结肠炎小鼠模型中加剧结肠炎症。
Mucosal Immunol. 2025 Aug;18(4):958-972. doi: 10.1016/j.mucimm.2025.05.006. Epub 2025 May 25.
8
Single-cell transcriptomic profiling reveals diversity in human iNKT cells across hematologic tissues.单细胞转录组分析揭示了人类iNKT细胞在血液组织中的多样性。
Cell Rep. 2025 May 27;44(5):115587. doi: 10.1016/j.celrep.2025.115587. Epub 2025 Apr 28.
9
Defenders or defectors: mucosal-associated invariant T cells in autoimmune diseases.捍卫者还是背叛者:自身免疫性疾病中的黏膜相关恒定T细胞
Curr Opin Immunol. 2025 Apr;93:102542. doi: 10.1016/j.coi.2025.102542. Epub 2025 Feb 27.
10
Developmental trajectory of unconventional T cells of the cynomolgus macaque thymus.食蟹猴胸腺非传统T细胞的发育轨迹。
Heliyon. 2024 Oct 23;10(21):e39736. doi: 10.1016/j.heliyon.2024.e39736. eCollection 2024 Nov 15.
Transcriptomes and metabolism define mouse and human MAIT cell populations.
转录组和代谢决定小鼠和人类黏膜相关恒定T细胞(MAIT)群体。
Sci Immunol. 2023 Nov 10;8(89):eabn8531. doi: 10.1126/sciimmunol.abn8531.
4
Unlocking the potential of allogeneic Vδ2 T cells for ovarian cancer therapy through CD16 biomarker selection and CAR/IL-15 engineering.通过 CD16 生物标志物选择和 CAR/IL-15 工程化,释放异体 Vδ2 T 细胞治疗卵巢癌的潜力。
Nat Commun. 2023 Nov 8;14(1):6942. doi: 10.1038/s41467-023-42619-2.
5
Single-cell analysis of human MAIT cell transcriptional, functional and clonal diversity.人类 MAIT 细胞转录组、功能和克隆多样性的单细胞分析。
Nat Immunol. 2023 Sep;24(9):1565-1578. doi: 10.1038/s41590-023-01575-1. Epub 2023 Aug 14.
6
Graded expression of the chemokine receptor CX3CR1 marks differentiation states of human and murine T cells and enables cross-species interpretation.趋化因子受体 CX3CR1 的分级表达标志着人类和鼠类 T 细胞的分化状态,并能够进行跨物种的解释。
Immunity. 2023 Aug 8;56(8):1955-1974.e10. doi: 10.1016/j.immuni.2023.06.025. Epub 2023 Jul 24.
7
Human Granzyme K Is a Feature of Innate T Cells in Blood, Tissues, and Tumors, Responding to Cytokines Rather than TCR Stimulation.人颗粒酶 K 是血液、组织和肿瘤中固有 T 细胞的特征,对细胞因子而非 TCR 刺激作出反应。
J Immunol. 2023 Aug 15;211(4):633-647. doi: 10.4049/jimmunol.2300083.
8
Integrative scATAC-seq and scRNA-seq analyses map thymic iNKT cell development and identify Cbfβ for its commitment.整合性单细胞染色质转座酶可及性测序(scATAC-seq)和单细胞RNA测序(scRNA-seq)分析描绘了胸腺不变自然杀伤T细胞(iNKT细胞)的发育过程,并确定了Cbfβ在其定向分化中的作用。
Cell Discov. 2023 Jun 20;9(1):61. doi: 10.1038/s41421-023-00547-x.
9
Distinct transcriptomic and epigenomic modalities underpin human memory T cell subsets and their activation potential.不同的转录组和表观遗传模式为人类记忆 T 细胞亚群及其激活潜能提供了基础。
Commun Biol. 2023 Apr 3;6(1):363. doi: 10.1038/s42003-023-04747-9.
10
ggalluvial: Layered Grammar for Alluvial Plots.ggalluvial:用于冲积图的分层语法。
J Open Source Softw. 2020;5(49). doi: 10.21105/joss.02017. Epub 2020 May 21.