Suppr超能文献

PRDM3/16调节NKX2-1介导的肺泡上皮分化和功能所需的染色质可及性。

PRDM3/16 regulate chromatin accessibility required for NKX2-1 mediated alveolar epithelial differentiation and function.

作者信息

He Hua, Bell Sheila M, Davis Ashley Kuenzi, Zhao Shuyang, Sridharan Anusha, Na Cheng-Lun, Guo Minzhe, Xu Yan, Snowball John, Swarr Daniel T, Zacharias William J, Whitsett Jeffrey A

机构信息

Key Laboratory of Birth Defects and Related Diseases of Women and Children of MOE, West China Second University Hospital, Sichuan University, Chengdu, Sichuan, China.

NHC Key Laboratory of Chronobiology, Sichuan University, Chengdu, Sichuan, China.

出版信息

Nat Commun. 2024 Sep 16;15(1):8112. doi: 10.1038/s41467-024-52154-3.

Abstract

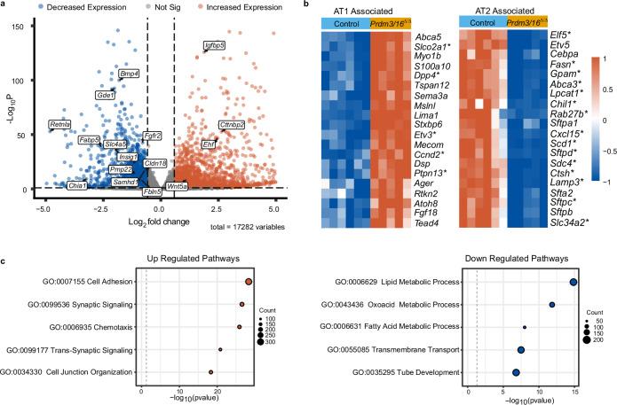
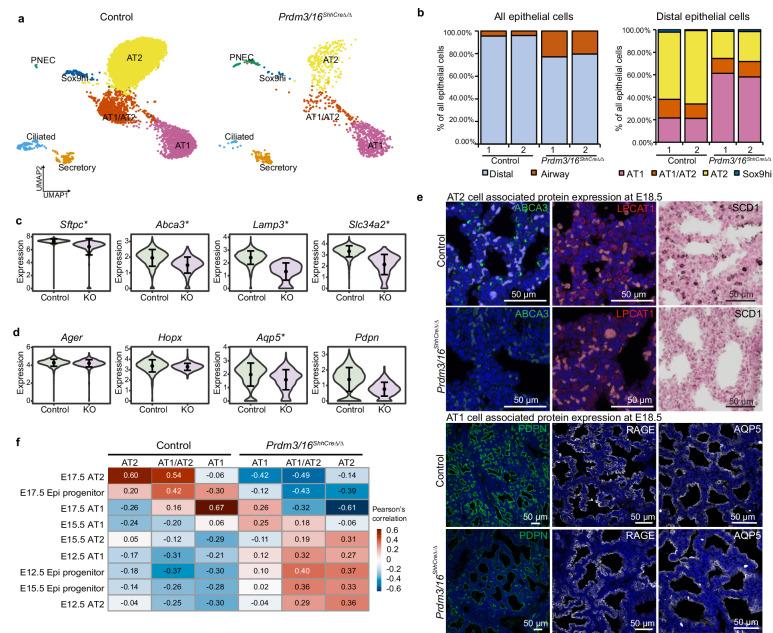
While the critical role of NKX2-1 and its transcriptional targets in lung morphogenesis and pulmonary epithelial cell differentiation is increasingly known, mechanisms by which chromatin accessibility alters the epigenetic landscape and how NKX2-1 interacts with other co-activators required for alveolar epithelial cell differentiation and function are not well understood. Combined deletion of the histone methyl transferases Prdm3 and Prdm16 in early lung endoderm causes perinatal lethality due to respiratory failure from loss of AT2 cells and the accumulation of partially differentiated AT1 cells. Combination of single-cell RNA-seq, bulk ATAC-seq, and CUT&RUN data demonstrate that PRDM3 and PRDM16 regulate chromatin accessibility at NKX2-1 transcriptional targets critical for perinatal AT2 cell differentiation and surfactant homeostasis. Lineage specific deletion of PRDM3/16 in AT2 cells leads to lineage infidelity, with PRDM3/16 null cells acquiring partial AT1 fate. Together, these data demonstrate that NKX2-1-dependent regulation of alveolar epithelial cell differentiation is mediated by epigenomic modulation via PRDM3/16.

摘要

虽然NKX2-1及其转录靶点在肺形态发生和肺上皮细胞分化中的关键作用日益为人所知,但染色质可及性改变表观遗传格局的机制,以及NKX2-1如何与肺泡上皮细胞分化和功能所需的其他共激活因子相互作用,目前尚不清楚。早期肺内胚层中组蛋白甲基转移酶Prdm3和Prdm16的联合缺失会导致围产期死亡,原因是AT2细胞丢失以及部分分化的AT1细胞积累导致呼吸衰竭。单细胞RNA测序、大量ATAC测序和CUT&RUN数据的结合表明,PRDM3和PRDM16调节NKX2-1转录靶点处的染色质可及性,这些靶点对围产期AT2细胞分化和表面活性剂稳态至关重要。AT2细胞中PRDM3/16的谱系特异性缺失导致谱系不忠实,PRDM3/16缺失的细胞获得部分AT1命运。总之,这些数据表明,NKX2-1依赖的肺泡上皮细胞分化调节是由PRDM3/16通过表观基因组调控介导的。

https://cdn.ncbi.nlm.nih.gov/pmc/blobs/1334/11405758/3858c4d69310/41467_2024_52154_Fig1_HTML.jpg

文献检索

告别复杂PubMed语法,用中文像聊天一样搜索,搜遍4000万医学文献。AI智能推荐,让科研检索更轻松。

立即免费搜索

文件翻译

保留排版,准确专业,支持PDF/Word/PPT等文件格式,支持 12+语言互译。

免费翻译文档

深度研究

AI帮你快速写综述,25分钟生成高质量综述,智能提取关键信息,辅助科研写作。

立即免费体验