• 文献检索
  • 文档翻译
  • 深度研究
  • 学术资讯
  • Suppr Zotero 插件Zotero 插件
  • 邀请有礼
  • 套餐&价格
  • 历史记录
应用&插件
Suppr Zotero 插件Zotero 插件浏览器插件Mac 客户端Windows 客户端微信小程序
定价
高级版会员购买积分包购买API积分包
服务
文献检索文档翻译深度研究API 文档MCP 服务
关于我们
关于 Suppr公司介绍联系我们用户协议隐私条款
关注我们

Suppr 超能文献

核心技术专利:CN118964589B侵权必究
粤ICP备2023148730 号-1Suppr @ 2026

文献检索

告别复杂PubMed语法,用中文像聊天一样搜索,搜遍4000万医学文献。AI智能推荐,让科研检索更轻松。

立即免费搜索

文件翻译

保留排版,准确专业,支持PDF/Word/PPT等文件格式,支持 12+语言互译。

免费翻译文档

深度研究

AI帮你快速写综述,25分钟生成高质量综述,智能提取关键信息,辅助科研写作。

立即免费体验

血清阴性与血清阳性类风湿关节炎的免疫差异特征:Th17/Treg 失调与 IL-4。

Differential immunological profiles in seronegative versus seropositive rheumatoid arthritis: Th17/Treg dysregulation and IL-4.

机构信息

Department of Rheumatology, Second Hospital of Shanxi Medical University, Taiyuan, Shanxi, China.

Shanxi Key Laboratory of Immunomicroecology, Taiyuan, Shanxi, China.

出版信息

Front Immunol. 2024 Sep 3;15:1447213. doi: 10.3389/fimmu.2024.1447213. eCollection 2024.

DOI:10.3389/fimmu.2024.1447213
PMID:39290695
原文链接:https://pmc.ncbi.nlm.nih.gov/articles/PMC11405332/
Abstract

BACKGROUND

Rheumatoid arthritis (RA) is an autoimmune disease with various subtypes. Among these, seronegative rheumatoid arthritis (SnRA), distinguished by its distinctive seronegative antibody phenotype, presents clinical diagnosis and treatment challenges. This study aims to juxtapose the immunological features of SnRA with seropositive rheumatoid arthritis (SpRA) to investigate potential mechanisms contributing to differences in antibody production.

METHODS

This study included 120 patients diagnosed with RA and 78 patients diagnosed with psoriatic arthritis (PsA), comprising 41 cases of SnRA and 79 cases of SpRA. Clinical, serological, and immune data were collected from all participants to systematically identify and confirm the most pivotal immunological distinctions between SnRA and SpRA.

RESULTS

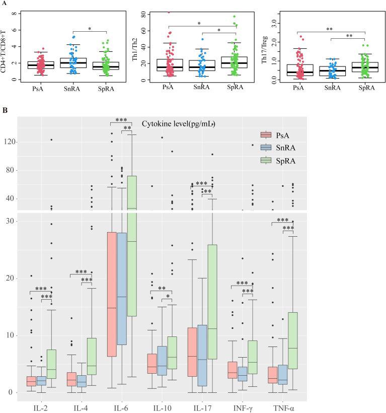
(1) SpRA demonstrates more pronounced T-helper 17 cells (Th17)/Regulatory T cells (Treg) dysregulation, vital immunological differences from SnRA. (2) SpRA exhibits higher inflammatory cytokine levels than SnRA and PsA. (3) Lymphocyte subset ratios and cytokine overall distribution in SnRA close to PsA. (4) Interleukin-4 (IL-4) emerges as the central immunological disparity marker between SnRA and SpRA.

CONCLUSION

Th17/Treg imbalance is one of the vital immunological disparities between SnRA and SpRA. Interestingly, PsA and SnRA display similar peripheral blood immunological profiles, providing immunological evidence for these two diseases' clinical and pathological similarities. Furthermore, IL-4 emerges as the central immunological disparity marker between SnRA and SpRA, suggesting its potential role as a triggering mechanism for differential antibody production.

摘要

背景

类风湿关节炎(RA)是一种自身免疫性疾病,具有多种亚型。其中,血清阴性类风湿关节炎(SnRA)以其独特的血清阴性抗体表型为特征,在临床诊断和治疗方面带来挑战。本研究旨在比较 SnRA 与血清阳性类风湿关节炎(SpRA)的免疫学特征,以探讨导致抗体产生差异的潜在机制。

方法

本研究纳入了 120 例 RA 患者和 78 例银屑病关节炎(PsA)患者,包括 41 例 SnRA 和 79 例 SpRA。对所有参与者进行临床、血清学和免疫数据采集,以系统地确定和确认 SnRA 和 SpRA 之间最关键的免疫学差异。

结果

(1)SpRA 表现出更明显的辅助性 T 细胞 17(Th17)/调节性 T 细胞(Treg)失调,这是与 SnRA 的重要免疫学差异。(2)SpRA 表现出比 SnRA 和 PsA 更高的炎症细胞因子水平。(3)SnRA 的淋巴细胞亚群比例和细胞因子总体分布与 PsA 相似。(4)白细胞介素-4(IL-4)成为 SnRA 和 SpRA 之间的中心免疫学差异标志物。

结论

Th17/Treg 失衡是 SnRA 和 SpRA 之间的重要免疫学差异之一。有趣的是,PsA 和 SnRA 表现出相似的外周血免疫学特征,为这两种疾病的临床和病理相似性提供了免疫学证据。此外,IL-4 成为 SnRA 和 SpRA 之间的中心免疫学差异标志物,表明其可能作为差异抗体产生的触发机制。

https://cdn.ncbi.nlm.nih.gov/pmc/blobs/56c4/11405332/392499c90122/fimmu-15-1447213-g006.jpg
https://cdn.ncbi.nlm.nih.gov/pmc/blobs/56c4/11405332/6646d45f372a/fimmu-15-1447213-g001.jpg
https://cdn.ncbi.nlm.nih.gov/pmc/blobs/56c4/11405332/24524127715c/fimmu-15-1447213-g002.jpg
https://cdn.ncbi.nlm.nih.gov/pmc/blobs/56c4/11405332/c84781e7512e/fimmu-15-1447213-g003.jpg
https://cdn.ncbi.nlm.nih.gov/pmc/blobs/56c4/11405332/90fe6f4f03d5/fimmu-15-1447213-g004.jpg
https://cdn.ncbi.nlm.nih.gov/pmc/blobs/56c4/11405332/9a28848da5b8/fimmu-15-1447213-g005.jpg
https://cdn.ncbi.nlm.nih.gov/pmc/blobs/56c4/11405332/392499c90122/fimmu-15-1447213-g006.jpg
https://cdn.ncbi.nlm.nih.gov/pmc/blobs/56c4/11405332/6646d45f372a/fimmu-15-1447213-g001.jpg
https://cdn.ncbi.nlm.nih.gov/pmc/blobs/56c4/11405332/24524127715c/fimmu-15-1447213-g002.jpg
https://cdn.ncbi.nlm.nih.gov/pmc/blobs/56c4/11405332/c84781e7512e/fimmu-15-1447213-g003.jpg
https://cdn.ncbi.nlm.nih.gov/pmc/blobs/56c4/11405332/90fe6f4f03d5/fimmu-15-1447213-g004.jpg
https://cdn.ncbi.nlm.nih.gov/pmc/blobs/56c4/11405332/9a28848da5b8/fimmu-15-1447213-g005.jpg
https://cdn.ncbi.nlm.nih.gov/pmc/blobs/56c4/11405332/392499c90122/fimmu-15-1447213-g006.jpg

相似文献

1
Differential immunological profiles in seronegative versus seropositive rheumatoid arthritis: Th17/Treg dysregulation and IL-4.血清阴性与血清阳性类风湿关节炎的免疫差异特征:Th17/Treg 失调与 IL-4。
Front Immunol. 2024 Sep 3;15:1447213. doi: 10.3389/fimmu.2024.1447213. eCollection 2024.
2
Clinical management of seronegative and seropositive rheumatoid arthritis: A comparative study.血清阴性和血清阳性类风湿关节炎的临床管理:一项对比研究。
PLoS One. 2018 Apr 6;13(4):e0195550. doi: 10.1371/journal.pone.0195550. eCollection 2018.
3
Differing X-ray patterns in seronegative and seropositive rheumatoid arthritis.血清阴性和血清阳性类风湿关节炎的 X 射线表现不同。
Clin Rheumatol. 2019 Sep;38(9):2403-2410. doi: 10.1007/s10067-019-04602-5. Epub 2019 May 23.
4
A comparative study on the clinical and magnetic resonance imaging features between seronegative and seropositive rheumatoid arthritis.血清阴性和血清阳性类风湿关节炎的临床和磁共振成像特征比较研究。
Clin Exp Rheumatol. 2024 Jan;42(1):77-85. doi: 10.55563/clinexprheumatol/9lfvfy. Epub 2023 Jul 14.
5
iTRAQ-based proteomic analysis of differentially expressed proteins in sera of seronegative and seropositive rheumatoid arthritis patients.基于 iTRAQ 的血清阴性和血清阳性类风湿关节炎患者差异表达蛋白的蛋白质组学分析。
J Clin Lab Anal. 2022 Jan;36(1):e24133. doi: 10.1002/jcla.24133. Epub 2021 Nov 23.
6
Seasonal distribution of relapse onset in rheumatoid arthritis and spondyloarthropathy: the possible effect of the solar factor.类风湿关节炎和脊柱关节炎复发起始的季节性分布:太阳因素的可能影响。
Clin Exp Rheumatol. 2003 Mar-Apr;21(2):161-9.
7
Investigation of periodontitis, halitosis, xerostomia, and serological characteristics of patients with osteoarthritis and rheumatoid arthritis and identification of new biomarkers.探讨牙周炎、口臭、口干症与骨关节炎和类风湿关节炎患者的血清学特征及新型生物标志物的鉴定。
Sci Rep. 2024 Feb 21;14(1):4316. doi: 10.1038/s41598-024-55004-w.
8
Comparison of healthcare resource utilization and medical costs between patients with seropositive and seronegative rheumatoid arthritis.血清阳性和血清阴性类风湿关节炎患者医疗资源利用及医疗费用的比较。
Ther Adv Musculoskelet Dis. 2021 Jun 30;13:1759720X211024830. doi: 10.1177/1759720X211024830. eCollection 2021.
9
Rheumatoid Arthritis and Risk of Parkinson Disease in Korea.韩国类风湿关节炎与帕金森病风险。
JAMA Neurol. 2023 Jun 1;80(6):634-641. doi: 10.1001/jamaneurol.2023.0932.
10
In vitro IgM rheumatoid factor production by peripheral blood mononuclear cells from patients with seronegative rheumatoid arthritis.血清阴性类风湿关节炎患者外周血单个核细胞体外产生 IgM 类风湿因子。
J Rheumatol. 1993 Sep;20(9):1478-84.

引用本文的文献

1
Immune-cell profiling to guide stratification and treatment of patients with rheumatic diseases.免疫细胞分析以指导风湿病患者的分层和治疗。
Nat Rev Rheumatol. 2025 Sep 1. doi: 10.1038/s41584-025-01291-0.
2
SLAM receptors regulate immune checkpoints via SAP and EAT- 2 in rheumatoid arthritis: association with disease activity.信号淋巴细胞激活分子家族(SLAM)受体通过SH2D1A相关蛋白(SAP)和EAT-2调节类风湿关节炎中的免疫检查点:与疾病活动的关联
Clin Rheumatol. 2025 Apr 26. doi: 10.1007/s10067-025-07461-5.
3
Immune cells differentiation in osteoarthritic cartilage damage: friends or foes?

本文引用的文献

1
Synovial and serum B cell signature of autoantibody-negative rheumatoid arthritis vs autoantibody-positive rheumatoid arthritis and psoriatic arthritis.自身抗体阴性类风湿关节炎与自身抗体阳性类风湿关节炎及银屑病关节炎的滑膜和血清B细胞特征
Rheumatology (Oxford). 2024 May 2;63(5):1322-1331. doi: 10.1093/rheumatology/kead378.
2
Distinct innate and adaptive immunity phenotypic profile at the circulating single-cell level in Psoriatic Arthritis.在银屑病关节炎的循环单细胞水平上具有独特的先天和适应性免疫表型特征。
Clin Immunol. 2023 Aug;253:109679. doi: 10.1016/j.clim.2023.109679. Epub 2023 Jun 17.
3
Seronegative rheumatoid arthritis: one year in review 2023.
骨关节炎软骨损伤中免疫细胞的分化:朋友还是敌人?
Front Immunol. 2025 Mar 25;16:1545284. doi: 10.3389/fimmu.2025.1545284. eCollection 2025.
4
Identification biomarkers and therapeutic targets of disulfidptosis-related in rheumatoid arthritis via bioinformatics, molecular dynamics simulation, and experimental validation.通过生物信息学、分子动力学模拟和实验验证确定类风湿关节炎中与二硫键连接的细胞程序性坏死相关的生物标志物和治疗靶点。
Sci Rep. 2025 Mar 13;15(1):8779. doi: 10.1038/s41598-025-93656-4.
5
The Role of Long Non-Coding RNA in Rheumatoid Arthritis.长链非编码RNA在类风湿性关节炎中的作用
Int J Mol Sci. 2025 Jan 10;26(2):560. doi: 10.3390/ijms26020560.
血清阴性类风湿关节炎:2023年回顾
Clin Exp Rheumatol. 2023 Mar;41(3):554-564. doi: 10.55563/clinexprheumatol/go7g26. Epub 2023 Mar 23.
4
Rheumatoid Arthritis - Common Origins, Divergent Mechanisms.类风湿关节炎——共同起源,不同机制。
N Engl J Med. 2023 Feb 9;388(6):529-542. doi: 10.1056/NEJMra2103726.
5
T Helper 2 IL-4/IL-13 Dual Blockade with Dupilumab Is Linked to Some Emergent T Helper 17‒Type Diseases, Including Seronegative Arthritis and Enthesitis/Enthesopathy, but Not to Humoral Autoimmune Diseases.度普利尤单抗(Dupilumab)阻断辅助性 T 细胞 2(Th2)细胞白细胞介素 4/白细胞介素 13(IL-4/IL-13)通路与某些新发的 Th17 型疾病相关,包括血清阴性关节炎和肌腱端炎/肌腱病,但与体液自身免疫性疾病无关。
J Invest Dermatol. 2022 Oct;142(10):2660-2667. doi: 10.1016/j.jid.2022.03.013. Epub 2022 Apr 6.
6
Significance of Interleukin (IL)-4 and IL-13 in Inflammatory Arthritis.白细胞介素 (IL)-4 和 IL-13 在炎症性关节炎中的意义。
Cells. 2021 Nov 3;10(11):3000. doi: 10.3390/cells10113000.
7
Dupilumab-induced enthesoarthritis and refractory atopic dermatitis successfully treated with baricitinib.巴瑞替尼成功治疗度普利尤单抗诱发的附着点炎和难治性特应性皮炎。
Rheumatology (Oxford). 2022 Mar 2;61(3):e64-e66. doi: 10.1093/rheumatology/keab771.
8
Autoantibodies in Rheumatoid Arthritis: Historical Background and Novel Findings.类风湿关节炎中的自身抗体:历史背景与新发现。
Clin Rev Allergy Immunol. 2022 Oct;63(2):138-151. doi: 10.1007/s12016-021-08890-1. Epub 2021 Sep 8.
9
T Regulatory Cells in Rheumatoid Arthritis with Reference to Anti-Citrullinated Peptide Antibody and TNF-alpha Inhibitor Therapy.类风湿关节炎中的调节性 T 细胞——关于抗瓜氨酸化肽抗体和 TNF-α 抑制剂治疗。
Egypt J Immunol. 2020 Jan;27(1):55-63.
10
The impact of seropositivity on the effectiveness of biologic anti-rheumatic agents: results from a collaboration of 16 registries.血清阳性对生物抗风湿药物疗效的影响:来自 16 个登记处的合作研究结果。
Rheumatology (Oxford). 2021 Feb 1;60(2):820-828. doi: 10.1093/rheumatology/keaa393.