• 文献检索
  • 文档翻译
  • 深度研究
  • 学术资讯
  • Suppr Zotero 插件Zotero 插件
  • 邀请有礼
  • 套餐&价格
  • 历史记录
应用&插件
Suppr Zotero 插件Zotero 插件浏览器插件Mac 客户端Windows 客户端微信小程序
定价
高级版会员购买积分包购买API积分包
服务
文献检索文档翻译深度研究API 文档MCP 服务
关于我们
关于 Suppr公司介绍联系我们用户协议隐私条款
关注我们

Suppr 超能文献

核心技术专利:CN118964589B侵权必究
粤ICP备2023148730 号-1Suppr @ 2026

文献检索

告别复杂PubMed语法,用中文像聊天一样搜索,搜遍4000万医学文献。AI智能推荐,让科研检索更轻松。

立即免费搜索

文件翻译

保留排版,准确专业,支持PDF/Word/PPT等文件格式,支持 12+语言互译。

免费翻译文档

深度研究

AI帮你快速写综述,25分钟生成高质量综述,智能提取关键信息,辅助科研写作。

立即免费体验

PLGA-多糖纳米疫苗在结直肠癌中发挥治疗作用。

PLGA- Polysaccharide Nanovaccines Exert Therapeutic Effect in Colorectal Cancer.

机构信息

The First School of Clinical Medicine, Ningxia Medical University, Yinchuan, 750004, People's Republic of China.

School of Inspection, Ningxia Medical University, Yinchuan, 750004, People's Republic of China.

出版信息

Int J Nanomedicine. 2024 Sep 12;19:9437-9458. doi: 10.2147/IJN.S479334. eCollection 2024.

DOI:10.2147/IJN.S479334
PMID:39290859
原文链接:https://pmc.ncbi.nlm.nih.gov/articles/PMC11406540/
Abstract

BACKGROUND

Tumor vaccines have achieved remarkable progress in treating patients with various tumors in clinical studies. Nevertheless, extensive research has also revealed that tumor vaccines are not up to expectations for the treatment of solid tumors due to their low immunogenicity. Therefore, there is an urgent need to design a tumor vaccine that can stimulate a broad anti-tumor immune response.

METHODS

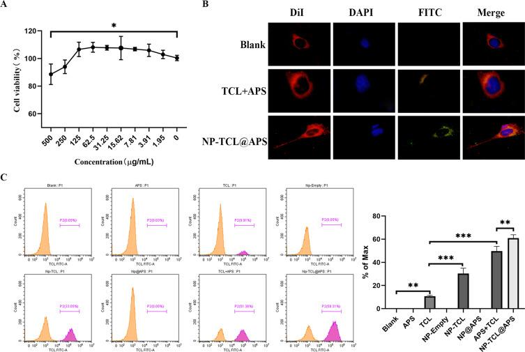
In this work, we developed a nanovaccine (NP-TCL@APS), which includes nanoparticles loaded with colorectal cancer tumor cell lysates (TCL) and Astragalus polysaccharides (APS) into poly (lactic-co-glycolic acid) to induce a robust innate immune response. The NP-TCL@APS was identified by transmission electron microscopy and Malvern laser particle size analyzer. The killing and immune activation effects of NP-TCL@APS were evaluated in vitro. Finally, safety and anti-tumor efficacy were evaluated in the colorectal cancer tumor-bearing mouse model.

RESULTS

We found that NP-TCL@APS was preferentially uptaken by DC and further promoted the activation of DC in vitro. Additionally, nanoparticles codelivery of TCL and APS enhanced the antigen-specific CD8 T cell response and suppressed the growth of tumors in mouse models with good biocompatibility.

CONCLUSION

We successfully prepared a nanovaccine termed NP-TCL@APS, which can promote the maturation of DC and induce strong responses by T lymphocytes to exert anti-tumor effects. The strategy proposed here is promising for generating a tumor vaccine and can be extended to various types of cancers.

摘要

背景

肿瘤疫苗在临床研究中已在治疗各种肿瘤患者方面取得了显著进展。然而,广泛的研究也表明,由于其免疫原性低,肿瘤疫苗在治疗实体瘤方面并不尽如人意。因此,迫切需要设计一种能够刺激广泛抗肿瘤免疫反应的肿瘤疫苗。

方法

在这项工作中,我们开发了一种纳米疫苗(NP-TCL@APS),它包括负载结直肠癌细胞裂解物(TCL)和黄芪多糖(APS)的纳米颗粒,装入聚(乳酸-共-乙醇酸)中,以诱导强大的固有免疫反应。NP-TCL@APS 通过透射电子显微镜和马尔文激光粒度分析仪进行鉴定。评估了 NP-TCL@APS 的体外杀伤和免疫激活作用。最后,在结直肠癌荷瘤小鼠模型中评估了安全性和抗肿瘤疗效。

结果

我们发现 NP-TCL@APS 优先被 DC 摄取,并进一步促进了 DC 的体外激活。此外,纳米颗粒共递送 TCL 和 APS 增强了抗原特异性 CD8 T 细胞反应,并抑制了肿瘤的生长,具有良好的生物相容性。

结论

我们成功制备了一种名为 NP-TCL@APS 的纳米疫苗,它可以促进 DC 的成熟,并通过 T 淋巴细胞诱导强烈的反应,发挥抗肿瘤作用。这里提出的策略有望产生肿瘤疫苗,并可扩展到各种类型的癌症。

https://cdn.ncbi.nlm.nih.gov/pmc/blobs/8293/11406540/b2bdd27ab5a6/IJN-19-9437-g0016.jpg
https://cdn.ncbi.nlm.nih.gov/pmc/blobs/8293/11406540/99305da17898/IJN-19-9437-g0001.jpg
https://cdn.ncbi.nlm.nih.gov/pmc/blobs/8293/11406540/7a4d6ed92e90/IJN-19-9437-g0002.jpg
https://cdn.ncbi.nlm.nih.gov/pmc/blobs/8293/11406540/36af1a77a3a8/IJN-19-9437-g0003.jpg
https://cdn.ncbi.nlm.nih.gov/pmc/blobs/8293/11406540/8f18b2190d71/IJN-19-9437-g0004.jpg
https://cdn.ncbi.nlm.nih.gov/pmc/blobs/8293/11406540/fcb789be96b3/IJN-19-9437-g0005.jpg
https://cdn.ncbi.nlm.nih.gov/pmc/blobs/8293/11406540/6ffa7b86e9de/IJN-19-9437-g0006.jpg
https://cdn.ncbi.nlm.nih.gov/pmc/blobs/8293/11406540/443c1c6aeb52/IJN-19-9437-g0007.jpg
https://cdn.ncbi.nlm.nih.gov/pmc/blobs/8293/11406540/eadcff8db2c2/IJN-19-9437-g0008.jpg
https://cdn.ncbi.nlm.nih.gov/pmc/blobs/8293/11406540/d024617a51de/IJN-19-9437-g0009.jpg
https://cdn.ncbi.nlm.nih.gov/pmc/blobs/8293/11406540/ad625d301127/IJN-19-9437-g0010.jpg
https://cdn.ncbi.nlm.nih.gov/pmc/blobs/8293/11406540/de6db7be3efd/IJN-19-9437-g0011.jpg
https://cdn.ncbi.nlm.nih.gov/pmc/blobs/8293/11406540/8af613e64ba3/IJN-19-9437-g0012.jpg
https://cdn.ncbi.nlm.nih.gov/pmc/blobs/8293/11406540/10850b2cd348/IJN-19-9437-g0013.jpg
https://cdn.ncbi.nlm.nih.gov/pmc/blobs/8293/11406540/5ee97ead56ff/IJN-19-9437-g0014.jpg
https://cdn.ncbi.nlm.nih.gov/pmc/blobs/8293/11406540/ee6500c961b0/IJN-19-9437-g0015.jpg
https://cdn.ncbi.nlm.nih.gov/pmc/blobs/8293/11406540/b2bdd27ab5a6/IJN-19-9437-g0016.jpg
https://cdn.ncbi.nlm.nih.gov/pmc/blobs/8293/11406540/99305da17898/IJN-19-9437-g0001.jpg
https://cdn.ncbi.nlm.nih.gov/pmc/blobs/8293/11406540/7a4d6ed92e90/IJN-19-9437-g0002.jpg
https://cdn.ncbi.nlm.nih.gov/pmc/blobs/8293/11406540/36af1a77a3a8/IJN-19-9437-g0003.jpg
https://cdn.ncbi.nlm.nih.gov/pmc/blobs/8293/11406540/8f18b2190d71/IJN-19-9437-g0004.jpg
https://cdn.ncbi.nlm.nih.gov/pmc/blobs/8293/11406540/fcb789be96b3/IJN-19-9437-g0005.jpg
https://cdn.ncbi.nlm.nih.gov/pmc/blobs/8293/11406540/6ffa7b86e9de/IJN-19-9437-g0006.jpg
https://cdn.ncbi.nlm.nih.gov/pmc/blobs/8293/11406540/443c1c6aeb52/IJN-19-9437-g0007.jpg
https://cdn.ncbi.nlm.nih.gov/pmc/blobs/8293/11406540/eadcff8db2c2/IJN-19-9437-g0008.jpg
https://cdn.ncbi.nlm.nih.gov/pmc/blobs/8293/11406540/d024617a51de/IJN-19-9437-g0009.jpg
https://cdn.ncbi.nlm.nih.gov/pmc/blobs/8293/11406540/ad625d301127/IJN-19-9437-g0010.jpg
https://cdn.ncbi.nlm.nih.gov/pmc/blobs/8293/11406540/de6db7be3efd/IJN-19-9437-g0011.jpg
https://cdn.ncbi.nlm.nih.gov/pmc/blobs/8293/11406540/8af613e64ba3/IJN-19-9437-g0012.jpg
https://cdn.ncbi.nlm.nih.gov/pmc/blobs/8293/11406540/10850b2cd348/IJN-19-9437-g0013.jpg
https://cdn.ncbi.nlm.nih.gov/pmc/blobs/8293/11406540/5ee97ead56ff/IJN-19-9437-g0014.jpg
https://cdn.ncbi.nlm.nih.gov/pmc/blobs/8293/11406540/ee6500c961b0/IJN-19-9437-g0015.jpg
https://cdn.ncbi.nlm.nih.gov/pmc/blobs/8293/11406540/b2bdd27ab5a6/IJN-19-9437-g0016.jpg

相似文献

1
PLGA- Polysaccharide Nanovaccines Exert Therapeutic Effect in Colorectal Cancer.PLGA-多糖纳米疫苗在结直肠癌中发挥治疗作用。
Int J Nanomedicine. 2024 Sep 12;19:9437-9458. doi: 10.2147/IJN.S479334. eCollection 2024.
2
pH-responsive Astragalus polysaccharides-loaded poly(lactic-co-glycolic acid) nanoparticles and their in vitro immunogenicity.pH 响应性黄芪多糖负载聚乳酸-羟基乙酸共聚物纳米粒及其体外免疫原性。
Int J Biol Macromol. 2019 Mar 15;125:865-875. doi: 10.1016/j.ijbiomac.2018.12.156. Epub 2018 Dec 18.
3
Identification of a novel DEC-205 binding peptide to develop dendritic cell-targeting nanovaccine for cancer immunotherapy.鉴定一种新型 DEC-205 结合肽,用于开发用于癌症免疫治疗的树突状细胞靶向纳米疫苗。
J Control Release. 2024 Sep;373:568-582. doi: 10.1016/j.jconrel.2024.07.056. Epub 2024 Jul 30.
4
Self-adjuvant Astragalus polysaccharide-based nanovaccines for enhanced tumor immunotherapy: a novel delivery system candidate for tumor vaccines.基于自佐剂黄芪多糖的纳米疫苗增强肿瘤免疫治疗:肿瘤疫苗的新型递药系统候选物。
Sci China Life Sci. 2024 Apr;67(4):680-697. doi: 10.1007/s11427-023-2465-x. Epub 2023 Dec 29.
5
pH-responsive Astragalus polysaccharide-loaded PLGA nanoparticles as an adjuvant system to improve immune responses.pH响应性负载黄芪多糖的聚乳酸-羟基乙酸共聚物纳米粒作为一种佐剂系统以改善免疫反应。
Int J Biol Macromol. 2022 Dec 1;222(Pt B):1936-1947. doi: 10.1016/j.ijbiomac.2022.09.283. Epub 2022 Oct 3.
6
Stimulator of Interferon Genes-Activated Biomimetic Dendritic Cell Nanovaccine as a Chemotherapeutic Booster to Enhance Systemic Fibrosarcoma Treatment.干扰素基因刺激剂激活仿生树突状细胞纳米疫苗作为化疗增敏剂增强系统纤维肉瘤治疗。
ACS Nano. 2024 Sep 3;18(35):24219-24235. doi: 10.1021/acsnano.4c05657. Epub 2024 Aug 22.
7
Tumor growth inhibition by mSTEAP peptide nanovaccine inducing augmented CD8 T cell immune responses.mSTEAP 肽纳米疫苗诱导增强的 CD8 T 细胞免疫应答抑制肿瘤生长。
Drug Deliv Transl Res. 2019 Dec;9(6):1095-1105. doi: 10.1007/s13346-019-00652-z.
8
Evidence of immunogenic cancer cell death induced by honey-processed Astragalus polysaccharides in vitro and in vivo.体外和体内证据表明蜂蜜处理的黄芪多糖诱导免疫原性癌细胞死亡。
Exp Cell Res. 2022 Jan 1;410(1):112948. doi: 10.1016/j.yexcr.2021.112948. Epub 2021 Nov 24.
9
Mannosylated polylactic-co-glycolic acid (MN-PLGA) nanoparticles induce potent anti-tumor immunity in murine model of breast cancer.甘露糖修饰的聚乳酸-共-羟基乙酸(MN-PLGA)纳米粒在乳腺癌小鼠模型中诱导强烈的抗肿瘤免疫。
Biomed Pharmacother. 2021 Oct;142:111962. doi: 10.1016/j.biopha.2021.111962. Epub 2021 Aug 4.
10
A cell-penetrating peptide-assisted nanovaccine promotes antigen cross-presentation and anti-tumor immune response.细胞穿透肽辅助纳米疫苗促进抗原交叉呈递和抗肿瘤免疫反应。
Biomater Sci. 2019 Dec 1;7(12):5516-5527. doi: 10.1039/c9bm01183h. Epub 2019 Oct 31.

本文引用的文献

1
Activates B lymphocytes and enhanced immune response: A promising adjuvant based on PLGA nanoparticle to improve the sensitivity of ZEN monoclonal antibody.激活 B 淋巴细胞并增强免疫应答:基于 PLGA 纳米粒子的有前途的佐剂,可提高 ZEN 单克隆抗体的灵敏度。
Talanta. 2024 Jul 1;274:126005. doi: 10.1016/j.talanta.2024.126005. Epub 2024 Apr 10.
2
Association of Autologous Tumor Lysate-Loaded Dendritic Cell Vaccination With Extension of Survival Among Patients With Newly Diagnosed and Recurrent Glioblastoma: A Phase 3 Prospective Externally Controlled Cohort Trial.自体肿瘤裂解物负载树突状细胞疫苗接种与新诊断和复发性胶质母细胞瘤患者生存延长的相关性:一项 3 期前瞻性外部对照队列试验。
JAMA Oncol. 2023 Jan 1;9(1):112-121. doi: 10.1001/jamaoncol.2022.5370.
3
Identification and validation of immunotherapy for four novel clusters of colorectal cancer based on the tumor microenvironment.基于肿瘤微环境鉴定和验证四种新型结直肠癌免疫治疗簇。
Front Immunol. 2022 Oct 28;13:984480. doi: 10.3389/fimmu.2022.984480. eCollection 2022.
4
Immunotherapy discovery on tumor organoid-on-a-chip platforms that recapitulate the tumor microenvironment.在能够重现肿瘤微环境的肿瘤类器官芯片平台上进行免疫疗法的发现。
Adv Drug Deliv Rev. 2022 Aug;187:114365. doi: 10.1016/j.addr.2022.114365. Epub 2022 Jun 3.
5
Tumor cell-based vaccine: an effective strategy for eradication of cancer cells.肿瘤细胞疫苗:消除癌细胞的有效策略。
Immunotherapy. 2022 Jun;14(8):639-654. doi: 10.2217/imt-2022-0036. Epub 2022 Apr 28.
6
Astragalus Polysaccharide Suppresses Cell Proliferation and Invasion by Up-Regulation of miR-195-5p in Non-small Cell Lung Cancer.黄芪多糖通过上调miR-195-5p抑制非小细胞肺癌细胞的增殖和侵袭
Biol Pharm Bull. 2022 May 1;45(5):553-560. doi: 10.1248/bpb.b21-00634. Epub 2022 Mar 18.
7
PLGA-Based Composites for Various Biomedical Applications.用于各种生物医学应用的基于聚乳酸-羟基乙酸共聚物的复合材料
Int J Mol Sci. 2022 Feb 12;23(4):2034. doi: 10.3390/ijms23042034.
8
Engineered exosomes as an in situ DC-primed vaccine to boost antitumor immunity in breast cancer.工程化外泌体作为原位 DC 致敏疫苗增强乳腺癌的抗肿瘤免疫。
Mol Cancer. 2022 Feb 11;21(1):45. doi: 10.1186/s12943-022-01515-x.
9
Polysaccharides derived from Chinese medicinal herbs: A promising choice of vaccine adjuvants.中草药来源的多糖:疫苗佐剂的有前途选择。
Carbohydr Polym. 2022 Jan 15;276:118739. doi: 10.1016/j.carbpol.2021.118739. Epub 2021 Oct 25.
10
PLGA-based biodegradable microspheres in drug delivery: recent advances in research and application.基于 PLGA 的可生物降解微球在药物传递中的应用:研究与应用的新进展。
Drug Deliv. 2021 Dec;28(1):1397-1418. doi: 10.1080/10717544.2021.1938756.