Suppr超能文献

金-姜黄素纳米颗粒介导的宫颈癌辐射反应增强以改善治疗效果:一种计算方法和预测途径分析

Enhancement of gold-curcumin nanoparticle mediated radiation response for improved therapy in cervical cancer: a computational approach and predictive pathway analysis.

作者信息

Yadav Priya, Bandyopadhyay Arghya, Sarkar Keka

机构信息

Department of Microbiology, University of Kalyani, Kalyani, West Bengal, 741235, India.

Department of Biochemistry and Biotechnology, Annamalai University, Annamalai Nagar, Tamil Nadu, 608002, India.

出版信息

Discov Nano. 2024 Sep 18;19(1):153. doi: 10.1186/s11671-024-04104-7.

Abstract

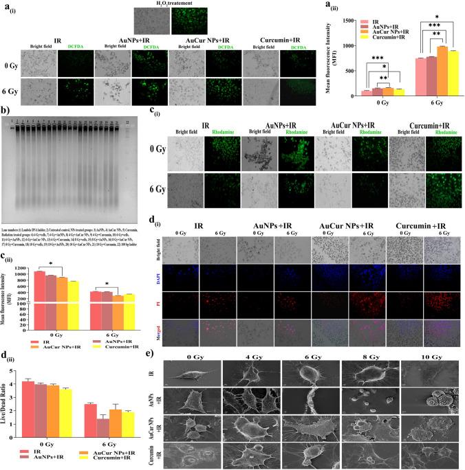
Radiotherapy is prevalently applied for highly effective cancer therapy while the low specificity of radiation is deleterious to the nearby healthy cells. High-Z-based nanomaterials offer excellent radio-enhancement properties while natural products provide radioprotection. Modulation of the radiotherapeutic index via applying nanomaterials is feasible for effective treatment however, the scenario changes when simultaneous protection of non-cancerous cells is required. Here, we report the modulatory radiotherapeutic effect of curcumin conjugated gold nanoparticles in a single nanoformulation to pave the long-awaited hope of a single combination-based, cell-selective radio enhancer, and protectant for cancer radiotherapy. We have validated the effective radiation dose along with the combination of the radio-nano-modulator by a reverse experimentation statistical model. The concept was supported by different sets of experiments, like quantification of ROS generation, cell cycle monitoring, mitochondrial membrane potential measurement, etc. along with gene expression study, and predictive modeling of molecular pathways of the killing mechanism. In conclusion, the nanoconjugate showed a promise to become a candidate for the pH-dependent cell-specific radio-modulator.

摘要

放射疗法在高效癌症治疗中被广泛应用,然而辐射的低特异性对附近的健康细胞有害。基于高原子序数的纳米材料具有出色的放射增强特性,而天然产物则提供放射保护作用。通过应用纳米材料来调节放射治疗指数对于有效治疗是可行的,然而,当需要同时保护非癌细胞时,情况就会发生变化。在此,我们报道了姜黄素共轭金纳米颗粒在单一纳米制剂中的调节放射治疗效果,为基于单一组合的、细胞选择性放射增强剂和癌症放射治疗保护剂这一期待已久的希望铺平道路。我们通过反向实验统计模型验证了有效辐射剂量以及放射纳米调节剂的组合。这一概念得到了不同组实验的支持,如活性氧生成的定量、细胞周期监测、线粒体膜电位测量等,以及基因表达研究和杀伤机制分子途径的预测建模。总之,这种纳米共轭物有望成为一种pH依赖的细胞特异性放射调节剂的候选物。

https://cdn.ncbi.nlm.nih.gov/pmc/blobs/07a4/11410751/6b90f8ca025a/11671_2024_4104_Fig1_HTML.jpg

文献检索

告别复杂PubMed语法,用中文像聊天一样搜索,搜遍4000万医学文献。AI智能推荐,让科研检索更轻松。

立即免费搜索

文件翻译

保留排版,准确专业,支持PDF/Word/PPT等文件格式,支持 12+语言互译。

免费翻译文档

深度研究

AI帮你快速写综述,25分钟生成高质量综述,智能提取关键信息,辅助科研写作。

立即免费体验