• 文献检索
  • 文档翻译
  • 深度研究
  • 学术资讯
  • Suppr Zotero 插件Zotero 插件
  • 邀请有礼
  • 套餐&价格
  • 历史记录
应用&插件
Suppr Zotero 插件Zotero 插件浏览器插件Mac 客户端Windows 客户端微信小程序
定价
高级版会员购买积分包购买API积分包
服务
文献检索文档翻译深度研究API 文档MCP 服务
关于我们
关于 Suppr公司介绍联系我们用户协议隐私条款
关注我们

Suppr 超能文献

核心技术专利:CN118964589B侵权必究
粤ICP备2023148730 号-1Suppr @ 2026

文献检索

告别复杂PubMed语法,用中文像聊天一样搜索,搜遍4000万医学文献。AI智能推荐,让科研检索更轻松。

立即免费搜索

文件翻译

保留排版,准确专业,支持PDF/Word/PPT等文件格式,支持 12+语言互译。

免费翻译文档

深度研究

AI帮你快速写综述,25分钟生成高质量综述,智能提取关键信息,辅助科研写作。

立即免费体验

计算药物发现管道将 NAMPT 鉴定为神经内分泌前列腺癌的治疗靶点。

Computational drug discovery pipelines identify NAMPT as a therapeutic target in neuroendocrine prostate cancer.

机构信息

Bioinformatics and Computational Biology, University of Minnesota, Minneapolis, Minnesota, USA.

Department of Experimental and Clinical Pharmacology, University of Minnesota, Minneapolis, Minnesota, USA.

出版信息

Clin Transl Sci. 2024 Sep;17(9):e70030. doi: 10.1111/cts.70030.

DOI:10.1111/cts.70030
PMID:39295559
原文链接:https://pmc.ncbi.nlm.nih.gov/articles/PMC11411198/
Abstract

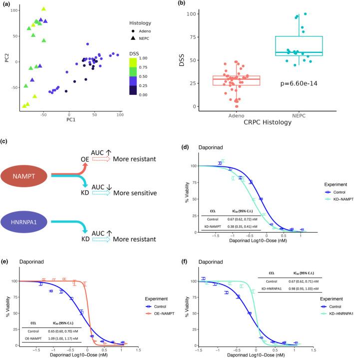
Neuroendocrine prostate cancer (NEPC) is an aggressive advanced subtype of prostate cancer that exhibits poor prognosis and broad resistance to therapies. Currently, few treatment options are available, highlighting a need for new therapeutics to help curb the high mortality rates of this disease. We designed a comprehensive drug discovery pipeline that quickly generates drug candidates ready to be tested. Our method estimated patient response to various therapeutics in three independent prostate cancer patient cohorts and selected robust candidate drugs showing high predicted potency in NEPC tumors. Using this pipeline, we nominated NAMPT as a molecular target to effectively treat NEPC tumors. Our in vitro experiments validated the efficacy of NAMPT inhibitors in NEPC cells. Compared with adenocarcinoma LNCaP cells, NAMPT inhibitors induced significantly higher growth inhibition in the NEPC cell line model NCI-H660. Moreover, to further assist clinical development, we implemented a causal feature selection method to detect biomarkers indicative of sensitivity to NAMPT inhibitors. Gene expression modifications of selected biomarkers resulted in changes in sensitivity to NAMPT inhibitors consistent with expectations in NEPC cells. Validation of these markers in an independent prostate cancer patient dataset supported their use to inform clinical efficacy. Our findings pave the way for new treatments to combat pervasive drug resistance and reduce mortality. Furthermore, this research highlights the use of drug sensitivity-related biomarkers to understand mechanisms and potentially indicate clinical efficacy.

摘要

神经内分泌前列腺癌(NEPC)是一种侵袭性的晚期前列腺癌亚型,预后不良,对治疗广泛耐药。目前,可用的治疗选择很少,这突显了需要新的治疗方法来帮助遏制这种疾病的高死亡率。我们设计了一个全面的药物发现管道,可以快速生成准备好进行测试的药物候选物。我们的方法估计了三种独立的前列腺癌患者队列中各种治疗方法对患者的反应,并选择了在 NEPC 肿瘤中显示出高预测效力的稳健候选药物。使用该管道,我们将 NAMPT 确定为有效治疗 NEPC 肿瘤的分子靶标。我们的体外实验验证了 NAMPT 抑制剂在 NEPC 细胞中的疗效。与腺癌 LNCaP 细胞相比,NAMPT 抑制剂在 NEPC 细胞系模型 NCI-H660 中诱导的生长抑制作用明显更高。此外,为了进一步协助临床开发,我们实施了一种因果特征选择方法来检测对 NAMPT 抑制剂敏感的生物标志物。选定生物标志物的基因表达修饰导致对 NAMPT 抑制剂的敏感性发生变化,与 NEPC 细胞中的预期一致。在独立的前列腺癌患者数据集验证这些标志物支持将其用于告知临床疗效。我们的研究结果为对抗普遍耐药性和降低死亡率的新治疗方法铺平了道路。此外,这项研究强调了使用与药物敏感性相关的生物标志物来了解机制并可能指示临床疗效。

https://cdn.ncbi.nlm.nih.gov/pmc/blobs/ad4e/11411198/b2ea81368617/CTS-17-e70030-g001.jpg
https://cdn.ncbi.nlm.nih.gov/pmc/blobs/ad4e/11411198/feb99bbad5cc/CTS-17-e70030-g004.jpg
https://cdn.ncbi.nlm.nih.gov/pmc/blobs/ad4e/11411198/a9d4692821ae/CTS-17-e70030-g003.jpg
https://cdn.ncbi.nlm.nih.gov/pmc/blobs/ad4e/11411198/d9d4f0409a16/CTS-17-e70030-g002.jpg
https://cdn.ncbi.nlm.nih.gov/pmc/blobs/ad4e/11411198/b2ea81368617/CTS-17-e70030-g001.jpg
https://cdn.ncbi.nlm.nih.gov/pmc/blobs/ad4e/11411198/feb99bbad5cc/CTS-17-e70030-g004.jpg
https://cdn.ncbi.nlm.nih.gov/pmc/blobs/ad4e/11411198/a9d4692821ae/CTS-17-e70030-g003.jpg
https://cdn.ncbi.nlm.nih.gov/pmc/blobs/ad4e/11411198/d9d4f0409a16/CTS-17-e70030-g002.jpg
https://cdn.ncbi.nlm.nih.gov/pmc/blobs/ad4e/11411198/b2ea81368617/CTS-17-e70030-g001.jpg

相似文献

1
Computational drug discovery pipelines identify NAMPT as a therapeutic target in neuroendocrine prostate cancer.计算药物发现管道将 NAMPT 鉴定为神经内分泌前列腺癌的治疗靶点。
Clin Transl Sci. 2024 Sep;17(9):e70030. doi: 10.1111/cts.70030.
2
Molecular characterization of neuroendocrine prostate cancer and identification of new drug targets.神经内分泌前列腺癌的分子特征分析与新药靶标的鉴定。
Cancer Discov. 2011 Nov;1(6):487-95. doi: 10.1158/2159-8290.CD-11-0130.
3
Identification of Novel Diagnosis Biomarkers for Therapy-Related Neuroendocrine Prostate Cancer.鉴定治疗相关性神经内分泌前列腺癌的新型诊断生物标志物。
Pathol Oncol Res. 2021 Sep 27;27:1609968. doi: 10.3389/pore.2021.1609968. eCollection 2021.
4
Gene expression signatures of neuroendocrine prostate cancer and primary small cell prostatic carcinoma.神经内分泌前列腺癌和原发性小细胞前列腺癌的基因表达特征。
BMC Cancer. 2017 Nov 13;17(1):759. doi: 10.1186/s12885-017-3729-z.
5
Molecular events in neuroendocrine prostate cancer development.神经内分泌前列腺癌发生发展中的分子事件。
Nat Rev Urol. 2021 Oct;18(10):581-596. doi: 10.1038/s41585-021-00490-0. Epub 2021 Jul 21.
6
The long noncoding RNA landscape of neuroendocrine prostate cancer and its clinical implications.神经内分泌前列腺癌的长非编码 RNA 图谱及其临床意义。
Gigascience. 2018 Jun 1;7(6). doi: 10.1093/gigascience/giy050.
7
Repurposing of the Antiepileptic Drug Levetiracetam to Restrain Neuroendocrine Prostate Cancer and Inhibit Mast Cell Support to Adenocarcinoma.左乙拉西坦的再利用以抑制神经内分泌前列腺癌并抑制肥大细胞支持腺癌。
Front Immunol. 2021 Mar 2;12:622001. doi: 10.3389/fimmu.2021.622001. eCollection 2021.
8
SOX2 has dual functions as a regulator in the progression of neuroendocrine prostate cancer.SOX2 作为神经内分泌前列腺癌进展的调节剂具有双重功能。
Lab Invest. 2020 Apr;100(4):570-582. doi: 10.1038/s41374-019-0343-5. Epub 2019 Nov 26.
9
LIN28B promotes the development of neuroendocrine prostate cancer.LIN28B 促进神经内分泌前列腺癌的发展。
J Clin Invest. 2020 Oct 1;130(10):5338-5348. doi: 10.1172/JCI135373.
10
SRRM4 Drives Neuroendocrine Transdifferentiation of Prostate Adenocarcinoma Under Androgen Receptor Pathway Inhibition.SRRM4 驱动前列腺腺癌在雄激素受体通路抑制下的神经内分泌转化。
Eur Urol. 2017 Jan;71(1):68-78. doi: 10.1016/j.eururo.2016.04.028. Epub 2016 May 11.

引用本文的文献

1
Identification of an Immune-Related Gene Signature for Prognostic Prediction in Glioblastoma: Insights from Integrated Bulk and Single-Cell RNA Sequencing.胶质母细胞瘤预后预测的免疫相关基因特征鉴定:来自综合批量和单细胞RNA测序的见解
Cancers (Basel). 2025 May 28;17(11):1799. doi: 10.3390/cancers17111799.
2
Novel mixed cancer-cell models designed to capture inter-patient tumor heterogeneity for accurate evaluation of drug combinations.新型混合癌细胞模型旨在捕捉患者间肿瘤异质性,以准确评估联合用药。
Res Sq. 2025 May 16:rs.3.rs-6590535. doi: 10.21203/rs.3.rs-6590535/v1.

本文引用的文献

1
Niacin restriction with NAMPT-inhibition is synthetic lethal to neuroendocrine carcinoma.烟酰胺限制联合 NAMPT 抑制对神经内分泌癌具有合成致死作用。
Nat Commun. 2023 Dec 13;14(1):8095. doi: 10.1038/s41467-023-43630-3.
2
Second-Line Systemic Therapy for Highly Aggressive Neuroendocrine Prostate Cancer.二线全身治疗高度侵袭性神经内分泌前列腺癌。
Anticancer Res. 2023 Sep;43(9):3841-3847. doi: 10.21873/anticanres.16571.
3
Computational drug discovery for castration-resistant prostate cancers through in vitro drug response modeling.
通过体外药物反应建模进行抗去势治疗前列腺癌的计算药物发现。
Proc Natl Acad Sci U S A. 2023 Apr 25;120(17):e2218522120. doi: 10.1073/pnas.2218522120. Epub 2023 Apr 17.
4
High-throughput drug screening identifies fluoxetine as a potential therapeutic agent for neuroendocrine prostate cancer.高通量药物筛选确定氟西汀为神经内分泌前列腺癌的一种潜在治疗药物。
Front Oncol. 2023 Mar 13;13:1085569. doi: 10.3389/fonc.2023.1085569. eCollection 2023.
5
Targeting of Glucose Transport and the NAD Pathway in Neuroendocrine Tumor (NET) Cells Reveals New Treatment Options.靶向神经内分泌肿瘤(NET)细胞中的葡萄糖转运和NAD途径揭示了新的治疗选择。
Cancers (Basel). 2023 Feb 23;15(5):1415. doi: 10.3390/cancers15051415.
6
decoupleR: ensemble of computational methods to infer biological activities from omics data.decoupleR:用于从组学数据推断生物活性的计算方法集合。
Bioinform Adv. 2022 Mar 8;2(1):vbac016. doi: 10.1093/bioadv/vbac016. eCollection 2022.
7
Cancer statistics, 2023.癌症统计数据,2023 年。
CA Cancer J Clin. 2023 Jan;73(1):17-48. doi: 10.3322/caac.21763.
8
Integrating Pharmacogenomics Data-Driven Computational Drug Prediction with Single-Cell RNAseq to Demonstrate the Efficacy of a NAMPT Inhibitor against Aggressive, Taxane-Resistant, and Stem-like Cells in Lethal Prostate Cancer.整合药物基因组学数据驱动的计算药物预测与单细胞RNA测序,以证明烟酰胺磷酸核糖转移酶(NAMPT)抑制剂对致命性前列腺癌中侵袭性、紫杉烷耐药和干细胞样细胞的疗效。
Cancers (Basel). 2022 Dec 6;14(23):6009. doi: 10.3390/cancers14236009.
9
A clinical-grade liquid biomarker detects neuroendocrine differentiation in prostate cancer.一种临床级别的液体生物标志物可检测前列腺癌中的神经内分泌分化。
J Clin Invest. 2022 Nov 1;132(21):e161858. doi: 10.1172/JCI161858.
10
Lineage plasticity in prostate cancer depends on JAK/STAT inflammatory signaling.前列腺癌中的谱系可塑性取决于 JAK/STAT 炎症信号通路。
Science. 2022 Sep 9;377(6611):1180-1191. doi: 10.1126/science.abn0478. Epub 2022 Aug 18.