• 文献检索
  • 文档翻译
  • 深度研究
  • 学术资讯
  • Suppr Zotero 插件Zotero 插件
  • 邀请有礼
  • 套餐&价格
  • 历史记录
应用&插件
Suppr Zotero 插件Zotero 插件浏览器插件Mac 客户端Windows 客户端微信小程序
定价
高级版会员购买积分包购买API积分包
服务
文献检索文档翻译深度研究API 文档MCP 服务
关于我们
关于 Suppr公司介绍联系我们用户协议隐私条款
关注我们

Suppr 超能文献

核心技术专利:CN118964589B侵权必究
粤ICP备2023148730 号-1Suppr @ 2026

文献检索

告别复杂PubMed语法,用中文像聊天一样搜索,搜遍4000万医学文献。AI智能推荐,让科研检索更轻松。

立即免费搜索

文件翻译

保留排版,准确专业,支持PDF/Word/PPT等文件格式,支持 12+语言互译。

免费翻译文档

深度研究

AI帮你快速写综述,25分钟生成高质量综述,智能提取关键信息,辅助科研写作。

立即免费体验

傅里叶变换近红外光谱(FT-NIR)结合机器学习用于快速检测陈皮掺假情况并预测掺假浓度。

FT-NIR combined with machine learning was used to rapidly detect the adulteration of pericarpium citri reticulatae () and predict the adulteration concentration.

作者信息

Chen Ying, Li Si, Jia Jia, Sun Chuanduo, Cui Enzhong, Xu Yunyan, Shi Fangchao, Tang Anfu

机构信息

Department of Pharmacy, Jinling Hospital, Nanjing University School of Medicine, Nanjing, PR China.

Central Medical Branch of PLA General Hospital, PR China.

出版信息

Food Chem X. 2024 Sep 2;24:101798. doi: 10.1016/j.fochx.2024.101798. eCollection 2024 Dec 30.

DOI:10.1016/j.fochx.2024.101798
PMID:39296477
原文链接:https://pmc.ncbi.nlm.nih.gov/articles/PMC11408387/
Abstract

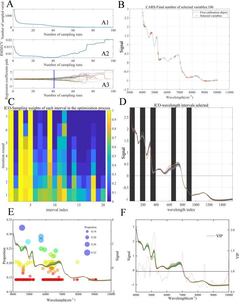
Pericarpium citri reticulatae (PCR) has been used as a food and spice for many years and is known for its rich nutritional content and unique aroma. However, price increases are often accompanied by adulteration. In this study, two kinds of adulterants (Orange peel-OP and Mandarin Rind-MR) were identified by chromaticity analysis, FT-NIR and machine learning algorithm, and the doping concentration was predicted quantitatively. The results show that colorimetric analysis cannot completely differentiate between PCR and adulterants. Using spectral preprocessing combined with machine learning algorithms, PCR and two adulterants were successfully distinguished, with classification accuracy reaching 99.30 % and 98.64 % respectively. After selecting characteristic wavelengths, the R of the adulterated quantitative model is greater than 0.99. Generally, this study proposes to use FT-NIR to study the adulteration of PCR for the first time, which fills the technical gap in the adulteration research of PCR, and provides an important method to solve the increasingly serious adulteration problem of PCR.

摘要

陈皮作为食品和香料已被使用多年,以其丰富的营养成分和独特的香气而闻名。然而,价格上涨往往伴随着掺假现象。本研究通过色度分析、傅里叶变换近红外光谱(FT-NIR)和机器学习算法识别出两种掺假物(橙皮-OP和柑皮-MR),并对掺杂浓度进行了定量预测。结果表明,比色分析不能完全区分陈皮与掺假物。结合光谱预处理和机器学习算法,成功区分了陈皮和两种掺假物,分类准确率分别达到99.30%和98.64%。选择特征波长后,掺假定量模型的决定系数大于0.99。总体而言,本研究首次提出利用FT-NIR研究陈皮掺假问题,填补了陈皮掺假研究的技术空白,为解决日益严重的陈皮掺假问题提供了重要方法。

https://cdn.ncbi.nlm.nih.gov/pmc/blobs/c27c/11408387/fd0fafbe5c2d/gr5.jpg
https://cdn.ncbi.nlm.nih.gov/pmc/blobs/c27c/11408387/2fd230003080/gr1.jpg
https://cdn.ncbi.nlm.nih.gov/pmc/blobs/c27c/11408387/08f74dfd1010/gr2.jpg
https://cdn.ncbi.nlm.nih.gov/pmc/blobs/c27c/11408387/1b8c02f8cb4a/gr3.jpg
https://cdn.ncbi.nlm.nih.gov/pmc/blobs/c27c/11408387/633f94b1edea/gr4.jpg
https://cdn.ncbi.nlm.nih.gov/pmc/blobs/c27c/11408387/fd0fafbe5c2d/gr5.jpg
https://cdn.ncbi.nlm.nih.gov/pmc/blobs/c27c/11408387/2fd230003080/gr1.jpg
https://cdn.ncbi.nlm.nih.gov/pmc/blobs/c27c/11408387/08f74dfd1010/gr2.jpg
https://cdn.ncbi.nlm.nih.gov/pmc/blobs/c27c/11408387/1b8c02f8cb4a/gr3.jpg
https://cdn.ncbi.nlm.nih.gov/pmc/blobs/c27c/11408387/633f94b1edea/gr4.jpg
https://cdn.ncbi.nlm.nih.gov/pmc/blobs/c27c/11408387/fd0fafbe5c2d/gr5.jpg

相似文献

1
FT-NIR combined with machine learning was used to rapidly detect the adulteration of pericarpium citri reticulatae () and predict the adulteration concentration.傅里叶变换近红外光谱(FT-NIR)结合机器学习用于快速检测陈皮掺假情况并预测掺假浓度。
Food Chem X. 2024 Sep 2;24:101798. doi: 10.1016/j.fochx.2024.101798. eCollection 2024 Dec 30.
2
Application of flash GC e-nose and FT-NIR combined with deep learning algorithm in preventing age fraud and quality evaluation of pericarpium citri reticulatae.快速气相色谱电子鼻和傅里叶变换近红外光谱结合深度学习算法在陈皮防年龄欺诈及品质评价中的应用
Food Chem X. 2024 Feb 12;21:101220. doi: 10.1016/j.fochx.2024.101220. eCollection 2024 Mar 30.
3
Rapid evaluation of Ziziphi Spinosae Semen and its adulterants based on the combination of FT-NIR and multivariate algorithms.基于傅里叶变换近红外光谱(FT-NIR)与多元算法联用快速鉴别酸枣仁及其伪品
Food Chem X. 2023 Nov 20;20:101022. doi: 10.1016/j.fochx.2023.101022. eCollection 2023 Dec 30.
4
Rapid detection of adulteration in powder of ginger ( Roscoe) by FT-NIR spectroscopy combined with chemometrics.傅里叶变换近红外光谱结合化学计量学快速检测姜粉(Roscoe)中的掺假情况。
Food Chem X. 2022 Sep 17;15:100450. doi: 10.1016/j.fochx.2022.100450. eCollection 2022 Oct 30.
5
Identification of Three Kinds of Citri Reticulatae Pericarpium Based on Deoxyribonucleic Acid Barcoding and High-performance Liquid Chromatography-diode Array Detection-electrospray Ionization/Mass Spectrometry/Mass Spectrometry Combined with Chemometric Analysis.基于脱氧核糖核酸条形码技术及高效液相色谱-二极管阵列检测-电喷雾电离/质谱/质谱联用结合化学计量学分析对三种陈皮的鉴别
Pharmacogn Mag. 2018 Jan-Mar;14(53):64-69. doi: 10.4103/pm.pm_581_16. Epub 2018 Feb 20.
6
[Traditional Chinese medicine Pericarpium Citri Reticulatae from Guangdong and Xinhui textual criticism].[广东与新会陈皮的中医考证]
Zhongguo Zhong Yao Za Zhi. 2017 Feb;42(4):789-794. doi: 10.19540/j.cnki.cjcmm.20170103.010.
7
Exploring Deep Learning to Predict Coconut Milk Adulteration Using FT-NIR and Micro-NIR Spectroscopy.利用傅里叶变换近红外和微近红外光谱法探索深度学习预测椰奶掺假。
Sensors (Basel). 2024 Apr 8;24(7):2362. doi: 10.3390/s24072362.
8
Molecular authentication of the Oriental medicines Pericarpium citri reticulatae and Citri unshius pericarpium using SNP markers.利用 SNP 标记对中药材陈皮和橘红的分子鉴定。
Gene. 2012 Feb 15;494(1):92-5. doi: 10.1016/j.gene.2011.11.026. Epub 2011 Nov 25.
9
[Prediction of Q-markers of Citri Reticulatae Pericarpium volatile oil and GC-MS based quantitative analysis].[基于气相色谱-质谱联用技术的陈皮挥发油Q-标志物预测及定量分析]
Zhongguo Zhong Yao Za Zhi. 2021 Dec;46(24):6403-6409. doi: 10.19540/j.cnki.cjcmm.20210924.302.
10
[Spleen deficiency and phlegm dampness syndrome model in rats treated by Citri Reticulatae Pericarpium based on metabolomics].基于代谢组学的陈皮对脾虚痰湿证大鼠模型的作用研究
Zhongguo Zhong Yao Za Zhi. 2022 Aug;47(15):4136-4147. doi: 10.19540/j.cnki.cjcmm.20220218.701.

引用本文的文献

1
Traceability and Adulteration Analysis of Citri Reticulatae Pericarpium Based on "Digital Identity Card" and UHPLC-QTOF-MS Analysis.基于“数字身份证”及超高效液相色谱-四极杆飞行时间质谱分析的陈皮溯源与掺假分析
Food Sci Nutr. 2025 Apr 30;13(5):e70163. doi: 10.1002/fsn3.70163. eCollection 2025 May.
2
Quantitative Analysis of Peanut Skin Adulterants by Fourier Transform Near-Infrared Spectroscopy Combined with Chemometrics.傅里叶变换近红外光谱结合化学计量学对花生皮掺假物的定量分析
Foods. 2025 Feb 1;14(3):466. doi: 10.3390/foods14030466.

本文引用的文献

1
Rapid quality evaluation and geographical origin recognition of ginger powder by portable NIRS in tandem with chemometrics.利用便携式近红外光谱技术与化学计量学联用对姜粉进行快速质量评价和产地识别。
Food Chem. 2024 Apr 16;438:137931. doi: 10.1016/j.foodchem.2023.137931. Epub 2023 Nov 8.
2
Classification and rapid non-destructive quality evaluation of different processed products of Cyperus rotundus based on near-infrared spectroscopy combined with deep learning.基于近红外光谱结合深度学习的香附不同炮制品的分类及快速无损质量评价
Talanta. 2024 Feb 1;268(Pt 1):125266. doi: 10.1016/j.talanta.2023.125266. Epub 2023 Oct 8.
3
Portable near-infrared (NIR) spectrometer and chemometrics for rapid identification of butter cheese adulteration.
便携式近红外(NIR)光谱仪和化学计量学在快速鉴别黄油奶酪掺假中的应用。
Food Chem. 2023 Nov 1;425:136461. doi: 10.1016/j.foodchem.2023.136461. Epub 2023 May 26.
4
Distinguishing pericarpium citri reticulatae of different origins using terahertz time-domain spectroscopy combined with convolutional neural networks.利用太赫兹时域光谱结合卷积神经网络鉴别不同产地的陈皮。
Spectrochim Acta A Mol Biomol Spectrosc. 2023 Oct 15;299:122771. doi: 10.1016/j.saa.2023.122771. Epub 2023 Apr 25.
5
Rapid evaluation of Radix Paeoniae Alba and its processed products by near-infrared spectroscopy combined with multivariate algorithms.近红外光谱结合多元算法快速评价白芍及其炮制品。
Anal Bioanal Chem. 2023 Apr;415(9):1719-1732. doi: 10.1007/s00216-023-04570-5. Epub 2023 Feb 10.
6
Classification of Pericarpium Citri Reticulatae (Chenpi) age using surface-enhanced Raman spectroscopy.利用表面增强拉曼光谱法对陈皮的年份进行分类。
Food Chem. 2023 May 15;408:135210. doi: 10.1016/j.foodchem.2022.135210. Epub 2022 Dec 13.
7
Rapid detection of adulteration in powder of ginger ( Roscoe) by FT-NIR spectroscopy combined with chemometrics.傅里叶变换近红外光谱结合化学计量学快速检测姜粉(Roscoe)中的掺假情况。
Food Chem X. 2022 Sep 17;15:100450. doi: 10.1016/j.fochx.2022.100450. eCollection 2022 Oct 30.
8
Chemical and genetic discrimination of commercial Guangchenpi ( 'Chachi') by using UPLC-QTOF-MS/MS based metabolomics and DNA barcoding approaches.基于超高效液相色谱-四极杆飞行时间串联质谱代谢组学和DNA条形码技术对市售广陈皮(“茶枝柑”)进行化学和基因鉴别
RSC Adv. 2019 Jul 29;9(40):23373-23381. doi: 10.1039/c9ra03740c. eCollection 2019 Jul 23.
9
Comprehensive analysis of phenolics compounds in citrus fruits peels by UPLC-PDA and UPLC-Q/TOF MS using a fused-core column.使用融合核柱通过超高效液相色谱-光电二极管阵列检测法(UPLC-PDA)和超高效液相色谱-四极杆/飞行时间质谱联用仪(UPLC-Q/TOF MS)对柑橘类水果果皮中的酚类化合物进行综合分析。
Food Chem X. 2022 Feb 22;14:100262. doi: 10.1016/j.fochx.2022.100262. eCollection 2022 Jun 30.
10
Rapid On-site identification of geographical origin and storage age of tangerine peel by Near-infrared spectroscopy.利用近红外光谱法快速现场鉴定蜜橘皮的产地和贮藏年龄。
Spectrochim Acta A Mol Biomol Spectrosc. 2022 Apr 15;271:120936. doi: 10.1016/j.saa.2022.120936. Epub 2022 Jan 29.