• 文献检索
  • 文档翻译
  • 深度研究
  • 学术资讯
  • Suppr Zotero 插件Zotero 插件
  • 邀请有礼
  • 套餐&价格
  • 历史记录
应用&插件
Suppr Zotero 插件Zotero 插件浏览器插件Mac 客户端Windows 客户端微信小程序
定价
高级版会员购买积分包购买API积分包
服务
文献检索文档翻译深度研究API 文档MCP 服务
关于我们
关于 Suppr公司介绍联系我们用户协议隐私条款
关注我们

Suppr 超能文献

核心技术专利:CN118964589B侵权必究
粤ICP备2023148730 号-1Suppr @ 2026

文献检索

告别复杂PubMed语法,用中文像聊天一样搜索,搜遍4000万医学文献。AI智能推荐,让科研检索更轻松。

立即免费搜索

文件翻译

保留排版,准确专业,支持PDF/Word/PPT等文件格式,支持 12+语言互译。

免费翻译文档

深度研究

AI帮你快速写综述,25分钟生成高质量综述,智能提取关键信息,辅助科研写作。

立即免费体验

机器学习模型在肺腺癌的诊断和预后中的开发和验证,以及免疫浸润分析。

Development and validation of machine learning models for diagnosis and prognosis of lung adenocarcinoma, and immune infiltration analysis.

机构信息

Department of Respiratory and Critical Care Medicine, The Second Affiliated Hospital of Harbin Medical University, No. 148, Health Care Road, Nangang District, Harbin, 150086, Heilongjiang, People's Republic of China.

出版信息

Sci Rep. 2024 Sep 27;14(1):22081. doi: 10.1038/s41598-024-73498-2.

DOI:10.1038/s41598-024-73498-2
PMID:39333719
原文链接:https://pmc.ncbi.nlm.nih.gov/articles/PMC11437281/
Abstract

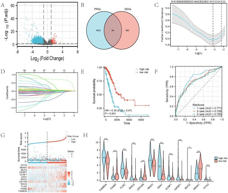
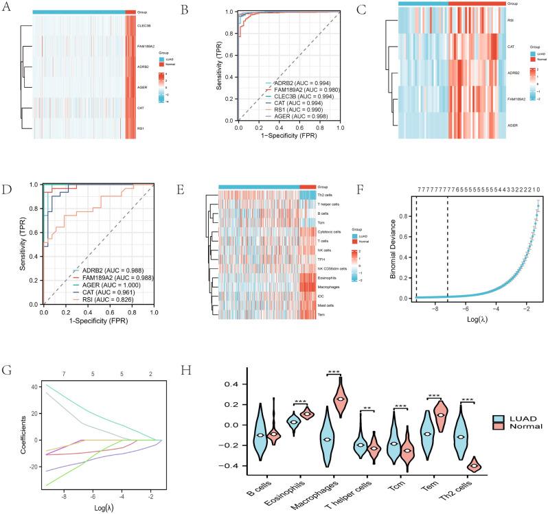
The aim of our study was to develop robust diagnostic and prognostic models for lung adenocarcinoma (LUAD) using machine learning (ML) techniques, focusing on early immune infiltration. Feature selection was performed on The Cancer Genome Atlas (TCGA) data using least absolute shrinkage and selection Operator (LASSO), random forest (RF), and support vector machine (SVM) algorithms. Six ML algorithms were employed to construct the diagnostic models, which were evaluated through receiver operating characteristic (ROC) curves, precision-recall curves (PRC), and classification error (CE), and validated on the GSE7670 dataset. Additionally, a lasso cox prognostic model was built on the TCGA-LUAD dataset and externally validated using independent Gene Expression Omnibus datasets (GSE30219, GSE31210, GSE50081, and GSE37745). Single-sample gene set enrichment analysis (ssGSEA) was performed to assess immune cell infiltration in stage I LUAD samples, revealing significant differences in immune cell types. These findings demonstrate a positive correlation between immune infiltration in stage I LUAD and Th2 cells, Tcm cells, and T helper cells, while a negative correlation was observed with Macrophages, Eosinophils, and Tem cells. These insights provide novel perspectives for clinical diagnosis and treatment of LUAD.

摘要

本研究旨在利用机器学习 (ML) 技术开发针对肺腺癌 (LUAD) 的稳健诊断和预后模型,重点关注早期免疫浸润。使用最小绝对收缩和选择算子 (LASSO)、随机森林 (RF) 和支持向量机 (SVM) 算法对癌症基因组图谱 (TCGA) 数据进行特征选择。使用六种 ML 算法构建诊断模型,并通过接收者操作特征 (ROC) 曲线、精度-召回曲线 (PRC) 和分类误差 (CE) 进行评估,并在 GSE7670 数据集上进行验证。此外,在 TCGA-LUAD 数据集上构建了 LASSO COX 预后模型,并使用独立的基因表达综合数据集 (GSE30219、GSE31210、GSE50081 和 GSE37745) 进行外部验证。进行了单样本基因集富集分析 (ssGSEA) 以评估 I 期 LUAD 样本中的免疫细胞浸润,揭示了免疫细胞类型的显著差异。这些发现表明,I 期 LUAD 中的免疫浸润与 Th2 细胞、Tcm 细胞和 T 辅助细胞呈正相关,而与巨噬细胞、嗜酸性粒细胞和 Tem 细胞呈负相关。这些研究结果为 LUAD 的临床诊断和治疗提供了新的视角。

https://cdn.ncbi.nlm.nih.gov/pmc/blobs/095a/11437281/c0b162f912ad/41598_2024_73498_Fig9_HTML.jpg
https://cdn.ncbi.nlm.nih.gov/pmc/blobs/095a/11437281/c1c2fcdb3f1e/41598_2024_73498_Fig1_HTML.jpg
https://cdn.ncbi.nlm.nih.gov/pmc/blobs/095a/11437281/890f0fee9323/41598_2024_73498_Fig2_HTML.jpg
https://cdn.ncbi.nlm.nih.gov/pmc/blobs/095a/11437281/ea4bc9e7c528/41598_2024_73498_Fig3_HTML.jpg
https://cdn.ncbi.nlm.nih.gov/pmc/blobs/095a/11437281/2a7a92c6f704/41598_2024_73498_Fig4_HTML.jpg
https://cdn.ncbi.nlm.nih.gov/pmc/blobs/095a/11437281/af7fb779c3a0/41598_2024_73498_Fig5_HTML.jpg
https://cdn.ncbi.nlm.nih.gov/pmc/blobs/095a/11437281/352a0b76c728/41598_2024_73498_Fig6_HTML.jpg
https://cdn.ncbi.nlm.nih.gov/pmc/blobs/095a/11437281/a2fc7bc59e6d/41598_2024_73498_Fig7_HTML.jpg
https://cdn.ncbi.nlm.nih.gov/pmc/blobs/095a/11437281/fe94c32560e7/41598_2024_73498_Fig8_HTML.jpg
https://cdn.ncbi.nlm.nih.gov/pmc/blobs/095a/11437281/c0b162f912ad/41598_2024_73498_Fig9_HTML.jpg
https://cdn.ncbi.nlm.nih.gov/pmc/blobs/095a/11437281/c1c2fcdb3f1e/41598_2024_73498_Fig1_HTML.jpg
https://cdn.ncbi.nlm.nih.gov/pmc/blobs/095a/11437281/890f0fee9323/41598_2024_73498_Fig2_HTML.jpg
https://cdn.ncbi.nlm.nih.gov/pmc/blobs/095a/11437281/ea4bc9e7c528/41598_2024_73498_Fig3_HTML.jpg
https://cdn.ncbi.nlm.nih.gov/pmc/blobs/095a/11437281/2a7a92c6f704/41598_2024_73498_Fig4_HTML.jpg
https://cdn.ncbi.nlm.nih.gov/pmc/blobs/095a/11437281/af7fb779c3a0/41598_2024_73498_Fig5_HTML.jpg
https://cdn.ncbi.nlm.nih.gov/pmc/blobs/095a/11437281/352a0b76c728/41598_2024_73498_Fig6_HTML.jpg
https://cdn.ncbi.nlm.nih.gov/pmc/blobs/095a/11437281/a2fc7bc59e6d/41598_2024_73498_Fig7_HTML.jpg
https://cdn.ncbi.nlm.nih.gov/pmc/blobs/095a/11437281/fe94c32560e7/41598_2024_73498_Fig8_HTML.jpg
https://cdn.ncbi.nlm.nih.gov/pmc/blobs/095a/11437281/c0b162f912ad/41598_2024_73498_Fig9_HTML.jpg

相似文献

1
Development and validation of machine learning models for diagnosis and prognosis of lung adenocarcinoma, and immune infiltration analysis.机器学习模型在肺腺癌的诊断和预后中的开发和验证,以及免疫浸润分析。
Sci Rep. 2024 Sep 27;14(1):22081. doi: 10.1038/s41598-024-73498-2.
2
Prognostic model incorporating immune checkpoint genes to predict the immunotherapy efficacy for lung adenocarcinoma: a cohort study integrating machine learning algorithms.纳入免疫检查点基因的预后模型预测肺腺癌免疫治疗疗效:一项整合机器学习算法的队列研究。
Immunol Res. 2024 Aug;72(4):851-863. doi: 10.1007/s12026-024-09492-7. Epub 2024 May 16.
3
Pan-Cancer Analysis of Immune Cell Infiltration Identifies a Prognostic Immune-Cell Characteristic Score (ICCS) in Lung Adenocarcinoma.泛癌症分析免疫细胞浸润鉴定出肺腺癌预后免疫细胞特征评分(ICCS)。
Front Immunol. 2020 Jun 30;11:1218. doi: 10.3389/fimmu.2020.01218. eCollection 2020.
4
Development and validation of a robust immune-related prognostic signature in early-stage lung adenocarcinoma.早期肺腺癌中一种稳健的免疫相关预后标志物的开发与验证
J Transl Med. 2020 Oct 7;18(1):380. doi: 10.1186/s12967-020-02545-z.
5
Developing a prognostic model using machine learning for disulfidptosis related lncRNA in lung adenocarcinoma.基于机器学习建立肺腺癌二硫键相关长非编码 RNA 预后模型。
Sci Rep. 2024 Jun 7;14(1):13113. doi: 10.1038/s41598-024-63949-1.
6
Characteristic of molecular subtypes in lung adenocarcinoma based on m6A RNA methylation modification and immune microenvironment.基于 m6A RNA 甲基化修饰和免疫微环境的肺腺癌分子亚型特征。
BMC Cancer. 2021 Aug 20;21(1):938. doi: 10.1186/s12885-021-08655-1.
7
Development of m6A/m5C/m1A regulated lncRNA signature for prognostic prediction, personalized immune intervention and drug selection in LUAD.m6A/m5C/m1A 调控的长非编码 RNA 标志物用于 LUAD 的预后预测、个性化免疫干预和药物选择。
J Cell Mol Med. 2024 Apr;28(8):e18282. doi: 10.1111/jcmm.18282.
8
A large cohort study identifying a novel prognosis prediction model for lung adenocarcinoma through machine learning strategies.一项通过机器学习策略确定肺腺癌新预后预测模型的大型队列研究。
BMC Cancer. 2019 Sep 5;19(1):886. doi: 10.1186/s12885-019-6101-7.
9
Establishment and validation of an immune-associated signature in lung adenocarcinoma.肺腺癌中免疫相关特征的建立与验证
Int Immunopharmacol. 2020 Nov;88:106867. doi: 10.1016/j.intimp.2020.106867. Epub 2020 Aug 13.
10
Identification of immune-related gene signature predicting survival in the tumor microenvironment of lung adenocarcinoma.鉴定预测肺腺癌肿瘤微环境中生存的免疫相关基因特征。
Immunogenetics. 2020 Dec;72(9-10):455-465. doi: 10.1007/s00251-020-01189-z. Epub 2020 Nov 13.

本文引用的文献

1
Advancing predictive markers in lung adenocarcinoma: A machine learning-based immunotherapy prognostic prediction signature.推进肺腺癌的预测标志物:基于机器学习的免疫治疗预后预测特征。
Environ Toxicol. 2024 Oct;39(10):4581-4593. doi: 10.1002/tox.24284. Epub 2024 Apr 9.
2
Association of variations in the and prognosis in lung cancer patients with platinum-based chemotherapy.肺癌患者中[具体基因或因素]的变异与铂类化疗预后的相关性。 (你提供的原文有缺失部分,这里是补充完整表述后的翻译)
Front Pharmacol. 2023 Mar 9;14:1119837. doi: 10.3389/fphar.2023.1119837. eCollection 2023.
3
Development and Validation of a Machine Learning Model for Detection and Classification of Tertiary Lymphoid Structures in Gastrointestinal Cancers.
开发和验证一种用于检测和分类胃肠道癌中三级淋巴结构的机器学习模型。
JAMA Netw Open. 2023 Jan 3;6(1):e2252553. doi: 10.1001/jamanetworkopen.2022.52553.
4
is a potential protective gene in breast cancer by regulating tumor immune microenvironment.通过调节肿瘤免疫微环境,它是乳腺癌中一种潜在的保护基因。
Transl Cancer Res. 2021 Dec;10(12):5280-5294. doi: 10.21037/tcr-21-1257.
5
ENTREP/FAM189A2 encodes a new ITCH ubiquitin ligase activator that is downregulated in breast cancer.ENTREP/FAM189A2 编码一种新的 ITCH 泛素连接酶激活剂,其在乳腺癌中下调。
EMBO Rep. 2022 Feb 3;23(2):e51182. doi: 10.15252/embr.202051182. Epub 2021 Dec 20.
6
Cytokine and Chemokine Signals of T-Cell Exclusion in Tumors.肿瘤中T细胞排除的细胞因子和趋化因子信号
Front Immunol. 2020 Dec 14;11:594609. doi: 10.3389/fimmu.2020.594609. eCollection 2020.
7
Potential strategies against resistance to CAR T-cell therapy in haematological malignancies.血液系统恶性肿瘤中针对CAR T细胞疗法耐药性的潜在策略。
Ther Adv Med Oncol. 2020 Oct 13;12:1758835920962963. doi: 10.1177/1758835920962963. eCollection 2020.
8
The intersection of genomics and big data with public health: Opportunities for precision public health.基因组学和大数据与公共卫生的交叉:精准公共卫生的机遇。
PLoS Med. 2020 Oct 29;17(10):e1003373. doi: 10.1371/journal.pmed.1003373. eCollection 2020 Oct.
9
Tumor Microenvironment in Ovarian Cancer: Function and Therapeutic Strategy.卵巢癌中的肿瘤微环境:功能与治疗策略
Front Cell Dev Biol. 2020 Aug 11;8:758. doi: 10.3389/fcell.2020.00758. eCollection 2020.
10
Effect of AGER on the biological behavior of non‑small cell lung cancer H1299 cells.AGER 对非小细胞肺癌 H1299 细胞生物学行为的影响。
Mol Med Rep. 2020 Aug;22(2):810-818. doi: 10.3892/mmr.2020.11176. Epub 2020 May 22.