• 文献检索
  • 文档翻译
  • 深度研究
  • 学术资讯
  • Suppr Zotero 插件Zotero 插件
  • 邀请有礼
  • 套餐&价格
  • 历史记录
应用&插件
Suppr Zotero 插件Zotero 插件浏览器插件Mac 客户端Windows 客户端微信小程序
定价
高级版会员购买积分包购买API积分包
服务
文献检索文档翻译深度研究API 文档MCP 服务
关于我们
关于 Suppr公司介绍联系我们用户协议隐私条款
关注我们

Suppr 超能文献

核心技术专利:CN118964589B侵权必究
粤ICP备2023148730 号-1Suppr @ 2026

文献检索

告别复杂PubMed语法,用中文像聊天一样搜索,搜遍4000万医学文献。AI智能推荐,让科研检索更轻松。

立即免费搜索

文件翻译

保留排版,准确专业,支持PDF/Word/PPT等文件格式,支持 12+语言互译。

免费翻译文档

深度研究

AI帮你快速写综述,25分钟生成高质量综述,智能提取关键信息,辅助科研写作。

立即免费体验

用核桃植物基奶油替代传统植物基奶油调控盲肠微生物群并改善高脂血症小鼠的血脂

Regulation of Cecal Microbiota and Improvement of Blood Lipids Using Walnut Non-Dairy Creamer in High-Fat Mice: Replacing Traditional Non-Dairy Creamer.

机构信息

College of Food Science and Technology, Yunnan Agricultural University, Kunming 650201, China.

State Key Laboratory of Tea Plant Biology and Utilization, School of Tea and Food Science & Technology, Anhui Agricultural University, Hefei 230036, China.

出版信息

Molecules. 2024 Sep 20;29(18):4469. doi: 10.3390/molecules29184469.

DOI:10.3390/molecules29184469
PMID:39339465
原文链接:https://pmc.ncbi.nlm.nih.gov/articles/PMC11434346/
Abstract

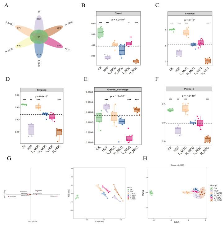
Non-dairy creamer is a class of microencapsulated powdered fats and oils that are widely used in the food industry. However, the oils used in it are hydrogenated vegetable oils, which contain large amounts of saturated fatty acids and are extremely harmful to the human body. This study investigated the effects of replacing hydrogenated vegetable oil with walnut oil to prepare walnut non-dairy creamer on lipid levels and intestinal microorganisms in mice. The results show that low-dose walnut non-dairy creamer significantly decreased the contents of TC and TG in serum and increased the content of HDL-C ( < 0.01). The contents of MDA, ALT, and AST were significantly decreased, while the content of SOD was increased ( < 0.01). The abundance of in the walnut non-dairy creamer group decreased, and the abundance of (B/F) increased, which significantly increased the richness of and ( < 0.01). richness was significantly decreased ( < 0.01). In conclusion, a low dose of walnut non-dairy creamer can effectively promote the metabolism of blood lipids in vivo, alleviate oxidative stress injury and lipid accumulation damage to mouse hepatocytes, and ameliorate the adverse effects of a high-fat diet on the intestinal microbiota of mice. This study provides a theoretical basis for the replacement of traditional non-dairy creamer and the research and development of walnut deep processing.

摘要

植物奶油是一类广泛应用于食品工业的微胶囊化粉末油脂,然而其中所使用的油脂为氢化植物油,其含有大量的饱和脂肪酸,对人体危害极大。本研究旨在探讨用核桃油代替氢化植物油制备核桃植物奶油对小鼠血脂水平和肠道微生物的影响。结果表明,低剂量核桃植物奶油可显著降低血清 TC 和 TG 含量,增加 HDL-C 含量(<0.01)。MDA、ALT 和 AST 含量显著降低,SOD 含量升高(<0.01)。核桃植物奶油组 丰度降低, (B/F)丰度增加,显著增加 和 的丰富度(<0.01)。 richness 显著降低(<0.01)。综上所述,低剂量核桃植物奶油可有效促进体内血脂代谢,减轻小鼠肝细胞氧化应激损伤和脂质堆积损伤,改善高脂肪饮食对小鼠肠道微生物的不良影响。本研究为传统植物奶油的替代以及核桃深加工的研究和开发提供了理论依据。

https://cdn.ncbi.nlm.nih.gov/pmc/blobs/d92f/11434346/be29ea1ae5bc/molecules-29-04469-g007.jpg
https://cdn.ncbi.nlm.nih.gov/pmc/blobs/d92f/11434346/86dfe59936fb/molecules-29-04469-g001.jpg
https://cdn.ncbi.nlm.nih.gov/pmc/blobs/d92f/11434346/9516485f489e/molecules-29-04469-g002.jpg
https://cdn.ncbi.nlm.nih.gov/pmc/blobs/d92f/11434346/899967cc490e/molecules-29-04469-g003.jpg
https://cdn.ncbi.nlm.nih.gov/pmc/blobs/d92f/11434346/f5ce7c6db55c/molecules-29-04469-g004.jpg
https://cdn.ncbi.nlm.nih.gov/pmc/blobs/d92f/11434346/6a1e70e96a54/molecules-29-04469-g005.jpg
https://cdn.ncbi.nlm.nih.gov/pmc/blobs/d92f/11434346/581883886977/molecules-29-04469-g006.jpg
https://cdn.ncbi.nlm.nih.gov/pmc/blobs/d92f/11434346/be29ea1ae5bc/molecules-29-04469-g007.jpg
https://cdn.ncbi.nlm.nih.gov/pmc/blobs/d92f/11434346/86dfe59936fb/molecules-29-04469-g001.jpg
https://cdn.ncbi.nlm.nih.gov/pmc/blobs/d92f/11434346/9516485f489e/molecules-29-04469-g002.jpg
https://cdn.ncbi.nlm.nih.gov/pmc/blobs/d92f/11434346/899967cc490e/molecules-29-04469-g003.jpg
https://cdn.ncbi.nlm.nih.gov/pmc/blobs/d92f/11434346/f5ce7c6db55c/molecules-29-04469-g004.jpg
https://cdn.ncbi.nlm.nih.gov/pmc/blobs/d92f/11434346/6a1e70e96a54/molecules-29-04469-g005.jpg
https://cdn.ncbi.nlm.nih.gov/pmc/blobs/d92f/11434346/581883886977/molecules-29-04469-g006.jpg
https://cdn.ncbi.nlm.nih.gov/pmc/blobs/d92f/11434346/be29ea1ae5bc/molecules-29-04469-g007.jpg

相似文献

1
Regulation of Cecal Microbiota and Improvement of Blood Lipids Using Walnut Non-Dairy Creamer in High-Fat Mice: Replacing Traditional Non-Dairy Creamer.用核桃植物基奶油替代传统植物基奶油调控盲肠微生物群并改善高脂血症小鼠的血脂
Molecules. 2024 Sep 20;29(18):4469. doi: 10.3390/molecules29184469.
2
Anti-NAFLD effect of defatted walnut powder extract in high fat diet-induced C57BL/6 mice by modulating the gut microbiota.脱脂核桃粉提取物通过调节肠道微生物群防治高脂饮食诱导的 C57BL/6 小鼠非酒精性脂肪肝病。
J Ethnopharmacol. 2021 Apr 24;270:113814. doi: 10.1016/j.jep.2021.113814. Epub 2021 Jan 12.
3
The protective effects of walnut green husk polysaccharide on liver injury, vascular endothelial dysfunction and disorder of gut microbiota in high fructose-induced mice.核桃青皮多糖对高果糖诱导小鼠肝损伤、血管内皮功能障碍及肠道微生物群紊乱的保护作用。
Int J Biol Macromol. 2020 Nov 1;162:92-106. doi: 10.1016/j.ijbiomac.2020.06.055. Epub 2020 Jun 10.
4
Amelioration of walnut, peony seed and camellia seed oils against D-galactose-induced cognitive impairment in mice by regulating gut microbiota.改善胡桃、牡丹籽和茶籽油通过调节肠道微生物群对 D-半乳糖诱导的小鼠认知障碍的作用。
Food Funct. 2024 Jul 1;15(13):7063-7080. doi: 10.1039/d4fo01409j.
5
Quantitative effects on cardiovascular risk factors and coronary heart disease risk of replacing partially hydrogenated vegetable oils with other fats and oils.用其他油脂替代部分氢化植物油对心血管危险因素和冠心病风险的定量影响。
Eur J Clin Nutr. 2009 May;63 Suppl 2:S22-33. doi: 10.1038/sj.ejcn.1602976.
6
Effect of Walnut Meal Peptides on Hyperlipidemia and Hepatic Lipid Metabolism in Rats Fed a High-Fat Diet.核桃肽对高脂饮食大鼠高血脂及肝脂代谢的影响。
Nutrients. 2021 Apr 22;13(5):1410. doi: 10.3390/nu13051410.
7
Replacing Saturated Fats with Unsaturated Fats from Walnuts or Vegetable Oils Lowers Atherogenic Lipoprotein Classes Without Increasing Lipoprotein(a).用核桃或植物油中的不饱和脂肪代替饱和脂肪可降低致动脉粥样硬化脂蛋白的种类,而不会增加脂蛋白(a)。
J Nutr. 2020 Apr 1;150(4):818-825. doi: 10.1093/jn/nxz313.
8
[Gynostemma pentaphyllum saponins alleviate non-alcoholic fatty liver disease in rats by regulating intestinal flora and short-chain fatty acid metabolism].绞股蓝皂苷通过调节肠道菌群和短链脂肪酸代谢减轻大鼠非酒精性脂肪性肝病
Zhongguo Zhong Yao Za Zhi. 2022 May;47(9):2500-2508. doi: 10.19540/j.cnki.cjcmm.20211208.401.
9
Aqueous extract of fermented Eucommia ulmoides leaves alleviates hyperlipidemia by maintaining gut homeostasis and modulating metabolism in high-fat diet fed rats.发酵杜仲叶水提物通过维持肠道内稳态和调节高脂肪饮食喂养大鼠的代谢来缓解高脂血症。
Phytomedicine. 2024 Jun;128:155291. doi: 10.1016/j.phymed.2023.155291. Epub 2023 Dec 27.
10
Dietary walnut oil modulates liver steatosis in the obese Zucker rat.膳食核桃油可调节肥胖型 Zucker 大鼠的肝脏脂肪变性。
Eur J Nutr. 2014;53(2):645-60. doi: 10.1007/s00394-013-0573-z. Epub 2013 Aug 13.

本文引用的文献

1
Modulatory Effects of on Obesity and Gut Microbiota in High-Fat Diet-Fed C57BL/6 Mice.[具体物质名称]对高脂饮食喂养的C57BL/6小鼠肥胖和肠道微生物群的调节作用
Foods. 2024 Mar 20;13(6):948. doi: 10.3390/foods13060948.
2
Physicochemical properties and feasibility of coconut oil-based diacylglycerol as an alternative fat for healthy non-dairy creamer.基于椰子油的二酰基甘油作为健康非乳制奶精替代脂肪的物理化学性质及可行性
Food Chem X. 2023 Jun 14;19:100749. doi: 10.1016/j.fochx.2023.100749. eCollection 2023 Oct 30.
3
as a Next-Generation Probiotic in Modulating Human Metabolic Homeostasis and Disease Progression: A Role Mediated by Gut-Liver-Brain Axes?
作为调节人体代谢稳态和疾病进展的新一代益生菌:是否通过肠道-肝脏-大脑轴发挥作用?
Int J Mol Sci. 2023 Feb 15;24(4):3900. doi: 10.3390/ijms24043900.
4
Differential Effect of Dietary Supplementation with a Soybean Oil Enriched in Oleic Acid versus Linoleic Acid on Plasma Lipids and Atherosclerosis in LDLR-Deficient Mice.富含油酸和亚油酸的大豆油膳食补充对 LDLR 缺陷小鼠血浆脂质和动脉粥样硬化的差异影响。
Int J Mol Sci. 2022 Jul 29;23(15):8385. doi: 10.3390/ijms23158385.
5
An Investigation into the Correlation of Intestinal Flora with Obesity and Gestational Diabetes Mellitus.肠道菌群与肥胖和妊娠期糖尿病的相关性研究。
Comput Math Methods Med. 2022 Jul 16;2022:5677073. doi: 10.1155/2022/5677073. eCollection 2022.
6
The intestinal immune system and gut barrier function in obesity and ageing.肥胖与衰老过程中的肠道免疫系统和肠道屏障功能。
FEBS J. 2023 Sep;290(17):4163-4186. doi: 10.1111/febs.16558. Epub 2022 Jul 1.
7
Pu-erh tea ameliorates obesity and modulates gut microbiota in high fat diet fed mice.普洱熟茶可改善高脂饮食喂养小鼠的肥胖,并调节其肠道微生物群。
Food Res Int. 2021 Jun;144:110360. doi: 10.1016/j.foodres.2021.110360. Epub 2021 Apr 5.
8
Walnut oil alleviates DSS-induced colitis in mice by inhibiting NLRP3 inflammasome activation and regulating gut microbiota.核桃油通过抑制 NLRP3 炎性体激活和调节肠道微生物群缓解 DSS 诱导的小鼠结肠炎。
Microb Pathog. 2021 May;154:104866. doi: 10.1016/j.micpath.2021.104866. Epub 2021 Mar 26.
9
Gallstone Disease, Obesity and the Firmicutes/Bacteroidetes Ratio as a Possible Biomarker of Gut Dysbiosis.胆结石病、肥胖与厚壁菌门/拟杆菌门比率作为肠道菌群失调的一种可能生物标志物
J Pers Med. 2020 Dec 25;11(1):13. doi: 10.3390/jpm11010013.
10
Akkermansia muciniphila: A potential novel mechanism of nuciferine to improve hyperlipidemia.阿克曼氏菌(Akkermansia muciniphila):荷叶碱改善高血脂的一个潜在新机制。
Biomed Pharmacother. 2021 Jan;133:111014. doi: 10.1016/j.biopha.2020.111014. Epub 2020 Nov 26.