Suppr超能文献

白藜芦醇通过消耗衰老的肿瘤相关成纤维细胞来抑制胰腺癌的增殖和转移。

Resveratrol inhibits pancreatic cancer proliferation and metastasis by depleting senescent tumor-associated fibroblasts.

作者信息

Jiang He, Wang Guo-Tai, Wang Zheng, Ma Qing-Yong, Ma Zhen-Hua

机构信息

Department of Hepatobiliary Surgery, The First Affiliated Hospital, Xi'an Jiaotong University, Xi'an 710061, Shaanxi Province, China.

Department of Hepatobiliary Surgery, Affiliated Hospital of Shaanxi University of Chinese Medicine, Xianyang 712000, Shaanxi Province, China.

出版信息

World J Gastrointest Oncol. 2024 Sep 15;16(9):3980-3993. doi: 10.4251/wjgo.v16.i9.3980.

Abstract

BACKGROUND

Pancreatic cancer, a formidable gastrointestinal neoplasm, is characterized by its insidious onset, rapid progression, and resistance to treatment, which often lead to a grim prognosis. While the complex pathogenesis of pancreatic cancer is well recognized, recent attention has focused on the oncogenic roles of senescent tumor-associated fibroblasts. However, their precise role in pancreatic cancer remains unknown. Resveratrol is a natural polyphenol known for its multifaceted biological actions, including antioxidative and neuroprotective properties, as well as its potential to inhibit tumor proliferation and migration. Our current investigation builds on prior research and reveals the remarkable ability of resveratrol to inhibit pancreatic cancer proliferation and metastasis.

AIM

To explore the potential of resveratrol in inhibiting pancreatic cancer by targeting senescent tumor-associated fibroblasts.

METHODS

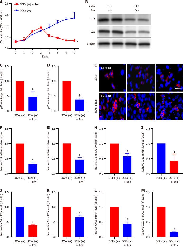
Immunofluorescence staining of pancreatic cancer tissues revealed prominent coexpression of α-SMA and p16. HP-1 expression was determined using immunohistochemistry. Cells were treated with the senescence-inducing factors known as 3CKs. Long-term growth assays confirmed that 3CKs significantly decreased the CAF growth rate. Western blotting was conducted to assess the expression levels of p16 and p21. Immunofluorescence was performed to assess LaminB1 expression. Quantitative real-time polymerase chain reaction was used to measure the levels of several senescence-associated secretory phenotype factors, including IL-4, IL-6, IL-8, IL-13, MMP-2, MMP-9, CXCL1, and CXCL12. A scratch assay was used to assess the migratory capacity of the cells, whereas Transwell assays were used to evaluate their invasive potential.

RESULTS

Specifically, we identified the presence of senescent tumor-associated fibroblasts within pancreatic cancer tissues, linking their abundance to cancer progression. Intriguingly, Resveratrol effectively eradicated these fibroblasts and hindered their senescence, which consequently impeded pancreatic cancer progression.

CONCLUSION

This groundbreaking discovery reinforces Resveratrol's stature as a potential antitumor agent and positions senescent tumor-associated fibroblasts as pivotal contenders in future therapeutic strategies against pancreatic cancer.

摘要

背景

胰腺癌是一种可怕的胃肠道肿瘤,其特点是发病隐匿、进展迅速且对治疗耐药,往往导致预后不良。虽然胰腺癌的复杂发病机制已得到充分认识,但最近的研究重点集中在衰老的肿瘤相关成纤维细胞的致癌作用上。然而,它们在胰腺癌中的确切作用仍不清楚。白藜芦醇是一种天然多酚,以其多方面的生物学作用而闻名,包括抗氧化和神经保护特性,以及抑制肿瘤增殖和迁移的潜力。我们目前的研究基于先前的研究,揭示了白藜芦醇抑制胰腺癌增殖和转移的显著能力。

目的

探讨白藜芦醇通过靶向衰老的肿瘤相关成纤维细胞抑制胰腺癌的潜力。

方法

胰腺癌组织的免疫荧光染色显示α-SMA和p16明显共表达。采用免疫组织化学法测定HP-1表达。细胞用称为3CKs的衰老诱导因子处理。长期生长试验证实3CKs显著降低CAF生长率。进行蛋白质免疫印迹法评估p16和p21的表达水平。进行免疫荧光以评估核纤层蛋白B1的表达。采用定量实时聚合酶链反应测量几种衰老相关分泌表型因子(包括IL-4、IL-6、IL-8、IL-13、MMP-2、MMP-9、CXCL1和CXCL12)的水平。采用划痕试验评估细胞的迁移能力,而Transwell试验用于评估其侵袭潜力。

结果

具体而言,我们在胰腺癌组织中发现了衰老的肿瘤相关成纤维细胞,其数量与癌症进展相关。有趣的是,白藜芦醇有效地清除了这些成纤维细胞并阻碍其衰老,从而阻碍了胰腺癌的进展。

结论

这一开创性的发现强化了白藜芦醇作为一种潜在抗肿瘤药物的确立,并将衰老的肿瘤相关成纤维细胞定位为未来胰腺癌治疗策略中的关键靶点。

https://cdn.ncbi.nlm.nih.gov/pmc/blobs/43aa/11438786/49e39d0b10b5/WJGO-16-3980-g001.jpg

文献AI研究员

20分钟写一篇综述,助力文献阅读效率提升50倍。

立即体验

用中文搜PubMed

大模型驱动的PubMed中文搜索引擎

马上搜索

文档翻译

学术文献翻译模型,支持多种主流文档格式。

立即体验