Suppr超能文献

睡眠与饮食的双因素模型:理解中枢性疲劳的新方法。

Dual-factor model of sleep and diet: a new approach to understanding central fatigue.

作者信息

Zhang Yifei, Zhang Zehan, Yu Qingqian, Lan Bijuan, Shi Qinghuan, Liu Yan, Zhang Weiyue, Li Feng

机构信息

School of Tradional Chinese Medicine, Beijing University of Chinese Medicine, Beijing, China.

School of Nursing, Beijing University of Chinese Medicine, Beijing, China.

出版信息

Front Neurosci. 2024 Sep 17;18:1465568. doi: 10.3389/fnins.2024.1465568. eCollection 2024.

Abstract

BACKGROUND

Numerous studies have recently examined the impact of dietary factors such as high-fat diets on fatigue. Our study aims to investigate whether high-fat diet (HFD) alone or combined with alternate-day fasting (ADF) can lead to the central fatigue symptoms and to investigate the potential integration of dietary and sleep variables in the development of central fatigue models.

METHODS

Seventy-five male Wistar rats were divided into five groups: control, HFD, HFD + ADF, modified multiple platform method (MMPM), and MMPM+HFD + ADF. Each group underwent a 21-day modeling period according to their respective protocol. Their behavioral characteristics, fatigue biochemical markers, hippocampal pathological changes, mitochondrial ultrastructure, and oxidative stress damage were analyzed.

RESULTS

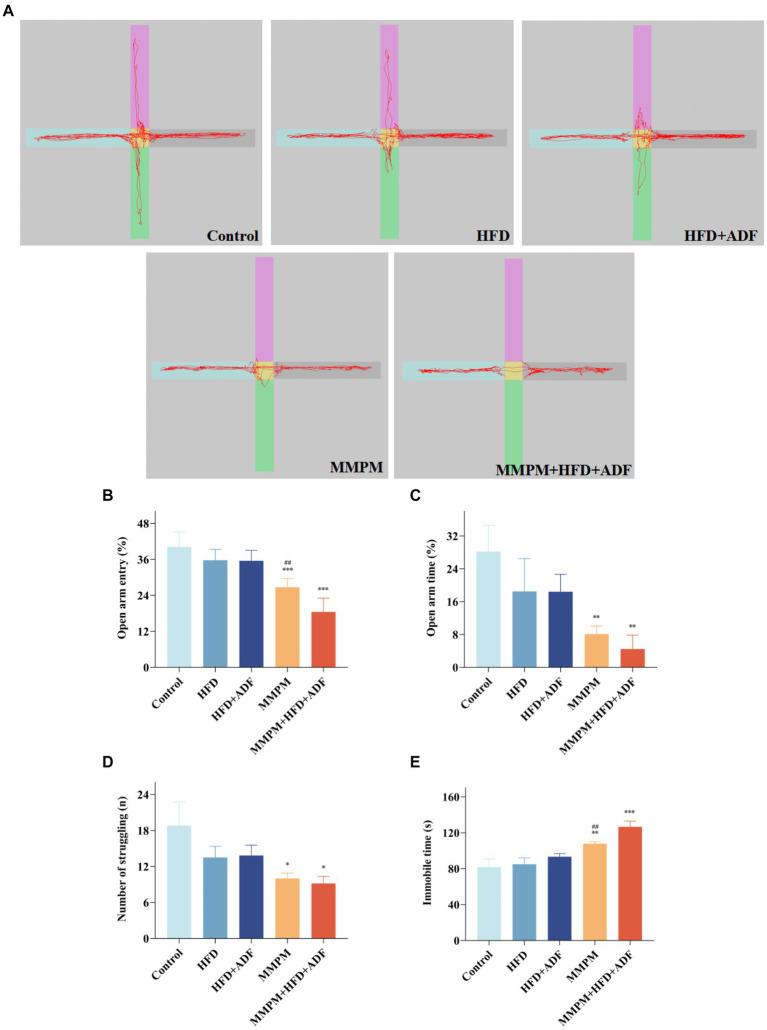
Our findings demonstrate that using only HFD did not cause central fatigue, but combining it with ADF did. This combination led to reduced exercise endurance, decreased locomotor activity, impaired learning and memory abilities, along with alterations in serum levels of alanine aminotransferase (ALT), creatine kinase (CK), and lactate (LAC), as well as hippocampal pathological damage and other central fatigue symptoms. Moreover, the MMPM+HFD + ADF method led to the most obvious central fatigue symptoms in rats, including a variety of behavioral changes, alterations in fatigue-related biochemical metabolic markers, prominent pathological changes in hippocampal tissue, severe damage to the ultrastructure of mitochondria in hippocampal regions, changes in neurotransmitters, and evident oxidative stress damage. Additionally, it was observed that rats subjected to HFD + ADF, MMPM, and MMPM+HFD + ADF modeling method exhibited significant brain oxidative stress damage.

CONCLUSION

We have demonstrated the promotive role of dietary factors in the development of central fatigue and have successfully established a more stable and clinically relevant animal model of central fatigue by integrating dietary and sleep factors.

摘要

背景

最近有许多研究探讨了高脂饮食等饮食因素对疲劳的影响。我们的研究旨在调查单独的高脂饮食(HFD)或与隔日禁食(ADF)相结合是否会导致中枢性疲劳症状,并研究饮食和睡眠变量在中枢性疲劳模型发展中的潜在综合作用。

方法

75只雄性Wistar大鼠分为五组:对照组、高脂饮食组、高脂饮食+隔日禁食组、改良多平台法(MMPM)组以及MMPM+高脂饮食+隔日禁食组。每组根据各自的方案进行为期21天的建模期。分析它们的行为特征、疲劳生化标志物、海马体病理变化、线粒体超微结构以及氧化应激损伤。

结果

我们的研究结果表明,仅使用高脂饮食不会导致中枢性疲劳,但将其与隔日禁食相结合则会导致中枢性疲劳。这种组合导致运动耐力下降、自发活动减少、学习和记忆能力受损,同时血清丙氨酸氨基转移酶(ALT)、肌酸激酶(CK)和乳酸(LAC)水平发生变化,以及海马体病理损伤和其他中枢性疲劳症状。此外,MMPM+高脂饮食+隔日禁食法导致大鼠出现最明显的中枢性疲劳症状,包括各种行为变化、与疲劳相关的生化代谢标志物改变、海马体组织明显的病理变化、海马区线粒体超微结构严重损伤、神经递质变化以及明显的氧化应激损伤。此外,观察到接受高脂饮食+隔日禁食、MMPM以及MMPM+高脂饮食+隔日禁食建模方法的大鼠表现出明显的脑氧化应激损伤。

结论

我们已经证明了饮食因素在中枢性疲劳发展中的促进作用,并通过整合饮食和睡眠因素成功建立了一个更稳定且与临床相关的中枢性疲劳动物模型。

https://cdn.ncbi.nlm.nih.gov/pmc/blobs/fac5/11442446/8831ebaf3cfe/fnins-18-1465568-g001.jpg

文献检索

告别复杂PubMed语法,用中文像聊天一样搜索,搜遍4000万医学文献。AI智能推荐,让科研检索更轻松。

立即免费搜索

文件翻译

保留排版,准确专业,支持PDF/Word/PPT等文件格式,支持 12+语言互译。

免费翻译文档

深度研究

AI帮你快速写综述,25分钟生成高质量综述,智能提取关键信息,辅助科研写作。

立即免费体验