Suppr超能文献

组织蛋白酶 B 通过调节衰老调节机制促进 Aβ 蛋白毒性。

Cathepsin B promotes Aβ proteotoxicity by modulating aging regulating mechanisms.

机构信息

Department of Biochemistry and Molecular Biology, the Institute for Medical Research Israel-Canada (IMRIC) The Hebrew University, Jerusalem, 9112001, Israel.

Institute for Drug Research, School of Pharmacy, Faculty of Medicine, The Hebrew University, Jerusalem, 9112001, Israel.

出版信息

Nat Commun. 2024 Oct 3;15(1):8564. doi: 10.1038/s41467-024-52540-x.

Abstract

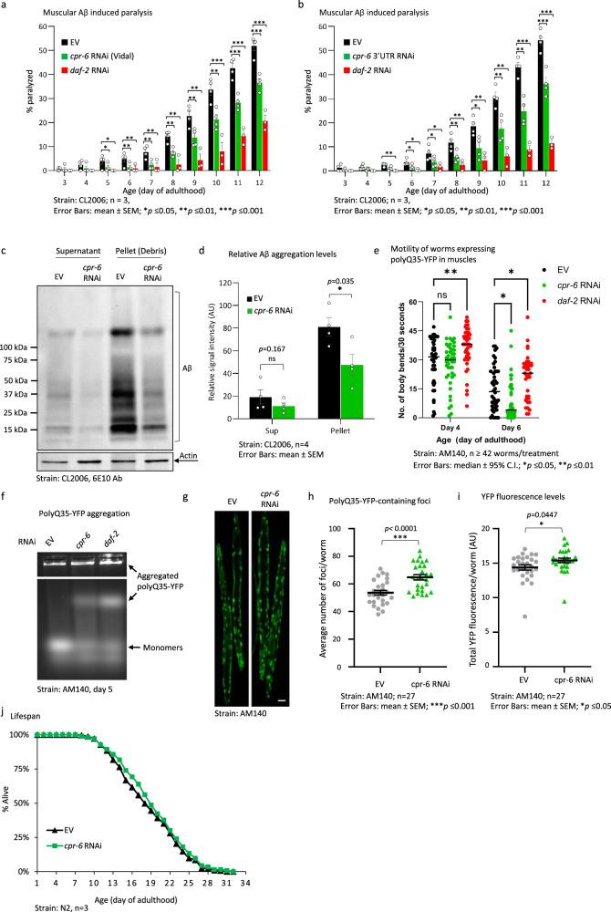
While the activities of certain proteases promote proteostasis and prevent neurodegeneration-associated phenotypes, the protease cathepsin B (CTSB) enhances proteotoxicity in Alzheimer's disease (AD) model mice, and its levels are elevated in brains of AD patients. How CTSB exacerbates the toxicity of the AD-causing Amyloid β (Aβ) peptide is controversial. Using an activity-based probe, aging-altering interventions and the nematode C. elegans, we discovered that the CTSB CPR-6 promotes Aβ proteotoxicity but mitigates the toxicity of polyQ stretches. While the knockdown of cpr-6 does not affect lifespan, it alleviates Aβ toxicity by reducing the expression of swsn-3 and elevating the level of the protein SMK-1, both involved in the regulation of aging. These observations unveil a mechanism by which CTSB aggravates Aβ-mediated toxicity, indicate that it plays opposing roles in the face of distinct proteotoxic insults and highlight the importance of tailoring specific remedies for distinct neurodegenerative disorders.

摘要

虽然某些蛋白酶的活性促进了蛋白质平衡并预防了与神经退行性变相关的表型,但组织蛋白酶 B (CTSB) 在阿尔茨海默病 (AD) 模型小鼠中增强了蛋白毒性,并且其水平在 AD 患者的大脑中升高。CTSB 如何加剧导致 AD 的淀粉样 β (Aβ) 肽的毒性存在争议。我们使用基于活性的探针、衰老改变的干预措施和线虫 C. elegans 发现,CTSB 的 CPR-6 促进 Aβ蛋白毒性,但减轻了聚 Q 延伸的毒性。虽然 cpr-6 的敲低不会影响寿命,但它通过降低 swsn-3 的表达并升高参与衰老调节的 SMK-1 水平来减轻 Aβ毒性。这些观察结果揭示了 CTSB 加剧 Aβ介导的毒性的机制,表明它在面对不同的蛋白毒性损伤时发挥了相反的作用,并强调了为不同的神经退行性疾病定制特定治疗方法的重要性。

https://cdn.ncbi.nlm.nih.gov/pmc/blobs/fa4e/11450018/581db2eff80b/41467_2024_52540_Fig1_HTML.jpg

文献AI研究员

20分钟写一篇综述,助力文献阅读效率提升50倍。

立即体验

用中文搜PubMed

大模型驱动的PubMed中文搜索引擎

马上搜索

文档翻译

学术文献翻译模型,支持多种主流文档格式。

立即体验