• 文献检索
  • 文档翻译
  • 深度研究
  • 学术资讯
  • Suppr Zotero 插件Zotero 插件
  • 邀请有礼
  • 套餐&价格
  • 历史记录
应用&插件
Suppr Zotero 插件Zotero 插件浏览器插件Mac 客户端Windows 客户端微信小程序
定价
高级版会员购买积分包购买API积分包
服务
文献检索文档翻译深度研究API 文档MCP 服务
关于我们
关于 Suppr公司介绍联系我们用户协议隐私条款
关注我们

Suppr 超能文献

核心技术专利:CN118964589B侵权必究
粤ICP备2023148730 号-1Suppr @ 2026

文献检索

告别复杂PubMed语法,用中文像聊天一样搜索,搜遍4000万医学文献。AI智能推荐,让科研检索更轻松。

立即免费搜索

文件翻译

保留排版,准确专业,支持PDF/Word/PPT等文件格式,支持 12+语言互译。

免费翻译文档

深度研究

AI帮你快速写综述,25分钟生成高质量综述,智能提取关键信息,辅助科研写作。

立即免费体验

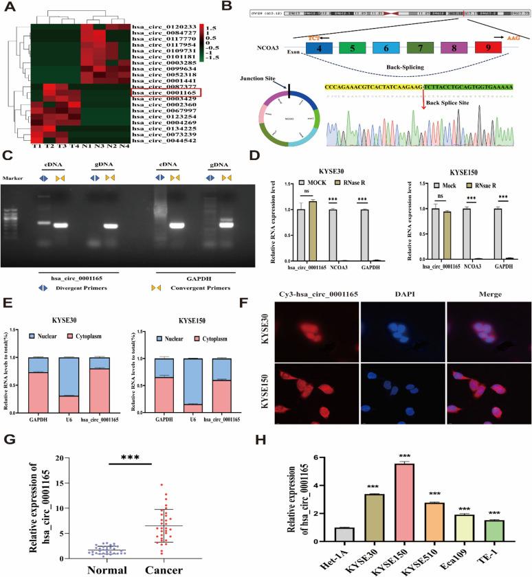
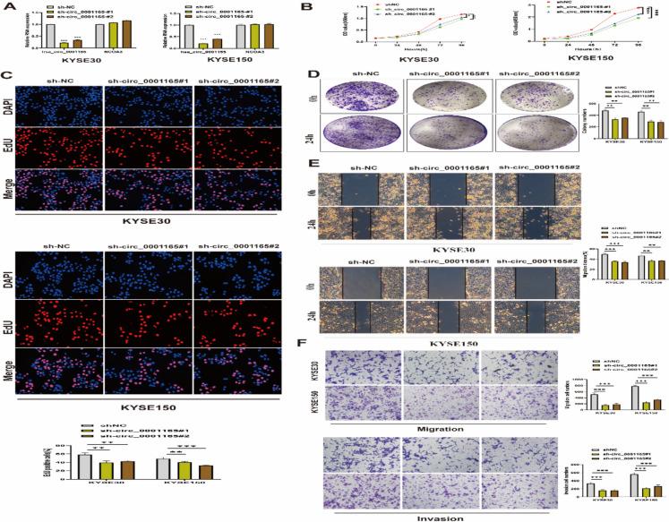
EIF4A3 介导的致癌性 circRNA hsa_circ_0001165 通过 miR-381-3p/TNS3 通路促进食管鳞状细胞癌进展。

EIF4A3-mediated oncogenic circRNA hsa_circ_0001165 advances esophageal squamous cell carcinoma progression through the miR-381-3p/TNS3 pathway.

机构信息

Department of Gastroenterology, Changhai Hospital, Naval Medical University, Shanghai, 200433, China.

Digestive Endoscopic Center, Shanghai Jiao Tong University Affiliated Sixth People's Hospital, Shanghai, 200233, China.

出版信息

Cell Biol Toxicol. 2024 Oct 9;40(1):84. doi: 10.1007/s10565-024-09927-9.

DOI:10.1007/s10565-024-09927-9
PMID:39382613
原文链接:https://pmc.ncbi.nlm.nih.gov/articles/PMC11481643/
Abstract

Esophageal squamous cell carcinoma (ESCC) remains a major clinical challenge due to its poor prognosis and the scarcity effective therapeutic targets. Circular RNAs (circRNAs) are crucial in cancer progression. In this study, high-throughput sequencing was employed to profile ESCC tissues, revealing that hsa_circ_0001165 is notably elevated in both ESCC tumor samples and cell lines, with its expression is positively associated with patients' TNM staging. Knockdown of hsa_circ_0001165 resulted in reduced malignant biological behavior of ESCC cells in vitro and also inhibited tumor growth in vivo. Mechanism experimental analysis found that hsa_circ_0001165 expression is positively enhanced by eukaryotic translation initiation factor 4A3 (EIF4A3). Hsa_circ_0001165 acts as a miRNA sponge for miR-381-3p, increasing the expression of tensin-3 (TNS3) through a series of related mechanism assays include dual-luciferase reporter gene, RNA Immunoprecipitation and RNA-pulldown. The downregulation in miR-381-3p expression was observed in ESCC tissues, and the cell proliferation, invasion, and migration of ESCC were suppressed. The upregulated expression of hsa_circ_0001165 modulates the miR-381-3p/TNS3 axis and promotes aggressive phenotypes of ESCC. Hsa_circ_0001165 is regarded as a encouraging biomarker and potential therapeutic target for ESCC, presenting innovative options for both diagnostic and treatment approaches.

摘要

食管鳞状细胞癌 (ESCC) 由于预后不良和有效治疗靶点稀缺,仍然是一个主要的临床挑战。环状 RNA (circRNA) 在癌症进展中起着至关重要的作用。在这项研究中,高通量测序用于分析 ESCC 组织,结果表明 hsa_circ_0001165 在 ESCC 肿瘤样本和细胞系中均显著升高,其表达与患者的 TNM 分期呈正相关。敲低 hsa_circ_0001165 导致 ESCC 细胞体外恶性生物学行为降低,并抑制体内肿瘤生长。机制实验分析发现,hsa_circ_0001165 的表达被真核翻译起始因子 4A3 (EIF4A3) 正向增强。hsa_circ_0001165 作为 miR-381-3p 的 miRNA 海绵,通过一系列相关机制实验,包括双荧光素酶报告基因、RNA 免疫沉淀和 RNA 下拉实验,增加了张力蛋白 3 (TNS3) 的表达。在 ESCC 组织中观察到 miR-381-3p 表达下调,ESCC 的细胞增殖、侵袭和迁移受到抑制。hsa_circ_0001165 的上调表达调节了 miR-381-3p/TNS3 轴,并促进了 ESCC 的侵袭表型。hsa_circ_0001165 被认为是 ESCC 有希望的生物标志物和潜在治疗靶点,为诊断和治疗方法提供了新的选择。

https://cdn.ncbi.nlm.nih.gov/pmc/blobs/f7a8/11481643/e444d6a1c3dc/10565_2024_9927_Fig9_HTML.jpg
https://cdn.ncbi.nlm.nih.gov/pmc/blobs/f7a8/11481643/dea034f4ec0a/10565_2024_9927_Fig1_HTML.jpg
https://cdn.ncbi.nlm.nih.gov/pmc/blobs/f7a8/11481643/215d96a4ff72/10565_2024_9927_Fig2_HTML.jpg
https://cdn.ncbi.nlm.nih.gov/pmc/blobs/f7a8/11481643/5aef4dbe0d3b/10565_2024_9927_Fig3_HTML.jpg
https://cdn.ncbi.nlm.nih.gov/pmc/blobs/f7a8/11481643/595290747984/10565_2024_9927_Fig4_HTML.jpg
https://cdn.ncbi.nlm.nih.gov/pmc/blobs/f7a8/11481643/ef3cdf1d2f95/10565_2024_9927_Fig5_HTML.jpg
https://cdn.ncbi.nlm.nih.gov/pmc/blobs/f7a8/11481643/62ff6ac939ed/10565_2024_9927_Fig6_HTML.jpg
https://cdn.ncbi.nlm.nih.gov/pmc/blobs/f7a8/11481643/2864bfd27830/10565_2024_9927_Fig7_HTML.jpg
https://cdn.ncbi.nlm.nih.gov/pmc/blobs/f7a8/11481643/eae39aa7d7a2/10565_2024_9927_Fig8_HTML.jpg
https://cdn.ncbi.nlm.nih.gov/pmc/blobs/f7a8/11481643/e444d6a1c3dc/10565_2024_9927_Fig9_HTML.jpg
https://cdn.ncbi.nlm.nih.gov/pmc/blobs/f7a8/11481643/dea034f4ec0a/10565_2024_9927_Fig1_HTML.jpg
https://cdn.ncbi.nlm.nih.gov/pmc/blobs/f7a8/11481643/215d96a4ff72/10565_2024_9927_Fig2_HTML.jpg
https://cdn.ncbi.nlm.nih.gov/pmc/blobs/f7a8/11481643/5aef4dbe0d3b/10565_2024_9927_Fig3_HTML.jpg
https://cdn.ncbi.nlm.nih.gov/pmc/blobs/f7a8/11481643/595290747984/10565_2024_9927_Fig4_HTML.jpg
https://cdn.ncbi.nlm.nih.gov/pmc/blobs/f7a8/11481643/ef3cdf1d2f95/10565_2024_9927_Fig5_HTML.jpg
https://cdn.ncbi.nlm.nih.gov/pmc/blobs/f7a8/11481643/62ff6ac939ed/10565_2024_9927_Fig6_HTML.jpg
https://cdn.ncbi.nlm.nih.gov/pmc/blobs/f7a8/11481643/2864bfd27830/10565_2024_9927_Fig7_HTML.jpg
https://cdn.ncbi.nlm.nih.gov/pmc/blobs/f7a8/11481643/eae39aa7d7a2/10565_2024_9927_Fig8_HTML.jpg
https://cdn.ncbi.nlm.nih.gov/pmc/blobs/f7a8/11481643/e444d6a1c3dc/10565_2024_9927_Fig9_HTML.jpg

相似文献

1
EIF4A3-mediated oncogenic circRNA hsa_circ_0001165 advances esophageal squamous cell carcinoma progression through the miR-381-3p/TNS3 pathway.EIF4A3 介导的致癌性 circRNA hsa_circ_0001165 通过 miR-381-3p/TNS3 通路促进食管鳞状细胞癌进展。
Cell Biol Toxicol. 2024 Oct 9;40(1):84. doi: 10.1007/s10565-024-09927-9.
2
Hsa_circ_0006948 enhances cancer progression and epithelial-mesenchymal transition through the miR-490-3p/HMGA2 axis in esophageal squamous cell carcinoma.Hsa_circ_0006948通过miR-490-3p/HMGA2轴促进食管鳞状细胞癌的癌症进展和上皮-间质转化。
Aging (Albany NY). 2019 Dec 26;11(24):11937-11954. doi: 10.18632/aging.102519.
3
Circular RNA hsa_circ_0000654 promotes esophageal squamous cell carcinoma progression by regulating the miR-149-5p/IL-6/STAT3 pathway.环状 RNA hsa_circ_0000654 通过调控 miR-149-5p/IL-6/STAT3 通路促进食管鳞癌进展。
IUBMB Life. 2020 Mar;72(3):426-439. doi: 10.1002/iub.2202. Epub 2019 Nov 28.
4
hsa_circ_0021727 facilitates esophageal squamous cell carcinoma progression by stabilizing GBX2 mRNA through interacting with EIF4A3.hsa_circ_0021727通过与EIF4A3相互作用稳定GBX2 mRNA来促进食管鳞状细胞癌进展。
Neoplasma. 2024 Dec;71(6):581-593. doi: 10.4149/neo_2024_240604N243.
5
Circular RNA hsa_circ_0000277 sequesters miR-4766-5p to upregulate LAMA1 and promote esophageal carcinoma progression.环状 RNA hsa_circ_0000277 通过吸附 miR-4766-5p 上调 LAMA1 并促进食管癌细胞进展。
Cell Death Dis. 2021 Jul 5;12(7):676. doi: 10.1038/s41419-021-03911-5.
6
Circ_DLG1 facilitates cell proliferation and metastasis of esophageal squamous cell carcinoma via upregulating MAP3K9.环状DLG1通过上调MAP3K9促进食管鳞状细胞癌的细胞增殖和转移。
Esophagus. 2025 Apr;22(2):250-263. doi: 10.1007/s10388-025-01115-w. Epub 2025 Mar 5.
7
Hsa_circ_0023984 Regulates Cell Proliferation, Migration, and Invasion in Esophageal Squamous Cancer via Regulating miR-1294/PI3K/Akt/c-Myc Pathway.Hsa_circ_0023984 通过调控 miR-1294/PI3K/Akt/c-Myc 通路调节食管鳞癌细胞增殖、迁移和侵袭。
Appl Biochem Biotechnol. 2022 Sep;194(9):1-16. doi: 10.1007/s12010-022-03935-3. Epub 2022 May 6.
8
Upregulation of hsa_circ_0000977 participates in esophageal squamous cancer progression by sponging miR-874-3p.hsa_circ_0000977 的上调通过海绵吸附 miR-874-3p 参与食管鳞癌的进展。
J Clin Lab Anal. 2022 Jun;36(6):e24458. doi: 10.1002/jcla.24458. Epub 2022 Apr 27.
9
Circular RNA circNTRK2 facilitates the progression of esophageal squamous cell carcinoma through up-regulating NRIP1 expression via miR-140-3p.环状 RNA circNTRK2 通过上调 miR-140-3p 表达促进食管鳞癌细胞的进展。
J Exp Clin Cancer Res. 2020 Jul 11;39(1):133. doi: 10.1186/s13046-020-01640-9.
10
Hsa_circ_0014879 regulates the radiosensitivity of esophageal squamous cell carcinoma through miR-519-3p/CDC25A axis.Hsa_circ_0014879 通过 miR-519-3p/CDC25A 轴调节食管鳞癌细胞的放射敏感性。
Anticancer Drugs. 2022 Jan 1;33(1):e349-e361. doi: 10.1097/CAD.0000000000001213.

引用本文的文献

1
Tensins in Cancer: Integration of Their Domain Functions, Context-Dependent Regulation and Biomarker Potential.癌症中的张力蛋白:其结构域功能、上下文依赖性调控及生物标志物潜力的整合
Biology (Basel). 2025 Aug 14;14(8):1053. doi: 10.3390/biology14081053.
2
CircRNAs: functions and emerging roles in cancer and immunotherapy.环状RNA:在癌症与免疫治疗中的功能及新作用
BMC Med. 2025 Aug 15;23(1):477. doi: 10.1186/s12916-025-04306-5.
3
WTAP-mediated mA methylation of circRNA_404908 promotes esophageal squamous cell carcinoma progression.

本文引用的文献

1
EIF4A3-mediated biogenesis of circSTX6 promotes bladder cancer metastasis and cisplatin resistance.EIF4A3 介导的 circSTX6 生成促进膀胱癌转移和顺铂耐药性。
J Exp Clin Cancer Res. 2024 Jan 2;43(1):2. doi: 10.1186/s13046-023-02932-6.
2
Circular RNAs: Emerging roles and new insights in human cancers.环状 RNA:在人类癌症中的新兴作用和新见解。
Biomed Pharmacother. 2023 Sep;165:115217. doi: 10.1016/j.biopha.2023.115217. Epub 2023 Jul 26.
3
Current status and temporal trend in incidence, death, and burden of esophageal cancer from 1990-2019.
WTAP介导的circRNA_404908的m⁶A甲基化促进食管鳞状细胞癌进展。
J Biol Chem. 2025 Jul 22;301(9):110512. doi: 10.1016/j.jbc.2025.110512.
4
The Clinical Value of hsa_circ_0000419 in Diagnosis and Prognosis of Esophageal Squamous Cell Carcinoma.hsa_circ_0000419在食管鳞状细胞癌诊断及预后中的临床价值
Biochem Genet. 2025 Jul 15. doi: 10.1007/s10528-025-11194-0.
5
Targeting Regulatory Noncoding RNAs in Human Cancer: The State of the Art in Clinical Trials.靶向人类癌症中的调控性非编码RNA:临床试验的现状
Pharmaceutics. 2025 Apr 4;17(4):471. doi: 10.3390/pharmaceutics17040471.
6
CircPRKCA facilitates esophageal squamous cell carcinoma metastasis via m5C-dependent CSF2 mRNA stabilization.环状PRKCA通过m5C依赖的CSF2 mRNA稳定性促进食管鳞状细胞癌转移。
J Transl Med. 2025 Apr 1;23(1):385. doi: 10.1186/s12967-025-06395-5.
1990-2019 年食管癌发病、死亡和疾病负担的现状及时间趋势。
Thorac Cancer. 2023 Aug;14(24):2408-2458. doi: 10.1111/1759-7714.15028. Epub 2023 Jul 13.
4
microRNAs in action: biogenesis, function and regulation.微小 RNA 在行动中:生物发生、功能和调节。
Nat Rev Genet. 2023 Dec;24(12):816-833. doi: 10.1038/s41576-023-00611-y. Epub 2023 Jun 28.
5
Mutant KRAS Mediates circARFGEF2 Biogenesis to Promote Lymphatic Metastasis of Pancreatic Ductal Adenocarcinoma.突变 KRAS 介导 circARFGEF2 的生成以促进胰腺导管腺癌的淋巴转移。
Cancer Res. 2023 Sep 15;83(18):3077-3094. doi: 10.1158/0008-5472.CAN-22-3997.
6
EIF4a3-regulated circRABL2B regulates cell stemness and drug sensitivity of lung cancer via YBX1-dependent downregulation of MUC5AC expression.EIF4a3 调控的 circRABL2B 通过 YBX1 依赖性下调 MUC5AC 表达来调节肺癌的细胞干性和药物敏感性。
Int J Biol Sci. 2023 May 21;19(9):2725-2739. doi: 10.7150/ijbs.78588. eCollection 2023.
7
CircBCAR3 accelerates esophageal cancer tumorigenesis and metastasis via sponging miR-27a-3p.环状 RNA BCAR3 通过海绵吸附 miR-27a-3p 促进食管癌的发生和转移。
Mol Cancer. 2022 Jul 15;21(1):145. doi: 10.1186/s12943-022-01615-8.
8
Biogenesis and Regulatory Roles of Circular RNAs.环状 RNA 的生物发生和调控作用。
Annu Rev Cell Dev Biol. 2022 Oct 6;38:263-289. doi: 10.1146/annurev-cellbio-120420-125117. Epub 2022 May 24.
9
Specific expression and functions of circular RNAs.环状RNA的特异性表达及功能
Cell Death Differ. 2022 Mar;29(3):481-491. doi: 10.1038/s41418-022-00948-7. Epub 2022 Feb 15.
10
Nuclear genome-derived circular RNA circPUM1 localizes in mitochondria and regulates oxidative phosphorylation in esophageal squamous cell carcinoma.核基因组衍生的环状 RNA circPUM1 定位于线粒体,并调节食管鳞状细胞癌中的氧化磷酸化。
Signal Transduct Target Ther. 2022 Feb 14;7(1):40. doi: 10.1038/s41392-021-00865-0.