Suppr超能文献

EGFR 突变型肺癌伴发多原发肿瘤的发育嵌合体现象。

Developmental mosaicism underlying EGFR-mutant lung cancer presenting with multiple primary tumors.

机构信息

Krantz Family Center for Cancer Research, Massachusetts General Hospital Cancer Center and Harvard Medical School, Charlestown, MA, USA.

Cancer Program, Broad Institute of MIT and Harvard, Cambridge, MA, USA.

出版信息

Nat Cancer. 2024 Nov;5(11):1681-1696. doi: 10.1038/s43018-024-00840-y. Epub 2024 Oct 15.

Abstract

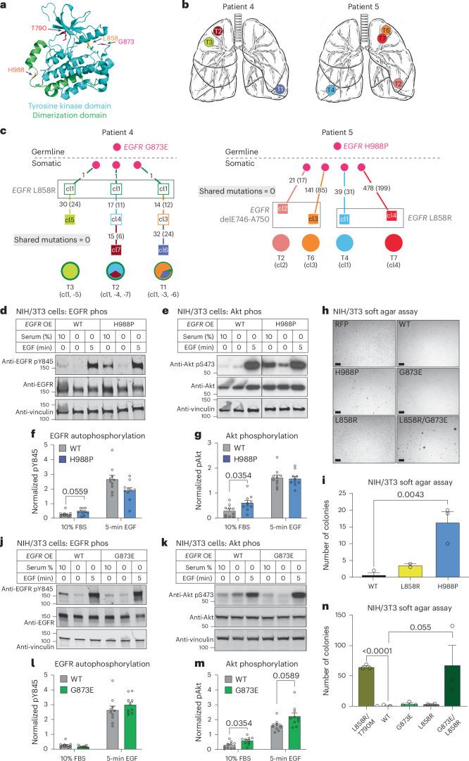
Although the development of multiple primary tumors in smokers with lung cancer can be attributed to carcinogen-induced field cancerization, the occurrence of multiple tumors at presentation in individuals with EGFR-mutant lung cancer who lack known environmental exposures remains unexplained. In the present study, we identified ten patients with early stage, resectable, non-small cell lung cancer who presented with multiple, anatomically distinct, EGFR-mutant tumors. We analyzed the phylogenetic relationships among multiple tumors from each patient using whole-exome sequencing (WES) and hypermutable poly(guanine) (poly(G)) repeat genotyping as orthogonal methods for lineage tracing. In four patients, developmental mosaicism, assessed by WES and poly(G) lineage tracing, indicates a common non-germline cell of origin. In two other patients, we identified germline EGFR variants, which confer moderately enhanced signaling when modeled in vitro. Thus, in addition to germline variants, developmental mosaicism defines a distinct mechanism of genetic predisposition to multiple EGFR-mutant primary tumors, with implications for their etiology and clinical management.

摘要

虽然吸烟者肺癌中多个原发性肿瘤的发生可以归因于致癌物诱导的区域性癌变,但在无已知环境暴露的 EGFR 突变型肺癌患者中,初诊时多个肿瘤的发生仍无法解释。在本研究中,我们鉴定了 10 例具有早期、可切除、非小细胞肺癌的患者,这些患者表现为多个解剖学上不同的 EGFR 突变肿瘤。我们使用全外显子组测序 (WES) 和高突变多聚 (鸟嘌呤) (poly(G)) 重复基因分型作为谱系追踪的正交方法,分析了每位患者多个肿瘤之间的系统发育关系。在 4 例患者中,通过 WES 和 poly(G) 谱系追踪评估的发育嵌合现象表明存在共同的非种系细胞起源。在另外 2 例患者中,我们鉴定了种系 EGFR 变体,其在体外模型中赋予适度增强的信号传导。因此,除了种系变体外,发育嵌合现象定义了一种独特的遗传易感性机制,导致多个 EGFR 突变型原发性肿瘤,这对其病因学和临床管理具有重要意义。

https://cdn.ncbi.nlm.nih.gov/pmc/blobs/802c/11584400/03e287ce0f05/43018_2024_840_Fig1_HTML.jpg

文献检索

告别复杂PubMed语法,用中文像聊天一样搜索,搜遍4000万医学文献。AI智能推荐,让科研检索更轻松。

立即免费搜索

文件翻译

保留排版,准确专业,支持PDF/Word/PPT等文件格式,支持 12+语言互译。

免费翻译文档

深度研究

AI帮你快速写综述,25分钟生成高质量综述,智能提取关键信息,辅助科研写作。

立即免费体验