• 文献检索
  • 文档翻译
  • 深度研究
  • 学术资讯
  • Suppr Zotero 插件Zotero 插件
  • 邀请有礼
  • 套餐&价格
  • 历史记录
应用&插件
Suppr Zotero 插件Zotero 插件浏览器插件Mac 客户端Windows 客户端微信小程序
定价
高级版会员购买积分包购买API积分包
服务
文献检索文档翻译深度研究API 文档MCP 服务
关于我们
关于 Suppr公司介绍联系我们用户协议隐私条款
关注我们

Suppr 超能文献

核心技术专利:CN118964589B侵权必究
粤ICP备2023148730 号-1Suppr @ 2026

文献检索

告别复杂PubMed语法,用中文像聊天一样搜索,搜遍4000万医学文献。AI智能推荐,让科研检索更轻松。

立即免费搜索

文件翻译

保留排版,准确专业,支持PDF/Word/PPT等文件格式,支持 12+语言互译。

免费翻译文档

深度研究

AI帮你快速写综述,25分钟生成高质量综述,智能提取关键信息,辅助科研写作。

立即免费体验

中国海南省[具体研究对象]的基因组特征分析 。(你提供的原文不完整,这里按推测补充了“[具体研究对象]”,你可根据实际情况修改完善)

Genome characterization of in Hainan Province, China.

作者信息

Wang Licheng, Chen Shaojin, Xing Mei, Dong Lingzhi, Zhu Huaxiong, Lin Yujin, Li Jinyi, Sun Tuo, Zhu Xiong, Wang Xiaoxia

机构信息

Clinical & Central Laboratory of Sanya People's Hospital, Sanya, China.

Wenchang People's Hospital, Wenchang, China.

出版信息

Front Microbiol. 2024 Oct 2;15:1474871. doi: 10.3389/fmicb.2024.1474871. eCollection 2024.

DOI:10.3389/fmicb.2024.1474871
PMID:39417074
原文链接:https://pmc.ncbi.nlm.nih.gov/articles/PMC11480045/
Abstract

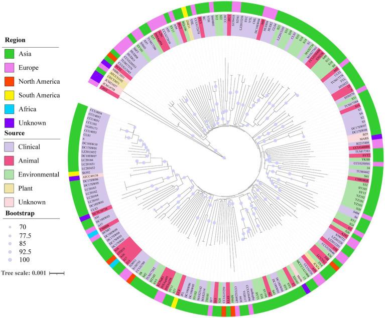
is an emerging marine zoonotic pathogen. In this study, we first reported the infections in patients and animals in Hainan Province, China. Currently, there is still relatively little known about the whole-genome characteristics of in most tropical regions, including in southern China. Here, we sequenced the 62 strains isolated from Hainan Province and combined with the whole genomes sequences of 144 genomes from public databases to analyze genomic features. Phylogenetic analysis revealed that is widely distributed in the marine environments of both temperate and tropical countries, exhibiting close phylogenetic relationships with genomes isolated from patients, animals, and plants. Thereby confirming that exposure to marine environments is a risk factor for infections. Average nucleotide identity analysis indicated that the clonally identical genomes could be isolated from patients with different sample types at different times. Pan-genome analysis identified a total of 21,909 genes, including 1,563 core genes, 8,292 strain-specific genes, and 12,054 accessory genes. Multiple putative virulence-associated genes were identified, encompassing 14 categories and 16 subcategories, with 171 distinct virulence factors. Three different plasmid replicon types were detected in 33 genomes. Eleven classes of antibiotic resistance genes and 352 integrons were identified. Antimicrobial susceptibility testing revealed a high resistance rate to imipenem and colistin among the strains studied, with 5 strains exhibiting multidrug resistance. However, they were all sensitive to amikacin, minocycline, and tigecycline. Our findings clarify the genomic characteristics and population structure of in Hainan Province. The results offer insights into the genetic basis of pathogenicity in and enhance our understanding of its global phylogeography.

摘要

是一种新兴的海洋人畜共患病原体。在本研究中,我们首次报道了在中国海南省患者和动物中的感染情况。目前,在包括中国南方在内的大多数热带地区,对于其全基因组特征仍知之甚少。在此,我们对从海南省分离出的62株菌株进行了测序,并结合来自公共数据库的144个基因组的全基因组序列来分析基因组特征。系统发育分析表明,在温带和热带国家的海洋环境中广泛分布,与从患者、动物和植物中分离出的基因组呈现出密切的系统发育关系。从而证实接触海洋环境是感染的一个风险因素。平均核苷酸同一性分析表明,可以在不同时间从不同样本类型的患者中分离出克隆相同的基因组。泛基因组分析共鉴定出21,909个基因,包括1,563个核心基因、8,292个菌株特异性基因和12,054个辅助基因。鉴定出多个假定的毒力相关基因,涵盖14个类别和16个子类别,有171种不同的毒力因子。在33个基因组中检测到三种不同的质粒复制子类型。鉴定出11类抗生素抗性基因和352个整合子。抗菌药物敏感性测试显示,在所研究的菌株中对亚胺培南和黏菌素的耐药率很高,有5株表现出多重耐药性。然而,它们对阿米卡星、米诺环素和替加环素均敏感。我们的研究结果阐明了海南省的基因组特征和种群结构。这些结果为致病性的遗传基础提供了见解,并增强了我们对其全球系统地理学的理解。

https://cdn.ncbi.nlm.nih.gov/pmc/blobs/bc67/11480045/89b4d1f094a9/fmicb-15-1474871-g005.jpg
https://cdn.ncbi.nlm.nih.gov/pmc/blobs/bc67/11480045/6c00d8c644c5/fmicb-15-1474871-g001.jpg
https://cdn.ncbi.nlm.nih.gov/pmc/blobs/bc67/11480045/18b7fdee13d5/fmicb-15-1474871-g002.jpg
https://cdn.ncbi.nlm.nih.gov/pmc/blobs/bc67/11480045/e05d56182803/fmicb-15-1474871-g003.jpg
https://cdn.ncbi.nlm.nih.gov/pmc/blobs/bc67/11480045/eb7910d0ed8e/fmicb-15-1474871-g004.jpg
https://cdn.ncbi.nlm.nih.gov/pmc/blobs/bc67/11480045/89b4d1f094a9/fmicb-15-1474871-g005.jpg
https://cdn.ncbi.nlm.nih.gov/pmc/blobs/bc67/11480045/6c00d8c644c5/fmicb-15-1474871-g001.jpg
https://cdn.ncbi.nlm.nih.gov/pmc/blobs/bc67/11480045/18b7fdee13d5/fmicb-15-1474871-g002.jpg
https://cdn.ncbi.nlm.nih.gov/pmc/blobs/bc67/11480045/e05d56182803/fmicb-15-1474871-g003.jpg
https://cdn.ncbi.nlm.nih.gov/pmc/blobs/bc67/11480045/eb7910d0ed8e/fmicb-15-1474871-g004.jpg
https://cdn.ncbi.nlm.nih.gov/pmc/blobs/bc67/11480045/89b4d1f094a9/fmicb-15-1474871-g005.jpg

相似文献

1
Genome characterization of in Hainan Province, China.中国海南省[具体研究对象]的基因组特征分析 。(你提供的原文不完整,这里按推测补充了“[具体研究对象]”,你可根据实际情况修改完善)
Front Microbiol. 2024 Oct 2;15:1474871. doi: 10.3389/fmicb.2024.1474871. eCollection 2024.
2
Genomic analysis reveals high intra-species diversity of .基因组分析揭示了. 的种内高度多样性。
Microb Genom. 2022 Feb;8(2). doi: 10.1099/mgen.0.000786.
3
Pangenome analysis of Shewanella xiamenensis revealed important genetic traits concerning genetic diversity, pathogenicity and antibiotic resistance.厦门希瓦氏菌泛基因组分析揭示了与遗传多样性、致病性和抗生素耐药性相关的重要遗传特征。
BMC Genomics. 2024 Feb 27;25(1):216. doi: 10.1186/s12864-024-10146-z.
4
Genetic diversity and transmission patterns of on Hainan island, China, revealed by a population genomics analysis.中国海南岛地区 种群遗传多样性与传播模式的群体基因组学分析。
Microb Genom. 2021 Nov;7(11). doi: 10.1099/mgen.0.000659.
5
Draft genome sequence of carbapenem-resistant Shewanella algae strain AC isolated from small abalone (Haliotis diversicolor).从小型鲍鱼(Haliotis diversicolor)中分离的耐碳青霉烯希瓦氏菌 AC 菌株的基因组草图序列。
J Glob Antimicrob Resist. 2018 Sep;14:65-67. doi: 10.1016/j.jgar.2018.06.005. Epub 2018 Jun 19.
6
Prevalence and molecular characteristics of infection in diarrhea patients in Beijing, China 2017-2019.2017 - 2019年中国北京腹泻患者感染的患病率及分子特征
Front Microbiol. 2024 Jan 31;15:1293577. doi: 10.3389/fmicb.2024.1293577. eCollection 2024.
7
Genetic Environment Surrounding in Clinical Isolates of Shewanella algae Clade and Enhanced Expression of in a Carbapenem-Resistant Isolate.希瓦氏菌藻群临床分离株周围的遗传环境和耐碳青霉烯类分离株中 的增强表达。
mSphere. 2021 Oct 27;6(5):e0059321. doi: 10.1128/mSphere.00593-21. Epub 2021 Oct 13.
8
Searching for putative virulence factors in the genomes of Shewanella indica and Shewanella algae.在印度希瓦氏菌和海藻希瓦氏菌的基因组中寻找潜在的毒力因子。
Arch Microbiol. 2021 Mar;203(2):683-692. doi: 10.1007/s00203-020-02060-1. Epub 2020 Oct 10.
9
Novel Plasmid Carrying Mobile Colistin Resistance Gene and Mercury Resistance Genes in Shewanella baltica: Insights into Mobilization of in Species.载有移动多粘菌素耐药基因和汞耐药基因的新型质粒在海氏肠杆菌中的研究:种间移动的见解。
Microbiol Spectr. 2022 Dec 21;10(6):e0203722. doi: 10.1128/spectrum.02037-22. Epub 2022 Nov 14.
10
Comparative Genomics Reveals Pathogenicity-Related Loci in .比较基因组学揭示了……中的致病相关基因座 。 (你提供的原文似乎不完整,“in”后面缺少具体内容 )
Can J Infect Dis Med Microbiol. 2020 Mar 30;2020:9205197. doi: 10.1155/2020/9205197. eCollection 2020.

引用本文的文献

1
Investigation and pathogenetic testing of Shewanella spp. positive diarrhea cases in Beijing, China.中国北京希瓦氏菌属阳性腹泻病例的调查与致病机制检测
Sci Rep. 2025 Aug 19;15(1):30334. doi: 10.1038/s41598-025-15865-1.
2
Two novel polyvalent phages: a promising approach for cross-order pathogen control in aquaculture.两种新型多价噬菌体:水产养殖中跨目病原体控制的一种有前景的方法。
Virol J. 2025 Jun 7;22(1):187. doi: 10.1186/s12985-025-02817-4.

本文引用的文献

1
An ANI gap within bacterial species that advances the definitions of intra-species units.种内 ANI 差距推进了种内单位的定义。
mBio. 2024 Jan 16;15(1):e0269623. doi: 10.1128/mbio.02696-23. Epub 2023 Dec 12.
2
CARD 2023: expanded curation, support for machine learning, and resistome prediction at the Comprehensive Antibiotic Resistance Database.CARD 2023:在全面抗生素耐药性数据库中进行扩展的策展、对机器学习的支持以及耐药组预测。
Nucleic Acids Res. 2023 Jan 6;51(D1):D690-D699. doi: 10.1093/nar/gkac920.
3
infection in humans: Epidemiology, clinical features and pathogenicity.
人类感染:流行病学、临床特征和致病性。
Virulence. 2022 Dec;13(1):1515-1532. doi: 10.1080/21505594.2022.2117831.
4
Novel Mobile Integrons and Strain-Specific Integrase Genes within spp. Unveil Multiple Lateral Genetic Transfer Events within The Genus.物种内的新型移动整合子和菌株特异性整合酶基因揭示了该属内的多个横向基因转移事件。
Microorganisms. 2022 May 26;10(6):1102. doi: 10.3390/microorganisms10061102.
5
Emerging Infections Due to spp.: A Case Series of 128 Cases Over 10 Years.由 spp. 引起的新发感染:10 年期间 128 例病例系列
Front Med (Lausanne). 2022 Apr 29;9:850938. doi: 10.3389/fmed.2022.850938. eCollection 2022.
6
IntegronFinder 2.0: Identification and Analysis of Integrons across Bacteria, with a Focus on Antibiotic Resistance in Klebsiella.整合子查找器2.0:细菌中整合子的鉴定与分析,重点关注克雷伯菌属中的抗生素耐药性
Microorganisms. 2022 Mar 24;10(4):700. doi: 10.3390/microorganisms10040700.
7
Genomic analysis reveals high intra-species diversity of .基因组分析揭示了. 的种内高度多样性。
Microb Genom. 2022 Feb;8(2). doi: 10.1099/mgen.0.000786.
8
PLSDB: advancing a comprehensive database of bacterial plasmids.PLSDB:推进细菌质粒的综合数据库。
Nucleic Acids Res. 2022 Jan 7;50(D1):D273-D278. doi: 10.1093/nar/gkab1111.
9
Evolution of trimethoprim/sulfamethoxazole resistance in Shewanella algae from the perspective of comparative genomics and global phylogenic analysis.从比较基因组学和全球系统发育分析角度看嗜冷栖热袍菌中三甲氧苄氨嘧啶/磺胺甲恶唑耐药性的演变
J Microbiol Immunol Infect. 2022 Dec;55(6 Pt 2):1195-1202. doi: 10.1016/j.jmii.2021.09.014. Epub 2021 Oct 13.
10
Complete Genome Sequence and Methylome of the Type Strain of Shewanella algae.嗜冷栖热袍菌模式菌株的全基因组序列和甲基化组
Microbiol Resour Announc. 2021 Aug 5;10(31):e0055921. doi: 10.1128/MRA.00559-21.