• 文献检索
  • 文档翻译
  • 深度研究
  • 学术资讯
  • Suppr Zotero 插件Zotero 插件
  • 邀请有礼
  • 套餐&价格
  • 历史记录
应用&插件
Suppr Zotero 插件Zotero 插件浏览器插件Mac 客户端Windows 客户端微信小程序
定价
高级版会员购买积分包购买API积分包
服务
文献检索文档翻译深度研究API 文档MCP 服务
关于我们
关于 Suppr公司介绍联系我们用户协议隐私条款
关注我们

Suppr 超能文献

核心技术专利:CN118964589B侵权必究
粤ICP备2023148730 号-1Suppr @ 2026

文献检索

告别复杂PubMed语法,用中文像聊天一样搜索,搜遍4000万医学文献。AI智能推荐,让科研检索更轻松。

立即免费搜索

文件翻译

保留排版,准确专业,支持PDF/Word/PPT等文件格式,支持 12+语言互译。

免费翻译文档

深度研究

AI帮你快速写综述,25分钟生成高质量综述,智能提取关键信息,辅助科研写作。

立即免费体验

异甘草素通过激活 Nrf2 通路减轻氧化应激和改善线粒体功能障碍来减轻脑缺血再灌注损伤。

Isoliquiritigenin alleviates cerebral ischemia-reperfusion injury by reducing oxidative stress and ameliorating mitochondrial dysfunction via activating the Nrf2 pathway.

机构信息

Key Laboratory of Protection, Development and Utilization of Medicinal Resources in Liupanshan Area, Ministry of Education, Peptide & Protein Drug Research Center, School of Pharmacy, Ningxia Medical University, Yinchuan, 750004, China; Medicinal Chemistry and Bioinformatics Center, Shanghai Jiao Tong University School of Medicine, Shanghai, 200025, China.

Shaanxi Key Laboratory of Brain Disorders & Institute of Basic and Translational Medicine, Xi'an Medical University, Xi'an, 710021, China.

出版信息

Redox Biol. 2024 Nov;77:103406. doi: 10.1016/j.redox.2024.103406. Epub 2024 Oct 22.

DOI:10.1016/j.redox.2024.103406
PMID:39454290
原文链接:https://pmc.ncbi.nlm.nih.gov/articles/PMC11546133/
Abstract

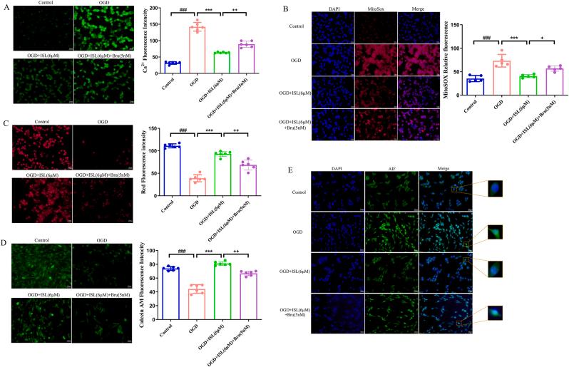
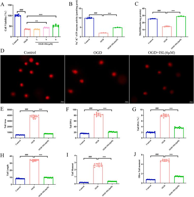
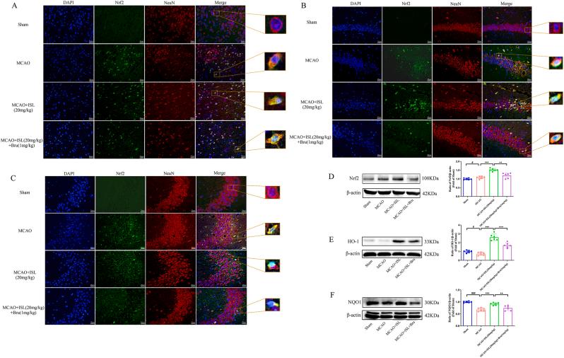
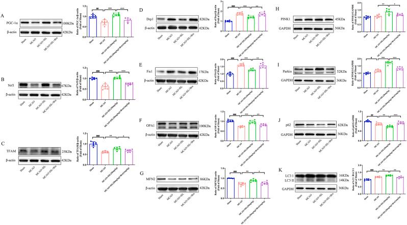
Cerebral ischemia-reperfusion injury (CIRI) refers to a secondary brain injury that occurs when blood supply is restored to ischemic brain tissue and is one of the leading causes of adult disability and mortality. Multiple pathological mechanisms are involved in the progression of CIRI, including neuronal oxidative stress and mitochondrial dysfunction. Isoliquiritigenin (ISL) has been preliminarily reported to have potential neuroprotective effects on rats subjected to cerebral ischemic insult. However, the protective mechanisms of ISL have not been elucidated. This study aims to further investigate the effects of ISL-mediated neuroprotection and elucidate the underlying molecular mechanism. The findings indicate that ISL treatment significantly alleviated middle cerebral artery occlusion (MCAO)-induced cerebral infarction, neurological deficits, histopathological damage, and neuronal apoptosis in mice. In vitro, ISL effectively mitigated the reduction of cell viability, Na-K-ATPase, and MnSOD activities, as well as the degree of DNA damage induced by oxygen-glucose deprivation (OGD) injury in PC12 cells. Mechanistic studies revealed that administration of ISL evidently improved redox homeostasis and restored mitochondrial function via inhibiting oxidative stress injury and ameliorating mitochondrial biogenesis, mitochondrial fusion-fission balance, and mitophagy. Moreover, ISL facilitated the dissociation of Keap1/Nrf2, enhanced the nuclear transfer of Nrf2, and promoted the binding activity of Nrf2 with ARE. Finally, ISL obviously inhibited neuronal apoptosis by activating the Nrf2 pathway and ameliorating mitochondrial dysfunction in mice. Nevertheless, Nrf2 inhibitor brusatol reversed the mitochondrial protective properties and anti-apoptotic effects of ISL both in vivo and in vitro. Overall, our findings revealed that ISL exhibited a profound neuroprotective effect on mice following CIRI insult by reducing oxidative stress and ameliorating mitochondrial dysfunction, which was closely related to the activation of the Nrf2 pathway.

摘要

脑缺血再灌注损伤(CIRI)是指当缺血脑组织恢复血液供应时发生的继发性脑损伤,是导致成人残疾和死亡的主要原因之一。CIRI 的进展涉及多种病理机制,包括神经元氧化应激和线粒体功能障碍。已初步报道甘草素(ISL)对缺血性脑损伤大鼠具有潜在的神经保护作用。然而,ISL 的保护机制尚未阐明。本研究旨在进一步探讨 ISL 介导的神经保护作用,并阐明其潜在的分子机制。研究结果表明,ISL 治疗可显著减轻大脑中动脉闭塞(MCAO)诱导的脑梗死、神经功能缺损、组织病理学损伤和小鼠神经元凋亡。在体外,ISL 可有效减轻氧葡萄糖剥夺(OGD)损伤引起的 PC12 细胞活力、Na-K-ATP 酶和 MnSOD 活性以及 DNA 损伤程度的降低。机制研究表明,ISL 通过抑制氧化应激损伤和改善线粒体生物发生、线粒体融合-分裂平衡和线粒体自噬,明显改善氧化还原平衡和恢复线粒体功能。此外,ISL 促进 Keap1/Nrf2 的解离,增强 Nrf2 的核转位,并促进 Nrf2 与 ARE 的结合活性。最后,ISL 通过激活 Nrf2 通路和改善线粒体功能明显抑制小鼠神经元凋亡。然而,Nrf2 抑制剂溴马尿酸在体内和体外均逆转了 ISL 的线粒体保护特性和抗凋亡作用。综上所述,我们的研究结果表明,ISL 通过减轻氧化应激和改善线粒体功能对 CIRI 损伤后的小鼠表现出显著的神经保护作用,这与 Nrf2 通路的激活密切相关。

https://cdn.ncbi.nlm.nih.gov/pmc/blobs/f3cb/11546133/ee016a392f29/gr9.jpg
https://cdn.ncbi.nlm.nih.gov/pmc/blobs/f3cb/11546133/b5a3b5df7aeb/gr1.jpg
https://cdn.ncbi.nlm.nih.gov/pmc/blobs/f3cb/11546133/163430aa7379/gr2.jpg
https://cdn.ncbi.nlm.nih.gov/pmc/blobs/f3cb/11546133/9ad02a787af6/gr3.jpg
https://cdn.ncbi.nlm.nih.gov/pmc/blobs/f3cb/11546133/c1a801ff39e9/gr4.jpg
https://cdn.ncbi.nlm.nih.gov/pmc/blobs/f3cb/11546133/d42c200a1923/gr5.jpg
https://cdn.ncbi.nlm.nih.gov/pmc/blobs/f3cb/11546133/51e0fbe729cc/gr6.jpg
https://cdn.ncbi.nlm.nih.gov/pmc/blobs/f3cb/11546133/b1d1df367a58/gr7.jpg
https://cdn.ncbi.nlm.nih.gov/pmc/blobs/f3cb/11546133/101d9305f205/gr8.jpg
https://cdn.ncbi.nlm.nih.gov/pmc/blobs/f3cb/11546133/ee016a392f29/gr9.jpg
https://cdn.ncbi.nlm.nih.gov/pmc/blobs/f3cb/11546133/b5a3b5df7aeb/gr1.jpg
https://cdn.ncbi.nlm.nih.gov/pmc/blobs/f3cb/11546133/163430aa7379/gr2.jpg
https://cdn.ncbi.nlm.nih.gov/pmc/blobs/f3cb/11546133/9ad02a787af6/gr3.jpg
https://cdn.ncbi.nlm.nih.gov/pmc/blobs/f3cb/11546133/c1a801ff39e9/gr4.jpg
https://cdn.ncbi.nlm.nih.gov/pmc/blobs/f3cb/11546133/d42c200a1923/gr5.jpg
https://cdn.ncbi.nlm.nih.gov/pmc/blobs/f3cb/11546133/51e0fbe729cc/gr6.jpg
https://cdn.ncbi.nlm.nih.gov/pmc/blobs/f3cb/11546133/b1d1df367a58/gr7.jpg
https://cdn.ncbi.nlm.nih.gov/pmc/blobs/f3cb/11546133/101d9305f205/gr8.jpg
https://cdn.ncbi.nlm.nih.gov/pmc/blobs/f3cb/11546133/ee016a392f29/gr9.jpg

相似文献

1
Isoliquiritigenin alleviates cerebral ischemia-reperfusion injury by reducing oxidative stress and ameliorating mitochondrial dysfunction via activating the Nrf2 pathway.异甘草素通过激活 Nrf2 通路减轻氧化应激和改善线粒体功能障碍来减轻脑缺血再灌注损伤。
Redox Biol. 2024 Nov;77:103406. doi: 10.1016/j.redox.2024.103406. Epub 2024 Oct 22.
2
Kirenol alleviates cerebral ischemia-reperfusion injury by reducing oxidative stress and ameliorating mitochondrial dysfunction via activating the CK2/AKT pathway.奇壬醇通过激活CK2/AKT途径降低氧化应激并改善线粒体功能障碍,从而减轻脑缺血再灌注损伤。
Free Radic Biol Med. 2025 May;232:353-366. doi: 10.1016/j.freeradbiomed.2025.03.022. Epub 2025 Mar 14.
3
Neuroprotective Effect of Swertiamain on Cerebral Ischemia/Reperfusion Injury by Inducing the Nrf2 Protective Pathway.獐芽菜苦苷通过诱导 Nrf2 保护通路对脑缺血/再灌注损伤的神经保护作用。
ACS Chem Neurosci. 2019 May 15;10(5):2276-2286. doi: 10.1021/acschemneuro.8b00605. Epub 2019 Feb 19.
4
HACE1 exerts a neuroprotective role against oxidative stress in cerebral ischemia-reperfusion injury by activating the PI3K/AKT/Nrf2 pathway.HACE1 通过激活 PI3K/AKT/Nrf2 通路发挥对脑缺血再灌注损伤中氧化应激的神经保护作用。
Neuroscience. 2024 Nov 1;559:249-262. doi: 10.1016/j.neuroscience.2024.09.002. Epub 2024 Sep 6.
5
Flavonoids from as neuroprotective agents attenuate cerebral ischemia/reperfusion injury and via activating Nrf2.来自[具体来源]的类黄酮作为神经保护剂,通过激活Nrf2减轻脑缺血/再灌注损伤。
Redox Rep. 2025 Dec;30(1):2440204. doi: 10.1080/13510002.2024.2440204. Epub 2024 Dec 19.
6
Regulation of Nrf2/A20/eEF1A2 Axis by Ginsenoside Rb1: A Key Pathway in Alleviating Cerebral Ischemia-Reperfusion Injury.人参皂苷 Rb1 调控 Nrf2/A20/eEF1A2 轴减轻脑缺血再灌注损伤的关键通路。
Discov Med. 2024 Aug;36(187):1743-1757. doi: 10.24976/Discov.Med.202436187.160.
7
Perillaldehyde pretreatment alleviates cerebral ischemia-reperfusion injury by improving mitochondrial structure and function via the Nrf2/Keap1/Trx2 axis.紫苏醛预处理通过Nrf2/Keap1/Trx2轴改善线粒体结构和功能,减轻脑缺血再灌注损伤。
Phytomedicine. 2025 Jan;136:156328. doi: 10.1016/j.phymed.2024.156328. Epub 2024 Dec 15.
8
Isoquercetin attenuates oxidative stress and neuronal apoptosis after ischemia/reperfusion injury via Nrf2-mediated inhibition of the NOX4/ROS/NF-κB pathway.异槲皮苷通过 Nrf2 介导的 NOX4/ROS/NF-κB 通路抑制减轻缺血/再灌注损伤后的氧化应激和神经元凋亡。
Chem Biol Interact. 2018 Mar 25;284:32-40. doi: 10.1016/j.cbi.2018.02.017. Epub 2018 Feb 16.
9
Rhein attenuates cerebral ischemia-reperfusion injury via inhibition of ferroptosis through NRF2/SLC7A11/GPX4 pathway.瑞因通过抑制 NRF2/SLC7A11/GPX4 通路来减轻脑缺血再灌注损伤。
Exp Neurol. 2023 Nov;369:114541. doi: 10.1016/j.expneurol.2023.114541. Epub 2023 Sep 14.
10
Sufentanil-induced Nrf2 protein ameliorates cerebral ischemia-reperfusion injury through suppressing neural ferroptosis.舒芬太尼诱导的 Nrf2 蛋白通过抑制神经铁死亡减轻脑缺血再灌注损伤。
Int J Biol Macromol. 2024 Nov;279(Pt 1):135109. doi: 10.1016/j.ijbiomac.2024.135109. Epub 2024 Aug 27.

引用本文的文献

1
Immunological Mechanisms and Therapeutic Strategies in Cerebral Ischemia-Reperfusion Injury: From Inflammatory Response to Neurorepair.脑缺血再灌注损伤中的免疫机制与治疗策略:从炎症反应到神经修复
Int J Mol Sci. 2025 Aug 28;26(17):8336. doi: 10.3390/ijms26178336.
2
Dynamic mechanisms and targeted interventions in cerebral ischemia-reperfusion injury: pathological cascade from ischemia to reperfusion and promising therapeutic strategies.脑缺血再灌注损伤的动态机制及靶向干预:从缺血到再灌注的病理级联反应及有前景的治疗策略
Front Neurosci. 2025 Aug 18;19:1649533. doi: 10.3389/fnins.2025.1649533. eCollection 2025.
3

本文引用的文献

1
Directly targeting BAX for drug discovery: Therapeutic opportunities and challenges.直接以BAX为靶点进行药物研发:治疗机遇与挑战。
Acta Pharm Sin B. 2024 Jun;14(6):2378-2401. doi: 10.1016/j.apsb.2024.02.010. Epub 2024 Feb 10.
2
Mitochondria at the crossroads of health and disease.线粒体在健康与疾病的交汇点。
Cell. 2024 May 23;187(11):2601-2627. doi: 10.1016/j.cell.2024.04.037.
3
Stroke.中风。
DDX60 protects ischemic myocardial injury and heart dysfunction by improving mitochondrial function via promoting Arl2 mRNA translation.
DDX60通过促进Arl2信使核糖核酸的翻译来改善线粒体功能,从而保护缺血性心肌损伤和心脏功能障碍。
Cell Mol Life Sci. 2025 Sep 2;82(1):332. doi: 10.1007/s00018-025-05839-x.
4
An Integrated Network Pharmacology, Molecular Docking, Molecular Dynamics Simulation, and Experimental Validation Study to Investigate the Potential Mechanism of Isoliquiritigenin in the Treatment of Ischemic Stroke.一项综合网络药理学、分子对接、分子动力学模拟及实验验证的研究,以探究异甘草素治疗缺血性中风的潜在机制
Curr Issues Mol Biol. 2025 Aug 6;47(8):627. doi: 10.3390/cimb47080627.
5
Astragaloside IV Ameliorates Cerebral Ischemic-Reperfusion Injury via Improving Mitochondrial Function and Inhibiting Neuronal Apoptosis.黄芪甲苷IV通过改善线粒体功能和抑制神经元凋亡减轻脑缺血再灌注损伤。
Curr Issues Mol Biol. 2025 Jul 29;47(8):597. doi: 10.3390/cimb47080597.
6
Purified Cornel Iridoid Glycosides Attenuated Oxidative Stress Induced by Cerebral Ischemia-Reperfusion Injury via Morroniside and Loganin Targeting Nrf2/NQO-1/HO-1 Signaling Pathway.纯化山茱萸环烯醚萜苷通过莫诺苷和马钱苷靶向Nrf2/NQO-1/HO-1信号通路减轻脑缺血再灌注损伤诱导的氧化应激。
Cells. 2025 Aug 6;14(15):1205. doi: 10.3390/cells14151205.
7
The Role of HINT3 in Myocardial Ischemia-Reperfusion Injury in Male Mice: Mechanisms Involving SDHA and its Acetylation.HINT3在雄性小鼠心肌缺血再灌注损伤中的作用:涉及SDHA及其乙酰化的机制
Adv Sci (Weinh). 2025 Sep;12(33):e03109. doi: 10.1002/advs.202503109. Epub 2025 Aug 4.
8
Clostridium dalinum: A Novel Lactic Acid Bacterium with Excellent Antioxidant and Anti-inflammatory Functions Through NF-κB, Keap1-Nrf2-ARE Signaling Pathways.达林梭菌:一种通过NF-κB、Keap1-Nrf2-ARE信号通路具有出色抗氧化和抗炎功能的新型乳酸菌。
Probiotics Antimicrob Proteins. 2025 Jul 18. doi: 10.1007/s12602-025-10655-7.
9
Nrf2/UBE3B protects against acute lung injury by inhibiting ferritinophagy through the ubiquitination of NCOA4.Nrf2/UBE3B通过对NCOA4进行泛素化修饰抑制铁自噬,从而预防急性肺损伤。
Biol Direct. 2025 Jul 16;20(1):85. doi: 10.1186/s13062-025-00678-z.
10
Piezo1 disrupts blood-brain barrier via CaMKII/Nrf2 in ischemic stroke.Piezo1在缺血性卒中中通过钙调蛋白激酶II/核因子E2相关因子2破坏血脑屏障。
Cell Mol Life Sci. 2025 Jun 28;82(1):259. doi: 10.1007/s00018-025-05804-8.
Lancet. 2024 Jun 29;403(10446):2820-2836. doi: 10.1016/S0140-6736(24)00642-1. Epub 2024 May 14.
4
Mitochondrial dysfunction: mechanisms and advances in therapy.线粒体功能障碍:机制与治疗进展。
Signal Transduct Target Ther. 2024 May 15;9(1):124. doi: 10.1038/s41392-024-01839-8.
5
Focusing on mitochondria in the brain: from biology to therapeutics.关注大脑中的线粒体:从生物学到治疗学。
Transl Neurodegener. 2024 Apr 17;13(1):23. doi: 10.1186/s40035-024-00409-w.
6
Ischemia-reperfusion injury: molecular mechanisms and therapeutic targets.缺血再灌注损伤:分子机制与治疗靶点。
Signal Transduct Target Ther. 2024 Jan 8;9(1):12. doi: 10.1038/s41392-023-01688-x.
7
The Role of Astrocytic Mitochondria in the Pathogenesis of Brain Ischemia.星形胶质细胞线粒体在脑缺血发病机制中的作用。
Mol Neurobiol. 2024 Apr;61(4):2270-2282. doi: 10.1007/s12035-023-03714-z. Epub 2023 Oct 23.
8
Remote ischemic conditioning attenuates oxidative stress and inflammation via the Nrf2/HO-1 pathway in MCAO mice.远程缺血预处理通过 Nrf2/HO-1 通路减轻 MCAO 小鼠的氧化应激和炎症反应。
Redox Biol. 2023 Oct;66:102852. doi: 10.1016/j.redox.2023.102852. Epub 2023 Aug 16.
9
China stroke surveillance report 2021.中国卒中监测报告 2021。
Mil Med Res. 2023 Jul 19;10(1):33. doi: 10.1186/s40779-023-00463-x.
10
Mechanisms of BCL-2 family proteins in mitochondrial apoptosis.BCL-2 家族蛋白在线粒体凋亡中的作用机制。
Nat Rev Mol Cell Biol. 2023 Oct;24(10):732-748. doi: 10.1038/s41580-023-00629-4. Epub 2023 Jul 12.