Saurav Shashank, Karfa Sourajeet, Vu Trung, Liu Zhipeng, Datta Arunima, Manne Upender, Samuel Temesgen, Datta Pran K
Division of Hematology and Oncology, Department of Medicine, UAB Comprehensive Cancer Center, University of Alabama at Birmingham, Birmingham, AL 35233, USA.
Birmingham Veterans Affairs Medical Center, Birmingham, AL 35233, USA.
Cancers (Basel). 2024 Oct 15;16(20):3491. doi: 10.3390/cancers16203491.
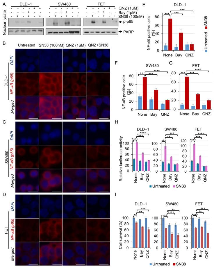
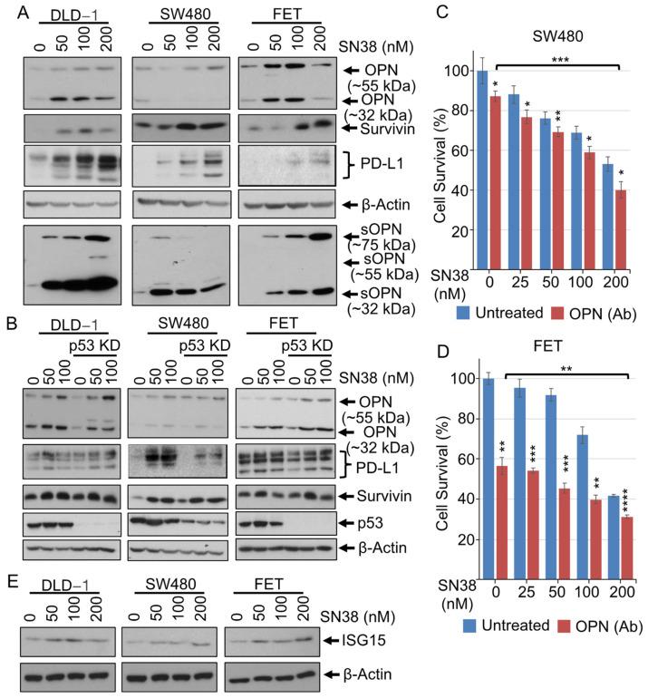
Among the most popular chemotherapeutic agents, irinotecan, regarded as a prodrug belonging to the camptothecin family that inhibits topoisomerase I, is widely used to treat metastatic colorectal cancer (CRC). Although immunotherapy is promising for several cancer types, only microsatellite-instable (~7%) and not microsatellite-stable CRCs are responsive to it. Therefore, it is important to investigate the mechanism of irinotecan function to identify cellular proteins and/or pathways that could be targeted for combination therapy. Here, we have determined the effect of irinotecan treatment on the expression/activation of tumor suppressor genes (including p15, p21, p27, and p53) and oncogenes (including OPN, IL8, PD-L1, NF-κB, ISG15, Cyclin D1, and c-Myc) using qRT-PCR, Western blotting, immunofluorescence (IF), and RNA sequencing of tumor specimens. We employed stable knockdown, neutralizing antibodies (Abs), and inhibitors of OPN, p53, and NF-κB to establish downstream signaling and sensitivity/resistance to the cytotoxic activities of irinotecan. Suppression of secretory OPN and NF-κB sensitized colon cancer cells to irinotecan. p53 inhibition or knockdown was not sufficient to block or potentiate SN38-regulated signaling, suggesting p53-independent effects. Irinotecan treatment inhibited tumor growth in syngeneic mice. Analyses of allograft tumors from irinotecan-treated mice validated the cell culture results. RNA-seq data suggested that irinotecan-mediated activation of NF-κB signaling modulated immune and inflammatory genes in mice, which may compromise drug efficacy and promote resistance. In sum, these results suggest that, for CRCs, targeting OPN, NF-κB, PD-L1, and/or ISG15 signaling may provide a potential strategy to overcome resistance to irinotecan-based chemotherapy.
在最常用的化疗药物中,伊立替康被视为一种前体药物,属于抑制拓扑异构酶I的喜树碱家族,广泛用于治疗转移性结直肠癌(CRC)。尽管免疫疗法对几种癌症类型很有前景,但只有微卫星不稳定型(约7%)而非微卫星稳定型CRC对其有反应。因此,研究伊立替康的作用机制以确定可作为联合治疗靶点的细胞蛋白和/或信号通路很重要。在这里,我们使用肿瘤标本的定量逆转录聚合酶链反应(qRT-PCR)、蛋白质免疫印迹法、免疫荧光(IF)和RNA测序,确定了伊立替康治疗对肿瘤抑制基因(包括p15、p21、p27和p53)和癌基因(包括骨桥蛋白(OPN)、白细胞介素8(IL8)、程序性死亡受体配体1(PD-L1)、核因子κB(NF-κB)、干扰素刺激基因15(ISG15)、细胞周期蛋白D1和c-Myc)表达/激活的影响。我们采用稳定敲低、中和抗体(Abs)以及OPN、p53和NF-κB的抑制剂来建立下游信号传导以及对伊立替康细胞毒性活性的敏感性/抗性。分泌型OPN和NF-κB的抑制使结肠癌细胞对伊立替康敏感。p53的抑制或敲低不足以阻断或增强SN38调节的信号传导,表明存在不依赖p53的效应。伊立替康治疗抑制了同基因小鼠的肿瘤生长。对伊立替康治疗小鼠的移植瘤分析验证了细胞培养结果。RNA测序数据表明,伊立替康介导的NF-κB信号激活调节了小鼠的免疫和炎症基因,这可能会损害药物疗效并促进耐药性。总之,这些结果表明,对于CRC,靶向OPN、NF-κB、PD-L1和/或ISG15信号传导可能提供一种克服对基于伊立替康的化疗耐药性的潜在策略。