• 文献检索
  • 文档翻译
  • 深度研究
  • 学术资讯
  • Suppr Zotero 插件Zotero 插件
  • 邀请有礼
  • 套餐&价格
  • 历史记录
应用&插件
Suppr Zotero 插件Zotero 插件浏览器插件Mac 客户端Windows 客户端微信小程序
定价
高级版会员购买积分包购买API积分包
服务
文献检索文档翻译深度研究API 文档MCP 服务
关于我们
关于 Suppr公司介绍联系我们用户协议隐私条款
关注我们

Suppr 超能文献

核心技术专利:CN118964589B侵权必究
粤ICP备2023148730 号-1Suppr @ 2026

文献检索

告别复杂PubMed语法,用中文像聊天一样搜索,搜遍4000万医学文献。AI智能推荐,让科研检索更轻松。

立即免费搜索

文件翻译

保留排版,准确专业,支持PDF/Word/PPT等文件格式,支持 12+语言互译。

免费翻译文档

深度研究

AI帮你快速写综述,25分钟生成高质量综述,智能提取关键信息,辅助科研写作。

立即免费体验

RANK 通过激活 Ca-calcineurin/NFATC1-ACP5 轴促进结直肠癌的迁移和侵袭。

RANK promotes colorectal cancer migration and invasion by activating the Ca-calcineurin/NFATC1-ACP5 axis.

机构信息

Scientific Research Center, The Seventh Affiliated Hospital, Sun Yat-sen University, Shenzhen, China.

Department of Pathology, The Seventh Affiliated Hospital, Sun Yat-sen University, Shenzhen, China.

出版信息

Cell Death Dis. 2021 Apr 1;12(4):336. doi: 10.1038/s41419-021-03642-7.

DOI:10.1038/s41419-021-03642-7
PMID:33795653
原文链接:https://pmc.ncbi.nlm.nih.gov/articles/PMC8016848/
Abstract

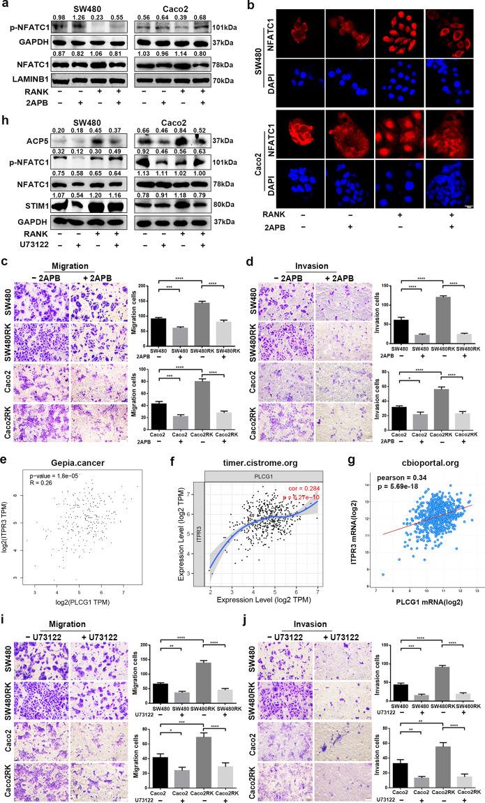
The tumor necrosis factor (TNF) receptor superfamily member 11a (TNFRSF11a, also known as RANK) was demonstrated to play an important role in tumor metastasis. However, the specific function of RANK in colorectal cancer (CRC) metastasis and the underlying mechanism are unknown. In this study, we found that RANK expression was markedly upregulated in CRC tissues compared with that in matched noncancerous tissues. Increased RANK expression correlated positively with metastasis, higher TNM stage, and worse prognosis in patients with CRC. Overexpression of RANK promoted CRC cell metastasis in vitro and in vivo, while knockdown of RANK decreased cell migration and invasion. Mechanistically, RANK overexpression significantly upregulated the expression of tartrate-resistant acid phosphatase 5 (TRAP/ACP5) in CRC cells. Silencing of ACP5 in RANK-overexpressing CRC cells attenuated RANK-induced migration and invasion, whereas overexpression of ACP5 increased the migration and invasion of RANK-silencing cells. The ACP5 expression was transcriptionally regulated by calcineurin/nuclear factor of activated T cells c1 (NFATC1) axis. The inhibition of calcineurin/NFATC1 significantly decreased ACP5 expression, and attenuated RANK-induced cell migration and invasion. Furthermore, RANK induced phospholipase C-gamma (PLCγ)-mediated inositol-1,4,5-trisphosphate receptor (IP3R) axis and stromal interaction molecule 1 (STIM1) to evoke calcium (Ca) oscillation. The RANK-mediated intracellular Ca mobilization stimulated calcineurin to dephosphorylate NFATC1 and induce NFATC1 nuclear translocation. Both blockage of PLCγ-IP3R axis and STIM1 rescued RANK-induced NFATC1 nuclear translocation, ACP5 expression, and cell metastasis. Our study revealed the functional expression of RANK in human CRC cells and demonstrated that RANK induced the Ca-calcineurin/NFATC1-ACP5 axis in the regulation of CRC metastasis, that might be amenable to therapeutic targeting.

摘要

肿瘤坏死因子(TNF)受体超家族成员 11a(TNFRSF11a,也称为 RANK)被证明在肿瘤转移中发挥重要作用。然而,RANK 在结直肠癌(CRC)转移中的具体功能及其潜在机制尚不清楚。在本研究中,我们发现 RANK 在 CRC 组织中的表达明显高于匹配的非癌组织。RANK 表达的增加与 CRC 患者的转移、更高的 TNM 分期和更差的预后呈正相关。RANK 的过表达促进了 CRC 细胞在体外和体内的转移,而 RANK 的敲低则降低了细胞的迁移和侵袭。在机制上,RANK 的过表达显著上调了 CRC 细胞中抗酒石酸酸性磷酸酶 5(TRAP/ACP5)的表达。在 RANK 过表达的 CRC 细胞中沉默 ACP5 减弱了 RANK 诱导的迁移和侵袭,而过表达 ACP5 则增加了 RANK 沉默细胞的迁移和侵袭。ACP5 的表达受钙调神经磷酸酶/活化 T 细胞核因子 c1(NFATC1)轴的转录调控。钙调神经磷酸酶/NFATC1 的抑制显著降低了 ACP5 的表达,并减弱了 RANK 诱导的细胞迁移和侵袭。此外,RANK 诱导磷脂酶 C-γ(PLCγ)介导的肌醇 1,4,5-三磷酸受体(IP3R)轴和基质相互作用分子 1(STIM1)引发钙(Ca)振荡。RANK 介导的细胞内 Ca 动员刺激钙调神经磷酸酶使 NFATC1 去磷酸化并诱导 NFATC1 核转位。PLCγ-IP3R 轴和 STIM1 的阻断均挽救了 RANK 诱导的 NFATC1 核转位、ACP5 的表达和细胞转移。我们的研究揭示了 RANK 在人类 CRC 细胞中的功能性表达,并证明了 RANK 通过调节 CRC 转移诱导 Ca-钙调神经磷酸酶/NFATC1-ACP5 轴,这可能适合治疗靶向。

https://cdn.ncbi.nlm.nih.gov/pmc/blobs/32d1/8016848/823f0f97a70d/41419_2021_3642_Fig8_HTML.jpg
https://cdn.ncbi.nlm.nih.gov/pmc/blobs/32d1/8016848/429d495dc1ad/41419_2021_3642_Fig1_HTML.jpg
https://cdn.ncbi.nlm.nih.gov/pmc/blobs/32d1/8016848/835582d64827/41419_2021_3642_Fig2_HTML.jpg
https://cdn.ncbi.nlm.nih.gov/pmc/blobs/32d1/8016848/c9d4fa8b1824/41419_2021_3642_Fig3_HTML.jpg
https://cdn.ncbi.nlm.nih.gov/pmc/blobs/32d1/8016848/c4a122381d70/41419_2021_3642_Fig4_HTML.jpg
https://cdn.ncbi.nlm.nih.gov/pmc/blobs/32d1/8016848/fce536664a8e/41419_2021_3642_Fig5_HTML.jpg
https://cdn.ncbi.nlm.nih.gov/pmc/blobs/32d1/8016848/73909aafa947/41419_2021_3642_Fig6_HTML.jpg
https://cdn.ncbi.nlm.nih.gov/pmc/blobs/32d1/8016848/596258f0dbc8/41419_2021_3642_Fig7_HTML.jpg
https://cdn.ncbi.nlm.nih.gov/pmc/blobs/32d1/8016848/823f0f97a70d/41419_2021_3642_Fig8_HTML.jpg
https://cdn.ncbi.nlm.nih.gov/pmc/blobs/32d1/8016848/429d495dc1ad/41419_2021_3642_Fig1_HTML.jpg
https://cdn.ncbi.nlm.nih.gov/pmc/blobs/32d1/8016848/835582d64827/41419_2021_3642_Fig2_HTML.jpg
https://cdn.ncbi.nlm.nih.gov/pmc/blobs/32d1/8016848/c9d4fa8b1824/41419_2021_3642_Fig3_HTML.jpg
https://cdn.ncbi.nlm.nih.gov/pmc/blobs/32d1/8016848/c4a122381d70/41419_2021_3642_Fig4_HTML.jpg
https://cdn.ncbi.nlm.nih.gov/pmc/blobs/32d1/8016848/fce536664a8e/41419_2021_3642_Fig5_HTML.jpg
https://cdn.ncbi.nlm.nih.gov/pmc/blobs/32d1/8016848/73909aafa947/41419_2021_3642_Fig6_HTML.jpg
https://cdn.ncbi.nlm.nih.gov/pmc/blobs/32d1/8016848/596258f0dbc8/41419_2021_3642_Fig7_HTML.jpg
https://cdn.ncbi.nlm.nih.gov/pmc/blobs/32d1/8016848/823f0f97a70d/41419_2021_3642_Fig8_HTML.jpg

相似文献

1
RANK promotes colorectal cancer migration and invasion by activating the Ca-calcineurin/NFATC1-ACP5 axis.RANK 通过激活 Ca-calcineurin/NFATC1-ACP5 轴促进结直肠癌的迁移和侵袭。
Cell Death Dis. 2021 Apr 1;12(4):336. doi: 10.1038/s41419-021-03642-7.
2
The acid-sensing ion channel, ASIC2, promotes invasion and metastasis of colorectal cancer under acidosis by activating the calcineurin/NFAT1 axis.酸感应离子通道 ASIC2 通过激活钙调神经磷酸酶/NFAT1 轴促进酸中毒下结直肠癌的侵袭和转移。
J Exp Clin Cancer Res. 2017 Sep 19;36(1):130. doi: 10.1186/s13046-017-0599-9.
3
NFATc1 promotes epithelial-mesenchymal transition and facilitates colorectal cancer metastasis by targeting SNAI1.NFATc1 通过靶向 SNAI1 促进上皮-间充质转化并促进结直肠癌转移。
Exp Cell Res. 2021 Nov 1;408(1):112854. doi: 10.1016/j.yexcr.2021.112854. Epub 2021 Sep 29.
4
Knockdown of TRPV4 suppresses osteoclast differentiation and osteoporosis by inhibiting autophagy through Ca -calcineurin-NFATc1 pathway.TRPV4 敲低通过 Ca -calcineurin-NFATc1 通路抑制自噬来抑制破骨细胞分化和骨质疏松症。
J Cell Physiol. 2019 May;234(5):6831-6841. doi: 10.1002/jcp.27432. Epub 2018 Nov 1.
5
RANK Deficiency Ameliorates Podocyte Injury by Suppressing Calcium/Calcineurin/ NFATc1 Signaling.RANK缺陷通过抑制钙/钙调神经磷酸酶/NFATc1信号通路改善足细胞损伤。
Kidney Blood Press Res. 2018;43(4):1149-1159. doi: 10.1159/000492049. Epub 2018 Jul 23.
6
Pulsed electromagnetic field inhibits RANKL-dependent osteoclastic differentiation in RAW264.7 cells through the Ca-calcineurin-NFATc1 signaling pathway.脉冲电磁场通过钙-钙调神经磷酸酶-NFATc1信号通路抑制RAW264.7细胞中RANKL依赖性破骨细胞分化。
Biochem Biophys Res Commun. 2017 Jan 8;482(2):289-295. doi: 10.1016/j.bbrc.2016.11.056. Epub 2016 Nov 14.
7
FUN14 domain-containing 1 promotes breast cancer proliferation and migration by activating calcium-NFATC1-BMI1 axis.FUN14 结构域包含蛋白 1 通过激活钙-NFATC1-BMI1 轴促进乳腺癌的增殖和迁移。
EBioMedicine. 2019 Mar;41:384-394. doi: 10.1016/j.ebiom.2019.02.032. Epub 2019 Feb 23.
8
USP7-mediated JUND suppresses RCAN2 transcription and elevates NFATC1 to enhance stem cell property in colorectal cancer.USP7 通过抑制 RCAN2 的转录并提升 NFATC1 来增强结直肠癌细胞的干细胞特性。
Cell Biol Toxicol. 2023 Dec;39(6):3121-3140. doi: 10.1007/s10565-023-09822-9. Epub 2023 Aug 3.
9
RANKL/RANK signaling recruits Tregs via the CCL20-CCR6 pathway and promotes stemness and metastasis in colorectal cancer.RANKL/RANK 信号通过 CCL20-CCR6 通路招募 Tregs,并促进结直肠癌的干性和转移。
Cell Death Dis. 2024 Jun 20;15(6):437. doi: 10.1038/s41419-024-06806-3.
10
Tartrate-resistant acid phosphatase (TRAP/ACP5) promotes metastasis-related properties via TGFβ2/TβR and CD44 in MDA-MB-231 breast cancer cells.抗酒石酸酸性磷酸酶(TRAP/ACP5)通过 TGFβ2/TβR 和 MDA-MB-231 乳腺癌细胞中的 CD44 促进转移相关特性。
BMC Cancer. 2017 Sep 15;17(1):650. doi: 10.1186/s12885-017-3616-7.

引用本文的文献

1
The role of tumor necrosis factor receptor superfamily in cancer: insights into oncogenesis, progression, and therapeutic strategies.肿瘤坏死因子受体超家族在癌症中的作用:对肿瘤发生、进展及治疗策略的见解
NPJ Precis Oncol. 2025 Aug 6;9(1):275. doi: 10.1038/s41698-025-00990-x.
2
Integrated machine learning constructed a circadian-rhythm-related model to assess clinical outcomes and therapeutic advantages in hepatocellular carcinoma.集成机器学习构建了一种与昼夜节律相关的模型,以评估肝细胞癌的临床结局和治疗优势。
Transl Cancer Res. 2025 Mar 30;14(3):1799-1823. doi: 10.21037/tcr-24-1155. Epub 2025 Mar 18.
3
Development and validation of a radiopathomics model for predicting liver metastases of colorectal cancer.

本文引用的文献

1
Transcription factor NFAT5 contributes to the glycolytic phenotype rewiring and pancreatic cancer progression via transcription of PGK1.转录因子 NFAT5 通过转录 PGK1 促进糖酵解表型重编程和胰腺癌进展。
Cell Death Dis. 2019 Dec 11;10(12):948. doi: 10.1038/s41419-019-2072-5.
2
The critical role of calcineurin/NFAT (C/N) pathways and effective antitumor prospect for colorectal cancers.钙调神经磷酸酶/活化T细胞核因子(C/N)信号通路的关键作用及结直肠癌的有效抗肿瘤前景
J Cell Biochem. 2019 Dec;120(12):19254-19273. doi: 10.1002/jcb.29243. Epub 2019 Sep 5.
3
TRPC1 and ORAI1 channels in colon cancer.
用于预测结直肠癌肝转移的放射组学模型的开发与验证
Eur Radiol. 2025 Jun;35(6):3409-3417. doi: 10.1007/s00330-024-11198-1. Epub 2024 Dec 2.
4
Comparative transcriptomic analysis uncovers molecular heterogeneity in hepatobiliary cancers.比较转录组分析揭示了肝胆癌中的分子异质性。
Transl Oncol. 2025 Jan;51:102192. doi: 10.1016/j.tranon.2024.102192. Epub 2024 Nov 14.
5
Overcoming Irinotecan Resistance by Targeting Its Downstream Signaling Pathways in Colon Cancer.通过靶向结肠癌中伊立替康的下游信号通路克服伊立替康耐药性
Cancers (Basel). 2024 Oct 15;16(20):3491. doi: 10.3390/cancers16203491.
6
RANKL/RANK signaling recruits Tregs via the CCL20-CCR6 pathway and promotes stemness and metastasis in colorectal cancer.RANKL/RANK 信号通过 CCL20-CCR6 通路招募 Tregs,并促进结直肠癌的干性和转移。
Cell Death Dis. 2024 Jun 20;15(6):437. doi: 10.1038/s41419-024-06806-3.
7
Unraveling Differences in Molecular Mechanisms and Immunological Contrasts between Squamous Cell Carcinoma and Adenocarcinoma of the Cervix.解析宫颈鳞癌和腺癌在分子机制和免疫学方面的差异。
Int J Mol Sci. 2024 Jun 5;25(11):6205. doi: 10.3390/ijms25116205.
8
Downregulation of osteoprotegerin in colorectal cancer cells promotes liver metastasis via activating tumor-associated macrophage.结直肠癌细胞中骨保护素的下调通过激活肿瘤相关巨噬细胞促进肝转移。
Sci Rep. 2023 Dec 14;13(1):22217. doi: 10.1038/s41598-023-49312-w.
9
USP7-mediated JUND suppresses RCAN2 transcription and elevates NFATC1 to enhance stem cell property in colorectal cancer.USP7 通过抑制 RCAN2 的转录并提升 NFATC1 来增强结直肠癌细胞的干细胞特性。
Cell Biol Toxicol. 2023 Dec;39(6):3121-3140. doi: 10.1007/s10565-023-09822-9. Epub 2023 Aug 3.
10
Proliferation, apoptosis and invasion of human lung cancer cells are associated with NFATc1.人肺癌细胞的增殖、凋亡和侵袭与活化T细胞核因子1(NFATc1)相关。
Exp Ther Med. 2022 Dec 6;25(1):49. doi: 10.3892/etm.2022.11748. eCollection 2023 Jan.
TRPC1 和 ORAI1 通道在结肠癌中的作用。
Cell Calcium. 2019 Jul;81:59-66. doi: 10.1016/j.ceca.2019.06.003. Epub 2019 Jun 7.
4
FUN14 domain-containing 1 promotes breast cancer proliferation and migration by activating calcium-NFATC1-BMI1 axis.FUN14 结构域包含蛋白 1 通过激活钙-NFATC1-BMI1 轴促进乳腺癌的增殖和迁移。
EBioMedicine. 2019 Mar;41:384-394. doi: 10.1016/j.ebiom.2019.02.032. Epub 2019 Feb 23.
5
Overexpressed ACP5 has prognostic value in colorectal cancer and promotes cell proliferation and tumorigenesis via FAK/PI3K/AKT signaling pathway.过表达的ACP5在结直肠癌中具有预后价值,并通过FAK/PI3K/AKT信号通路促进细胞增殖和肿瘤发生。
Am J Cancer Res. 2019 Jan 1;9(1):22-35. eCollection 2019.
6
Store-Operated Ca Entry in Breast Cancer Cells: Remodeling and Functional Role.乳腺癌细胞中的储存操纵钙内流:重塑和功能作用。
Int J Mol Sci. 2018 Dec 14;19(12):4053. doi: 10.3390/ijms19124053.
7
The Osteoclast in Bone Metastasis: Player and Target.骨转移中的破骨细胞:参与者与靶点
Cancers (Basel). 2018 Jun 27;10(7):218. doi: 10.3390/cancers10070218.
8
RANKL and RANK: From Mammalian Physiology to Cancer Treatment.RANKL 和 RANK:从哺乳动物生理学到癌症治疗。
Trends Cell Biol. 2018 Mar;28(3):213-223. doi: 10.1016/j.tcb.2017.11.001. Epub 2017 Dec 11.
9
Heterologous expression, purification and function of the extracellular domain of human RANK.人 RANK 细胞外结构域的异源表达、纯化和功能。
BMC Biotechnol. 2017 Dec 4;17(1):87. doi: 10.1186/s12896-017-0405-y.
10
The RANK/RANKL/OPG system in tumorigenesis and metastasis of cancer stem cell: potential targets for anticancer therapy.RANK/RANKL/OPG系统在癌症干细胞肿瘤发生和转移中的作用:抗癌治疗的潜在靶点
Onco Targets Ther. 2017 Jul 27;10:3801-3810. doi: 10.2147/OTT.S135867. eCollection 2017.