Suppr超能文献

在微流控肺肿瘤模型中研究T细胞免疫动力学和白细胞介素-6的双重性

Investigating T Cell Immune Dynamics and IL-6's Duality in a Microfluidic Lung Tumor Model.

作者信息

Sardarabadi Parvaneh, Lee Kang-Yun, Sun Wei-Lun, Kojabad Amir Asri, Liu Cheng-Hsien

机构信息

Institute of Nanoengineering and Microsystems, National Tsing Hua University, Hsinchu 30044, Taiwan, R.O.C.

Division of Pulmonary Medicine, Department of Internal Medicine, Shuang Ho Hospital, Taipei Medical University, New Taipei City 235, Taiwan, R.O.C.

出版信息

ACS Appl Mater Interfaces. 2025 Jan 22;17(3):4354-4367. doi: 10.1021/acsami.4c09065. Epub 2024 Oct 29.

Abstract

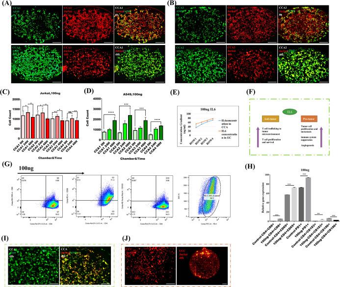
Interleukin 6 (IL-6), produced by immune cells, is crucial in promoting T cell trafficking to infection and inflammation sites, influencing various physiological and pathological processes. Concentrations of IL-6 and other cytokines and chemokines can influence T cell differentiation and activation. Understanding the dual faces of IL-6 within the tumor microenvironment is crucial to understanding its role. A flow-based microsystem was designed to investigate CD4 T cell activation in response to different IL-6 gradients in an under-control 3D culture. The study found that cancer cells' response to varying IL-6 concentrations was dynamic and dose-sensitive, with immune cell migration rates showing sensitivity to the IL-6 gradient. A549 cell expansion increases gradually and time-dependently with 50 ng of IL-6, while Jurkat cell migration follows a time-dependent pattern. However, when a total of 100 ng IL-6 concentration is applied, A549 cells expand rapidly, potentially influencing Jurkat cell migration. Jurkat cell mobility is lower, possibly due to increased A549 cell presence and heightened cell-cell interactions. Different IL-6 concentration gradients can modulate the expression of some CD markers like CD69 and programed cell death protein 1 in CD4 T cells, suggesting that IL-6 concentration gradients affect immune cell phenotypes. This suggests that IL-6 plays a crucial role in activating T helper cells and may be involved in the later phases of inflammation. Also, the increased levels of IFN-γ and TNF-α highlight IL-6's impact on T cell inflammatory response. This study emphasizes the intricate effects of IL-6 on T cell activation, phenotype, cytokine production, and phenotypic heterogeneity, providing valuable insights into immune response modulation in an experimental setting.

摘要

白细胞介素6(IL - 6)由免疫细胞产生,在促进T细胞向感染和炎症部位迁移方面至关重要,影响着各种生理和病理过程。IL - 6以及其他细胞因子和趋化因子的浓度可影响T细胞的分化和激活。了解肿瘤微环境中IL - 6的两面性对于理解其作用至关重要。设计了一种基于流式的微系统,以研究在可控的3D培养中,CD4 T细胞对不同IL - 6梯度的激活反应。研究发现,癌细胞对不同IL - 6浓度的反应是动态的且对剂量敏感,免疫细胞迁移率对IL - 6梯度敏感。50 ng的IL - 6可使A549细胞扩增逐渐且随时间增加,而Jurkat细胞迁移呈时间依赖性模式。然而,当施加总共100 ng的IL - 6浓度时,A549细胞迅速扩增,可能影响Jurkat细胞迁移。Jurkat细胞的迁移率较低,可能是由于A549细胞数量增加以及细胞间相互作用增强。不同的IL - 6浓度梯度可调节CD4 T细胞中一些CD标志物如CD69和程序性细胞死亡蛋白1的表达,表明IL - 6浓度梯度影响免疫细胞表型。这表明IL - 6在激活辅助性T细胞中起关键作用,可能参与炎症的后期阶段。此外,IFN - γ和TNF - α水平的升高突出了IL - 6对T细胞炎症反应的影响。本研究强调了IL - 6对T细胞激活、表型、细胞因子产生和表型异质性的复杂影响,为实验环境中的免疫反应调节提供了有价值的见解。

https://cdn.ncbi.nlm.nih.gov/pmc/blobs/1648/11758792/cfe08a54172f/am4c09065_0001.jpg

文献检索

告别复杂PubMed语法,用中文像聊天一样搜索,搜遍4000万医学文献。AI智能推荐,让科研检索更轻松。

立即免费搜索

文件翻译

保留排版,准确专业,支持PDF/Word/PPT等文件格式,支持 12+语言互译。

免费翻译文档

深度研究

AI帮你快速写综述,25分钟生成高质量综述,智能提取关键信息,辅助科研写作。

立即免费体验