• 文献检索
  • 文档翻译
  • 深度研究
  • 学术资讯
  • Suppr Zotero 插件Zotero 插件
  • 邀请有礼
  • 套餐&价格
  • 历史记录
应用&插件
Suppr Zotero 插件Zotero 插件浏览器插件Mac 客户端Windows 客户端微信小程序
定价
高级版会员购买积分包购买API积分包
服务
文献检索文档翻译深度研究API 文档MCP 服务
关于我们
关于 Suppr公司介绍联系我们用户协议隐私条款
关注我们

Suppr 超能文献

核心技术专利:CN118964589B侵权必究
粤ICP备2023148730 号-1Suppr @ 2026

文献检索

告别复杂PubMed语法,用中文像聊天一样搜索,搜遍4000万医学文献。AI智能推荐,让科研检索更轻松。

立即免费搜索

文件翻译

保留排版,准确专业,支持PDF/Word/PPT等文件格式,支持 12+语言互译。

免费翻译文档

深度研究

AI帮你快速写综述,25分钟生成高质量综述,智能提取关键信息,辅助科研写作。

立即免费体验

酿酒酵母发酵产物对断奶前犊牛生长性能、粪便短链脂肪酸及微生物群的影响。

Effects of Saccharomyces cerevisiae fermentation products on growth performance, fecal short chain fatty acids, and microbiota of pre-weaning calves.

作者信息

Lei Qian, Cheng Zhiqiang, Jiang Maocheng, Ma Qianbo, Gong Xiaoxiao, Huo Yongjiu, Lin Miao

机构信息

College of Animal Science and Technology, Yangzhou University, Yangzhou, China.

出版信息

Anim Biosci. 2025 May;38(5):955-967. doi: 10.5713/ab.24.0340. Epub 2024 Oct 28.

DOI:10.5713/ab.24.0340
PMID:39483010
原文链接:https://pmc.ncbi.nlm.nih.gov/articles/PMC12062800/
Abstract

OBJECTIVE

This research aims to explore the effects of incorporating Saccharomyces cerevisiae fermentation products (SCFP) on growth performance, nutrient digestibility, antioxidant capacity, fecal short-chain fatty acids, and microbial composition of pre-weaning calves.

METHODS

Twenty Holstein calves, 10 days old and weighing an average of 48.63±0.91 kg, were randomly assigned to either the control group (CON) or the SCFP group, with 10 calves in each group. The CON group received only a basal diet, while the SCFP group received the starter diet supplemented with 5 g/head/d of SCFP products. The pre-trial period lasted for 5 days, followed by a main experimental period of 45 days.

RESULTS

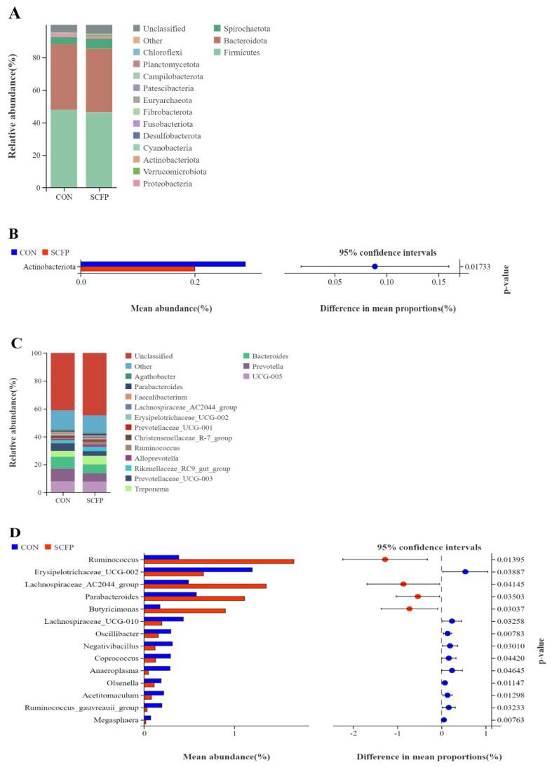
The SCFP group had significantly higher final weight, average daily gain, and feed efficiency compared to the CON group (p<0.05). Moreover, the SCFP group exhibited increased apparent digestibility of dry matter, crude protein, ether extract, acid detergent fiber, Ca, and P (p<0.05). Additionally, supplementation with SCFP led to elevated content of growth hormone, insulin-like growth factor-1, and glucagon-like peptide-1 in serum. The inclusion of SCFP also raised serum catalase content and reduced serum malondialdehyde content in pre-weaning calves. Furthermore, SCFP supplementation influenced the composition of intestinal microflora by decreasing Actinobacteriota abundance and increasing the abundance of Ruminococcus, Lachnospiraceae_AC2044_group, Parabacteroides, and Butyricimonas.

CONCLUSION

The addition of SCFP has a positive impact on the growth performance, nutrient digestibility, antioxidant capacity, and intestinal microflora composition of pre-weaning calves.

摘要

目的

本研究旨在探讨添加酿酒酵母发酵产物(SCFP)对断奶前犊牛生长性能、养分消化率、抗氧化能力、粪便短链脂肪酸和微生物组成的影响。

方法

选取20头10日龄、平均体重48.63±0.91 kg的荷斯坦犊牛,随机分为对照组(CON)和SCFP组,每组10头。CON组仅饲喂基础日粮,而SCFP组饲喂添加了5 g/头/天SCFP产品的开食料。预试验期持续5天,随后是45天的主要试验期。

结果

与CON组相比,SCFP组的末重、平均日增重和饲料效率显著更高(p<0.05)。此外,SCFP组干物质、粗蛋白、乙醚提取物、酸性洗涤纤维、钙和磷的表观消化率有所提高(p<0.05)。此外,添加SCFP可提高断奶前犊牛血清中生长激素、胰岛素样生长因子-1和胰高血糖素样肽-1的含量。添加SCFP还提高了断奶前犊牛血清过氧化氢酶含量,降低了血清丙二醛含量。此外,添加SCFP通过降低放线菌门丰度和增加瘤胃球菌属、毛螺菌科_AC2044_组、副拟杆菌属和丁酸单胞菌属的丰度来影响肠道微生物群的组成。

结论

添加SCFP对断奶前犊牛的生长性能、养分消化率、抗氧化能力和肠道微生物群组成具有积极影响。

https://cdn.ncbi.nlm.nih.gov/pmc/blobs/7920/12062800/01a340f5de89/ab-24-0340f5.jpg
https://cdn.ncbi.nlm.nih.gov/pmc/blobs/7920/12062800/b57b4f542535/ab-24-0340f1.jpg
https://cdn.ncbi.nlm.nih.gov/pmc/blobs/7920/12062800/69922c6de73d/ab-24-0340f2.jpg
https://cdn.ncbi.nlm.nih.gov/pmc/blobs/7920/12062800/3050212f7748/ab-24-0340f3.jpg
https://cdn.ncbi.nlm.nih.gov/pmc/blobs/7920/12062800/cb202fe221b4/ab-24-0340f4.jpg
https://cdn.ncbi.nlm.nih.gov/pmc/blobs/7920/12062800/01a340f5de89/ab-24-0340f5.jpg
https://cdn.ncbi.nlm.nih.gov/pmc/blobs/7920/12062800/b57b4f542535/ab-24-0340f1.jpg
https://cdn.ncbi.nlm.nih.gov/pmc/blobs/7920/12062800/69922c6de73d/ab-24-0340f2.jpg
https://cdn.ncbi.nlm.nih.gov/pmc/blobs/7920/12062800/3050212f7748/ab-24-0340f3.jpg
https://cdn.ncbi.nlm.nih.gov/pmc/blobs/7920/12062800/cb202fe221b4/ab-24-0340f4.jpg
https://cdn.ncbi.nlm.nih.gov/pmc/blobs/7920/12062800/01a340f5de89/ab-24-0340f5.jpg

相似文献

1
Effects of Saccharomyces cerevisiae fermentation products on growth performance, fecal short chain fatty acids, and microbiota of pre-weaning calves.酿酒酵母发酵产物对断奶前犊牛生长性能、粪便短链脂肪酸及微生物群的影响。
Anim Biosci. 2025 May;38(5):955-967. doi: 10.5713/ab.24.0340. Epub 2024 Oct 28.
2
Effects of feeding fermentation products on the health and growth performance of Holstein dairy calves.饲喂发酵产品对荷斯坦犊牛健康和生长性能的影响。
JDS Commun. 2022 Mar 16;3(3):174-179. doi: 10.3168/jdsc.2021-0172. eCollection 2022 May.
3
Effects of feeding Saccharomyces cerevisiae fermentation products on the health of Holstein dairy calves following a lipopolysaccharide challenge.饲喂酿酒酵母发酵产物对脂多糖攻毒后荷斯坦奶牛犊牛健康的影响。
J Dairy Sci. 2022 Feb;105(2):1469-1479. doi: 10.3168/jds.2021-20341. Epub 2021 Nov 19.
4
Effects of a liquid and dry Saccharomyces cerevisiae fermentation product feeding program on ruminal fermentation, total tract digestibility, and plasma metabolome of Holstein steers receiving a grain-based diet.液体和干燥酿酒酵母发酵产物饲养方案对接受谷物基础日粮的荷斯坦育肥牛瘤胃发酵、全肠道消化率和血浆代谢组的影响。
J Anim Sci. 2024 Jan 3;102. doi: 10.1093/jas/skae223.
5
Effects of Saccharomyces cerevisiae fermentation products on dairy calves: Performance and health.酿酒酵母发酵产物对犊牛的影响:生产性能与健康状况
J Dairy Sci. 2017 Feb;100(2):1189-1199. doi: 10.3168/jds.2016-11399. Epub 2016 Dec 21.
6
Effects of Saccharomyces cerevisiae fermentation products on dairy calves: Ruminal fermentation, gastrointestinal morphology, and microbial community.酿酒酵母发酵产物对犊牛的影响:瘤胃发酵、胃肠道形态及微生物群落
J Dairy Sci. 2016 Jul;99(7):5401-5412. doi: 10.3168/jds.2015-10563. Epub 2016 May 4.
7
Effects of Saccharomyces Cerevisiae Fermentation Products on the Microbial Community throughout the Gastrointestinal Tract of Calves.酿酒酵母发酵产物对犊牛胃肠道微生物群落的影响。
Animals (Basel). 2018 Dec 21;9(1):4. doi: 10.3390/ani9010004.
8
Feeding Saccharomyces cerevisiae fermentation products lessens the severity of a viral-bacterial coinfection in preweaned calves.给未断奶小牛饲喂酿酒酵母发酵产物可减轻病毒性-细菌性混合感染的严重程度。
J Anim Sci. 2021 Nov 1;99(11). doi: 10.1093/jas/skab300.
9
Effects of feeding Saccharomyces cerevisiae fermentation postbiotic on the fecal microbial community of Holstein dairy calves.饲喂酿酒酵母发酵后生元对荷斯坦犊牛粪便微生物群落的影响。
Anim Microbiome. 2023 Feb 19;5(1):13. doi: 10.1186/s42523-023-00234-y.
10
Effects of conditioner retention time during pelleting of starter feed on nutrient digestibility, ruminal fermentation, blood metabolites, and performance of Holstein female dairy calves.制粒过程中条件保持时间对犊牛开食料养分消化率、瘤胃发酵、血液代谢物和性能的影响。
J Dairy Sci. 2020 Oct;103(10):8910-8921. doi: 10.3168/jds.2020-18345. Epub 2020 Jul 23.

引用本文的文献

1
Dietary Saccharomyces cerevisiae fermentation product improved egg quality by modulating intestinal health, ovarian function, and cecal microbiota in post-peak laying hens.日粮酿酒酵母发酵产物通过调节产蛋后期母鸡的肠道健康、卵巢功能和盲肠微生物群来改善蛋品质。
Poult Sci. 2025 May;104(5):104979. doi: 10.1016/j.psj.2025.104979. Epub 2025 Mar 7.

本文引用的文献

1
Effects of two strains of isolated from the feces of calves after fecal microbiota transplantation on growth performance, immune capacity, and intestinal barrier function of weaned calves.粪便微生物群移植后从小牛粪便中分离出的两株菌株对断奶小牛生长性能、免疫能力和肠道屏障功能的影响。
Front Microbiol. 2023 Aug 31;14:1249628. doi: 10.3389/fmicb.2023.1249628. eCollection 2023.
2
Effects of different manganese sources on nutrient digestibility, fecal bacterial community, and mineral excretion of weaning dairy calves.不同锰源对断奶犊牛营养物质消化率、粪便细菌群落及矿物质排泄的影响
Front Microbiol. 2023 May 18;14:1163468. doi: 10.3389/fmicb.2023.1163468. eCollection 2023.
3
Impacts of dietary fiber level on growth performance, apparent digestibility, intestinal development, and colonic microbiota and metabolome of pigs.
膳食纤维水平对猪生长性能、表观消化率、肠道发育以及结肠微生物组和代谢组的影响。
J Anim Sci. 2023 Jan 3;101. doi: 10.1093/jas/skad174.
4
Colonization and development of the gut microbiome in calves.犊牛肠道微生物群的定殖与发育
J Anim Sci Biotechnol. 2023 Apr 9;14(1):46. doi: 10.1186/s40104-023-00856-x.
5
Effects of feeding Saccharomyces cerevisiae fermentation postbiotic on the fecal microbial community of Holstein dairy calves.饲喂酿酒酵母发酵后生元对荷斯坦犊牛粪便微生物群落的影响。
Anim Microbiome. 2023 Feb 19;5(1):13. doi: 10.1186/s42523-023-00234-y.
6
Effects of feeding a Saccharomyces cerevisiae fermentation product and ractopamine hydrochloride to finishing beef steers on growth performance, immune system, and muscle gene expression.饲粮中添加酿酒酵母发酵产物和盐酸莱克多巴胺对育肥牛肉牛生长性能、免疫系统和肌肉基因表达的影响。
J Anim Sci. 2023 Jan 3;101. doi: 10.1093/jas/skac311.
7
Integrated multi-omics of the gastrointestinal microbiome and ruminant host reveals metabolic adaptation underlying early life development.胃肠道微生物组和反刍动物宿主的综合多组学揭示了生命早期发育的代谢适应机制。
Microbiome. 2022 Dec 12;10(1):222. doi: 10.1186/s40168-022-01396-8.
8
Yeast Probiotic and Yeast Products in Enhancing Livestock Feeds Utilization and Performance: An Overview.酵母益生菌和酵母产品在提高家畜饲料利用率及性能方面的概述
J Fungi (Basel). 2022 Nov 11;8(11):1191. doi: 10.3390/jof8111191.
9
A buffalo rumen-derived probiotic (SN-6) could effectively increase simmental growth performance by regulating fecal microbiota and metabolism.一种源自水牛瘤胃的益生菌(SN-6)可通过调节粪便微生物群和新陈代谢有效提高西门塔尔牛的生长性能。
Front Microbiol. 2022 Oct 28;13:935884. doi: 10.3389/fmicb.2022.935884. eCollection 2022.
10
Polysaccharides from Bamboo Shoot ( Nakal) Byproducts Alleviate Antibiotic-Associated Diarrhea in Mice through Their Interactions with Gut Microbiota.竹笋(中竹)副产品中的多糖通过与肠道微生物群相互作用减轻小鼠抗生素相关性腹泻。
Foods. 2022 Aug 31;11(17):2647. doi: 10.3390/foods11172647.