• 文献检索
  • 文档翻译
  • 深度研究
  • 学术资讯
  • Suppr Zotero 插件Zotero 插件
  • 邀请有礼
  • 套餐&价格
  • 历史记录
应用&插件
Suppr Zotero 插件Zotero 插件浏览器插件Mac 客户端Windows 客户端微信小程序
定价
高级版会员购买积分包购买API积分包
服务
文献检索文档翻译深度研究API 文档MCP 服务
关于我们
关于 Suppr公司介绍联系我们用户协议隐私条款
关注我们

Suppr 超能文献

核心技术专利:CN118964589B侵权必究
粤ICP备2023148730 号-1Suppr @ 2026

文献检索

告别复杂PubMed语法,用中文像聊天一样搜索,搜遍4000万医学文献。AI智能推荐,让科研检索更轻松。

立即免费搜索

文件翻译

保留排版,准确专业,支持PDF/Word/PPT等文件格式,支持 12+语言互译。

免费翻译文档

深度研究

AI帮你快速写综述,25分钟生成高质量综述,智能提取关键信息,辅助科研写作。

立即免费体验

基于 mRNA-seq 的分析预测:AEG-1 是一种治疗靶点和免疫治疗生物标志物,适用于多种癌症,包括口腔鳞状细胞癌。

mRNA-seq-based analysis predicts: AEG-1 is a therapeutic target and immunotherapy biomarker for pan-cancer, including OSCC.

机构信息

Department of Stomatology, The Second Affiliated Hospital of Harbin Medical University, Harbin, Heilongjiang, China.

出版信息

Front Immunol. 2024 Oct 17;15:1484226. doi: 10.3389/fimmu.2024.1484226. eCollection 2024.

DOI:10.3389/fimmu.2024.1484226
PMID:39483471
原文链接:https://pmc.ncbi.nlm.nih.gov/articles/PMC11524818/
Abstract

BACKGROUND

The aberrant expression of AEG-1 is significantly correlated with tumorigenesis, development, neurodegeneration and inflammation. However, the relationship between AEG-1 expression and immune infiltration in OSCC, as well as other tumor types, has yet to be comprehensively analyzed.

METHODS

The expression levels, prognostic and clinicopathological characteristics, mutation patterns and methylation landscapes of AEG-1 in various tumors were obtained from multiple databases, including TIMER, GEPIA, HPA, TCGA, UALCAN, cBioPortal, SMART and TISIDB, in addition to single-cell RNA-seq data. The integration of these datasets facilitated the elucidation of the relationships among pan-cancer cellular heterogeneity, immune infiltration and AEG-1 expression levels. experiments created AEG-1 overexpressing cell lines, and mRNA-seq analyzed AEG-1-related differential genes in OSCC. RT-PCR validated these findings using xenograft tumors. Tumor cell lines were developed to study AEG-1's effects through H&E, Masson, and PAS staining. Immunohistochemistry examined AEG-1-related gene expression patterns.

RESULTS

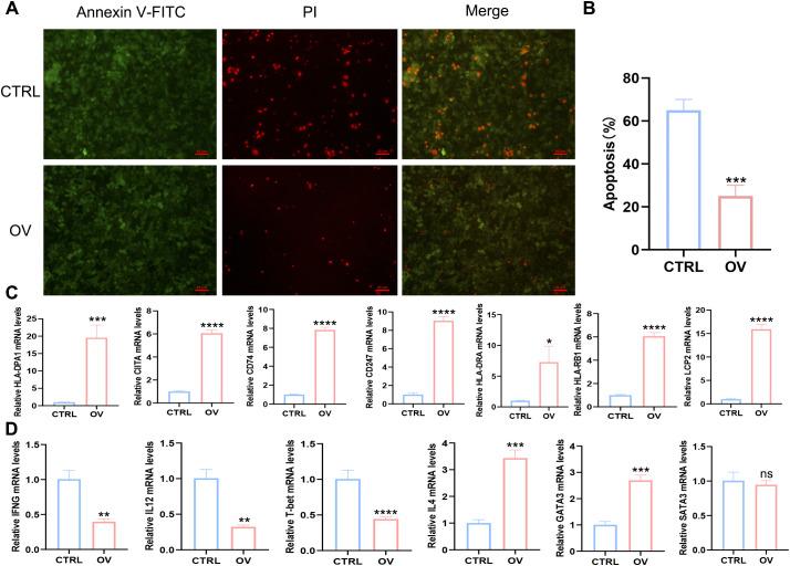
Our analysis demonstrated that AEG-1 is highly expressed across various cancer types and is associated with tumor grade and patient prognosis. Additionally, AEG-1 amplification was observed in multiple cancers. Notably, we identified a significant elevation of AEG-1 expression in OSCC, which strongly correlated with patient prognosis and immune infiltration. Through mRNA-seq analysis of differentially expressed genes and immune-related gene sets, we identified a strong correlation between AEG-1 and immune infiltration markers such as LCP2, CD247, HLA-DPA1, HLA-DRA, HLA-DRB1, CIITA and CD74 in OSCC. Additionally, AEG-1 was found to regulate Th1/Th2 immune homeostasis, promote glycogen accumulation, and contribute to tumor fibrosis.

CONCLUSION

In conclusion, AEG-1 significantly correlates with prognosis and immune infiltration across various cancer types and holds potential as a novel prognostic immune biomarker for OSCC. This finding may facilitate the identification of patients who are most likely to benefit from adjuvant immunotherapy.

摘要

背景

AEG-1 的异常表达与肿瘤发生、发展、神经退行性变和炎症显著相关。然而,AEG-1 表达与 OSCC 及其他肿瘤类型中免疫浸润的关系尚未得到全面分析。

方法

从多个数据库(包括 TIMER、GEPIA、HPA、TCGA、UALCAN、cBioPortal、SMART 和 TISIDB)以及单细胞 RNA-seq 数据中获取了 AEG-1 在各种肿瘤中的表达水平、预后和临床病理特征、突变模式和甲基化图谱。整合这些数据集有助于阐明泛癌细胞异质性、免疫浸润和 AEG-1 表达水平之间的关系。通过构建 AEG-1 过表达细胞系,并进行 OSCC 的 mRNA-seq 分析,以确定 AEG-1 相关的差异基因。利用异种移植瘤的 RT-PCR 验证了这些发现。通过 H&E、Masson 和 PAS 染色研究肿瘤细胞系中 AEG-1 的作用。免疫组化检测 AEG-1 相关基因的表达模式。

结果

我们的分析表明,AEG-1 在多种癌症类型中高表达,与肿瘤分级和患者预后相关。此外,在多种癌症中观察到 AEG-1 扩增。值得注意的是,我们发现 OSCC 中 AEG-1 表达显著升高,与患者预后和免疫浸润密切相关。通过 OSCC 中差异表达基因和免疫相关基因集的 mRNA-seq 分析,我们发现 AEG-1 与免疫浸润标志物(如 LCP2、CD247、HLA-DPA1、HLA-DRA、HLA-DRB1、CIITA 和 CD74)之间存在很强的相关性。此外,我们发现 AEG-1 可调节 Th1/Th2 免疫稳态,促进糖原积累,并促进肿瘤纤维化。

结论

总之,AEG-1 在多种癌症类型中与预后和免疫浸润显著相关,有望成为 OSCC 的新型预后免疫生物标志物。这一发现可能有助于识别最有可能从辅助免疫治疗中获益的患者。

https://cdn.ncbi.nlm.nih.gov/pmc/blobs/4da4/11524818/fcf110e06aac/fimmu-15-1484226-g010.jpg
https://cdn.ncbi.nlm.nih.gov/pmc/blobs/4da4/11524818/bdbcf4ebe8a5/fimmu-15-1484226-g001.jpg
https://cdn.ncbi.nlm.nih.gov/pmc/blobs/4da4/11524818/07c0e6e42bf9/fimmu-15-1484226-g002.jpg
https://cdn.ncbi.nlm.nih.gov/pmc/blobs/4da4/11524818/1066106af725/fimmu-15-1484226-g003.jpg
https://cdn.ncbi.nlm.nih.gov/pmc/blobs/4da4/11524818/53040087476f/fimmu-15-1484226-g004.jpg
https://cdn.ncbi.nlm.nih.gov/pmc/blobs/4da4/11524818/6a2f63383b5b/fimmu-15-1484226-g005.jpg
https://cdn.ncbi.nlm.nih.gov/pmc/blobs/4da4/11524818/84de179ba37d/fimmu-15-1484226-g006.jpg
https://cdn.ncbi.nlm.nih.gov/pmc/blobs/4da4/11524818/dcc16a8909ac/fimmu-15-1484226-g007.jpg
https://cdn.ncbi.nlm.nih.gov/pmc/blobs/4da4/11524818/f05a96f78aa0/fimmu-15-1484226-g008.jpg
https://cdn.ncbi.nlm.nih.gov/pmc/blobs/4da4/11524818/cc66eccf1fea/fimmu-15-1484226-g009.jpg
https://cdn.ncbi.nlm.nih.gov/pmc/blobs/4da4/11524818/fcf110e06aac/fimmu-15-1484226-g010.jpg
https://cdn.ncbi.nlm.nih.gov/pmc/blobs/4da4/11524818/bdbcf4ebe8a5/fimmu-15-1484226-g001.jpg
https://cdn.ncbi.nlm.nih.gov/pmc/blobs/4da4/11524818/07c0e6e42bf9/fimmu-15-1484226-g002.jpg
https://cdn.ncbi.nlm.nih.gov/pmc/blobs/4da4/11524818/1066106af725/fimmu-15-1484226-g003.jpg
https://cdn.ncbi.nlm.nih.gov/pmc/blobs/4da4/11524818/53040087476f/fimmu-15-1484226-g004.jpg
https://cdn.ncbi.nlm.nih.gov/pmc/blobs/4da4/11524818/6a2f63383b5b/fimmu-15-1484226-g005.jpg
https://cdn.ncbi.nlm.nih.gov/pmc/blobs/4da4/11524818/84de179ba37d/fimmu-15-1484226-g006.jpg
https://cdn.ncbi.nlm.nih.gov/pmc/blobs/4da4/11524818/dcc16a8909ac/fimmu-15-1484226-g007.jpg
https://cdn.ncbi.nlm.nih.gov/pmc/blobs/4da4/11524818/f05a96f78aa0/fimmu-15-1484226-g008.jpg
https://cdn.ncbi.nlm.nih.gov/pmc/blobs/4da4/11524818/cc66eccf1fea/fimmu-15-1484226-g009.jpg
https://cdn.ncbi.nlm.nih.gov/pmc/blobs/4da4/11524818/fcf110e06aac/fimmu-15-1484226-g010.jpg

相似文献

1
mRNA-seq-based analysis predicts: AEG-1 is a therapeutic target and immunotherapy biomarker for pan-cancer, including OSCC.基于 mRNA-seq 的分析预测:AEG-1 是一种治疗靶点和免疫治疗生物标志物,适用于多种癌症,包括口腔鳞状细胞癌。
Front Immunol. 2024 Oct 17;15:1484226. doi: 10.3389/fimmu.2024.1484226. eCollection 2024.
2
Astrocyte elevated gene-1 promotes tumour growth and invasion by inducing EMT in oral squamous cell carcinoma.星形胶质细胞上调基因-1通过诱导口腔鳞状细胞癌的上皮-间质转化促进肿瘤生长和侵袭。
Sci Rep. 2017 Nov 13;7(1):15447. doi: 10.1038/s41598-017-15805-8.
3
Identification of an Immune Score-Based Gene Panel with Prognostic Power for Oral Squamous Cell Carcinoma.基于免疫评分的基因panel 鉴定具有口腔鳞状细胞癌预后价值。
Med Sci Monit. 2020 Jun 12;26:e922854. doi: 10.12659/MSM.922854.
4
FCGBP Is a Promising Prognostic Biomarker and Correlates with Immunotherapy Efficacy in Oral Squamous Cell Carcinoma.FCGBP 是一种有前途的预后生物标志物,并与口腔鳞状细胞癌的免疫治疗疗效相关。
J Immunol Res. 2022 Jun 12;2022:8443392. doi: 10.1155/2022/8443392. eCollection 2022.
5
LPAR2 correlated with different prognosis and immune cell infiltration in head and neck squamous cell carcinoma and kidney renal clear cell carcinoma.LPAR2 与头颈部鳞状细胞癌和肾透明细胞癌的不同预后和免疫细胞浸润相关。
Hereditas. 2022 Mar 4;159(1):16. doi: 10.1186/s41065-022-00229-w.
6
Identification of Candidate Target Genes and Immune Cells in Oral Squamous Cell Carcinoma.口腔鳞状细胞癌的候选靶基因和免疫细胞鉴定。
Comput Math Methods Med. 2021 Dec 30;2021:5802110. doi: 10.1155/2021/5802110. eCollection 2021.
7
Identification of a novel necroptosis-related LncRNA signature for prognostic prediction and immune response in oral squamous cell carcinoma.鉴定口腔鳞状细胞癌中新型坏死性相关 LncRNA 特征用于预后预测和免疫反应
Cancer Biomark. 2024;40(3-4):319-342. doi: 10.3233/CBM-230407.
8
Development of a novel 7 immune-related genes prognostic model for oral cancer: A study based on TCGA database.开发一种新型的 7 个免疫相关基因口腔癌预后模型:基于 TCGA 数据库的研究。
Oral Oncol. 2021 Jan;112:105088. doi: 10.1016/j.oraloncology.2020.105088. Epub 2020 Nov 18.
9
Revelation of comprehensive cell profiling of primary and metastatic tumour ecosystems in oral squamous cell carcinoma by single-cell transcriptomic analysis.单细胞转录组分析揭示口腔鳞状细胞癌原发和转移肿瘤生态系统的全面细胞特征。
Int J Med Sci. 2024 Aug 26;21(12):2293-2304. doi: 10.7150/ijms.97404. eCollection 2024.
10
IGF2BP2 maybe a novel prognostic biomarker in oral squamous cell carcinoma.IGF2BP2 可能是口腔鳞状细胞癌的一种新型预后生物标志物。
Biosci Rep. 2022 Feb 25;42(2). doi: 10.1042/BSR20212119.

引用本文的文献

1
Recent advances in biomarker detection of oral squamous cell carcinoma.口腔鳞状细胞癌生物标志物检测的最新进展
Front Oncol. 2025 Jun 19;15:1597086. doi: 10.3389/fonc.2025.1597086. eCollection 2025.
2
AEG-1 expression analysis in epithelial ovarian carcinoma: Uncovering distinctions between high-grade and low-grade serous carcinoma.上皮性卵巢癌中AEG-1表达分析:揭示高级别与低级别浆液性癌之间的差异
Mol Clin Oncol. 2025 Jun 4;23(2):70. doi: 10.3892/mco.2025.2865. eCollection 2025 Aug.

本文引用的文献

1
MicroRNA-495: a therapeutic and diagnostic tumor marker.微小 RNA-495:一种治疗和诊断肿瘤的标志物。
J Mol Histol. 2023 Dec;54(6):559-578. doi: 10.1007/s10735-023-10159-0. Epub 2023 Sep 28.
2
Best first-line therapy for people with advanced non-small cell lung cancer, performance status 2 without a targetable mutation or with an unknown mutation status.对于晚期非小细胞肺癌、体能状态 2 且无靶向突变或未知突变状态的患者,最佳一线治疗方法。
Cochrane Database Syst Rev. 2023 Jul 7;7(7):CD013382. doi: 10.1002/14651858.CD013382.pub2.
3
The Gene Family in : Genome-Wide Investigation and Expression Analysis in Response to Cadmium Stress.
在 :全基因组调查及镉胁迫响应的表达分析中 的基因家族。
Genes (Basel). 2023 Jan 10;14(1):183. doi: 10.3390/genes14010183.
4
Ferroptosis-Related Gene GCLC Is a Novel Prognostic Molecular and Correlates with Immune Infiltrates in Lung Adenocarcinoma.铁死亡相关基因GCLC是一种新型的预后分子,与肺腺癌中的免疫浸润相关。
Cells. 2022 Oct 25;11(21):3371. doi: 10.3390/cells11213371.
5
CircRNA-Based Cervical Cancer Prognosis Model, Immunological Validation and Drug Prediction.环状 RNA 构建的宫颈癌预后模型、免疫验证和药物预测。
Curr Oncol. 2022 Oct 25;29(11):7994-8018. doi: 10.3390/curroncol29110633.
6
Novel Necroptosis-Related Gene Signature for Predicting Early Diagnosis and Prognosis and Immunotherapy of Gastric Cancer.用于预测胃癌早期诊断、预后及免疫治疗的新型坏死性凋亡相关基因特征
Cancers (Basel). 2022 Aug 11;14(16):3891. doi: 10.3390/cancers14163891.
7
Identifying the Potential Roles of PBX4 in Human Cancers Based on Integrative Analysis.基于综合分析鉴定 PBX4 在人类癌症中的潜在作用。
Biomolecules. 2022 Jun 13;12(6):822. doi: 10.3390/biom12060822.
8
Application of Nanoparticles in Diagnosis and Treatment of Pancreatic Cancer.纳米颗粒在胰腺癌诊断与治疗中的应用
Bioinorg Chem Appl. 2022 Jun 6;2022:7803001. doi: 10.1155/2022/7803001. eCollection 2022.
9
Transcriptional ITPR3 as potential targets and biomarkers for human pancreatic cancer.转录 ITPR3 作为人类胰腺癌的潜在靶点和生物标志物。
Aging (Albany NY). 2022 May 17;14(10):4425-4444. doi: 10.18632/aging.204080.
10
Tubulin Alpha 1b Is Associated with the Immune Cell Infiltration and the Response of HCC Patients to Immunotherapy.微管蛋白α1b与免疫细胞浸润及肝癌患者对免疫治疗的反应相关。
Diagnostics (Basel). 2022 Mar 30;12(4):858. doi: 10.3390/diagnostics12040858.