• 文献检索
  • 文档翻译
  • 深度研究
  • 学术资讯
  • Suppr Zotero 插件Zotero 插件
  • 邀请有礼
  • 套餐&价格
  • 历史记录
应用&插件
Suppr Zotero 插件Zotero 插件浏览器插件Mac 客户端Windows 客户端微信小程序
定价
高级版会员购买积分包购买API积分包
服务
文献检索文档翻译深度研究API 文档MCP 服务
关于我们
关于 Suppr公司介绍联系我们用户协议隐私条款
关注我们

Suppr 超能文献

核心技术专利:CN118964589B侵权必究
粤ICP备2023148730 号-1Suppr @ 2026

文献检索

告别复杂PubMed语法,用中文像聊天一样搜索,搜遍4000万医学文献。AI智能推荐,让科研检索更轻松。

立即免费搜索

文件翻译

保留排版,准确专业,支持PDF/Word/PPT等文件格式,支持 12+语言互译。

免费翻译文档

深度研究

AI帮你快速写综述,25分钟生成高质量综述,智能提取关键信息,辅助科研写作。

立即免费体验

干酪乳杆菌Nissle 1917与糖类组合对肠道微生物群的调节作用:一项使用无宿主系统反映对人际微生物群影响的初步研究。

Modulation of gut microbiome in response to the combination of Nissle 1917 and sugars: a pilot study using host-free system reflecting impact on interpersonal microbiome.

作者信息

Heer Kiran, Kaur Manpreet, Sidhu Dwinder, Dey Priyankar, Raychaudhuri Saumya

机构信息

Molecular Biology and Microbial Physiology Division, CSIR-Institute of Microbial Technology, Chandigarh, India.

Academy of Scientific and Innovative Research (AcSIR), Ghaziabad, India.

出版信息

Front Nutr. 2024 Oct 22;11:1452784. doi: 10.3389/fnut.2024.1452784. eCollection 2024.

DOI:10.3389/fnut.2024.1452784
PMID:39502876
原文链接:https://pmc.ncbi.nlm.nih.gov/articles/PMC11534610/
Abstract

INTRODUCTION

The differential effects of probiotic, prebiotic, and synbiotic formulations on human health are dictated by the inter-individual gut microbial profile. The effects of probiotics such as Nissle 1917 (ECN) on gut microbiota may vary according to the microbiome profiles of individuals and may be influenced by the presence of certain carbohydrates, which can impact microbial community structure and treatment results.

METHOD

Processed fecal samples from donors having contrasting lifestyles, dietary patterns, and disease histories were mixed with 5 × 10 CFU/mL ECN with or without 1% (w/v) sugars (glucose, galactose, or rice starch) in a host-free system. Post-incubation, 16 s rRNA sequencing was performed. Microbial diversity and taxonomic abundance were computed in relation to the probiotic, prebiotic, and synbiotic treatment effects and interpersonal microbiome variance.

RESULT

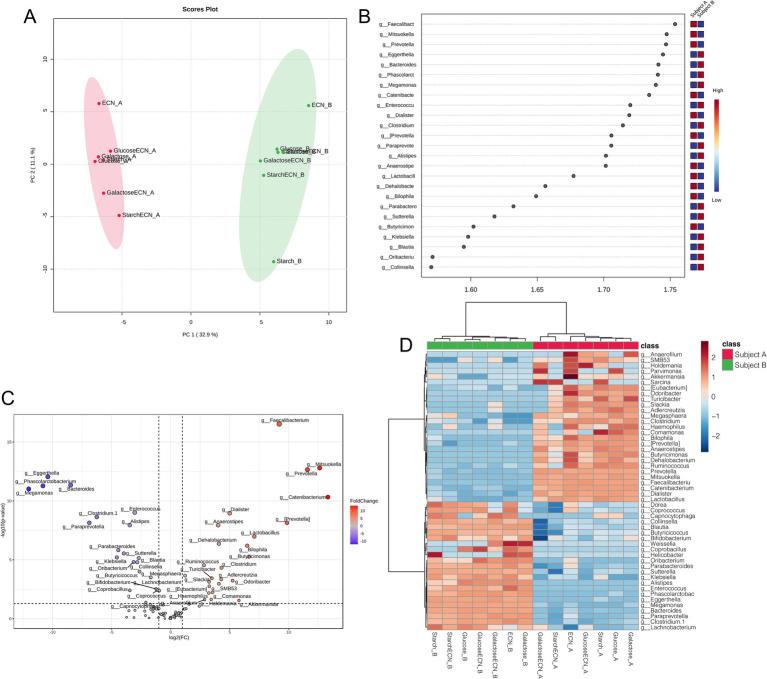
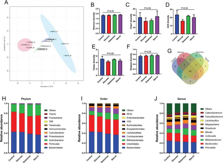
Baseline gut microbial profiles showed significant inter-individual variations. ECN treatment alone had a limited impact on the inter-personal gut microbial diversity and abundance. Prebiotics caused a substantial enrichment in Actinobacteria, but there were differences in the responses at the order and genus levels, with enrichment shown in , , and . Subject B exhibited enrichment in Proteobacteria and Cyanobacteria, but subject A showed more diversified taxonomic alterations as a consequence of the synbiotic treatments. Despite negligible difference in the -diversity, probiotic, prebiotic, and synbiotic treatments independently resulted in distinct segregation in microbial communities at the -diversity level. The core microbiota was altered only under prebiotic and synbiotic treatment. Significant correlations primarily for minor phyla were identified under prebiotic and synbiotic treatment.

CONCLUSION

The interindividual microbiome composition strongly influences the effectiveness of personalized diet and treatment plans. The responsiveness to dietary strategies varies according to individual microbiome profiles influenced by health, diet, and lifestyle. Therefore, tailored approaches that consider individual microbiome compositions are crucial for maximizing gut health and treatment results.

摘要

引言

益生菌、益生元及合生元制剂对人类健康的不同影响取决于个体间的肠道微生物谱。诸如Nissle 1917(ECN)等益生菌对肠道微生物群的影响可能因个体的微生物组谱而异,并可能受到某些碳水化合物的存在的影响,这些碳水化合物会影响微生物群落结构和治疗效果。

方法

在无宿主系统中,将来自生活方式、饮食模式和疾病史不同的供体的处理后的粪便样本与5×10 CFU/mL的ECN混合,添加或不添加1%(w/v)的糖类(葡萄糖、半乳糖或大米淀粉)。孵育后,进行16s rRNA测序。计算微生物多样性和分类丰度,以分析益生菌、益生元及合生元的治疗效果以及个体间微生物组差异。

结果

基线肠道微生物谱显示个体间存在显著差异。单独使用ECN治疗对个体间肠道微生物多样性和丰度的影响有限。益生元导致放线菌大量富集,但在目和属水平上的反应存在差异,在、和中表现出富集。受试者B在变形菌门和蓝细菌门中表现出富集,但由于合生元治疗,受试者A表现出更多样化的分类学变化。尽管多样性差异可忽略不计,但益生菌、益生元及合生元治疗在多样性水平上独立导致微生物群落的明显分离。核心微生物群仅在益生元和合生元治疗下发生改变。在益生元和合生元治疗下,主要发现了与次要菌门的显著相关性。

结论

个体间微生物组组成强烈影响个性化饮食和治疗计划的有效性。对饮食策略的反应性因受健康、饮食和生活方式影响的个体微生物组谱而异。因此,考虑个体微生物组组成的定制方法对于最大化肠道健康和治疗效果至关重要。

https://cdn.ncbi.nlm.nih.gov/pmc/blobs/d409/11534610/2524a6a71a20/fnut-11-1452784-g008.jpg
https://cdn.ncbi.nlm.nih.gov/pmc/blobs/d409/11534610/126b33118957/fnut-11-1452784-g001.jpg
https://cdn.ncbi.nlm.nih.gov/pmc/blobs/d409/11534610/7723a6e913df/fnut-11-1452784-g002.jpg
https://cdn.ncbi.nlm.nih.gov/pmc/blobs/d409/11534610/1e6951567622/fnut-11-1452784-g003.jpg
https://cdn.ncbi.nlm.nih.gov/pmc/blobs/d409/11534610/3415c2098d08/fnut-11-1452784-g004.jpg
https://cdn.ncbi.nlm.nih.gov/pmc/blobs/d409/11534610/6630cea9adff/fnut-11-1452784-g005.jpg
https://cdn.ncbi.nlm.nih.gov/pmc/blobs/d409/11534610/a8921aab1c0c/fnut-11-1452784-g006.jpg
https://cdn.ncbi.nlm.nih.gov/pmc/blobs/d409/11534610/ff4c06db71a0/fnut-11-1452784-g007.jpg
https://cdn.ncbi.nlm.nih.gov/pmc/blobs/d409/11534610/2524a6a71a20/fnut-11-1452784-g008.jpg
https://cdn.ncbi.nlm.nih.gov/pmc/blobs/d409/11534610/126b33118957/fnut-11-1452784-g001.jpg
https://cdn.ncbi.nlm.nih.gov/pmc/blobs/d409/11534610/7723a6e913df/fnut-11-1452784-g002.jpg
https://cdn.ncbi.nlm.nih.gov/pmc/blobs/d409/11534610/1e6951567622/fnut-11-1452784-g003.jpg
https://cdn.ncbi.nlm.nih.gov/pmc/blobs/d409/11534610/3415c2098d08/fnut-11-1452784-g004.jpg
https://cdn.ncbi.nlm.nih.gov/pmc/blobs/d409/11534610/6630cea9adff/fnut-11-1452784-g005.jpg
https://cdn.ncbi.nlm.nih.gov/pmc/blobs/d409/11534610/a8921aab1c0c/fnut-11-1452784-g006.jpg
https://cdn.ncbi.nlm.nih.gov/pmc/blobs/d409/11534610/ff4c06db71a0/fnut-11-1452784-g007.jpg
https://cdn.ncbi.nlm.nih.gov/pmc/blobs/d409/11534610/2524a6a71a20/fnut-11-1452784-g008.jpg

相似文献

1
Modulation of gut microbiome in response to the combination of Nissle 1917 and sugars: a pilot study using host-free system reflecting impact on interpersonal microbiome.干酪乳杆菌Nissle 1917与糖类组合对肠道微生物群的调节作用:一项使用无宿主系统反映对人际微生物群影响的初步研究。
Front Nutr. 2024 Oct 22;11:1452784. doi: 10.3389/fnut.2024.1452784. eCollection 2024.
2
Effect of probiotic, prebiotic, and synbiotic on the gut microbiota of autistic children using an in vitro gut microbiome model.益生菌、益生元和合生菌对自闭症儿童肠道微生物群的影响:使用体外肠道微生物群模型。
Food Res Int. 2021 Nov;149:110657. doi: 10.1016/j.foodres.2021.110657. Epub 2021 Aug 20.
3
Effects of Synbiotic Supplement on Human Gut Microbiota, Body Composition and Weight Loss in Obesity.益生菌补充剂对肥胖人群肠道微生物群、身体成分和体重减轻的影响。
Nutrients. 2020 Jan 15;12(1):222. doi: 10.3390/nu12010222.
4
Growth Performance and Intestinal Microbiota Diversity in Pacific White Shrimp Litopenaeus vannamei Fed with a Probiotic Bacterium, Honey Prebiotic, and Synbiotic.投喂益生菌、蜂蜜益生元及合生元的凡纳滨对虾的生长性能和肠道微生物群多样性
Curr Microbiol. 2020 Oct;77(10):2982-2990. doi: 10.1007/s00284-020-02117-w. Epub 2020 Jul 18.
5
Evaluation of synbiotic combinations of commercial probiotic strains with different prebiotics in in vitro and ex vivo human gut microcosm model.评估不同益生元与商业益生菌菌株组合在体外和人体肠道微生物模型中的共生作用。
Arch Microbiol. 2024 Jun 21;206(7):315. doi: 10.1007/s00203-024-04030-3.
6
Synbiotic-driven improvement of metabolic disturbances is associated with changes in the gut microbiome in diet-induced obese mice.共生元驱动的代谢紊乱改善与饮食诱导肥胖小鼠肠道微生物组的变化有关。
Mol Metab. 2019 Apr;22:96-109. doi: 10.1016/j.molmet.2019.01.012. Epub 2019 Feb 5.
7
Milk oligosaccharide-driven persistence of Bifidobacterium pseudocatenulatum modulates local and systemic microbial metabolites upon synbiotic treatment in conventionally colonized mice.牛奶低聚糖驱动的假双歧杆菌假链状亚种的持久性调节了常规定植小鼠共生处理后局部和全身微生物代谢物。
Microbiome. 2023 Aug 28;11(1):194. doi: 10.1186/s40168-023-01624-9.
8
Synbiotics of Bifidobacterium breve MCC1274 and lactulose enhances production of tryptophan metabolites in fermented human fecal communities.短双歧杆菌 MCC1274 和乳果糖的共生元可增强发酵的人粪便菌群中色氨酸代谢物的产生。
Food Res Int. 2023 Jan;163:112308. doi: 10.1016/j.foodres.2022.112308. Epub 2022 Dec 9.
9
Probiotic effects on immunity and microbiome in HIV-1 discordant patients.HIV-1 不相符患者的益生菌对免疫和微生物组的影响。
Front Immunol. 2022 Dec 8;13:1066036. doi: 10.3389/fimmu.2022.1066036. eCollection 2022.
10
Gut microbial shifts by synbiotic combination of and lactulose in weaned piglets challenged with Shiga toxin-producing .用产志贺毒素的[未提及具体菌株]攻击断奶仔猪时,[未提及具体物质]与乳果糖的合生元组合引起的肠道微生物变化 。
Front Vet Sci. 2023 Jan 12;9:1101869. doi: 10.3389/fvets.2022.1101869. eCollection 2022.

引用本文的文献

1
Administration of novobiocin and apomorphine mitigates cholera toxin mediated cellular toxicity: Lessons from cholera toxin yeast model system.新生霉素和阿扑吗啡的给药可减轻霍乱毒素介导的细胞毒性:来自霍乱毒素酵母模型系统的经验教训。
PLoS One. 2024 Dec 5;19(12):e0315052. doi: 10.1371/journal.pone.0315052. eCollection 2024.

本文引用的文献

1
Navigating commensal dysbiosis: Gastrointestinal host-pathogen interplay orchestrating opportunistic infections.肠道共生失调的探索:胃肠道宿主-病原体相互作用调控机会性感染。
Microbiol Res. 2024 Sep;286:127832. doi: 10.1016/j.micres.2024.127832. Epub 2024 Jul 3.
2
Diet-microbiota associations in gastrointestinal research: a systematic review.饮食-微生物组在胃肠道研究中的关联:系统评价。
Gut Microbes. 2024 Jan-Dec;16(1):2350785. doi: 10.1080/19490976.2024.2350785. Epub 2024 May 9.
3
Next-Generation Probiotics as Novel Therapeutics for Improving Human Health: Current Trends and Future Perspectives.
下一代益生菌作为改善人类健康的新型疗法:当前趋势与未来展望
Microorganisms. 2024 Feb 20;12(3):430. doi: 10.3390/microorganisms12030430.
4
Good girl goes bad: Understanding how gut commensals cause disease.好女孩变坏:了解肠道共生如何引发疾病。
Microb Pathog. 2024 May;190:106617. doi: 10.1016/j.micpath.2024.106617. Epub 2024 Mar 16.
5
Exploring substrate-microbe interactions: a metabiotic approach toward developing targeted synbiotic compositions.探索底物-微生物相互作用:一种开发靶向共生组合的代谢共生方法。
Gut Microbes. 2024 Jan-Dec;16(1):2305716. doi: 10.1080/19490976.2024.2305716. Epub 2024 Feb 1.
6
as a predictive marker of response to probiotic treatment in non-constipated irritable bowel syndrome.作为非便秘型肠易激综合征益生菌治疗反应的预测标志物。
Gut Microbes. 2024 Jan-Dec;16(1):2298246. doi: 10.1080/19490976.2023.2298246. Epub 2024 Jan 4.
7
human gut microbiota fermentation models: opportunities, challenges, and pitfalls.人类肠道微生物群发酵模型:机遇、挑战与陷阱
Microbiome Res Rep. 2023 Jan 17;2(1):2. doi: 10.20517/mrr.2022.15. eCollection 2023.
8
Microbial underdogs: exploring the significance of low-abundance commensals in host-microbe interactions.微生物弱者:探索低丰度共生菌在宿主-微生物相互作用中的意义。
Exp Mol Med. 2023 Dec;55(12):2498-2507. doi: 10.1038/s12276-023-01120-y. Epub 2023 Dec 1.
9
Exploring the gut microbiota: lifestyle choices, disease associations, and personal genomics.探索肠道微生物群:生活方式选择、疾病关联及个人基因组学。
Front Nutr. 2023 Oct 5;10:1225120. doi: 10.3389/fnut.2023.1225120. eCollection 2023.
10
Drug-microbiota interactions: an emerging priority for precision medicine.药物-微生物群相互作用:精准医学中一个新出现的优先事项。
Signal Transduct Target Ther. 2023 Oct 9;8(1):386. doi: 10.1038/s41392-023-01619-w.