• 文献检索
  • 文档翻译
  • 深度研究
  • 学术资讯
  • Suppr Zotero 插件Zotero 插件
  • 邀请有礼
  • 套餐&价格
  • 历史记录
应用&插件
Suppr Zotero 插件Zotero 插件浏览器插件Mac 客户端Windows 客户端微信小程序
定价
高级版会员购买积分包购买API积分包
服务
文献检索文档翻译深度研究API 文档MCP 服务
关于我们
关于 Suppr公司介绍联系我们用户协议隐私条款
关注我们

Suppr 超能文献

核心技术专利:CN118964589B侵权必究
粤ICP备2023148730 号-1Suppr @ 2026

文献检索

告别复杂PubMed语法,用中文像聊天一样搜索,搜遍4000万医学文献。AI智能推荐,让科研检索更轻松。

立即免费搜索

文件翻译

保留排版,准确专业,支持PDF/Word/PPT等文件格式,支持 12+语言互译。

免费翻译文档

深度研究

AI帮你快速写综述,25分钟生成高质量综述,智能提取关键信息,辅助科研写作。

立即免费体验

糖尿病视网膜病变自动图像评估软件的诊断准确性:IDx-DR和RetCAD。

Diagnostic Accuracy of Automated Diabetic Retinopathy Image Assessment Software: IDx-DR and RetCAD.

作者信息

Grzybowski Andrzej, Brona Piotr, Krzywicki Tomasz, Ruamviboonsuk Paisan

机构信息

Institute for Research in Ophthalmology, Foundation for Ophthalmology Development, Poznan, Poland.

Department of Ophthalmology, Poznan City Hospital, Szwajcarska 3, 60-285, Poznan, Poland.

出版信息

Ophthalmol Ther. 2025 Jan;14(1):73-84. doi: 10.1007/s40123-024-01049-z. Epub 2024 Nov 6.

DOI:10.1007/s40123-024-01049-z
PMID:39503992
原文链接:https://pmc.ncbi.nlm.nih.gov/articles/PMC11724818/
Abstract

INTRODUCTION

Automated diabetic retinopathy (DR) screening using artificial intelligence has the potential to improve access to eye care by enabling large-scale screening. However, little is known about differences in real-world performance between available algorithms. This study compares the diagnostic accuracy of two AI screening platforms, IDx-DR and RetCAD, for detecting referable diabetic retinopathy (RDR).

METHODS

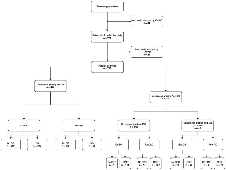
Retinal images from 758 patients with diabetes were collected during screening from various clinics in Poland. Each patient was graded by three graders with 320 patients graded by Polish and 438 patients graded by Indian graders, with the majority decision serving as the reference standard. The images were evaluated independently by the IDx-DR and RetCAD algorithms. Sensitivity, specificity, positive and negative predictive values, and agreement between algorithms and human graders were calculated and statistically compared.

RESULTS

IDx-DR demonstrated higher sensitivity of 99.3% but lower specificity of 68.9% for RDR detection compared to RetCAD which had 89.4% sensitivity and 94.8% specificity. The positive predictive value was higher for RetCAD (96.4% vs 48.1% for IDx-DR) while the negative predictive value was higher for IDx-DR (99.5% vs 83.1% for RetCAD). Both algorithms achieved high sensitivity (> 95%) for sight-threatening diabetic retinopathy detection.

CONCLUSION

In this direct comparison using the same patient cohort, the two algorithms showed differences in their operating parameters for RDR screening. IDx-DR prioritized avoiding false negatives over false positives while RetCAD maintained a more balanced trade-off. These results highlight the variable performance of current artificial intelligence screening solutions and suggest the importance of considering algorithm performance metrics when deploying automated diabetic retinopathy screening programs, based on available healthcare resources.

摘要

引言

利用人工智能进行糖尿病视网膜病变(DR)自动筛查,有潜力通过大规模筛查改善眼科护理服务的可及性。然而,对于现有算法在实际应用中的性能差异,我们了解甚少。本研究比较了两种人工智能筛查平台IDx-DR和RetCAD在检测可转诊糖尿病视网膜病变(RDR)方面的诊断准确性。

方法

从波兰各诊所的筛查中收集了758例糖尿病患者的视网膜图像。每位患者由三名分级人员进行分级,其中320例患者由波兰分级人员分级,438例患者由印度分级人员分级,以多数人的判断作为参考标准。这些图像由IDx-DR和RetCAD算法独立评估。计算并统计比较了敏感性、特异性、阳性和阴性预测值,以及算法与人工分级人员之间的一致性。

结果

与RetCAD相比,IDx-DR在检测RDR时表现出更高的敏感性(99.3%),但特异性较低(68.9%),RetCAD的敏感性为89.4%,特异性为94.8%。RetCAD的阳性预测值更高(96.4%,而IDx-DR为48.1%),而IDx-DR的阴性预测值更高(99.5%,而RetCAD为83.1%)。两种算法在检测威胁视力的糖尿病视网膜病变时均达到了较高的敏感性(>95%)。

结论

在使用同一患者队列的直接比较中,两种算法在RDR筛查的操作参数上存在差异。IDx-DR优先避免假阴性而非假阳性,而RetCAD保持了更平衡的权衡。这些结果凸显了当前人工智能筛查解决方案的性能差异,并表明在基于可用医疗资源部署糖尿病视网膜病变自动筛查项目时,考虑算法性能指标的重要性。

https://cdn.ncbi.nlm.nih.gov/pmc/blobs/e183/11724818/f72dcf32b98b/40123_2024_1049_Fig1_HTML.jpg
https://cdn.ncbi.nlm.nih.gov/pmc/blobs/e183/11724818/f72dcf32b98b/40123_2024_1049_Fig1_HTML.jpg
https://cdn.ncbi.nlm.nih.gov/pmc/blobs/e183/11724818/f72dcf32b98b/40123_2024_1049_Fig1_HTML.jpg

相似文献

1
Diagnostic Accuracy of Automated Diabetic Retinopathy Image Assessment Software: IDx-DR and RetCAD.糖尿病视网膜病变自动图像评估软件的诊断准确性:IDx-DR和RetCAD。
Ophthalmol Ther. 2025 Jan;14(1):73-84. doi: 10.1007/s40123-024-01049-z. Epub 2024 Nov 6.
2
Diagnostic Accuracy of Automated Diabetic Retinopathy Image Assessment Softwares: IDx-DR and Medios Artificial Intelligence.自动化糖尿病视网膜病变图像评估软件的诊断准确性:IDx-DR 和 Medios 人工智能。
Ophthalmic Res. 2023;66(1):1286-1292. doi: 10.1159/000534098. Epub 2023 Sep 27.
3
Validation of automated screening for referable diabetic retinopathy with the IDx-DR device in the Hoorn Diabetes Care System.在霍伦糖尿病护理系统中使用IDx-DR设备对可转诊糖尿病视网膜病变进行自动筛查的验证。
Acta Ophthalmol. 2018 Feb;96(1):63-68. doi: 10.1111/aos.13613. Epub 2017 Nov 27.
4
Evaluating the efficacy of AI systems in diabetic retinopathy detection: A comparative analysis of Mona DR and IDx-DR.评估人工智能系统在糖尿病视网膜病变检测中的疗效:Mona DR与IDx-DR的比较分析。
Acta Ophthalmol. 2025 Jun;103(4):388-395. doi: 10.1111/aos.17428. Epub 2024 Dec 10.
5
Simultaneous screening and classification of diabetic retinopathy and age-related macular degeneration based on fundus photos-a prospective analysis of the RetCAD system.基于眼底照片的糖尿病视网膜病变和年龄相关性黄斑变性的同步筛查与分类——RetCAD系统的前瞻性分析
Int J Ophthalmol. 2022 Dec 18;15(12):1985-1993. doi: 10.18240/ijo.2022.12.14. eCollection 2022.
6
Diagnostic Accuracy of IDX-DR for Detecting Diabetic Retinopathy: A Systematic Review and Meta-Analysis.IDX-DR检测糖尿病视网膜病变的诊断准确性:一项系统评价和Meta分析
Am J Ophthalmol. 2025 May;273:192-204. doi: 10.1016/j.ajo.2025.02.022. Epub 2025 Feb 20.
7
Diabetic retinopathy screening with confocal fundus camera and artificial intelligence - assisted grading.使用共焦眼底相机和人工智能辅助分级进行糖尿病视网膜病变筛查。
Eur J Ophthalmol. 2025 Mar;35(2):679-688. doi: 10.1177/11206721241272229. Epub 2024 Aug 7.
8
[Use of artificial intelligence in screening for diabetic retinopathy at a tertiary diabetes center].[人工智能在三级糖尿病中心糖尿病视网膜病变筛查中的应用]
Ophthalmologie. 2022 Jul;119(7):705-713. doi: 10.1007/s00347-021-01556-5. Epub 2022 Jan 26.
9
Accuracy of Autonomous Artificial Intelligence-Based Diabetic Retinopathy Screening in Real-Life Clinical Practice.基于自主人工智能的糖尿病视网膜病变筛查在实际临床实践中的准确性
J Clin Med. 2024 Aug 14;13(16):4776. doi: 10.3390/jcm13164776.
10
Real-world evaluation of RetCAD deep-learning system for the detection of referable diabetic retinopathy and age-related macular degeneration.RetCAD深度学习系统用于检测可转诊糖尿病视网膜病变和年龄相关性黄斑变性的真实世界评估。
Clin Exp Optom. 2024 Aug 12:1-6. doi: 10.1080/08164622.2024.2385565.

引用本文的文献

1
Risk of Bias Assessment of Diagnostic Accuracy Studies Using QUADAS 2 by Large Language Models.使用QUADAS-2对大型语言模型进行诊断准确性研究的偏倚风险评估
Diagnostics (Basel). 2025 Jun 6;15(12):1451. doi: 10.3390/diagnostics15121451.

本文引用的文献

1
Rate and Predictors of Misclassification of Active Diabetic Macular Edema as Detected by an Automated Retinal Image Analysis System.通过自动视网膜图像分析系统检测出的糖尿病性黄斑水肿误诊率及预测因素
Ophthalmol Ther. 2024 Jun;13(6):1553-1567. doi: 10.1007/s40123-024-00929-8. Epub 2024 Apr 8.
2
Head to head comparison of diagnostic performance of three non-mydriatic cameras for diabetic retinopathy screening with artificial intelligence.三种非散瞳相机与人工智能联合用于糖尿病视网膜病变筛查的诊断性能头对头比较。
Eye (Lond). 2024 Jun;38(9):1694-1701. doi: 10.1038/s41433-024-03000-9. Epub 2024 Mar 11.
3
Diagnostic Accuracy of Artificial Intelligence-Based Automated Diabetic Retinopathy Screening in Real-World Settings: A Systematic Review and Meta-Analysis.
基于人工智能的自动糖尿病视网膜病变筛查在真实环境中的诊断准确性:系统评价和荟萃分析。
Am J Ophthalmol. 2024 Jul;263:214-230. doi: 10.1016/j.ajo.2024.02.012. Epub 2024 Mar 2.
4
Diagnostic Accuracy of Automated Diabetic Retinopathy Image Assessment Softwares: IDx-DR and Medios Artificial Intelligence.自动化糖尿病视网膜病变图像评估软件的诊断准确性:IDx-DR 和 Medios 人工智能。
Ophthalmic Res. 2023;66(1):1286-1292. doi: 10.1159/000534098. Epub 2023 Sep 27.
5
Artificial Intelligence and Diabetic Retinopathy: AI Framework, Prospective Studies, Head-to-head Validation, and Cost-effectiveness.人工智能与糖尿病视网膜病变:人工智能框架、前瞻性研究、头对头验证和成本效益。
Diabetes Care. 2023 Oct 1;46(10):1728-1739. doi: 10.2337/dci23-0032.
6
Artificial Intelligence for Diabetic Retinopathy Screening Using Color Retinal Photographs: From Development to Deployment.利用彩色视网膜照片进行糖尿病视网膜病变筛查的人工智能:从研发到应用
Ophthalmol Ther. 2023 Jun;12(3):1419-1437. doi: 10.1007/s40123-023-00691-3. Epub 2023 Mar 2.
7
Approval and Certification of Ophthalmic AI Devices in the European Union.欧盟眼科人工智能设备的批准与认证
Ophthalmol Ther. 2023 Apr;12(2):633-638. doi: 10.1007/s40123-023-00652-w. Epub 2023 Jan 18.
8
Simultaneous screening and classification of diabetic retinopathy and age-related macular degeneration based on fundus photos-a prospective analysis of the RetCAD system.基于眼底照片的糖尿病视网膜病变和年龄相关性黄斑变性的同步筛查与分类——RetCAD系统的前瞻性分析
Int J Ophthalmol. 2022 Dec 18;15(12):1985-1993. doi: 10.18240/ijo.2022.12.14. eCollection 2022.
9
Variability of Grading DR Screening Images among Non-Trained Retina Specialists.非专业视网膜专家对糖尿病视网膜病变筛查图像分级的变异性
J Clin Med. 2022 May 31;11(11):3125. doi: 10.3390/jcm11113125.
10
Using artificial intelligence for diabetic retinopathy screening: Policy implications.利用人工智能进行糖尿病视网膜病变筛查:政策影响
Indian J Ophthalmol. 2021 Nov;69(11):2993-2998. doi: 10.4103/ijo.IJO_1420_21.