Department of Biological Sciences, KAIST Stem Cell Center, Korea Advanced Institute of Science and Technology (KAIST), Daejeon, Republic of Korea.
Center for Research Equipment, Korea Basic Science Institute, Ochang, Cheongju, Republic of Korea.
Elife. 2024 Nov 7;13:RP96178. doi: 10.7554/eLife.96178.
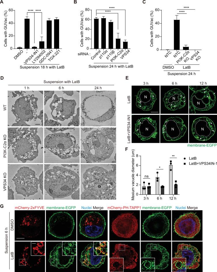
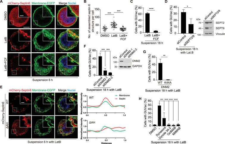
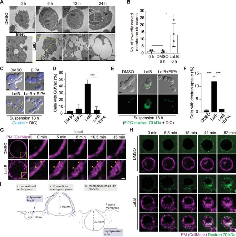
Cell survival in metazoans depends on cell attachment to the extracellular matrix (ECM) or to neighboring cells. Loss of such attachment triggers a type of programmed cell death known as anoikis, the acquisition of resistance to which is a key step in cancer development. The mechanisms underlying anoikis resistance remain unclear, however. The intracellular F-actin cytoskeleton plays a key role in sensing the loss of cell-ECM attachment, but how its disruption affects cell fate during such stress is not well understood. Here, we reveal a cell survival strategy characterized by the formation of a giant unilocular vacuole (GUVac) in the cytoplasm of the cells whose actin cytoskeleton is disrupted during loss of matrix attachment. Time-lapse imaging and electron microscopy showed that large vacuoles with a diameter of >500 nm accumulated early after inhibition of actin polymerization in cells in suspension culture, and that these vacuoles subsequently coalesced to form a GUVac. GUVac formation was found to result from a variation of a macropinocytosis-like process, characterized by the presence of inwardly curved membrane invaginations. This phenomenon relies on both F-actin depolymerization and the recruitment of septin proteins for micron-sized plasma membrane invagination. The vacuole fusion step during GUVac formation requires PI(3)P produced by VPS34 and PI3K-C2α on the surface of vacuoles. Furthermore, its induction after loss of matrix attachment conferred anoikis resistance. Our results thus show that the formation of a previously unrecognized organelle promotes cell survival in the face of altered actin and matrix environments.
多细胞生物的细胞存活依赖于细胞与细胞外基质(ECM)或相邻细胞的附着。这种附着的丧失会引发一种称为细胞凋亡的程序性细胞死亡,获得对细胞凋亡的抗性是癌症发展的关键步骤。然而,细胞凋亡抗性的机制尚不清楚。细胞内的 F-肌动蛋白细胞骨架在感知细胞与 ECM 附着丧失方面起着关键作用,但在这种应激下,其破坏如何影响细胞命运尚不清楚。在这里,我们揭示了一种细胞存活策略,其特征是在细胞骨架在基质附着丧失期间被破坏的细胞的细胞质中形成一个巨大的单腔液泡(GUVac)。延时成像和电子显微镜显示,在悬浮培养的细胞中肌动蛋白聚合被抑制后早期,直径大于 500nm 的大液泡大量积累,这些液泡随后融合形成一个 GUVac。发现 GUVac 的形成是由一种类似于胞饮作用的过程变化引起的,其特征是存在向内弯曲的膜内陷。这种现象依赖于 F-肌动蛋白解聚和募集 septin 蛋白进行微米级的质膜内陷。在 GUVac 形成过程中,液泡融合步骤需要 VPS34 和 PI3K-C2α 在液泡表面产生的 PI(3)P。此外,其在基质附着丧失后诱导的细胞凋亡抗性。因此,我们的研究结果表明,形成一种以前未被识别的细胞器可以促进细胞在改变的肌动蛋白和基质环境中存活。