Suppr超能文献

表征代谢组学和转录组学变化,并研究肉桂在治疗大鼠肾阳虚证中的治疗机制。

Characterizing metabolomic and transcriptomic changes, and investigating the therapeutic mechanism of linn. In the treatment of kidney-yang deficiency syndrome in rats.

作者信息

Zhang Ming-Liang, Li Wei-Xia, Wang Xiao-Yan, Chen Xiao-Fei, Zhang Hui, Meng Gao-Quan, Chen Yu-Long, Wu Ya-Li, Yang Liu-Qing, Zhang Shu-Qi, Feng Ke-Ran, Niu Lu, Tang Jin-Fa

机构信息

Department of Pharmacy, The First Affiliated Hospital of Henan University of Traditional Chinese Medicine, Zhengzhou, 450000, China.

Henan Province Engineering Research Center for Clinical Application, Evaluation and Transformation of Traditional Chinese Medicine, Zhengzhou, 450000, China.

出版信息

Heliyon. 2024 Oct 5;10(21):e39006. doi: 10.1016/j.heliyon.2024.e39006. eCollection 2024 Nov 15.

Abstract

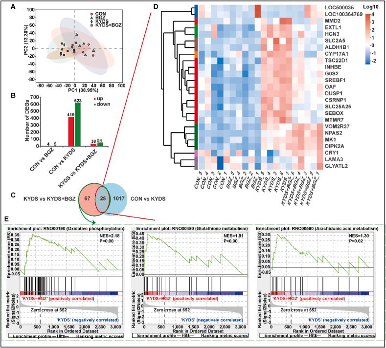
Kidney-yang deficiency syndrome (KYDS) is characterized by a metabolic disorder stemming from neuroendocrine dysregulation, often associated with hepatic dysfunction. In traditional Chinese medicine, Linn. (BGZ) is commonly utilized for treating KYDS. However, the specific therapeutic effects of BGZ on liver function regulation remain unclear. To evaluate the protective effects of BGZ against KYDS in rats, organ index, alanine aminotransferase (ALT), aspartate aminotransferase (AST), and other biochemical indices were analyzed. Hematoxylin and eosin (HE) staining was utilized to assess liver histopathology. Additionally, transcriptomic and metabolomic analyses were conducted to identify potential biomarkers. BGZ treatment led to a significant reduction in ALT and AST levels, accompanied by improvements in liver histopathology in rats with KYDS. Moreover, BGZ induced significant alterations in 92 differentially expressed genes (DEGs) and 20 metabolites in the KYDS rat model. The comprehensive examination of metabolites and DEGs identified potential mechanisms underlying the therapeutic effects of BGZ, highlighting the neuroactive ligand-receptor interaction, cAMP signaling pathway, calcium signaling pathway, and cytokine-cytokine receptor interaction as key mechanisms. Validation of key targets within the cAMP pathway was substantiated through enzyme-linked immunosorbent assay and real-time quantitative polymerase chain reaction. The cAMP pathway emerges as a plausible mechanism through which BGZ exerts protective effects against KYDS. The findings of this study contribute to an improved understanding of the therapeutic actions of BGZ and establish a groundwork for further research into the complex pathways involved, as well as the potential for drug-targeted therapies for KYDS.

摘要

肾阳虚证(KYDS)的特征是由神经内分泌失调引起的代谢紊乱,常伴有肝功能障碍。在传统中医中,淫羊藿(BGZ)常用于治疗肾阳虚证。然而,BGZ对肝功能调节的具体治疗作用仍不清楚。为了评估BGZ对大鼠肾阳虚证的保护作用,分析了器官指数、丙氨酸氨基转移酶(ALT)、天冬氨酸氨基转移酶(AST)和其他生化指标。采用苏木精-伊红(HE)染色评估肝脏组织病理学。此外,进行了转录组学和代谢组学分析以鉴定潜在的生物标志物。BGZ治疗导致肾阳虚证大鼠的ALT和AST水平显著降低,同时肝脏组织病理学得到改善。此外,BGZ在肾阳虚证大鼠模型中诱导了92个差异表达基因(DEGs)和20种代谢物的显著变化。对代谢物和DEGs的综合检测确定了BGZ治疗作用的潜在机制,突出了神经活性配体-受体相互作用、cAMP信号通路、钙信号通路和细胞因子-细胞因子受体相互作用作为关键机制。通过酶联免疫吸附测定和实时定量聚合酶链反应证实了cAMP途径中关键靶点的验证。cAMP途径是BGZ对肾阳虚证发挥保护作用的一种合理机制。本研究结果有助于更好地理解BGZ的治疗作用,并为进一步研究其涉及的复杂途径以及肾阳虚证的药物靶向治疗潜力奠定基础。

https://cdn.ncbi.nlm.nih.gov/pmc/blobs/b3fc/11550036/6af92884b75a/gr1.jpg

文献AI研究员

20分钟写一篇综述,助力文献阅读效率提升50倍。

立即体验

用中文搜PubMed

大模型驱动的PubMed中文搜索引擎

马上搜索

文档翻译

学术文献翻译模型,支持多种主流文档格式。

立即体验