Suppr超能文献

基于转录因子的肝细胞癌经动脉化疗栓塞术无反应预后特征构建及验证与肿瘤微环境浸润特征分析

Construction and validation of transcription‑factor‑based prognostic signature for TACE non‑response and characterization of tumor microenvironment infiltration in hepatocellular carcinoma.

作者信息

Shi Jiapeng, Wei Xintong, Jiang Fangmei, Zhu Jianjun, Shen Jiandong, Sun Yanjun

机构信息

Department of Interventional Medicine, Nantong Traditional Chinese Medicine Hospital, Nantong, Jiangsu 226001, P.R. China.

Department of Medical Imaging, Nantong Traditional Chinese Medicine Hospital, Nantong, Jiangsu 226001, P.R. China.

出版信息

Oncol Lett. 2024 Nov 5;29(1):42. doi: 10.3892/ol.2024.14788. eCollection 2025 Jan.

Abstract

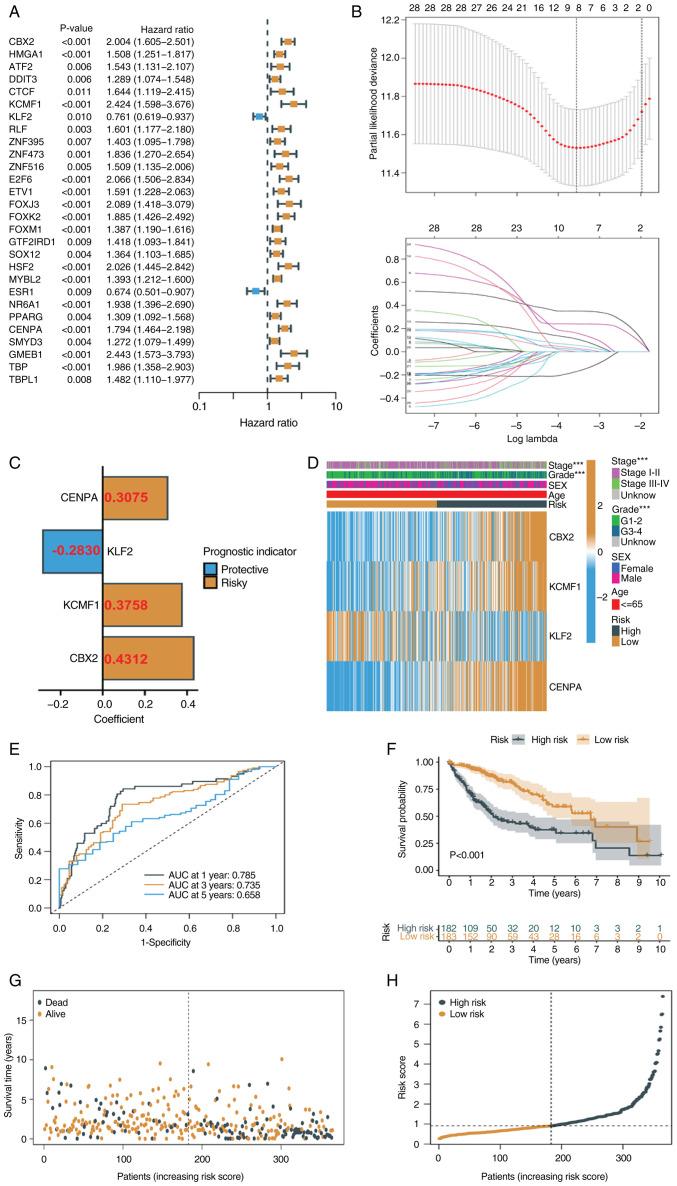
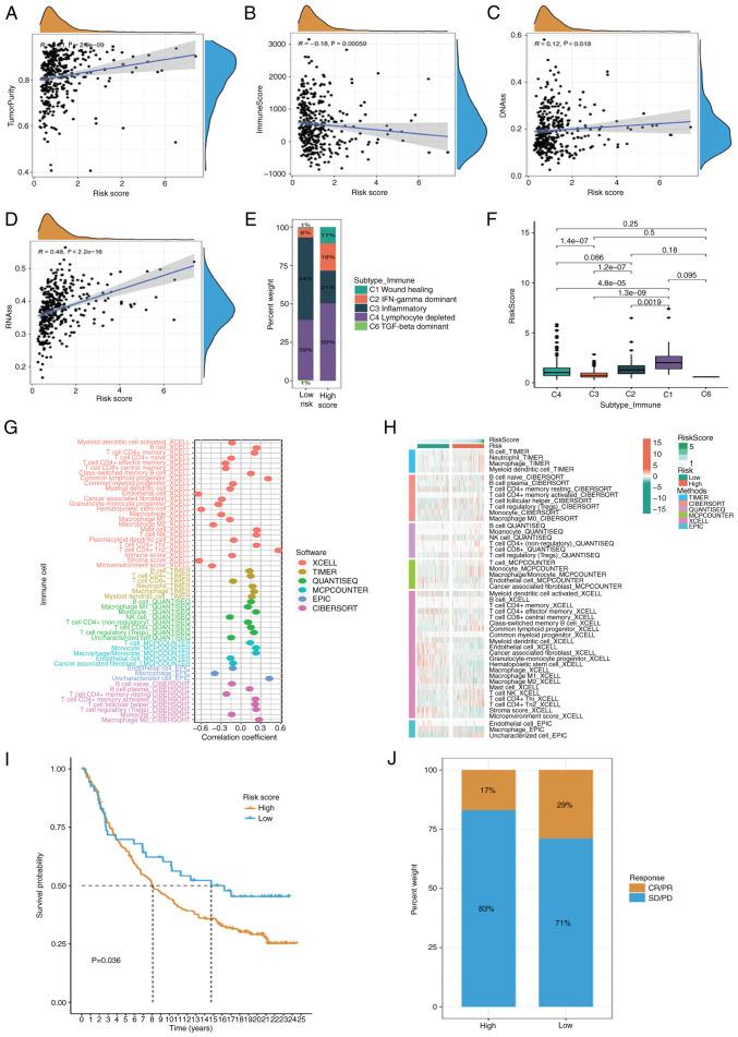
Hepatocellular carcinoma (HCC) is one of the most common malignant tumors worldwide. Despite continuous development of treatment methods, overall survival rate of liver cancer is low. Transcatheter arterial chemoembolization (TACE) is a first-choice treatment for advanced liver cancer. Although it is generally effective, a number of patients do not benefit from it. Therefore, the present study was conducted to assess the response of patients following TACE. RNA-sequencing data and corresponding clinical information were extracted from The Cancer Genome Atlas (TCGA) and Gene Expression Omnibus databases. Models were constructed using weighted gene co-expression network analysis and least absolute shrinkage and selection operator-Cox regression analysis based on TCGA-LIHC and GSE104580 cohorts. The receiver operating characteristic curve was used for evaluation. Immunoassay, half-maximal inhibitory concentration analysis of risk groups, genomic enrichment analysis and nomogram construction were also performed. The predictive models were validated at the single-cell level using single-cell databases. Finally, the present study examined the expression of TACE refractoriness-related TFs (TRTs) in TACE-resistant and non-resistant cell lines . A risk categorization approach was created based on screening of four TRTs. The patients were split into high- and low-risk groups. There were significant variations in immune cell infiltration, medication sensitivity and overall survival (OS) between patients in the high-risk and low-risk groups. Multivariate Cox regression analysis showed that the risk score was an independent prognostic factor for OS. In the single-cell gene set, risk score was a good indicator of tumor microenvironment (TME). Reverse transcription-quantitative PCR revealed that three high-risk TRTs were upregulated in TACE-resistant cells. Prognosis and TME status of liver cancer patients following TACE could be assessed using a predictive model based on transcription factor correlation. This predictive model provided a reliable and simplified method to guide the clinical treatment of HCC.

摘要

肝细胞癌(HCC)是全球最常见的恶性肿瘤之一。尽管治疗方法不断发展,但肝癌的总体生存率仍然很低。经动脉化疗栓塞术(TACE)是晚期肝癌的首选治疗方法。虽然它通常有效,但一些患者并未从中受益。因此,本研究旨在评估TACE术后患者的反应。从癌症基因组图谱(TCGA)和基因表达综合数据库中提取RNA测序数据及相应的临床信息。基于TCGA-LIHC和GSE104580队列,使用加权基因共表达网络分析和最小绝对收缩和选择算子-Cox回归分析构建模型。采用受试者工作特征曲线进行评估。还进行了免疫分析、风险组半数抑制浓度分析、基因组富集分析和列线图构建。使用单细胞数据库在单细胞水平验证预测模型。最后,本研究检测了TACE难治相关转录因子(TRT)在TACE耐药和非耐药细胞系中的表达。基于对4种TRT的筛选创建了一种风险分类方法。将患者分为高风险组和低风险组。高风险组和低风险组患者在免疫细胞浸润、药物敏感性和总生存期(OS)方面存在显著差异。多变量Cox回归分析表明,风险评分是OS的独立预后因素。在单细胞基因集中,风险评分是肿瘤微环境(TME)的良好指标。逆转录定量PCR显示,3种高风险TRT在TACE耐药细胞中上调。基于转录因子相关性的预测模型可用于评估TACE术后肝癌患者的预后和TME状态。该预测模型为指导HCC的临床治疗提供了一种可靠且简化的方法。

https://cdn.ncbi.nlm.nih.gov/pmc/blobs/7dc9/11565272/9fca0502054e/ol-29-01-14788-g00.jpg

文献检索

告别复杂PubMed语法,用中文像聊天一样搜索,搜遍4000万医学文献。AI智能推荐,让科研检索更轻松。

立即免费搜索

文件翻译

保留排版,准确专业,支持PDF/Word/PPT等文件格式,支持 12+语言互译。

免费翻译文档

深度研究

AI帮你快速写综述,25分钟生成高质量综述,智能提取关键信息,辅助科研写作。

立即免费体验