Suppr超能文献

R-Ras1和R-Ras2调节成熟少突胶质细胞亚群。

R-Ras1 and R-Ras2 regulate mature oligodendrocyte subpopulations.

作者信息

Alcover-Sanchez Berta, Garcia-Martin Gonzalo, Paleo-García Víctor, Quintas Ana, Dopazo Ana, Gruart Agnès, Delgado-García José María, de la Villa Pedro, Wandosell Francisco, Pereira Marta P, Cubelos Beatriz

机构信息

Centro de Biologia Molecular Severo Ochoa (CBM) CSIC, Universidad Autonoma de Madrid, Madrid, Spain.

Departamento de Biología de Sistemas, Universidad de Alcalá, Madrid, Spain.

出版信息

Glia. 2025 Apr;73(4):701-719. doi: 10.1002/glia.24643. Epub 2024 Nov 19.

Abstract

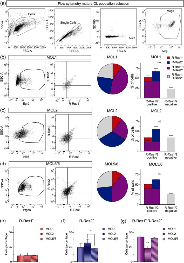
In the mammalian central nervous system, axonal myelination, executed by mature oligodendrocytes (MOLs), enables rapid neural transmission. Conversely, myelin deficiencies are hallmark features of multiple sclerosis, optic neuromyelitis, and some leukodystrophies. Recent studies have highlighted that MOLs are heterogeneous; however, how MOL subpopulations are specified and balanced in physiological settings is poorly understood. Previous works have demonstrated an essential role of the small GTPases R-Ras1 and R-Ras2 in the survival and myelination of oligodendrocytes. In this study, we aimed to determine how R-Ras1 and R-Ras2 contribute to the heterogeneity of MOL subpopulations. Our results evidence that R-Ras1 and R-Ras2 affect specification into the distinct subpopulations MOL1, MOL2, and MOL5/6, which in turn vary in their dependence of these GTPases. In R-Ras1 and/or R-Ras2 mutant mice, we observed an increase in the MOL1 subpopulation and a decrease in the MOL2 and MOL5/6 subpopulations. We identified R-Ras1 and R-Ras2 as key elements in balancing the heterogeneity of MOLs. Our results contribute to the understanding of the molecular mechanisms underlying the heterogeneity of MOLs and the myelination processes, which is crucial for innovating regenerative therapies for nervous system disorders.

摘要

在哺乳动物的中枢神经系统中,由成熟少突胶质细胞(MOLs)执行的轴突髓鞘形成能够实现快速的神经传递。相反,髓鞘缺陷是多发性硬化症、视神经脊髓炎和一些脑白质营养不良的标志性特征。最近的研究强调,MOLs是异质性的;然而,在生理环境中MOL亚群是如何被指定和平衡的,目前还知之甚少。先前的研究表明,小GTP酶R-Ras1和R-Ras2在少突胶质细胞的存活和髓鞘形成中起着至关重要的作用。在本研究中,我们旨在确定R-Ras1和R-Ras2如何促成MOL亚群的异质性。我们的结果证明,R-Ras1和R-Ras2影响MOL1、MOL2和MOL5/6这三个不同亚群的分化,而这些亚群对这些GTP酶的依赖性又各不相同。在R-Ras1和/或R-Ras2突变小鼠中,我们观察到MOL1亚群增加,而MOL2和MOL5/6亚群减少。我们确定R-Ras1和R-Ras2是平衡MOLs异质性的关键因素。我们的研究结果有助于理解MOLs异质性和髓鞘形成过程背后的分子机制,这对于创新神经系统疾病的再生疗法至关重要。

https://cdn.ncbi.nlm.nih.gov/pmc/blobs/8037/11845848/599da3256301/GLIA-73-701-g004.jpg

文献检索

告别复杂PubMed语法,用中文像聊天一样搜索,搜遍4000万医学文献。AI智能推荐,让科研检索更轻松。

立即免费搜索

文件翻译

保留排版,准确专业,支持PDF/Word/PPT等文件格式,支持 12+语言互译。

免费翻译文档

深度研究

AI帮你快速写综述,25分钟生成高质量综述,智能提取关键信息,辅助科研写作。

立即免费体验