Suppr超能文献

双BCL2/BCL-XL抑制剂AZD0466在急性淋巴细胞白血病临床前模型中的抗白血病疗效。

Antileukemia efficacy of the dual BCL2/BCL-XL inhibitor AZD0466 in acute lymphoblastic leukemia preclinical models.

作者信息

Kannan Sankaranarayanan, Li Yizhen, Baran Natalia, Yang Xu, Ghotbaldini Sanaz, Zhang Tatarata Qi, Yoshimura Satoshi, Li Zhenhua, Hsiao YuChih, Balachander Srividya, Andersen Courtney L, Cidado Justin, Yu Jiyang, Jain Nitin, Yang Jun J, Konopleva Marina

机构信息

Pediatrics Research, The University of Texas MD Anderson Cancer Center, Houston, TX.

Department of Leukemia, The University of Texas MD Anderson Cancer Center, Houston, TX.

出版信息

Blood Adv. 2025 Feb 11;9(3):473-487. doi: 10.1182/bloodadvances.2024013423.

Abstract

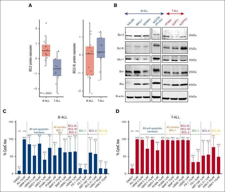
The upregulation of B-cell lymphoma 2 (BCL2) and B-cell lymphoma-extra large (BCL-XL), 2 proteins in the BCL2 family of proteins, leads to a disproportional expression of prodeath and prosurvival proteins in favor of leukemia survival, tumorigenesis, and chemoresistance. In different subsets of acute lymphoblastic leukemia (ALL), the proportion of these 2 proteins varies, and their potential as therapeutic targets needs detailed characterization. Here, we investigated BCL2 and BCL-XL, the genes that encode BCL2 and BCL-XL, and their expression differences between B-cell acute lymphoblastic leukemia (B-ALL) and T-cell ALL (T-ALL). We also evaluated the therapeutic potential of targeting these proteins with AZD0466, a novel drug-dendrimer conjugate of the BCL2/BCL-XL inhibitor AZD4320, and with BCL2 inhibitor venetoclax (ABT-199). Gene expression and activity analyses supported by the protein expression patterns in ALL cell lines and primary samples demonstrated increased levels of BCL2 expression in B-ALL, with high sensitivity to venetoclax or AZD4320. In contrast, strong BCL-XL expression and sensitivity to dual BCL2/BCL-XL inhibition was observed specifically in T-ALL samples. This observation was confirmed by BH3 profiling, demonstrating BCL2/BCL-XL codependence in T-ALL and BCL2 dependence in B-ALL. In a mouse model of T-ALL, AZD0466 but not venetoclax reduced leukemic burden and prolonged survival without significant toxicities. Our findings therefore suggest that the novel dual BCL2/BCL-XL inhibitor AZD0466 outperforms single BCL2 inhibition by venetoclax in T-ALL. These findings facilitate the translation of dual BCL2/BCL-XL inhibitors into ALL clinical trials, either alone or in combination with standard-of-care chemotherapy and immune therapies.

摘要

B细胞淋巴瘤2(BCL2)和B细胞淋巴瘤-特大(BCL-XL)这两种BCL2蛋白家族中的蛋白质上调,导致促死亡蛋白和促生存蛋白的表达失衡,有利于白血病存活、肿瘤发生和化疗耐药。在急性淋巴细胞白血病(ALL)的不同亚组中,这两种蛋白质的比例有所不同,它们作为治疗靶点的潜力需要详细表征。在此,我们研究了编码BCL2和BCL-XL的基因BCL2和BCL-XL,以及它们在B细胞急性淋巴细胞白血病(B-ALL)和T细胞ALL(T-ALL)之间的表达差异。我们还评估了用AZD0466(一种新型的BCL2/BCL-XL抑制剂AZD4320的药物-树枝状聚合物偶联物)和BCL2抑制剂维奈克拉(ABT-199)靶向这些蛋白质的治疗潜力。ALL细胞系和原代样本中的蛋白质表达模式支持的基因表达和活性分析表明,B-ALL中BCL2表达水平升高,对维奈克拉或AZD4320高度敏感。相反,在T-ALL样本中特别观察到强烈的BCL-XL表达以及对BCL2/BCL-XL双重抑制的敏感性。BH3分析证实了这一观察结果,表明T-ALL中存在BCL2/BCL-XL共依赖性,而B-ALL中存在BCL2依赖性。在T-ALL小鼠模型中,AZD0466而非维奈克拉降低了白血病负担并延长了生存期,且无明显毒性。因此,我们的研究结果表明,新型双重BCL2/BCL-XL抑制剂AZD0466在T-ALL中优于维奈克拉的单一BCL2抑制作用。这些发现有助于将双重BCL2/BCL-XL抑制剂单独或与标准护理化疗和免疫疗法联合应用于ALL临床试验。

https://cdn.ncbi.nlm.nih.gov/pmc/blobs/7a19/11808622/90d8f65f66b4/BLOODA_ADV-2024-013423-ga1.jpg

文献检索

告别复杂PubMed语法,用中文像聊天一样搜索,搜遍4000万医学文献。AI智能推荐,让科研检索更轻松。

立即免费搜索

文件翻译

保留排版,准确专业,支持PDF/Word/PPT等文件格式,支持 12+语言互译。

免费翻译文档

深度研究

AI帮你快速写综述,25分钟生成高质量综述,智能提取关键信息,辅助科研写作。

立即免费体验