Suppr超能文献

孟加拉国达卡2019年登革热疫情中重症(B组和C组)登革热病例的临床和实验室比较及分子特征分析

Clinical and laboratory comparison of severe (Group B and C) Dengue cases with molecular characterization from 2019 epidemics in Dhaka, Bangladesh.

作者信息

Chowdhury Fazle Rabbi, Hossain Zazeba, Parvez Nahid, Chowdhury Forhad Uddin Hasan, Bari Mohammad Anwarul, Deb Sudip Ranjan, Ayub Mustak Ibn, Mallik Md Uzzwal, Aman Sakib, Haque Mohammad Ahsanul, Hossain Md Arman, Alam Murada, Islam Muhammad Kamrul, Rahman Md Mujibur

机构信息

Department of Internal Medicine, Bangabandhu Sheikh Mujib Medical University, Dhaka, Bangladesh.

Department of Tropical Medicine, Mahidol-Oxford Tropical Medicine Research Unit (MORU), Bangkok, Thailand.

出版信息

PLoS Negl Trop Dis. 2024 Nov 25;18(11):e0012686. doi: 10.1371/journal.pntd.0012686. eCollection 2024 Nov.

Abstract

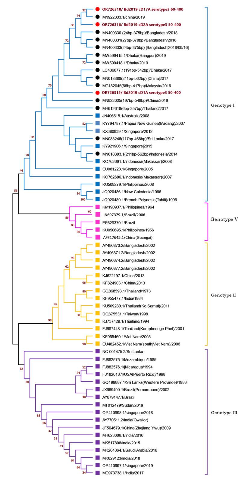
Acute arboviral infections like dengue have a significant negative socioeconomic and health impact on many tropical and subtropical areas of the world. About 3.9 billion Individuals are at risk of contracting the dengue virus and Asia bears the brunt of that load. Bangladesh, like other south-east Asian countries faced a massive outbreak of dengue in 2019. This cross sectional study was done in three tertiary care centers in Dhaka, Bangladesh during this worst outbreak of dengue. The study was conducted from 1st July to 31st December, 2019 with an aim to describe the clinical and laboratory variations among severe dengue cases and to conduct a serotype survey. This might help to understand the future changes in the clinical or serological profile of the circulating dengue virus. The study enrolled 1978 participants who were grouped into group B (Patients with warning signs or risk factors who should be admitted for close observation as they approach critical phase) and C (Patients having severe plasma leakage leading to dengue shock and/or fluid accumulation with respiratory distress, severe organ impairment and severe metabolic abnormalities) according to national guidelines. Furthermore, 81 samples were serotyped using Qiagen One step RT-PCR kit (Cat. No: 210212). In addition sequencing (ABI sequencing platform) of partial C-prM gene of five DENV-3 isolates were done and analyzed (BLAST tool of NCBI) for phylogenetics (MEGA6 software package). Among the 1978 enrolled participants group B and C patients were 1580 (80%) and 398 (20%) respectively. The median (IQR) age of the patients were 26(11 to 41). Maximum proportion of the enrolled were male (72.3%) (p = 0.0002). Most common co- morbidities were hypertension (90; 4.5%) and DM (70; 3.5%). Group C patients more commonly presented with vomiting (p 0.133), diarrhea (p<0.0001) and abdominal pain (p 0.0203). The common mode of bleeding was melaena (12%). Thirteen (0.7%) patients succumbed to death, 12 of them belonged to group B who mostly presented with GI manifestations (99.9%) and melaena (12%). Only 5.6% of the cases were secondarily infected. In group C cases low hemoglobin and hematocrit was observed with high AST (p 0.004, 0.006 and 0.0016 respectively). Fluid requirement was also more in the same group (p<0.0001). Group B patients had a higher platelet requirement (p = 0.0070). Twelve patients (0.7%) required ICU. The management profile of these cases are showcased here which highlights minimal use of antibiotics and no application of steroids, which abides by the current national protocol. Furthermore, 81 samples from enrolled participants were serotyped and majority (79%) yielded DENV-3, followed by DENV 2 & 3 co-infection (13.6%) and DENV-2 alone (7.4%). Following phylogenetic analysis DENV-3 and DENV2 were deemed to be of genotype I and cosmopolitan variety respectively. This study presents the first instance of heterogeneous co-infection with several serotypes since 2000 in Bangladesh. It also gives an overview of serotype prevalence, management evaluation and clinical results that promises to navigate future control planning.

摘要

登革热等急性虫媒病毒感染对世界上许多热带和亚热带地区的社会经济和健康产生了重大负面影响。约39亿人有感染登革热病毒的风险,亚洲首当其冲。与其他东南亚国家一样,孟加拉国在2019年面临了登革热的大规模爆发。这项横断面研究是在孟加拉国达卡的三家三级护理中心,在这次最严重的登革热疫情期间进行的。该研究于2019年7月1日至12月31日开展,旨在描述重症登革热病例的临床和实验室差异,并进行血清型调查。这可能有助于了解流行的登革热病毒临床或血清学特征的未来变化。该研究招募了1978名参与者,根据国家指南将他们分为B组(有警示体征或危险因素、在接近关键阶段时应入院密切观察的患者)和C组(有严重血浆渗漏导致登革热休克和/或伴有呼吸窘迫、严重器官损害和严重代谢异常的液体潴留的患者)。此外,使用Qiagen一步法RT-PCR试剂盒(产品编号:210212)对81份样本进行了血清分型。另外,对5株DENV-3分离株的部分C-prM基因进行了测序(ABI测序平台),并(使用NCBI的BLAST工具)进行了系统发育分析(MEGA6软件包)。在1978名登记参与者中,B组和C组患者分别为1580名(80%)和398名(20%)。患者的年龄中位数(四分位间距)为26岁(11至41岁)。登记参与者中男性比例最高(72.3%)(p = 0.0002)。最常见的合并症是高血压(90例;4.5%)和糖尿病(70例;3.5%)。C组患者更常出现呕吐(p = 0.133)、腹泻(p<0.0001)和腹痛(p = 0.0203)。常见的出血方式是黑便(12%)。13名(0.7%)患者死亡,其中12名属于B组,他们大多表现为胃肠道症状(99.9%)和黑便(12%)。仅5.6%的病例为二次感染。在C组病例中,观察到血红蛋白和血细胞比容较低,谷草转氨酶较高(分别为p = 0.004、0.006和0.0016)。同一组的液体需求量也更多(p<0.0001)。B组患者的血小板需求量更高(p = 0.0070)。12名患者(0.7%)需要重症监护。这里展示了这些病例的治疗情况,突出了抗生素的使用极少且未应用类固醇,这符合当前的国家治疗方案。此外,对登记参与者的81份样本进行了血清分型,大多数(79%)为DENV-3型病毒,其次是DENV-2和DENV-3共同感染(13.6%)以及单独的DENV-2型病毒(7.4%)。经过系统发育分析,DENV-3和DENV-2分别被认为属于基因型I和全球流行类型。这项研究呈现了自2000年以来孟加拉国首次出现多种血清型的异源共同感染情况。它还概述了血清型流行情况、治疗评估和临床结果,有望为未来的防控规划提供指导。

https://cdn.ncbi.nlm.nih.gov/pmc/blobs/1aa7/11627391/2d81c383348e/pntd.0012686.g001.jpg

文献检索

告别复杂PubMed语法,用中文像聊天一样搜索,搜遍4000万医学文献。AI智能推荐,让科研检索更轻松。

立即免费搜索

文件翻译

保留排版,准确专业,支持PDF/Word/PPT等文件格式,支持 12+语言互译。

免费翻译文档

深度研究

AI帮你快速写综述,25分钟生成高质量综述,智能提取关键信息,辅助科研写作。

立即免费体验