Suppr超能文献

单细胞多组学分析人类视网膜揭示了转录因子在介导遗传变异对基因调控的细胞类型特异性影响中的层次合作。

Single-cell multiomics of the human retina reveals hierarchical transcription factor collaboration in mediating cell type-specific effects of genetic variants on gene regulation.

机构信息

Human Genome Sequencing Center, Baylor College of Medicine, Houston, TX, USA.

Department of Molecular and Human Genetics, Baylor College of Medicine, Houston, TX, USA.

出版信息

Genome Biol. 2023 Nov 27;24(1):269. doi: 10.1186/s13059-023-03111-8.

Abstract

BACKGROUND

Systematic characterization of how  genetic variation modulates gene regulation in a cell type-specific context is essential for understanding complex traits. To address this question, we profile gene expression and chromatin accessibility in cells from healthy retinae of 20 human donors through single-cell multiomics and genomic sequencing.

RESULTS

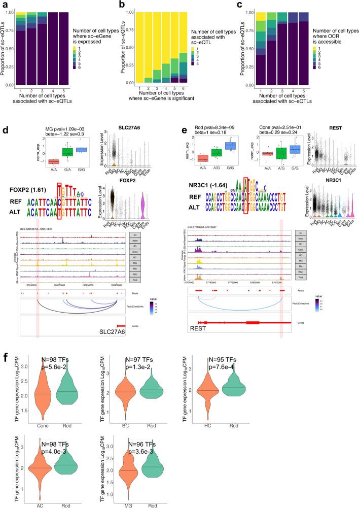
We map eQTL, caQTL, allelic-specific expression, and allelic-specific chromatin accessibility in major retinal cell types. By integrating these results, we identify and characterize regulatory elements and genetic variants effective on gene regulation in individual cell types. The majority of identified sc-eQTLs and sc-caQTLs display cell type-specific effects, while the cis-elements containing genetic variants with cell type-specific effects are often accessible in multiple cell types. Furthermore, the transcription factors whose binding sites are perturbed by genetic variants tend to have higher expression levels in the cell types where the variants exert their effects, compared to the cell types where the variants have no impact. We further validate our findings with high-throughput reporter assays. Lastly, we identify the enriched cell types, candidate causal variants and genes, and cell type-specific regulatory mechanism underlying GWAS loci.

CONCLUSIONS

Overall, genetic effects on gene regulation are highly context dependent. Our results suggest that cell type-dependent genetic effect is driven by precise modulation of both trans-factor expression and chromatin accessibility of cis-elements. Our findings indicate hierarchical collaboration among transcription factors plays a crucial role in mediating cell type-specific effects of genetic variants on gene regulation.

摘要

背景

系统地描述遗传变异如何在特定于细胞类型的背景下调节基因调控,对于理解复杂性状至关重要。为了解决这个问题,我们通过单细胞多组学和基因组测序,对 20 位健康人视网膜中的细胞进行了基因表达和染色质可及性的分析。

结果

我们在主要的视网膜细胞类型中绘制了 eQTL、caQTL、等位基因特异性表达和等位基因特异性染色质可及性图谱。通过整合这些结果,我们确定并描述了对单个细胞类型基因调控有效的调控元件和遗传变异。大多数鉴定出的 sc-eQTL 和 sc-caQTL 显示出细胞类型特异性效应,而含有细胞类型特异性效应遗传变异的顺式元件通常在多种细胞类型中是可及的。此外,其结合位点受遗传变异干扰的转录因子在变异产生作用的细胞类型中的表达水平往往高于没有影响的细胞类型。我们通过高通量报告基因检测进一步验证了我们的发现。最后,我们确定了 GWAS 位点背后的富集细胞类型、候选因果变异和基因,以及细胞类型特异性的调控机制。

结论

总的来说,遗传对基因调控的影响高度依赖于背景。我们的结果表明,基因效应的细胞类型依赖性是由顺式元件的转录因子表达和染色质可及性的精确调节驱动的。我们的研究结果表明,转录因子的层次协作在介导遗传变异对基因调控的细胞类型特异性效应中起着关键作用。

https://cdn.ncbi.nlm.nih.gov/pmc/blobs/cbcb/10680294/16548091eb22/13059_2023_3111_Fig1_HTML.jpg

文献AI研究员

20分钟写一篇综述,助力文献阅读效率提升50倍。

立即体验

用中文搜PubMed

大模型驱动的PubMed中文搜索引擎

马上搜索

文档翻译

学术文献翻译模型,支持多种主流文档格式。

立即体验