Suppr超能文献

具核梭杆菌通过肿瘤干细胞的新生促进结直肠癌。

Fusobacterium nucleatum promotes colorectal cancer through neogenesis of tumor stem cells.

作者信息

Wang Qinying, Hu Tingting, Zhang Qinyuan, Zhang Yichi, Dong Xiaoxu, Jin Yutao, Li Jinming, Guo Yangyang, Guo Fanying, Chen Ziying, Zhong Peijie, Yang Yongzhi, Ma Yanlei

机构信息

Department of Colorectal Surgery and.

Department of Cancer Institute, Fudan University Shanghai Cancer Center (FUSCC), Shanghai, China.

出版信息

J Clin Invest. 2025 Feb 3;135(3):e181595. doi: 10.1172/JCI181595.

Abstract

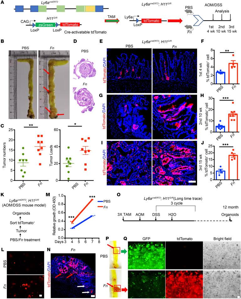
Intestinal stem cells are crucial for maintaining intestinal homeostasis, yet their transformation into tumor stem cells in the context of microbial infection remains poorly understood. Fusobacterium nucleatum is frequently associated with the onset and progression of colorectal cancer (CRC). In this study, we uncovered that F. nucleatum colonized the depths of gut crypts in both patients with CRC and mouse models. Through single-cell sequencing analysis, we demonstrated that F. nucleatum infection reprogrammed crypt cells and activated lymphocyte antigen 6 complex, locus A+ ( LY6A+, also known as stem cell antigen 1 [Sca-1]) revival stem cells (RSCs), promoting their hyperproliferation and subsequent transformation into tumor stem cells, which accelerated intestinal carcinogenesis. Mechanistically, we identified LY6A as a glycosylphosphatidylinositol-anchored (GPI-anchored) membrane receptor for F. nucleatum. Upon binding, F. nucleatum induced the upregulation of ribosomal protein S14 (RPS14) via the LY6A receptor, driving RSC hyperactivity and tumorigenic conversion. Functional studies showed that genetic ablation of Ly6a in intestinal epithelial cells or Rps14 in LY6A+ RSCs substantially reduced F. nucleatum colonization and tumorigenesis. Moreover, analysis of clinical CRC cohorts revealed a strong correlation between F. nucleatum infection, RSC expansion, and elevated RPS14 expression in tumor tissues. These findings highlight an alternative F. nucleatum/LY6A/RPS14 signaling axis as a critical driver of CRC progression and propose potential therapeutic targets for effective CRC intervention.

摘要

肠道干细胞对于维持肠道内环境稳定至关重要,然而在微生物感染的情况下它们如何转化为肿瘤干细胞仍知之甚少。具核梭杆菌常与结直肠癌(CRC)的发生和进展相关。在本研究中,我们发现具核梭杆菌在CRC患者和小鼠模型的肠道隐窝深处均有定植。通过单细胞测序分析,我们证明具核梭杆菌感染可重编程隐窝细胞并激活淋巴细胞抗原6复合体A位点阳性(LY6A +,也称为干细胞抗原1 [Sca-1])复苏干细胞(RSCs),促进其过度增殖并随后转化为肿瘤干细胞,从而加速肠道癌变。从机制上讲,我们确定LY6A为具核梭杆菌的糖基磷脂酰肌醇锚定(GPI锚定)膜受体。结合后,具核梭杆菌通过LY6A受体诱导核糖体蛋白S14(RPS14)上调,驱动RSC活性增强和致瘤转化。功能研究表明,肠道上皮细胞中Ly6a或LY6A + RSCs中Rps14的基因敲除可显著减少具核梭杆菌定植和肿瘤发生。此外,对临床CRC队列的分析显示,具核梭杆菌感染、RSC扩增与肿瘤组织中RPS14表达升高之间存在强烈相关性。这些发现突出了具核梭杆菌/LY6A/RPS14信号轴作为CRC进展的关键驱动因素,并提出了有效干预CRC的潜在治疗靶点。

https://cdn.ncbi.nlm.nih.gov/pmc/blobs/12ee/11785920/bd3591fa4908/jci-135-181595-g178.jpg

文献检索

告别复杂PubMed语法,用中文像聊天一样搜索,搜遍4000万医学文献。AI智能推荐,让科研检索更轻松。

立即免费搜索

文件翻译

保留排版,准确专业,支持PDF/Word/PPT等文件格式,支持 12+语言互译。

免费翻译文档

深度研究

AI帮你快速写综述,25分钟生成高质量综述,智能提取关键信息,辅助科研写作。

立即免费体验