• 文献检索
  • 文档翻译
  • 深度研究
  • 学术资讯
  • Suppr Zotero 插件Zotero 插件
  • 邀请有礼
  • 套餐&价格
  • 历史记录
应用&插件
Suppr Zotero 插件Zotero 插件浏览器插件Mac 客户端Windows 客户端微信小程序
定价
高级版会员购买积分包购买API积分包
服务
文献检索文档翻译深度研究API 文档MCP 服务
关于我们
关于 Suppr公司介绍联系我们用户协议隐私条款
关注我们

Suppr 超能文献

核心技术专利:CN118964589B侵权必究
粤ICP备2023148730 号-1Suppr @ 2026

文献检索

告别复杂PubMed语法,用中文像聊天一样搜索,搜遍4000万医学文献。AI智能推荐,让科研检索更轻松。

立即免费搜索

文件翻译

保留排版,准确专业,支持PDF/Word/PPT等文件格式,支持 12+语言互译。

免费翻译文档

深度研究

AI帮你快速写综述,25分钟生成高质量综述,智能提取关键信息,辅助科研写作。

立即免费体验

离子通道调节剂DPI-201-106显著增强了胶质母细胞瘤中DNA损伤反应抑制剂的抗肿瘤活性。

Ion channel modulator DPI-201-106 significantly enhances antitumor activity of DNA damage response inhibitors in glioblastoma.

作者信息

Dewdney Brittany, Miranda Panimaya Jeffreena, Kuchibhotla Mani, Palanisamy Ranjith, Richworth Caitlyn, Milligan Carol J, Ng Zi Ying, Ursich Lauren, Petrou Steve, Fletcher Emily V, Daly Roger J, Lim Kam Sian Terry C C, Valvi Santosh, Endersby Raelene, Johns Terrance G

机构信息

Division of Paediatrics/Centre for Child Health Research, Medical School, University of Western Australia, Western Australia, Australia.

The Kids Research Institute, Perth, Western Australia, Australia.

出版信息

Neurooncol Adv. 2024 Nov 19;6(1):vdae187. doi: 10.1093/noajnl/vdae187. eCollection 2024 Jan-Dec.

DOI:10.1093/noajnl/vdae187
PMID:39659830
原文链接:https://pmc.ncbi.nlm.nih.gov/articles/PMC11630809/
Abstract

BACKGROUND

Glioblastoma, a lethal high-grade glioma, has not seen improvements in clinical outcomes in nearly 30 years. Ion channels are increasingly associated with tumorigenesis, and there are hundreds of brain-penetrant drugs that inhibit ion channels, representing an untapped therapeutic resource. The aim of this exploratory drug study was to screen an ion channel drug library against patient-derived glioblastoma cells to identify new treatments for brain cancer.

METHODS

Seventy-two ion channel inhibitors were screened in patient-derived glioblastoma cells, and cell viability was determined using the ViaLight Assay. Cell cycle and apoptosis analysis were determined with flow cytometry using PI and Annexin V staining, respectively. Protein and phosphoprotein expression was determined using mass spectrometry and analyzed using gene set enrichment analysis. Kaplan-Meier survival analyses were performed using intracranial xenograft models of GBM6 and WK1 cells.

RESULTS

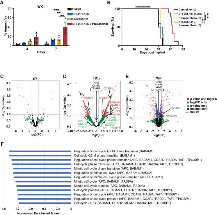
The voltage-gated sodium channel modulator, DPI-201-106, was revealed to reduce glioblastoma cell viability in vitro by inducing cell cycle arrest and apoptosis. Phosphoproteomics indicated that DPI-201-106 may impact DNA damage response (DDR) pathways. Combination treatment of DPI-201-106 with the CHK1 inhibitor prexasertib or the PARP inhibitor niraparib demonstrated synergistic effects in multiple patient-derived glioblastoma cells both in vitro and in intracranial xenograft mouse models, extending survival of glioblastoma-bearing mice.

CONCLUSIONS

DPI-201-106 enhances the efficacy of DDR inhibitors to reduce glioblastoma growth. As these drugs have already been clinically tested in humans, repurposing DPI-201-106 in novel combinatorial approaches will allow for rapid translation into the clinic.

摘要

背景

胶质母细胞瘤是一种致命的高级别胶质瘤,近30年来临床疗效未见改善。离子通道与肿瘤发生的关联日益密切,有数百种可穿透血脑屏障的药物可抑制离子通道,这是一种尚未开发的治疗资源。这项探索性药物研究的目的是针对患者来源的胶质母细胞瘤细胞筛选离子通道药物库,以确定脑癌的新治疗方法。

方法

在患者来源的胶质母细胞瘤细胞中筛选了72种离子通道抑制剂,并使用ViaLight检测法测定细胞活力。分别使用PI和膜联蛋白V染色通过流式细胞术测定细胞周期和凋亡分析。使用质谱法测定蛋白质和磷酸化蛋白质表达,并使用基因集富集分析进行分析。使用GBM6和WK1细胞的颅内异种移植模型进行Kaplan-Meier生存分析。

结果

电压门控钠通道调节剂DPI-201-106被发现可通过诱导细胞周期停滞和凋亡来降低体外胶质母细胞瘤细胞的活力。磷酸化蛋白质组学表明DPI-201-106可能影响DNA损伤反应(DDR)途径。DPI-201-106与CHK1抑制剂prexasertib或PARP抑制剂尼拉帕利联合治疗在体外和颅内异种移植小鼠模型中的多种患者来源的胶质母细胞瘤细胞中均显示出协同作用,延长了荷胶质母细胞瘤小鼠的生存期。

结论

DPI-201-106增强了DDR抑制剂降低胶质母细胞瘤生长的疗效。由于这些药物已经在人体中进行了临床试验,以新的联合方法重新利用DPI-201-106将能够快速转化为临床应用。

https://cdn.ncbi.nlm.nih.gov/pmc/blobs/53be/11630809/c49d7ba7b875/vdae187_fig5.jpg
https://cdn.ncbi.nlm.nih.gov/pmc/blobs/53be/11630809/b698972c265f/vdae187_fig1.jpg
https://cdn.ncbi.nlm.nih.gov/pmc/blobs/53be/11630809/1d9a7b5cf50f/vdae187_fig2.jpg
https://cdn.ncbi.nlm.nih.gov/pmc/blobs/53be/11630809/a847d761945a/vdae187_fig3.jpg
https://cdn.ncbi.nlm.nih.gov/pmc/blobs/53be/11630809/ee9568a696be/vdae187_fig4.jpg
https://cdn.ncbi.nlm.nih.gov/pmc/blobs/53be/11630809/c49d7ba7b875/vdae187_fig5.jpg
https://cdn.ncbi.nlm.nih.gov/pmc/blobs/53be/11630809/b698972c265f/vdae187_fig1.jpg
https://cdn.ncbi.nlm.nih.gov/pmc/blobs/53be/11630809/1d9a7b5cf50f/vdae187_fig2.jpg
https://cdn.ncbi.nlm.nih.gov/pmc/blobs/53be/11630809/a847d761945a/vdae187_fig3.jpg
https://cdn.ncbi.nlm.nih.gov/pmc/blobs/53be/11630809/ee9568a696be/vdae187_fig4.jpg
https://cdn.ncbi.nlm.nih.gov/pmc/blobs/53be/11630809/c49d7ba7b875/vdae187_fig5.jpg

相似文献

1
Ion channel modulator DPI-201-106 significantly enhances antitumor activity of DNA damage response inhibitors in glioblastoma.离子通道调节剂DPI-201-106显著增强了胶质母细胞瘤中DNA损伤反应抑制剂的抗肿瘤活性。
Neurooncol Adv. 2024 Nov 19;6(1):vdae187. doi: 10.1093/noajnl/vdae187. eCollection 2024 Jan-Dec.
2
Rad51 Degradation: Role in Oncolytic Virus-Poly(ADP-Ribose) Polymerase Inhibitor Combination Therapy in Glioblastoma.Rad51降解:在胶质母细胞瘤溶瘤病毒-聚(ADP-核糖)聚合酶抑制剂联合治疗中的作用
J Natl Cancer Inst. 2017 Mar 1;109(3):1-13. doi: 10.1093/jnci/djw229.
3
Combined acetyl-11-keto-β-boswellic acid and radiation treatment inhibited glioblastoma tumor cells.联合乙酰-11-酮-β-乳香酸和放射治疗抑制神经胶质瘤肿瘤细胞。
PLoS One. 2018 Jul 3;13(7):e0198627. doi: 10.1371/journal.pone.0198627. eCollection 2018.
4
6-MOMIPP, a novel brain-penetrant anti-mitotic indolyl-chalcone, inhibits glioblastoma growth and viability.6-MOMIPP,一种新型脑穿透性抗有丝分裂吲哚查尔酮,可抑制神经胶质瘤的生长和活力。
Cancer Chemother Pharmacol. 2019 Feb;83(2):237-254. doi: 10.1007/s00280-018-3726-1. Epub 2018 Nov 13.
5
Suppression of tumor growth via IGFBP3 depletion as a potential treatment in glioma.通过 IGFBP3 耗竭抑制肿瘤生长,作为治疗神经胶质瘤的一种潜在方法。
J Neurosurg. 2019 Jan 11;132(1):168-179. doi: 10.3171/2018.8.JNS181217. Print 2020 Jan 1.
6
New perspective on DNA response pathway (DDR) in glioblastoma, focus on classic biomarkers and emerging roles of ncRNAs.胶质母细胞瘤中 DNA 反应途径(DDR)的新视角,关注经典生物标志物和 ncRNAs 的新兴作用。
Expert Rev Mol Med. 2023 May 8;25:e18. doi: 10.1017/erm.2023.10.
7
The CHK1 Inhibitor Prexasertib Exhibits Monotherapy Activity in High-Grade Serous Ovarian Cancer Models and Sensitizes to PARP Inhibition.CHK1 抑制剂 Prexasertib 在高级别浆液性卵巢癌模型中具有单药活性,并增强对 PARP 抑制的敏感性。
Clin Cancer Res. 2019 Oct 15;25(20):6127-6140. doi: 10.1158/1078-0432.CCR-19-0448. Epub 2019 Aug 13.
8
KRAS is a molecular determinant of platinum responsiveness in glioblastoma.KRAS 是胶质母细胞瘤铂类药物敏感性的分子决定因素。
BMC Cancer. 2024 Jan 15;24(1):77. doi: 10.1186/s12885-023-11758-6.
9
Role of the voltage‑gated sodium channel Nav1.6 in glioma and candidate drugs screening.电压门控钠离子通道 Nav1.6 在神经胶质瘤中的作用及候选药物筛选。
Int J Mol Med. 2023 Jun;51(6). doi: 10.3892/ijmm.2023.5249. Epub 2023 Apr 13.
10
Sodium ion channel mutations in glioblastoma patients correlate with shorter survival.胶质母细胞瘤患者的钠离子通道突变与生存期更短相关。
Mol Cancer. 2011 Feb 11;10:17. doi: 10.1186/1476-4598-10-17.

引用本文的文献

1
TWIK Complex Expression in Prostate Cancer: Insights into the Biological and Therapeutic Significances of Potassium Ion Channels in Clinical Cancer.TWIK复合体在前列腺癌中的表达:对临床癌症中钾离子通道的生物学及治疗意义的见解
Biology (Basel). 2025 May 19;14(5):569. doi: 10.3390/biology14050569.
2
The Role of Ion Channels in Cervical Cancer Progression: From Molecular Biomarkers to Diagnostic and Therapeutic Innovations.离子通道在宫颈癌进展中的作用:从分子生物标志物到诊断与治疗创新
Cancers (Basel). 2025 May 1;17(9):1538. doi: 10.3390/cancers17091538.

本文引用的文献

1
From signalling pathways to targeted therapies: unravelling glioblastoma's secrets and harnessing two decades of progress.从信号通路到靶向治疗:揭示胶质母细胞瘤的秘密并利用二十年来的进展。
Signal Transduct Target Ther. 2023 Oct 20;8(1):400. doi: 10.1038/s41392-023-01637-8.
2
overexpression as a predictive biomarker for CHK1 inhibitor response in PARP inhibitor-resistant -mutant ovarian cancer.过表达作为预测标志物,预测 PARP 抑制剂耐药 - 突变卵巢癌对 CHK1 抑制剂的反应。
Sci Transl Med. 2023 Jun 21;15(701):eadd7872. doi: 10.1126/scitranslmed.add7872.
3
Clinical development time is shorter for new anticancer drugs approved via accelerated approval in the US or via conditional approval in the EU.
与通过常规审批途径获得批准的抗癌药物相比,通过加速审批途径或有条件批准途径在美国或欧盟获得批准的新药临床开发时间更短。
Clin Transl Sci. 2023 Jul;16(7):1127-1133. doi: 10.1111/cts.13519. Epub 2023 Apr 4.
4
A Phase 2 study of prexasertib (LY2606368) in platinum resistant or refractory recurrent ovarian cancer.一项评估 Prexasertib(LY2606368)治疗铂类耐药或难治性复发性卵巢癌的 II 期研究。
Gynecol Oncol. 2022 Nov;167(2):213-225. doi: 10.1016/j.ygyno.2022.09.019. Epub 2022 Sep 30.
5
Proteomic profiling reveals neuronal ion channel dysregulation and cellular responses to DNA damage-induced cell cycle arrest and senescence in human neuroblastoma SH-SY5Y cells exposed to cypermethrin.蛋白质组学分析揭示了在暴露于氯氰菊酯的人神经母细胞瘤SH-SY5Y细胞中神经元离子通道失调以及细胞对DNA损伤诱导的细胞周期停滞和衰老的反应。
Neurotoxicology. 2022 Dec;93:71-83. doi: 10.1016/j.neuro.2022.08.015. Epub 2022 Sep 2.
6
Regulation of nuclear DNA damage response by mitochondrial morphofunctional pathway.线粒体形态功能途径调控核 DNA 损伤反应。
Nucleic Acids Res. 2022 Sep 9;50(16):9247-9259. doi: 10.1093/nar/gkac690.
7
Preventing Axonal Sodium Overload or Mitochondrial Calcium Uptake Protects Axonal Mitochondria from Oxidative Stress-Induced Alterations.防止轴突钠离子过载或线粒体钙摄取可保护轴突线粒体免受氧化应激诱导的改变。
Oxid Med Cell Longev. 2022 May 24;2022:6125711. doi: 10.1155/2022/6125711. eCollection 2022.
8
SynergyFinder 3.0: an interactive analysis and consensus interpretation of multi-drug synergies across multiple samples.SynergyFinder 3.0:一种跨多个样本的多药物协同作用的交互式分析和共识解释。
Nucleic Acids Res. 2022 Jul 5;50(W1):W739-W743. doi: 10.1093/nar/gkac382.
9
Therapeutic avenues for cancer neuroscience: translational frontiers and clinical opportunities.癌症神经科学的治疗途径:转化前沿和临床机遇。
Lancet Oncol. 2022 Feb;23(2):e62-e74. doi: 10.1016/S1470-2045(21)00596-9.
10
SynergyFinder Plus: Toward Better Interpretation and Annotation of Drug Combination Screening Datasets.协同作用发现器升级版:迈向对药物联合筛选数据集的更好解读与注释
Genomics Proteomics Bioinformatics. 2022 Jun;20(3):587-596. doi: 10.1016/j.gpb.2022.01.004. Epub 2022 Jan 25.