• 文献检索
  • 文档翻译
  • 深度研究
  • 学术资讯
  • Suppr Zotero 插件Zotero 插件
  • 邀请有礼
  • 套餐&价格
  • 历史记录
应用&插件
Suppr Zotero 插件Zotero 插件浏览器插件Mac 客户端Windows 客户端微信小程序
定价
高级版会员购买积分包购买API积分包
服务
文献检索文档翻译深度研究API 文档MCP 服务
关于我们
关于 Suppr公司介绍联系我们用户协议隐私条款
关注我们

Suppr 超能文献

核心技术专利:CN118964589B侵权必究
粤ICP备2023148730 号-1Suppr @ 2026

文献检索

告别复杂PubMed语法,用中文像聊天一样搜索,搜遍4000万医学文献。AI智能推荐,让科研检索更轻松。

立即免费搜索

文件翻译

保留排版,准确专业,支持PDF/Word/PPT等文件格式,支持 12+语言互译。

免费翻译文档

深度研究

AI帮你快速写综述,25分钟生成高质量综述,智能提取关键信息,辅助科研写作。

立即免费体验

FOXO1介导的STAT3和AKT1核隔离触发缺氧颗粒细胞中FOXO3依赖的自噬性死亡。

FOXO1-mediated nuclear sequestration of STAT3 and AKT1 triggers FOXO3-dependent autophagic death in hypoxic granulosa cells.

作者信息

Li Chengyu, Wu Gang, Ning Caibo, Liu Zhaojun, Tao Jingli, Lu Xiumei, Shen Ming, Liu Honglin

机构信息

College of Animal Science and Technology, Nanjing Agricultural University, Nanjing 210095, China.

出版信息

Int J Biol Sci. 2024 Nov 4;20(15):5939-5958. doi: 10.7150/ijbs.101309. eCollection 2024.

DOI:10.7150/ijbs.101309
PMID:39664580
原文链接:https://pmc.ncbi.nlm.nih.gov/articles/PMC11628327/
Abstract

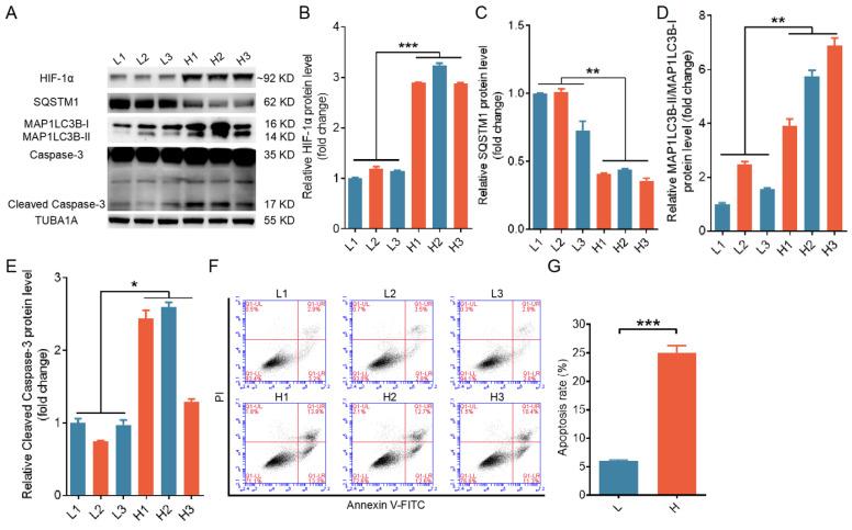
FOXO proteins, especially FOXO1 and FOXO3, are recognized for their roles in controlling apoptosis and autophagy. Both apoptosis and autophagy have been induced in granulosa cells (GCs) by hypoxic conditions in ovarian follicles; however, the exact contribution of FOXO proteins and autophagy to the regulation of GCs apoptosis under hypoxia remains unclear. In this investigation of porcine GCs, we reveal that FOXO1 promotes apoptosis in response to hypoxia through FOXO3-dependent autophagy. We describe how mechanistically, FOXO1 forms a complex with the transcription factor STAT3 during hypoxia. Guided by FOXO1, this complex undergoes nuclear translocation and effectively attaches to the STAT3-responsive element (SRE) located in the FOXO3 promoter region, thereby enhancing the transcriptional expression of FOXO3. Simultaneously, FOXO1 associates with AKT1, thus facilitating its nuclear entry and subsequently reducing the Ser253 phosphorylation of FOXO3, leading to FOXO3 detachment from 14-3-3 and promoting FOXO3 translocation into the nucleus. FOXO3 subsequently stimulates the upregulation of ATG3, ultimately initiating autophagy and autophagy-dependent apoptosis. Our results suggest that hypoxia acts through FOXO1 to induce autophagic death in porcine GCs by promoting the expression and nuclear import of FOXO3.

摘要

FOXO蛋白,尤其是FOXO1和FOXO3,因其在控制细胞凋亡和自噬中的作用而被认可。卵巢卵泡中的低氧条件已在颗粒细胞(GCs)中诱导了细胞凋亡和自噬;然而,FOXO蛋白和自噬在低氧条件下对GCs凋亡调控的确切作用仍不清楚。在这项对猪GCs的研究中,我们发现FOXO1通过依赖FOXO3的自噬促进低氧诱导的细胞凋亡。我们描述了在低氧条件下,FOXO1如何与转录因子STAT3形成复合物的机制。在FOXO1的引导下,该复合物发生核转位,并有效地附着于位于FOXO3启动子区域的STAT3反应元件(SRE),从而增强FOXO3的转录表达。同时,FOXO1与AKT1结合,从而促进其进入细胞核,随后降低FOXO3的Ser253磷酸化水平,导致FOXO3从14-3-3解离,并促进FOXO3转位进入细胞核。FOXO3随后刺激ATG3的上调,最终启动自噬和自噬依赖性细胞凋亡。我们的结果表明,低氧通过FOXO1促进FOXO3的表达和核输入,从而诱导猪GCs发生自噬性死亡。

https://cdn.ncbi.nlm.nih.gov/pmc/blobs/b2d1/11628327/d89f8962db4a/ijbsv20p5939g011.jpg
https://cdn.ncbi.nlm.nih.gov/pmc/blobs/b2d1/11628327/d724eb39e263/ijbsv20p5939g001.jpg
https://cdn.ncbi.nlm.nih.gov/pmc/blobs/b2d1/11628327/a4b507379bd3/ijbsv20p5939g002.jpg
https://cdn.ncbi.nlm.nih.gov/pmc/blobs/b2d1/11628327/5e3dad626e9d/ijbsv20p5939g003.jpg
https://cdn.ncbi.nlm.nih.gov/pmc/blobs/b2d1/11628327/0654d5c7ac01/ijbsv20p5939g004.jpg
https://cdn.ncbi.nlm.nih.gov/pmc/blobs/b2d1/11628327/22b10971ca80/ijbsv20p5939g005.jpg
https://cdn.ncbi.nlm.nih.gov/pmc/blobs/b2d1/11628327/3c5f143f3ea3/ijbsv20p5939g006.jpg
https://cdn.ncbi.nlm.nih.gov/pmc/blobs/b2d1/11628327/65a436cc3fd6/ijbsv20p5939g007.jpg
https://cdn.ncbi.nlm.nih.gov/pmc/blobs/b2d1/11628327/0c0e8aeaea69/ijbsv20p5939g008.jpg
https://cdn.ncbi.nlm.nih.gov/pmc/blobs/b2d1/11628327/b51374aba8f3/ijbsv20p5939g009.jpg
https://cdn.ncbi.nlm.nih.gov/pmc/blobs/b2d1/11628327/74bb9e79e0cb/ijbsv20p5939g010.jpg
https://cdn.ncbi.nlm.nih.gov/pmc/blobs/b2d1/11628327/d89f8962db4a/ijbsv20p5939g011.jpg
https://cdn.ncbi.nlm.nih.gov/pmc/blobs/b2d1/11628327/d724eb39e263/ijbsv20p5939g001.jpg
https://cdn.ncbi.nlm.nih.gov/pmc/blobs/b2d1/11628327/a4b507379bd3/ijbsv20p5939g002.jpg
https://cdn.ncbi.nlm.nih.gov/pmc/blobs/b2d1/11628327/5e3dad626e9d/ijbsv20p5939g003.jpg
https://cdn.ncbi.nlm.nih.gov/pmc/blobs/b2d1/11628327/0654d5c7ac01/ijbsv20p5939g004.jpg
https://cdn.ncbi.nlm.nih.gov/pmc/blobs/b2d1/11628327/22b10971ca80/ijbsv20p5939g005.jpg
https://cdn.ncbi.nlm.nih.gov/pmc/blobs/b2d1/11628327/3c5f143f3ea3/ijbsv20p5939g006.jpg
https://cdn.ncbi.nlm.nih.gov/pmc/blobs/b2d1/11628327/65a436cc3fd6/ijbsv20p5939g007.jpg
https://cdn.ncbi.nlm.nih.gov/pmc/blobs/b2d1/11628327/0c0e8aeaea69/ijbsv20p5939g008.jpg
https://cdn.ncbi.nlm.nih.gov/pmc/blobs/b2d1/11628327/b51374aba8f3/ijbsv20p5939g009.jpg
https://cdn.ncbi.nlm.nih.gov/pmc/blobs/b2d1/11628327/74bb9e79e0cb/ijbsv20p5939g010.jpg
https://cdn.ncbi.nlm.nih.gov/pmc/blobs/b2d1/11628327/d89f8962db4a/ijbsv20p5939g011.jpg

相似文献

1
FOXO1-mediated nuclear sequestration of STAT3 and AKT1 triggers FOXO3-dependent autophagic death in hypoxic granulosa cells.FOXO1介导的STAT3和AKT1核隔离触发缺氧颗粒细胞中FOXO3依赖的自噬性死亡。
Int J Biol Sci. 2024 Nov 4;20(15):5939-5958. doi: 10.7150/ijbs.101309. eCollection 2024.
2
FOXO3 induces FOXO1-dependent autophagy by activating the AKT1 signaling pathway.FOXO3 通过激活 AKT1 信号通路诱导 FOXO1 依赖性自噬。
Autophagy. 2012 Dec;8(12):1712-23. doi: 10.4161/auto.21830. Epub 2012 Aug 29.
3
Evidence for AKT-independent regulation of FOXO1 and FOXO3 in haematopoietic stem and progenitor cells.造血干细胞和祖细胞中FOXO1和FOXO3非AKT依赖性调控的证据。
Cell Cycle. 2016;15(6):861-7. doi: 10.1080/15384101.2015.1123355.
4
Protective mechanism of FSH against oxidative damage in mouse ovarian granulosa cells by repressing autophagy.FSH 通过抑制自噬对小鼠卵巢颗粒细胞氧化损伤的保护机制。
Autophagy. 2017 Aug 3;13(8):1364-1385. doi: 10.1080/15548627.2017.1327941. Epub 2017 Jun 9.
5
Insulin-like growth factor-I prevents hypoxia-inducible factor-1 alpha-dependent G1/S arrest by activating cyclin E/cyclin-dependent kinase2 via the phoshatidylinositol-3 kinase/AKT/forkhead box O1/Cdkn1b pathway in porcine granulosa cells†.胰岛素样生长因子-I 通过磷脂酰肌醇-3 激酶/AKT/叉头框 O1/Cdkn1b 通路激活细胞周期蛋白 E/细胞周期依赖性激酶 2,防止缺氧诱导因子-1α依赖性 G1/S 期阻滞,在猪颗粒细胞中。
Biol Reprod. 2020 Feb 12;102(1):116-132. doi: 10.1093/biolre/ioz162.
6
Forkhead box O3 (FoxO3) regulates kidney tubular autophagy following urinary tract obstruction.叉头框O3(FoxO3)在尿路梗阻后调节肾小管自噬。
J Biol Chem. 2017 Aug 18;292(33):13774-13783. doi: 10.1074/jbc.M117.791483. Epub 2017 Jul 13.
7
Yak FOXO1 and FOXO3 SNPs and association with production traits, and their promotes cells apoptosis via RNAi.雅可比狐狸 FOXO1 和 FOXO3 SNPs 与生产性状的关联,以及它们通过 RNAi 促进细胞凋亡。
Gene. 2020 Jun 15;743:144592. doi: 10.1016/j.gene.2020.144592. Epub 2020 Mar 19.
8
The high protein expression of FOXO3, but not that of FOXO1, is associated with markers of good prognosis.FOXO3 蛋白表达水平高,但 FOXO1 蛋白表达水平不高,与预后良好的标志物有关。
Sci Rep. 2020 Apr 24;10(1):6920. doi: 10.1038/s41598-020-63895-8.
9
Melatonin protects mouse granulosa cells against oxidative damage by inhibiting FOXO1-mediated autophagy: Implication of an antioxidation-independent mechanism.褪黑素通过抑制 FOXO1 介导的自噬来保护小鼠颗粒细胞免受氧化损伤:一种非抗氧化机制的暗示。
Redox Biol. 2018 Sep;18:138-157. doi: 10.1016/j.redox.2018.07.004. Epub 2018 Jul 7.
10
FOXO1 mediates hypoxia-induced G0/G1 arrest in ovarian somatic granulosa cells by activating the TP53INP1-p53-CDKN1A pathway.FOXO1 通过激活 TP53INP1-p53-CDKN1A 通路介导缺氧诱导的卵巢体腔颗粒细胞 G0/G1 期阻滞。
Development. 2021 Jul 15;148(14). doi: 10.1242/dev.199453.

本文引用的文献

1
Beyond apoptosis: evidence of other regulated cell death pathways in the ovary throughout development and life.超越细胞凋亡:在卵巢发育和生命过程中存在其他调控细胞死亡途径的证据。
Hum Reprod Update. 2023 Jul 5;29(4):434-456. doi: 10.1093/humupd/dmad005.
2
FOXO1 mediates hypoxia-induced G0/G1 arrest in ovarian somatic granulosa cells by activating the TP53INP1-p53-CDKN1A pathway.FOXO1 通过激活 TP53INP1-p53-CDKN1A 通路介导缺氧诱导的卵巢体腔颗粒细胞 G0/G1 期阻滞。
Development. 2021 Jul 15;148(14). doi: 10.1242/dev.199453.
3
Expression Regulation and Physiological Role of Transcription Factor FOXO3a During Ovarian Follicular Development.
转录因子FOXO3a在卵泡发育过程中的表达调控及生理作用
Front Physiol. 2020 Nov 5;11:595086. doi: 10.3389/fphys.2020.595086. eCollection 2020.
4
Involvement of JNK/FOXO1 pathway in apoptosis induced by severe hypoxia in porcine granulosa cells.JNK/FOXO1通路在猪颗粒细胞严重缺氧诱导的细胞凋亡中的作用
Theriogenology. 2020 Sep 15;154:120-127. doi: 10.1016/j.theriogenology.2020.05.019. Epub 2020 May 15.
5
The FoxO-Autophagy Axis in Health and Disease.FoxO-自噬轴在健康和疾病中的作用。
Trends Endocrinol Metab. 2019 Sep;30(9):658-671. doi: 10.1016/j.tem.2019.07.009.
6
Autophagy in hypoxic ovary.缺氧卵巢中的自噬。
Cell Mol Life Sci. 2019 Sep;76(17):3311-3322. doi: 10.1007/s00018-019-03122-4. Epub 2019 May 6.
7
The role of STAT3 in autophagy.信号转导和转录激活因子3(STAT3)在自噬中的作用。
Autophagy. 2015;11(5):729-39. doi: 10.1080/15548627.2015.1017192.
8
Involvement of FoxO1 in the effects of follicle-stimulating hormone on inhibition of apoptosis in mouse granulosa cells.FoxO1在促卵泡激素抑制小鼠颗粒细胞凋亡作用中的参与情况。
Cell Death Dis. 2014 Oct 16;5(10):e1475. doi: 10.1038/cddis.2014.400.
9
JAB1 regulates unphosphorylated STAT3 DNA-binding activity through protein-protein interaction in human colon cancer cells.JAB1 通过蛋白-蛋白相互作用调节人结肠癌细胞中未磷酸化 STAT3 的 DNA 结合活性。
Biochem Biophys Res Commun. 2013 Aug 30;438(3):513-8. doi: 10.1016/j.bbrc.2013.07.105. Epub 2013 Aug 1.
10
The emerging multiple roles of nuclear Akt.细胞核内Akt的多种新作用
Biochim Biophys Acta. 2012 Dec;1823(12):2168-78. doi: 10.1016/j.bbamcr.2012.08.017. Epub 2012 Aug 31.