• 文献检索
  • 文档翻译
  • 深度研究
  • 学术资讯
  • Suppr Zotero 插件Zotero 插件
  • 邀请有礼
  • 套餐&价格
  • 历史记录
应用&插件
Suppr Zotero 插件Zotero 插件浏览器插件Mac 客户端Windows 客户端微信小程序
定价
高级版会员购买积分包购买API积分包
服务
文献检索文档翻译深度研究API 文档MCP 服务
关于我们
关于 Suppr公司介绍联系我们用户协议隐私条款
关注我们

Suppr 超能文献

核心技术专利:CN118964589B侵权必究
粤ICP备2023148730 号-1Suppr @ 2026

文献检索

告别复杂PubMed语法,用中文像聊天一样搜索,搜遍4000万医学文献。AI智能推荐,让科研检索更轻松。

立即免费搜索

文件翻译

保留排版,准确专业,支持PDF/Word/PPT等文件格式,支持 12+语言互译。

免费翻译文档

深度研究

AI帮你快速写综述,25分钟生成高质量综述,智能提取关键信息,辅助科研写作。

立即免费体验

抑制miR-4763-3p的表达可激活PI3K/mTOR/Bcl2自噬信号通路,以改善认知功能衰退。

Inhibition of miR-4763-3p expression activates the PI3K/mTOR/Bcl2 autophagy signaling pathway to ameliorate cognitive decline.

作者信息

Qi Wenxin, Ying Yiwei, Wu Peiru, Dong Naijun, Fu Wenjun, Liu Qian, Ward Natalie, Dong Xin, Zhao Robert Chunhua, Wang Jiao

机构信息

School of Life Sciences, Shanghai University, Shanghai, China.

School of Medicine, Shanghai University, Shanghai, China.

出版信息

Int J Biol Sci. 2024 Nov 4;20(15):5999-6017. doi: 10.7150/ijbs.103225. eCollection 2024.

DOI:10.7150/ijbs.103225
PMID:39664587
原文链接:https://pmc.ncbi.nlm.nih.gov/articles/PMC11628338/
Abstract

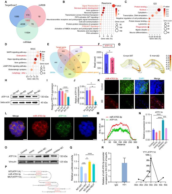
Cognitive decline and memory impairment are subsequently result in neuronal apoptosis and synaptic damage. Aberrant regulation of microRNAs has been implicated in the pathogenesis of Alzheimer's disease (AD) and may play a pivotal role in the early stages of the disease. In this study, we identified the critical role of miR-4763-3p in AD pathogenesis, focusing on early-stage mild cognitive impairment (AD-MCI). Leveraging fluorescence hybridization, we observed miR-4763-3p upregulation in AD hippocampal tissue, colocalizing with Aβ and Tau. Antagomir-mediated inhibition of miR-4763-3p ameliorated cognitive decline in AD-MCI mice. RNA-seq and functional assays revealed that miR-4763-3p targets ATP11A, and antagomir enhancing inward flipping of the "eat me" phosphatidylserine signal on the surface of neuronal cells, autophagy, and clearance of Aβ/lipofuscin, while reducing neuroinflammation and neuronal apoptosis. Mechanistically, miR-4763-3p modulates the PI3K/AKT/mTOR/Bcl2 pathway, thereby promoting neuronal autophagy and reducing apoptotic crosstalk. These findings underscore miR-4763-3p as a therapeutic target for AD-MCI, offering a novel strategy to enhance neuronal autophagy, alleviate inflammation, and improve cognitive function.

摘要

认知衰退和记忆损伤随后会导致神经元凋亡和突触损伤。微小RNA的异常调控与阿尔茨海默病(AD)的发病机制有关,并且可能在该疾病的早期阶段起关键作用。在本研究中,我们确定了miR-4763-3p在AD发病机制中的关键作用,重点关注早期轻度认知障碍(AD-MCI)。利用荧光杂交技术,我们观察到AD海马组织中miR-4763-3p上调,与淀粉样β蛋白(Aβ)和tau蛋白共定位。反义寡核苷酸介导的miR-4763-3p抑制改善了AD-MCI小鼠的认知衰退。RNA测序和功能分析表明,miR-4763-3p靶向ATP11A,反义寡核苷酸增强神经元细胞表面“吃掉我”的磷脂酰丝氨酸信号的内向翻转、自噬以及Aβ/脂褐素的清除,同时减少神经炎症和神经元凋亡。从机制上讲,miR-4763-3p调节PI3K/AKT/mTOR/Bcl2信号通路,从而促进神经元自噬并减少凋亡串扰。这些发现强调了miR-4763-3p作为AD-MCI治疗靶点的作用,为增强神经元自噬、减轻炎症和改善认知功能提供了一种新策略。

https://cdn.ncbi.nlm.nih.gov/pmc/blobs/7eef/11628338/b577ef1e4e5c/ijbsv20p5999g006.jpg
https://cdn.ncbi.nlm.nih.gov/pmc/blobs/7eef/11628338/f016cc6c9fae/ijbsv20p5999g001.jpg
https://cdn.ncbi.nlm.nih.gov/pmc/blobs/7eef/11628338/b6fddf916667/ijbsv20p5999g002.jpg
https://cdn.ncbi.nlm.nih.gov/pmc/blobs/7eef/11628338/3fe1c9c1be53/ijbsv20p5999g003.jpg
https://cdn.ncbi.nlm.nih.gov/pmc/blobs/7eef/11628338/548aa9961e14/ijbsv20p5999g004.jpg
https://cdn.ncbi.nlm.nih.gov/pmc/blobs/7eef/11628338/8e8a434c54cf/ijbsv20p5999g005.jpg
https://cdn.ncbi.nlm.nih.gov/pmc/blobs/7eef/11628338/b577ef1e4e5c/ijbsv20p5999g006.jpg
https://cdn.ncbi.nlm.nih.gov/pmc/blobs/7eef/11628338/f016cc6c9fae/ijbsv20p5999g001.jpg
https://cdn.ncbi.nlm.nih.gov/pmc/blobs/7eef/11628338/b6fddf916667/ijbsv20p5999g002.jpg
https://cdn.ncbi.nlm.nih.gov/pmc/blobs/7eef/11628338/3fe1c9c1be53/ijbsv20p5999g003.jpg
https://cdn.ncbi.nlm.nih.gov/pmc/blobs/7eef/11628338/548aa9961e14/ijbsv20p5999g004.jpg
https://cdn.ncbi.nlm.nih.gov/pmc/blobs/7eef/11628338/8e8a434c54cf/ijbsv20p5999g005.jpg
https://cdn.ncbi.nlm.nih.gov/pmc/blobs/7eef/11628338/b577ef1e4e5c/ijbsv20p5999g006.jpg

相似文献

1
Inhibition of miR-4763-3p expression activates the PI3K/mTOR/Bcl2 autophagy signaling pathway to ameliorate cognitive decline.抑制miR-4763-3p的表达可激活PI3K/mTOR/Bcl2自噬信号通路,以改善认知功能衰退。
Int J Biol Sci. 2024 Nov 4;20(15):5999-6017. doi: 10.7150/ijbs.103225. eCollection 2024.
2
Alteration of mTOR signaling occurs early in the progression of Alzheimer disease (AD): analysis of brain from subjects with pre-clinical AD, amnestic mild cognitive impairment and late-stage AD.mTOR信号通路的改变在阿尔茨海默病(AD)进展的早期就会出现:对临床前AD、遗忘型轻度认知障碍和晚期AD患者的大脑分析。
J Neurochem. 2015 Jun;133(5):739-49. doi: 10.1111/jnc.13037. Epub 2015 Feb 26.
3
Exploring the molecular mechanisms of MSC-derived exosomes in Alzheimer's disease: Autophagy, insulin and the PI3K/Akt/mTOR signaling pathway.探讨骨髓间充质干细胞来源的外泌体在阿尔茨海默病中的分子机制:自噬、胰岛素和 PI3K/Akt/mTOR 信号通路。
Biomed Pharmacother. 2024 Jul;176:116836. doi: 10.1016/j.biopha.2024.116836. Epub 2024 Jun 7.
4
Bone marrow mesenchymal stem cells modulate miR-202-3p to suppress neuronal apoptosis following spinal cord injury through autophagy activation via the AMPK, MAPK, and PI3K/AKT/mTOR signaling pathway.骨髓间充质干细胞通过激活AMPK、MAPK和PI3K/AKT/mTOR信号通路的自噬来调节miR-202-3p,从而抑制脊髓损伤后的神经元凋亡。
Sci Rep. 2024 Dec 3;14(1):30099. doi: 10.1038/s41598-024-81332-y.
5
MiR-103-3p regulates chondrocyte autophagy, apoptosis, and ECM degradation through the PI3K/Akt/mTOR pathway by targeting CPEB3.微小RNA-103-3p通过靶向CPEB3,经由PI3K/Akt/mTOR信号通路调控软骨细胞的自噬、凋亡及细胞外基质降解。
J Orthop Surg Res. 2025 Mar 29;20(1):324. doi: 10.1186/s13018-025-05719-x.
6
Hsa_circ_0049472 contributed to amyloid-beta peptide-induced neurotoxicity, apoptosis and inflammation via regulating PI3K-AKT signaling pathway by interacting with miR-22-3p/ZNF217 axis.Hsa_circ_0049472 通过与 miR-22-3p/ZNF217 轴相互作用,调节 PI3K-AKT 信号通路,从而促进淀粉样β肽诱导的神经毒性、细胞凋亡和炎症。
Brain Res Bull. 2024 Sep;215:111004. doi: 10.1016/j.brainresbull.2024.111004. Epub 2024 Jun 7.
7
Upregulation of microRNA-196a improves cognitive impairment and alleviates neuronal damage in hippocampus tissues of Alzheimer's disease through downregulating LRIG3 expression.miR-196a 的上调通过下调 LRIG3 表达改善阿尔茨海默病患者认知障碍并减轻海马组织神经元损伤。
J Cell Biochem. 2019 Oct;120(10):17811-17821. doi: 10.1002/jcb.29047. Epub 2019 May 22.
8
Rotating magnetic field improves cognitive and memory impairments in APP/PS1 mice by activating autophagy and inhibiting the PI3K/AKT/mTOR signaling pathway.旋转磁场通过激活自噬和抑制 PI3K/AKT/mTOR 信号通路改善 APP/PS1 小鼠的认知和记忆障碍。
Exp Neurol. 2025 Jan;383:115029. doi: 10.1016/j.expneurol.2024.115029. Epub 2024 Oct 25.
9
Intrahippocampal miR-342-3p inhibition reduces β-amyloid plaques and ameliorates learning and memory in Alzheimer's disease.海马内 miR-342-3p 抑制可减少阿尔茨海默病中的β-淀粉样斑块并改善学习和记忆。
Metab Brain Dis. 2019 Oct;34(5):1355-1363. doi: 10.1007/s11011-019-00438-9. Epub 2019 May 27.
10
Transplantation of miR-193b-3p-Transfected BMSCs Improves Neurological Impairment after Traumatic Brain Injury through S1PR3-Mediated Regulation of the PI3K/AKT/mTOR Signaling Pathway.转染 miR-193b-3p 的骨髓间充质干细胞通过 S1PR3 介导的 PI3K/AKT/mTOR 信号通路调节改善创伤性脑损伤后的神经功能缺损。
Crit Rev Eukaryot Gene Expr. 2024;34(7):1-16. doi: 10.1615/CritRevEukaryotGeneExpr.2024053225.

引用本文的文献

1
Metabolic reprogramming and functional crosstalk within the tumor microenvironment (TME) and A Multi-omics anticancer approach.肿瘤微环境(TME)中的代谢重编程与功能串扰以及多组学抗癌方法。
Med Oncol. 2025 Jul 24;42(9):373. doi: 10.1007/s12032-025-02945-5.
2
Immunometabolism and oxidative stress: roles and therapeutic strategies in cancer and aging.免疫代谢与氧化应激:在癌症和衰老中的作用及治疗策略
NPJ Aging. 2025 Jul 1;11(1):59. doi: 10.1038/s41514-025-00250-z.
3
To reveal the key mechanism of Citri Reticulatae Pericarpium-Reynoutria japonica Houtt in the treatment of liver cancer and its correlation with lipid metabolism: synergetic effect with network pharmacology, molecular docking and bioinformatics.

本文引用的文献

1
Identification of Schizophrenia Susceptibility Loci in the Urban Taiwanese Population.鉴定台湾城市人群中的精神分裂症易感基因座。
Medicina (Kaunas). 2024 Aug 6;60(8):1271. doi: 10.3390/medicina60081271.
2
LINC00606 promotes glioblastoma progression through sponge miR-486-3p and interaction with ATP11B.LINC00606 通过海绵 miR-486-3p 与 ATP11B 相互作用促进胶质母细胞瘤进展。
J Exp Clin Cancer Res. 2024 May 9;43(1):139. doi: 10.1186/s13046-024-03058-z.
3
High CTCF expression mediated by FGD5-AS1/miR-19a-3p axis is associated with immunosuppression and pancreatic cancer progression.
揭示陈皮-虎杖治疗肝癌的关键机制及其与脂质代谢的相关性:基于网络药理学、分子对接和生物信息学的协同效应。
Discov Oncol. 2025 Jun 16;16(1):1124. doi: 10.1007/s12672-025-02708-8.
由FGD5-AS1/miR-19a-3p轴介导的高CTCF表达与免疫抑制和胰腺癌进展相关。
Heliyon. 2023 Nov 24;9(12):e22584. doi: 10.1016/j.heliyon.2023.e22584. eCollection 2023 Dec.
4
BHLHE40, a potential immune therapy target, regulated by FGD5-AS1/miR-15a-5p in pancreatic cancer.BHLHE40 是一个潜在的免疫治疗靶点,受胰腺癌中 FGD5-AS1/miR-15a-5p 的调控。
Sci Rep. 2023 Sep 29;13(1):16400. doi: 10.1038/s41598-023-43577-x.
5
Integrated modeling framework reveals co-regulation of transcription factors, miRNAs and lncRNAs on cardiac developmental dynamics.整合建模框架揭示转录因子、miRNAs 和 lncRNAs 对心脏发育动力学的共同调控。
Stem Cell Res Ther. 2023 Sep 13;14(1):247. doi: 10.1186/s13287-023-03442-0.
6
Unraveling haplotype errors in the DFNA33 locus.解析DFNA33基因座中的单倍型错误。
Front Genet. 2023 Aug 21;14:1214736. doi: 10.3389/fgene.2023.1214736. eCollection 2023.
7
Epigenetic programing of cancer stemness by transcription factors-non-coding RNAs interactions.转录因子与非编码RNA相互作用对癌症干性的表观遗传编程
Semin Cancer Biol. 2023 Jul;92:74-83. doi: 10.1016/j.semcancer.2023.04.005. Epub 2023 Apr 11.
8
Regulation of TREM2 expression by transcription factor YY1 and its protective effect against Alzheimer's disease.转录因子 YY1 对 TREM2 表达的调控及其对阿尔茨海默病的保护作用。
J Biol Chem. 2023 May;299(5):104688. doi: 10.1016/j.jbc.2023.104688. Epub 2023 Apr 11.
9
Pyroptosis in Alzheimer's disease: cell type-specific activation in microglia, astrocytes and neurons.阿尔茨海默病中的细胞焦亡:小胶质细胞、星形胶质细胞和神经元中的细胞类型特异性激活
Acta Neuropathol. 2023 Feb;145(2):175-195. doi: 10.1007/s00401-022-02528-y. Epub 2022 Dec 9.
10
Emerging roles of innate and adaptive immunity in Alzheimer's disease.先天免疫和适应性免疫在阿尔茨海默病中的新作用。
Immunity. 2022 Dec 13;55(12):2236-2254. doi: 10.1016/j.immuni.2022.10.016. Epub 2022 Nov 8.