• 文献检索
  • 文档翻译
  • 深度研究
  • 学术资讯
  • Suppr Zotero 插件Zotero 插件
  • 邀请有礼
  • 套餐&价格
  • 历史记录
应用&插件
Suppr Zotero 插件Zotero 插件浏览器插件Mac 客户端Windows 客户端微信小程序
定价
高级版会员购买积分包购买API积分包
服务
文献检索文档翻译深度研究API 文档MCP 服务
关于我们
关于 Suppr公司介绍联系我们用户协议隐私条款
关注我们

Suppr 超能文献

核心技术专利:CN118964589B侵权必究
粤ICP备2023148730 号-1Suppr @ 2026

文献检索

告别复杂PubMed语法,用中文像聊天一样搜索,搜遍4000万医学文献。AI智能推荐,让科研检索更轻松。

立即免费搜索

文件翻译

保留排版,准确专业,支持PDF/Word/PPT等文件格式,支持 12+语言互译。

免费翻译文档

深度研究

AI帮你快速写综述,25分钟生成高质量综述,智能提取关键信息,辅助科研写作。

立即免费体验

中的Bro-Xre毒素-抗毒素模块:通过破坏代谢诱导持久性细胞逃避四环素应激。

The Bro-Xre toxin-antitoxin modules in : inducing persister cells to escape tetracycline stress by disrupting metabolism.

作者信息

Xiang Wen-Liang, Xiong Jie, Wang Han-Yang, Cai Ting, Shi Pei, Zhao Qiu-Huan, Tang Jie, Cai Yi-Min

机构信息

Food Microbiology Key Laboratory of Sichuan Province, Xihua University, Chengdu, China.

School of Food and Bioengineering, Xihua University, Chengdu, China.

出版信息

Front Microbiol. 2024 Nov 29;15:1505841. doi: 10.3389/fmicb.2024.1505841. eCollection 2024.

DOI:10.3389/fmicb.2024.1505841
PMID:39678910
原文链接:https://pmc.ncbi.nlm.nih.gov/articles/PMC11638225/
Abstract

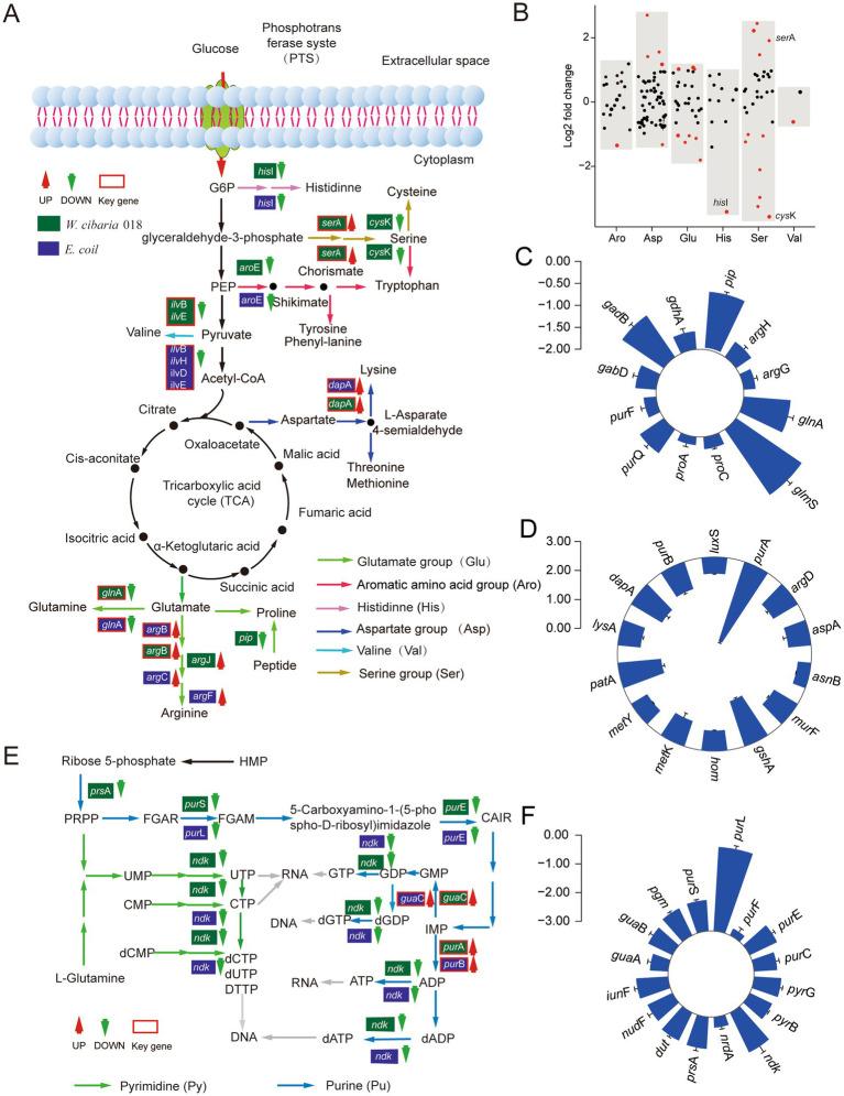
Toxin-antitoxin (TA) modules are important mediators of persister cell formation in response to environmental stresses. However, the mechanisms through which persistence is controlled remain poorly understood. , a novel probiotic, can enter a persistent state upon exposure to tetracycline stress. This study found that the Bro-Xre TA modules of function as typical tetracycline regulators. The Bro-Xre TA modules were activated when exposed to tetracycline stress, and the released toxin Bro acted on various cellular metabolic processes, including energy, amino acid, and nucleotide metabolism. Among them, the genes related to intracellular energy pathways, such as PTS, EMP, HMP, TCA, and oxidative phosphorylation, were downregulated, leading to reduced ATP synthesis and proton motive force. This metabolic disruption resulted in cells adopting a persistent phenotype, characterized by an increase in cell length in . Additionally, the frequency of persister cells increased under tetracycline stress. These results provide a novel perspective for understanding the mechanism by which TA modules induce persistence in probiotics, allowing them to evade antibiotic stress through metabolic disruption.

摘要

毒素 - 抗毒素(TA)模块是响应环境压力时持久细胞形成的重要介质。然而,控制持久性的机制仍知之甚少。一种新型益生菌在暴露于四环素压力下时可进入持久状态。本研究发现,该益生菌的Bro - Xre TA模块作为典型的四环素调节因子发挥作用。当暴露于四环素压力下时,Bro - Xre TA模块被激活,释放的毒素Bro作用于各种细胞代谢过程,包括能量、氨基酸和核苷酸代谢。其中,与细胞内能量途径相关的基因,如磷酸转移酶系统(PTS)、糖酵解途径(EMP)、磷酸戊糖途径(HMP)、三羧酸循环(TCA)和氧化磷酸化,均被下调,导致ATP合成和质子动力势降低。这种代谢紊乱导致细胞呈现持久表型,其特征是该益生菌细胞长度增加。此外,在四环素压力下,持久细胞的频率增加。这些结果为理解TA模块诱导益生菌持久性的机制提供了新的视角,使它们能够通过代谢紊乱逃避抗生素压力。

https://cdn.ncbi.nlm.nih.gov/pmc/blobs/7f02/11638225/ea853e979941/fmicb-15-1505841-g005.jpg
https://cdn.ncbi.nlm.nih.gov/pmc/blobs/7f02/11638225/d11f223fdd68/fmicb-15-1505841-g001.jpg
https://cdn.ncbi.nlm.nih.gov/pmc/blobs/7f02/11638225/22d7e033d399/fmicb-15-1505841-g002.jpg
https://cdn.ncbi.nlm.nih.gov/pmc/blobs/7f02/11638225/aa495bc6e7c4/fmicb-15-1505841-g003.jpg
https://cdn.ncbi.nlm.nih.gov/pmc/blobs/7f02/11638225/0e38d1d2e6a8/fmicb-15-1505841-g004.jpg
https://cdn.ncbi.nlm.nih.gov/pmc/blobs/7f02/11638225/ea853e979941/fmicb-15-1505841-g005.jpg
https://cdn.ncbi.nlm.nih.gov/pmc/blobs/7f02/11638225/d11f223fdd68/fmicb-15-1505841-g001.jpg
https://cdn.ncbi.nlm.nih.gov/pmc/blobs/7f02/11638225/22d7e033d399/fmicb-15-1505841-g002.jpg
https://cdn.ncbi.nlm.nih.gov/pmc/blobs/7f02/11638225/aa495bc6e7c4/fmicb-15-1505841-g003.jpg
https://cdn.ncbi.nlm.nih.gov/pmc/blobs/7f02/11638225/0e38d1d2e6a8/fmicb-15-1505841-g004.jpg
https://cdn.ncbi.nlm.nih.gov/pmc/blobs/7f02/11638225/ea853e979941/fmicb-15-1505841-g005.jpg

相似文献

1
The Bro-Xre toxin-antitoxin modules in : inducing persister cells to escape tetracycline stress by disrupting metabolism.中的Bro-Xre毒素-抗毒素模块:通过破坏代谢诱导持久性细胞逃避四环素应激。
Front Microbiol. 2024 Nov 29;15:1505841. doi: 10.3389/fmicb.2024.1505841. eCollection 2024.
2
PemK's Arg24 is a crucial residue for PemIK toxin-antitoxin system to induce the persistence of against ciprofloxacin stress.PemK的精氨酸24是PemIK毒素-抗毒素系统诱导对环丙沙星应激产生耐受性的关键残基。
Front Microbiol. 2024 May 14;15:1402319. doi: 10.3389/fmicb.2024.1402319. eCollection 2024.
3
HigBA toxin-antitoxin system of Weissella cibaria is involved in response to the bile salt stress.韦氏魏斯氏菌的 HigBA 毒素-抗毒素系统参与应对胆盐应激。
J Sci Food Agric. 2022 Nov;102(14):6749-6756. doi: 10.1002/jsfa.12042. Epub 2022 Jun 15.
4
Reassessing the Role of Type II Toxin-Antitoxin Systems in Formation of Escherichia coli Type II Persister Cells.重新评估 II 型毒素-抗毒素系统在大肠埃希菌 II 型持留细胞形成中的作用。
mBio. 2018 Jun 12;9(3):e00640-18. doi: 10.1128/mBio.00640-18.
5
Role of VapBC4 toxin-antitoxin system of in heat stress adaptation.VapBC4毒素-抗毒素系统在热应激适应中的作用。
mBio. 2024 Dec 11;15(12):e0275324. doi: 10.1128/mbio.02753-24. Epub 2024 Nov 13.
6
Bacterial toxin-antitoxin modules: classification, functions, and association with persistence.细菌毒素-抗毒素模块:分类、功能及其与细菌持留性的关联
Curr Res Microb Sci. 2021 Jul 7;2:100047. doi: 10.1016/j.crmicr.2021.100047. eCollection 2021 Dec.
7
Plausible role of bacterial toxin-antitoxin system in persister cell formation and elimination.细菌毒素-抗毒素系统在持续生存细胞形成和消除中的可能作用。
Mol Oral Microbiol. 2019 Jun;34(3):97-107. doi: 10.1111/omi.12258. Epub 2019 May 2.
8
The RES domain toxins of RES-Xre toxin-antitoxin modules induce cell stasis by degrading NAD+.RES 结构域毒素通过降解 NAD+诱导细胞停滞。
Mol Microbiol. 2019 Jan;111(1):221-236. doi: 10.1111/mmi.14150. Epub 2018 Nov 11.
9
The MqsRA Toxin-Antitoxin System from Xylella fastidiosa Plays a Key Role in Bacterial Fitness, Pathogenicity, and Persister Cell Formation.来自桑氏假单胞菌的MqsRA毒素-抗毒素系统在细菌适应性、致病性和持留菌形成中起关键作用。
Front Microbiol. 2016 Jun 10;7:904. doi: 10.3389/fmicb.2016.00904. eCollection 2016.
10
Isolation of persister cells within the biofilm and relative gene expression analysis of type II toxin/antitoxin system in Pseudomonas aeruginosa isolates in exponential and stationary phases.铜绿假单胞菌指数期和稳定期分离株生物膜内持留菌的分离及II型毒素/抗毒素系统的相关基因表达分析
J Glob Antimicrob Resist. 2022 Mar;28:30-37. doi: 10.1016/j.jgar.2021.11.009. Epub 2021 Dec 15.

本文引用的文献

1
PemK's Arg24 is a crucial residue for PemIK toxin-antitoxin system to induce the persistence of against ciprofloxacin stress.PemK的精氨酸24是PemIK毒素-抗毒素系统诱导对环丙沙星应激产生耐受性的关键残基。
Front Microbiol. 2024 May 14;15:1402319. doi: 10.3389/fmicb.2024.1402319. eCollection 2024.
2
DNA binding reveals hidden interdomain allostery of a MazE antitoxin from Mycobacterium tuberculosis.DNA 结合揭示结核分枝杆菌 MazE 抗毒素隐藏的域间变构作用。
Biochem Biophys Res Commun. 2024 May 28;710:149898. doi: 10.1016/j.bbrc.2024.149898. Epub 2024 Apr 5.
3
Tetracycline inhibits the nitrogen fixation ability of soybean (Glycine max (L.) Merr.) nodules in black soil by altering the root and rhizosphere bacterial communities.
四环素通过改变根和根际细菌群落来抑制黑土中大豆(Glycine max (L.) Merr.)根瘤的固氮能力。
Sci Total Environ. 2024 Jan 15;908:168047. doi: 10.1016/j.scitotenv.2023.168047. Epub 2023 Nov 2.
4
Plasmids Can Shift Bacterial Morphological Response against Antibiotic Stress.质粒可改变细菌对抗生素压力的形态响应。
Adv Sci (Weinh). 2023 Jan;10(2):e2203260. doi: 10.1002/advs.202203260. Epub 2022 Nov 24.
5
The novel type II toxin-antitoxin PacTA modulates Pseudomonas aeruginosa iron homeostasis by obstructing the DNA-binding activity of Fur.新型 II 型毒素-抗毒素 PacTA 通过阻断 Fur 的 DNA 结合活性来调节铜绿假单胞菌的铁稳态。
Nucleic Acids Res. 2022 Oct 14;50(18):10586-10600. doi: 10.1093/nar/gkac867.
6
Antibiotic Resistance in Bacteria-A Review.细菌中的抗生素耐药性——综述
Antibiotics (Basel). 2022 Aug 9;11(8):1079. doi: 10.3390/antibiotics11081079.
7
HigBA toxin-antitoxin system of Weissella cibaria is involved in response to the bile salt stress.韦氏魏斯氏菌的 HigBA 毒素-抗毒素系统参与应对胆盐应激。
J Sci Food Agric. 2022 Nov;102(14):6749-6756. doi: 10.1002/jsfa.12042. Epub 2022 Jun 15.
8
Human daily dietary intakes of antibiotic residues: Dominant sources and health risks.人类日常饮食中抗生素残留的摄入量:主要来源和健康风险。
Environ Res. 2022 Sep;212(Pt C):113387. doi: 10.1016/j.envres.2022.113387. Epub 2022 May 2.
9
Tetracycline residue alters profile of lactic acid bacterial communities and metabolites of ginger pickle during spontaneous fermentation.四环素残留会改变生姜泡菜自然发酵过程中乳酸菌群落和代谢物的特征。
Food Res Int. 2022 May;155:111109. doi: 10.1016/j.foodres.2022.111109. Epub 2022 Mar 7.
10
Bistable Expression of a Toxin-Antitoxin System Located in a Cryptic Prophage of Escherichia coli O157:H7.肠出血性大肠杆菌 O157:H7 隐秘噬菌体中位于毒素-抗毒素系统的双稳态表达。
mBio. 2021 Dec 21;12(6):e0294721. doi: 10.1128/mBio.02947-21. Epub 2021 Nov 30.