• 文献检索
  • 文档翻译
  • 深度研究
  • 学术资讯
  • Suppr Zotero 插件Zotero 插件
  • 邀请有礼
  • 套餐&价格
  • 历史记录
应用&插件
Suppr Zotero 插件Zotero 插件浏览器插件Mac 客户端Windows 客户端微信小程序
定价
高级版会员购买积分包购买API积分包
服务
文献检索文档翻译深度研究API 文档MCP 服务
关于我们
关于 Suppr公司介绍联系我们用户协议隐私条款
关注我们

Suppr 超能文献

核心技术专利:CN118964589B侵权必究
粤ICP备2023148730 号-1Suppr @ 2026

文献检索

告别复杂PubMed语法,用中文像聊天一样搜索,搜遍4000万医学文献。AI智能推荐,让科研检索更轻松。

立即免费搜索

文件翻译

保留排版,准确专业,支持PDF/Word/PPT等文件格式,支持 12+语言互译。

免费翻译文档

深度研究

AI帮你快速写综述,25分钟生成高质量综述,智能提取关键信息,辅助科研写作。

立即免费体验

精氨酸负载的纳米磷酸钙稳定的碘油皮克林乳液增强经动脉栓塞免疫治疗。

Arginine-Loaded Nano-Calcium-Phosphate-Stabilized Lipiodol Pickering Emulsions Potentiates Transarterial Embolization-Immunotherapy.

作者信息

Wang Duo, Zhang Lei, Yang Wei-Hao, Zhang Lin-Zhu, Yu Chao, Qin Juan, Feng Liang-Zhu, Liu Zhuang, Teng Gao-Jun

机构信息

Center of Interventional Radiology and Vascular Surgery, Nurturing Center of Jiangsu Province for State Laboratory of AI Imaging & Interventional Radiology (Southeast University), Department of Radiology, Zhongda Hospital, Medical School, Southeast University, 87 Dingjiaqiao Road, Nanjing, 210009, China.

National Innovation Platform for Integration of Medical Engineering Education (NMEE) (Southeast University), Nanjing, 210009, China.

出版信息

Adv Sci (Weinh). 2025 Feb;12(6):e2410484. doi: 10.1002/advs.202410484. Epub 2024 Dec 16.

DOI:10.1002/advs.202410484
PMID:39680010
原文链接:https://pmc.ncbi.nlm.nih.gov/articles/PMC11809372/
Abstract

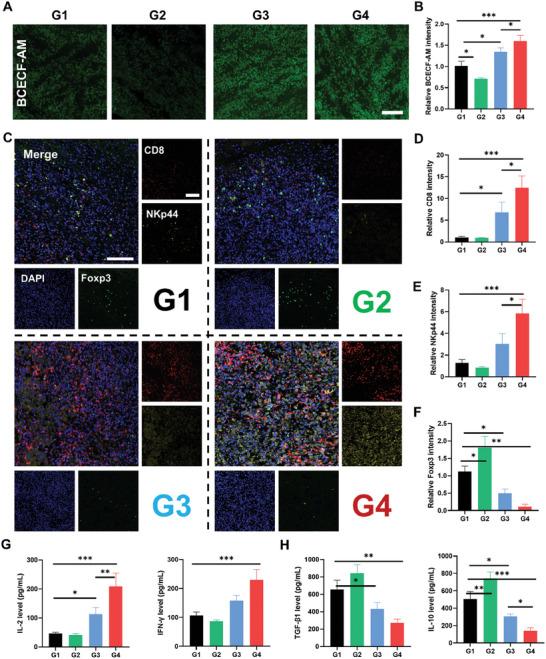
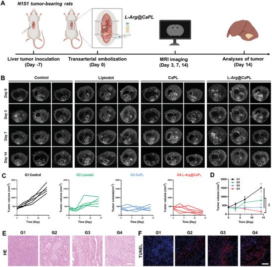
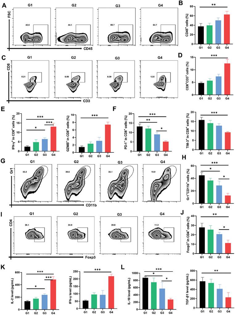
Transarterial chemoembolization (TACE) continues to stand as a primary option for treating unresectable hepatocellular carcinoma (HCC). However, the increased tumor hypoxia and acidification will lead to the immunosuppressive tumor microenvironment (TME) featuring exhausted T cells, limiting the effectiveness of subsequent therapies following TACE. Herein, a stable water-in-oil lipiodol Pickering emulsion by employing calcium phosphate nanoparticles (CaP NPs) as stabilizers is developed and used to encapsulate L-arginine (L-Arg), which is known for its ability to modulate T-cell metabolism. The obtained L-Arg-loaded CaP-stabilized lipiodol Pickering emulsion (L-Arg@CaPL) with great emulsion stability can not only neutralize the tumor acidity via reaction of CaP NPs with protons but also enable the release of L-Arg, thereby synergistically promoting the reinvigoration of exhausted CD8 T cells and effectively reversing tumor immunosuppression. As a result, TACE therapy with L-Arg@CaPL shows greatly improved therapeutic responses as demonstrated in an orthotopic liver tumor model in rats. This study highlights an effective yet simple nanoparticle-stabilized Pickering emulsion strategy to promote TACE therapy via modulation of the immunosuppressive TME, presenting great potential for clinical translation.

摘要

经动脉化疗栓塞术(TACE)仍然是治疗不可切除肝细胞癌(HCC)的主要选择。然而,肿瘤缺氧和酸化加剧会导致以T细胞耗竭为特征的免疫抑制肿瘤微环境(TME),限制了TACE术后后续治疗的效果。在此,通过使用磷酸钙纳米颗粒(CaP NPs)作为稳定剂,开发了一种稳定的油包水型碘油Pickering乳液,并用于包裹L-精氨酸(L-Arg),L-Arg以其调节T细胞代谢的能力而闻名。所获得的具有良好乳液稳定性的负载L-Arg的CaP稳定碘油Pickering乳液(L-Arg@CaPL)不仅可以通过CaP NPs与质子的反应中和肿瘤酸度,还能使L-Arg释放,从而协同促进耗竭的CD8 T细胞恢复活力,并有效逆转肿瘤免疫抑制。结果,在大鼠原位肝肿瘤模型中,L-Arg@CaPL联合TACE治疗显示出显著改善的治疗反应。本研究突出了一种有效且简单的纳米颗粒稳定的Pickering乳液策略,通过调节免疫抑制性TME来促进TACE治疗,具有很大的临床转化潜力。

https://cdn.ncbi.nlm.nih.gov/pmc/blobs/abf7/11809372/0bf526411f87/ADVS-12-2410484-g007.jpg
https://cdn.ncbi.nlm.nih.gov/pmc/blobs/abf7/11809372/82ad055f1cdd/ADVS-12-2410484-g006.jpg
https://cdn.ncbi.nlm.nih.gov/pmc/blobs/abf7/11809372/c64a1ffb2a32/ADVS-12-2410484-g004.jpg
https://cdn.ncbi.nlm.nih.gov/pmc/blobs/abf7/11809372/b43654023691/ADVS-12-2410484-g001.jpg
https://cdn.ncbi.nlm.nih.gov/pmc/blobs/abf7/11809372/96708fcd60e8/ADVS-12-2410484-g002.jpg
https://cdn.ncbi.nlm.nih.gov/pmc/blobs/abf7/11809372/edc59dc11df4/ADVS-12-2410484-g005.jpg
https://cdn.ncbi.nlm.nih.gov/pmc/blobs/abf7/11809372/038cee19741b/ADVS-12-2410484-g008.jpg
https://cdn.ncbi.nlm.nih.gov/pmc/blobs/abf7/11809372/0bf526411f87/ADVS-12-2410484-g007.jpg
https://cdn.ncbi.nlm.nih.gov/pmc/blobs/abf7/11809372/82ad055f1cdd/ADVS-12-2410484-g006.jpg
https://cdn.ncbi.nlm.nih.gov/pmc/blobs/abf7/11809372/c64a1ffb2a32/ADVS-12-2410484-g004.jpg
https://cdn.ncbi.nlm.nih.gov/pmc/blobs/abf7/11809372/b43654023691/ADVS-12-2410484-g001.jpg
https://cdn.ncbi.nlm.nih.gov/pmc/blobs/abf7/11809372/96708fcd60e8/ADVS-12-2410484-g002.jpg
https://cdn.ncbi.nlm.nih.gov/pmc/blobs/abf7/11809372/edc59dc11df4/ADVS-12-2410484-g005.jpg
https://cdn.ncbi.nlm.nih.gov/pmc/blobs/abf7/11809372/038cee19741b/ADVS-12-2410484-g008.jpg
https://cdn.ncbi.nlm.nih.gov/pmc/blobs/abf7/11809372/0bf526411f87/ADVS-12-2410484-g007.jpg

相似文献

1
Arginine-Loaded Nano-Calcium-Phosphate-Stabilized Lipiodol Pickering Emulsions Potentiates Transarterial Embolization-Immunotherapy.精氨酸负载的纳米磷酸钙稳定的碘油皮克林乳液增强经动脉栓塞免疫治疗。
Adv Sci (Weinh). 2025 Feb;12(6):e2410484. doi: 10.1002/advs.202410484. Epub 2024 Dec 16.
2
Pickering emulsion with tumor vascular destruction and microenvironment modulation for transarterial embolization therapy.具有肿瘤血管破坏和微环境调节功能的皮克林乳液用于经动脉栓塞治疗
Biomaterials. 2025 May;316:123018. doi: 10.1016/j.biomaterials.2024.123018. Epub 2024 Dec 18.
3
Biodegradable Pickering emulsions of Lipiodol for liver trans-arterial chemo-embolization.可生物降解的 Lipiodol Pickering 乳液用于肝动脉化疗栓塞。
Acta Biomater. 2019 Mar 15;87:177-186. doi: 10.1016/j.actbio.2019.01.054. Epub 2019 Jan 30.
4
Autophagy-Targeted Calcium Phosphate Nanoparticles Enable Transarterial Chemoembolization for Enhanced Cancer Therapy.自噬靶向磷酸钙纳米颗粒实现经动脉化疗栓塞增强癌症治疗。
ACS Appl Mater Interfaces. 2023 Mar 8;15(9):11431-11443. doi: 10.1021/acsami.2c18267. Epub 2023 Feb 27.
5
A Lipiodol Pickering Emulsion Stabilized by Iron-Doped Carbon Nanozymes for Liver Transarterial Chemoembolization.一种由铁掺杂碳纳米酶稳定的碘油皮克林乳液用于肝动脉化疗栓塞术
Adv Sci (Weinh). 2025 Feb;12(5):e2410873. doi: 10.1002/advs.202410873. Epub 2024 Dec 10.
6
Self-fueling ferroptosis-inducing microreactors based on pH-responsive Lipiodol Pickering emulsions enable transarterial ferro-embolization therapy.基于pH响应性碘油皮克林乳液的自供能铁死亡诱导微反应器实现经动脉铁栓塞治疗。
Natl Sci Rev. 2023 Sep 29;11(1):nwad257. doi: 10.1093/nsr/nwad257. eCollection 2024 Jan.
7
Improved stability of lipiodol-drug emulsion for transarterial chemoembolisation of hepatocellular carcinoma results in improved pharmacokinetic profile: Proof of concept using idarubicin.载药微球经动脉化疗栓塞治疗肝癌的稳定性提高导致药代动力学特征改善:伊达比星的概念验证
Eur Radiol. 2016 Feb;26(2):601-9. doi: 10.1007/s00330-015-3855-4. Epub 2015 Jun 11.
8
Idarubicin-loaded biodegradable microspheres enhance sensitivity to anti-PD1 immunotherapy in transcatheter arterial chemoembolization of hepatocellular carcinoma.载有伊达比星的可生物降解微球增强了肝细胞癌经动脉化疗栓塞术中对抗PD1免疫疗法的敏感性。
Acta Biomater. 2023 Feb;157:337-351. doi: 10.1016/j.actbio.2022.12.004. Epub 2022 Dec 10.
9
Sustained release hypoxia-activated prodrug-loaded BSA nanoparticles enhance transarterial chemoembolization against hepatocellular carcinoma.载持续释放乏氧激活前药的 BSA 纳米粒增强经肝动脉化疗栓塞治疗肝细胞癌
J Control Release. 2024 Aug;372:155-167. doi: 10.1016/j.jconrel.2024.06.026. Epub 2024 Jun 18.
10
Pickering-Emulsion for Liver Trans-Arterial Chemo-Embolization with Oxaliplatin.用于奥沙利铂肝动脉化疗栓塞的Pickering乳液。
Cardiovasc Intervent Radiol. 2018 May;41(5):781-788. doi: 10.1007/s00270-018-1899-y. Epub 2018 Feb 21.

引用本文的文献

1
Metabolic modulation-driven self-reinforcing pyroptosis-STING nanoadjuvant for potentiated metalloimmunotherapy.用于增强金属免疫疗法的代谢调节驱动的自我强化焦亡-STING纳米佐剂
Bioact Mater. 2025 Jul 30;53:641-655. doi: 10.1016/j.bioactmat.2025.07.040. eCollection 2025 Nov.
2
Emerging Applications of Pickering Emulsions in Pharmaceutical Formulations: A Comprehensive Review.皮克林乳液在药物制剂中的新兴应用:综述
Int J Nanomedicine. 2025 May 7;20:5923-5947. doi: 10.2147/IJN.S514928. eCollection 2025.
3
Bimetallic Ca/Zn Nanoagonist Remould the Immunosuppressive Hepatocellular Carcinoma Microenvironment Following Incomplete Microwave Ablation via Pyroptosis and the STING Signaling Pathway.

本文引用的文献

1
Antimony Component Schottky Nanoheterojunctions as Ultrasound-Heightened Pyroptosis Initiators for Sonocatalytic Immunotherapy.锑基肖特基纳米异质结作为用于声催化免疫治疗的超声增强细胞焦亡启动剂
Angew Chem Int Ed Engl. 2025 Jan 21;64(4):e202416426. doi: 10.1002/anie.202416426. Epub 2024 Nov 7.
2
T cell dysfunction and therapeutic intervention in cancer.T 细胞功能障碍与癌症的治疗干预。
Nat Immunol. 2024 Aug;25(8):1344-1354. doi: 10.1038/s41590-024-01896-9. Epub 2024 Jul 18.
3
Immune checkpoint inhibitors and anti-vascular endothelial growth factor antibody/tyrosine kinase inhibitors with or without transarterial chemoembolization as first-line treatment for advanced hepatocellular carcinoma (CHANCE2201): a target trial emulation study.
双金属钙/锌纳米激动剂通过焦亡和STING信号通路重塑不完全微波消融后免疫抑制性肝细胞癌微环境。
Adv Sci (Weinh). 2025 Jun;12(23):e2500670. doi: 10.1002/advs.202500670. Epub 2025 Apr 30.
免疫检查点抑制剂和抗血管内皮生长因子抗体/酪氨酸激酶抑制剂联合或不联合经动脉化疗栓塞作为晚期肝细胞癌一线治疗方案(CHANCE2201):一项目标试验模拟研究
EClinicalMedicine. 2024 May 6;72:102622. doi: 10.1016/j.eclinm.2024.102622. eCollection 2024 Jun.
4
Lithium carbonate revitalizes tumor-reactive CD8 T cells by shunting lactic acid into mitochondria.碳酸锂通过将乳酸分流到线粒体中来激活肿瘤反应性 CD8 T 细胞。
Nat Immunol. 2024 Mar;25(3):552-561. doi: 10.1038/s41590-023-01738-0. Epub 2024 Jan 23.
5
Cancer statistics, 2024.2024年癌症统计数据。
CA Cancer J Clin. 2024 Jan-Feb;74(1):12-49. doi: 10.3322/caac.21820. Epub 2024 Jan 17.
6
Self-fueling ferroptosis-inducing microreactors based on pH-responsive Lipiodol Pickering emulsions enable transarterial ferro-embolization therapy.基于pH响应性碘油皮克林乳液的自供能铁死亡诱导微反应器实现经动脉铁栓塞治疗。
Natl Sci Rev. 2023 Sep 29;11(1):nwad257. doi: 10.1093/nsr/nwad257. eCollection 2024 Jan.
7
Liquid metal microspheres with an eddy-thermal effect for magnetic hyperthermia-enhanced cancer embolization-immunotherapy.具有涡流-热效应的液态金属微球用于磁热疗增强的癌症栓塞-免疫治疗。
Sci Bull (Beijing). 2023 Aug 30;68(16):1772-1783. doi: 10.1016/j.scib.2023.07.025. Epub 2023 Jul 19.
8
Real-world efficacy and safety of TACE plus camrelizumab and apatinib in patients with HCC (CHANCE2211): a propensity score matching study.TACE 联合卡瑞利珠单抗和阿帕替尼治疗 HCC(CHANCE2211)的真实世界疗效和安全性:一项倾向评分匹配研究。
Eur Radiol. 2023 Dec;33(12):8669-8681. doi: 10.1007/s00330-023-09754-2. Epub 2023 Jun 27.
9
TACE-HAIC combined with targeted therapy and immunotherapy versus TACE alone for hepatocellular carcinoma with portal vein tumour thrombus: a propensity score matching study.TACE-HAIC 联合靶向治疗和免疫治疗与单纯 TACE 治疗伴门静脉癌栓的肝细胞癌:一项倾向评分匹配研究。
Int J Surg. 2023 May 1;109(5):1222-1230. doi: 10.1097/JS9.0000000000000256.
10
Highly tough and elastic microspheric gel for transarterial catheter embolization in treatment of liver metastasis tumor.用于经动脉导管栓塞治疗肝转移瘤的高韧性弹性微球凝胶
Regen Biomater. 2023 Mar 21;10:rbad026. doi: 10.1093/rb/rbad026. eCollection 2023.