• 文献检索
  • 文档翻译
  • 深度研究
  • 学术资讯
  • Suppr Zotero 插件Zotero 插件
  • 邀请有礼
  • 套餐&价格
  • 历史记录
应用&插件
Suppr Zotero 插件Zotero 插件浏览器插件Mac 客户端Windows 客户端微信小程序
定价
高级版会员购买积分包购买API积分包
服务
文献检索文档翻译深度研究API 文档MCP 服务
关于我们
关于 Suppr公司介绍联系我们用户协议隐私条款
关注我们

Suppr 超能文献

核心技术专利:CN118964589B侵权必究
粤ICP备2023148730 号-1Suppr @ 2026

文献检索

告别复杂PubMed语法,用中文像聊天一样搜索,搜遍4000万医学文献。AI智能推荐,让科研检索更轻松。

立即免费搜索

文件翻译

保留排版,准确专业,支持PDF/Word/PPT等文件格式,支持 12+语言互译。

免费翻译文档

深度研究

AI帮你快速写综述,25分钟生成高质量综述,智能提取关键信息,辅助科研写作。

立即免费体验

广西左江流域壮族酸粥细菌和真菌菌群与氨基酸组成的相关性

Correlations Between the Bacterial and Fungal Flora and Amino Acid Composition of the Zhuangzu Acid Congee Produced Around the Zuojiang River Basin, Guangxi.

作者信息

Huang Ao, Zhang Qin-Ren, Xiao De-Qiang, Xu Wei-Sheng, Bi Zu-Lian, Deng Xiu-Die, Huang Xiu-Lian, Song Jia-Le, Li Quan-Yang

机构信息

School of Management, Xiangsihu College of Guangxi Minzu University, Nanning 530225, China.

College of Light Industry and Food Engineering, Guangxi University, Nanning 530004, China.

出版信息

Foods. 2024 Nov 22;13(23):3736. doi: 10.3390/foods13233736.

DOI:10.3390/foods13233736
PMID:39682808
原文链接:https://pmc.ncbi.nlm.nih.gov/articles/PMC11640507/
Abstract

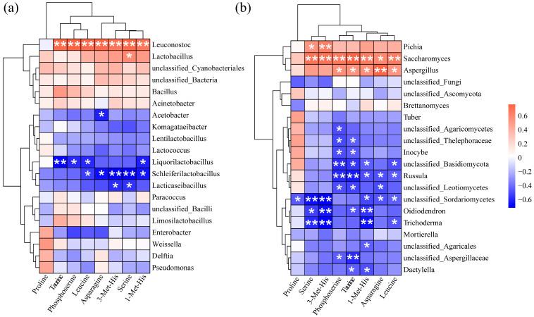
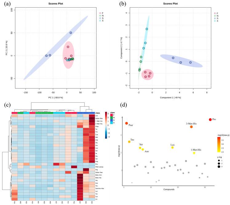
In this study, the bacterial, fungal, and amino acid compositions of the Zhuangzu acid congee (ZAC) along the Zuojiang River of Guangxi were analyzed. A total of 14 samples of ZAC were collected in four regions: Fusui (F), Ningming (N), Xiashi (X), and Suxu (S). The predominant bacterial phyla of the four groups were Firmicutes and Proteobacteria. The dominant bacterial genera were , , , and . The fungal alpha diversity in Group S was significantly lower than that in Groups F, X, and N. PCoA clearly distinguished Group S from Groups F, X, and N. The dominant fungal phylum in Group S was Ascomycota (89.12%), whereas those in Groups F, X, and N were Basidiomycota (38.07%), Ascomycota (30.65%), and Fungi (17.39%). The dominant fungal genera in Group S were (42.36%) and (31.66%), whereas those in Groups F, X, and N were (17.23%) and (13.34%). The proportions of the six flavor amino acids were relatively high, and all four groups of samples were above 30.00%. PLS-DA of amino acids demonstrated that all four groups of samples could be significantly distinguished. Additionally, the concentrations of taurine, serine, leucine, phosphoserine, asparagine, 1-methylhistidine, and 3-methylhistidine in Group S were significantly greater than those in Groups F, X, and N. Correlation analysis revealed that 6 bacterial and 15 fungal genera were significantly correlated with amino acids, particularly and among bacteria, as well as and among fungi. In conclusion, compared with the disparity in the bacterial community, the disparity in the fungal community was more strongly correlated with the amino acid composition of ZAC. This result indicated that the difference in the fungal community might cause the variation in the amino acid composition of ZAC.

摘要

本研究分析了广西左江流域壮族酸粥(ZAC)的细菌、真菌和氨基酸组成。在扶绥(F)、宁明(N)、下石(X)和苏圩(S)四个地区共采集了14份ZAC样本。四组样本中主要的细菌门为厚壁菌门和变形菌门。主要的细菌属为 、 、 和 。S组的真菌α多样性显著低于F组、X组和N组。主坐标分析(PCoA)清晰地将S组与F组、X组和N组区分开来。S组中主要的真菌门为子囊菌门(89.12%),而F组、X组和N组中主要的真菌门为担子菌门(38.07%)、子囊菌门(30.65%)和真菌(17.39%)。S组中主要的真菌属为 (42.36%)和 (31.66%),而F组、X组和N组中主要的真菌属为 (17.23%)和 (13.34%)。六种呈味氨基酸的比例相对较高,四组样本均高于30.00%。氨基酸的偏最小二乘判别分析(PLS-DA)表明,四组样本均可显著区分。此外,S组中牛磺酸、丝氨酸、亮氨酸、磷酸丝氨酸、天冬酰胺、1-甲基组氨酸和3-甲基组氨酸的浓度显著高于F组、X组和N组。相关性分析表明,6个细菌属和15个真菌属与氨基酸显著相关,尤其是细菌中的 和 ,以及真菌中的 和 。总之,与细菌群落的差异相比,真菌群落的差异与ZAC的氨基酸组成相关性更强。这一结果表明,真菌群落的差异可能导致ZAC氨基酸组成的变化。

https://cdn.ncbi.nlm.nih.gov/pmc/blobs/5b2a/11640507/25354408d37b/foods-13-03736-g007.jpg
https://cdn.ncbi.nlm.nih.gov/pmc/blobs/5b2a/11640507/754490fd735b/foods-13-03736-g001.jpg
https://cdn.ncbi.nlm.nih.gov/pmc/blobs/5b2a/11640507/5f630959aaa7/foods-13-03736-g002.jpg
https://cdn.ncbi.nlm.nih.gov/pmc/blobs/5b2a/11640507/441d16f73460/foods-13-03736-g003.jpg
https://cdn.ncbi.nlm.nih.gov/pmc/blobs/5b2a/11640507/58c7c1c99963/foods-13-03736-g004.jpg
https://cdn.ncbi.nlm.nih.gov/pmc/blobs/5b2a/11640507/597dc52bffd3/foods-13-03736-g005.jpg
https://cdn.ncbi.nlm.nih.gov/pmc/blobs/5b2a/11640507/6b96dc2166d2/foods-13-03736-g006.jpg
https://cdn.ncbi.nlm.nih.gov/pmc/blobs/5b2a/11640507/25354408d37b/foods-13-03736-g007.jpg
https://cdn.ncbi.nlm.nih.gov/pmc/blobs/5b2a/11640507/754490fd735b/foods-13-03736-g001.jpg
https://cdn.ncbi.nlm.nih.gov/pmc/blobs/5b2a/11640507/5f630959aaa7/foods-13-03736-g002.jpg
https://cdn.ncbi.nlm.nih.gov/pmc/blobs/5b2a/11640507/441d16f73460/foods-13-03736-g003.jpg
https://cdn.ncbi.nlm.nih.gov/pmc/blobs/5b2a/11640507/58c7c1c99963/foods-13-03736-g004.jpg
https://cdn.ncbi.nlm.nih.gov/pmc/blobs/5b2a/11640507/597dc52bffd3/foods-13-03736-g005.jpg
https://cdn.ncbi.nlm.nih.gov/pmc/blobs/5b2a/11640507/6b96dc2166d2/foods-13-03736-g006.jpg
https://cdn.ncbi.nlm.nih.gov/pmc/blobs/5b2a/11640507/25354408d37b/foods-13-03736-g007.jpg

相似文献

1
Correlations Between the Bacterial and Fungal Flora and Amino Acid Composition of the Zhuangzu Acid Congee Produced Around the Zuojiang River Basin, Guangxi.广西左江流域壮族酸粥细菌和真菌菌群与氨基酸组成的相关性
Foods. 2024 Nov 22;13(23):3736. doi: 10.3390/foods13233736.
2
Microbial community in Chinese traditional fermented acid rice soup (rice-acid) and its correlations with key organic acids and volatile compounds.中国传统发酵酸米汤(米酒)中的微生物群落及其与关键有机酸和挥发性化合物的相关性。
Food Res Int. 2020 Nov;137:109672. doi: 10.1016/j.foodres.2020.109672. Epub 2020 Sep 17.
3
[Soil microorganisms and physicochemical properties in marshlands along the Yangtze River basin at different types of land use and their effects on distribution of snails].[长江流域不同土地利用类型沼泽地土壤微生物及理化性质及其对钉螺分布的影响]
Zhongguo Xue Xi Chong Bing Fang Zhi Za Zhi. 2024 May 27;36(2):148-153. doi: 10.16250/j.32.1374.2023195.
4
Analysis of microbial community diversity of muscadine grape skins.分析麝香葡萄果皮中的微生物群落多样性。
Food Res Int. 2021 Jul;145:110417. doi: 10.1016/j.foodres.2021.110417. Epub 2021 May 19.
5
High-throughput sequencing for the detection of the bacterial and fungal diversity in Mongolian naturally fermented cow's milk in Russia.俄罗斯用于检测蒙古天然发酵牛奶中细菌和真菌多样性的高通量测序
BMC Microbiol. 2015 Feb 22;15:45. doi: 10.1186/s12866-015-0385-9.
6
The Relationship between Microbial Community Succession and Flavor Formation during the Natural Fermentation of Hongqu sufu.红曲腐乳自然发酵过程中微生物群落演替与风味形成的关系
Foods. 2023 Jul 23;12(14):2800. doi: 10.3390/foods12142800.
7
Comparison of microbial communities and physiochemical characteristics of two traditionally fermented vegetables.两种传统发酵蔬菜的微生物群落和理化特性比较。
Food Res Int. 2020 Feb;128:108755. doi: 10.1016/j.foodres.2019.108755. Epub 2019 Oct 31.
8
Bacterial and fungal communities and their predictive functional profiles in kinema, a naturally fermented soybean food of India, Nepal and Bhutan.印度、尼泊尔和不丹的天然发酵大豆食品—— Kinema 中的细菌和真菌群落及其预测功能特征。
Food Res Int. 2021 Feb;140:110055. doi: 10.1016/j.foodres.2020.110055. Epub 2020 Dec 24.
9
Quality analysis and function prediction of soil microbial communities of in two indigenous-origins.两个原生地土壤微生物群落的质量分析与功能预测
Front Microbiol. 2024 May 31;15:1410501. doi: 10.3389/fmicb.2024.1410501. eCollection 2024.
10
Deep insights into fungal diversity in traditional Chinese sour soup by Illumina MiSeq sequencing.通过Illumina MiSeq测序深入洞察中国传统酸汤中的真菌多样性。
Food Res Int. 2020 Nov;137:109439. doi: 10.1016/j.foodres.2020.109439. Epub 2020 Jun 15.

本文引用的文献

1
Neurospora intermedia from a traditional fermented food enables waste-to-food conversion.从中性红曲菌发酵食品中分离出的中间型弯颈霉可实现废物到食物的转化。
Nat Microbiol. 2024 Oct;9(10):2666-2683. doi: 10.1038/s41564-024-01799-3. Epub 2024 Aug 29.
2
MetaboAnalyst 6.0: towards a unified platform for metabolomics data processing, analysis and interpretation.MetaboAnalyst 6.0:迈向代谢组学数据处理、分析和解释的统一平台。
Nucleic Acids Res. 2024 Jul 5;52(W1):W398-W406. doi: 10.1093/nar/gkae253.
3
Fermented foods and gastrointestinal health: underlying mechanisms.
发酵食品与胃肠道健康:潜在机制。
Nat Rev Gastroenterol Hepatol. 2024 Apr;21(4):248-266. doi: 10.1038/s41575-023-00869-x. Epub 2023 Dec 11.
4
Proline uptake promotes activation of lymphoid tissue inducer cells to maintain gut homeostasis.脯氨酸摄取促进淋巴细胞组织诱导细胞的激活,以维持肠道内稳态。
Nat Metab. 2023 Nov;5(11):1953-1968. doi: 10.1038/s42255-023-00908-6. Epub 2023 Oct 19.
5
Taurine deficiency as a driver of aging.牛磺酸缺乏是衰老的驱动因素。
Science. 2023 Jun 9;380(6649):eabn9257. doi: 10.1126/science.abn9257.
6
Lysine catabolism reprograms tumour immunity through histone crotonylation.赖氨酸分解代谢通过组蛋白巴豆酰化重新编程肿瘤免疫。
Nature. 2023 May;617(7962):818-826. doi: 10.1038/s41586-023-06061-0. Epub 2023 May 17.
7
Insulin-regulated serine and lipid metabolism drive peripheral neuropathy.胰岛素调节的丝氨酸和脂质代谢驱动周围神经病。
Nature. 2023 Feb;614(7946):118-124. doi: 10.1038/s41586-022-05637-6. Epub 2023 Jan 25.
8
Branched-chain amino acids in cardiovascular disease.支链氨基酸与心血管疾病。
Nat Rev Cardiol. 2023 Feb;20(2):77-89. doi: 10.1038/s41569-022-00760-3. Epub 2022 Sep 5.
9
Functional Characteristics of Lactic Acid Bacteria In Vitro Isolated from Spontaneously Fermented Sour Porridge with Broomcorn Millet in Northwestern Shanxi Province of China.从中国山西省西北部自然发酵的黍米酸粥中分离出的乳酸菌的体外功能特性
Foods. 2022 Aug 6;11(15):2353. doi: 10.3390/foods11152353.
10
Analysis of Sour Porridge Microbiota and Improvement of Cooking Quality Pure Culture Fermentation Using Strain SZ02.酸粥微生物群分析及烹饪品质改善——利用菌株SZ02进行纯培养发酵
Front Microbiol. 2021 Aug 26;12:712189. doi: 10.3389/fmicb.2021.712189. eCollection 2021.