• 文献检索
  • 文档翻译
  • 深度研究
  • 学术资讯
  • Suppr Zotero 插件Zotero 插件
  • 邀请有礼
  • 套餐&价格
  • 历史记录
应用&插件
Suppr Zotero 插件Zotero 插件浏览器插件Mac 客户端Windows 客户端微信小程序
定价
高级版会员购买积分包购买API积分包
服务
文献检索文档翻译深度研究API 文档MCP 服务
关于我们
关于 Suppr公司介绍联系我们用户协议隐私条款
关注我们

Suppr 超能文献

核心技术专利:CN118964589B侵权必究
粤ICP备2023148730 号-1Suppr @ 2026

文献检索

告别复杂PubMed语法,用中文像聊天一样搜索,搜遍4000万医学文献。AI智能推荐,让科研检索更轻松。

立即免费搜索

文件翻译

保留排版,准确专业,支持PDF/Word/PPT等文件格式,支持 12+语言互译。

免费翻译文档

深度研究

AI帮你快速写综述,25分钟生成高质量综述,智能提取关键信息,辅助科研写作。

立即免费体验

确定与乳腺癌预后和免疫微环境相关的新的二硫化物诱导细胞程序性坏死相关长链非编码RNA特征。

Determining new disulfidptosis-associated lncRNA signatures pertinent to breast cancer prognosis and immunological microenvironment.

作者信息

Zheng Yifan, Lin Yufeng, Zhang Yongcheng, Liu Shangjie, Yang Yongxia, Huang Wenbin

机构信息

Department of Breast Care Surgery, The First Affiliated Hospital of Guangdong Pharmaceutical University, Guangzhou, China.

College of Medical Information Engineering, Guangdong Pharmaceutical University, Guangzhou, China.

出版信息

Transl Cancer Res. 2024 Nov 30;13(11):5815-5829. doi: 10.21037/tcr-24-513. Epub 2024 Nov 21.

DOI:10.21037/tcr-24-513
PMID:39697752
原文链接:https://pmc.ncbi.nlm.nih.gov/articles/PMC11651735/
Abstract

BACKGROUND

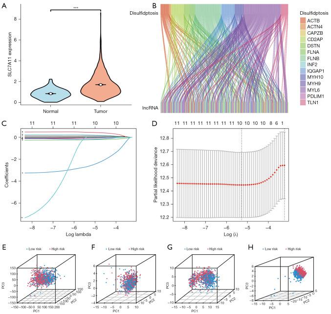
Disulfidptosis is a novel form of cell death triggered by disulfide stress that may have important implications for breast cancer (BC) pathogenesis. Nevertheless, studies identifying disulfidptosis-associated long non-coding RNAs (lncRNAs) in BC have not been reported. This study aimed to investigate the prognostic potential of disulfidptosis-related lncRNAs in BC.

METHODS

RNA-sequencing data and clinical information of BC patients were obtained from The Cancer Genome Atlas (TCGA) database. The lncRNAs associated with disulfidptosis were identified through co-expression analysis. Subsequently, a risk signature consisting of 10 lncRNAs was constructed using univariate Cox and least absolute shrinkage and selection operator (LASSO) analyses, and its predictive power was validated.

RESULTS

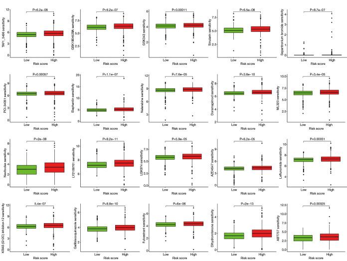
The risk signature was found to be an independent prognostic factor for BC patients. Notably, the two subgroups defined by the risk signature exhibited different mutant gene profiles, and risk scores were significantly correlated with tumor mutation burden (TMB). Additionally, single-sample gene set enrichment analysis (ssGSEA) and immune checkpoint analyses indicated that the predicted trait was significantly associated with the immune status of BC patients. Furthermore, 55 potential anticancer drugs were identified that were associated with the signature.

CONCLUSIONS

In this study, we successfully developed a prognostic model based on disulfidptosis-related lncRNAs, which enhances the accuracy of predicting the prognosis of BC patients. This model also offers a potential target and theoretical foundation for BC treatment, laying a robust groundwork for future research on the functional roles of disulfidptosis-associated lncRNAs in BC.

摘要

背景

二硫化物诱导的细胞焦亡是一种由二硫键应激引发的新型细胞死亡形式,可能对乳腺癌(BC)的发病机制具有重要意义。然而,尚未有研究报道在BC中鉴定与二硫化物诱导的细胞焦亡相关的长链非编码RNA(lncRNA)。本研究旨在探讨BC中与二硫化物诱导的细胞焦亡相关lncRNA的预后潜力。

方法

从癌症基因组图谱(TCGA)数据库中获取BC患者的RNA测序数据和临床信息。通过共表达分析鉴定与二硫化物诱导的细胞焦亡相关的lncRNA。随后,使用单变量Cox分析和最小绝对收缩和选择算子(LASSO)分析构建了一个由10个lncRNA组成的风险特征,并验证了其预测能力。

结果

发现该风险特征是BC患者的独立预后因素。值得注意的是,由该风险特征定义的两个亚组表现出不同的突变基因谱,并且风险评分与肿瘤突变负荷(TMB)显著相关。此外,单样本基因集富集分析(ssGSEA)和免疫检查点分析表明,预测特征与BC患者的免疫状态显著相关。此外,还鉴定出55种与该特征相关的潜在抗癌药物。

结论

在本研究中,我们成功开发了一种基于二硫化物诱导的细胞焦亡相关lncRNA的预后模型,提高了预测BC患者预后的准确性。该模型还为BC治疗提供了潜在靶点和理论基础,为未来研究二硫化物诱导的细胞焦亡相关lncRNA在BC中的功能作用奠定了坚实基础。

https://cdn.ncbi.nlm.nih.gov/pmc/blobs/b696/11651735/19d52a89b510/tcr-13-11-5815-f10.jpg
https://cdn.ncbi.nlm.nih.gov/pmc/blobs/b696/11651735/a7615549a9e0/tcr-13-11-5815-f1.jpg
https://cdn.ncbi.nlm.nih.gov/pmc/blobs/b696/11651735/1506543efe38/tcr-13-11-5815-f2.jpg
https://cdn.ncbi.nlm.nih.gov/pmc/blobs/b696/11651735/9cd52eb40f47/tcr-13-11-5815-f3.jpg
https://cdn.ncbi.nlm.nih.gov/pmc/blobs/b696/11651735/529f388f845b/tcr-13-11-5815-f4.jpg
https://cdn.ncbi.nlm.nih.gov/pmc/blobs/b696/11651735/8a46113296cd/tcr-13-11-5815-f5.jpg
https://cdn.ncbi.nlm.nih.gov/pmc/blobs/b696/11651735/5694f0bea8e7/tcr-13-11-5815-f6.jpg
https://cdn.ncbi.nlm.nih.gov/pmc/blobs/b696/11651735/5ca44619f544/tcr-13-11-5815-f7.jpg
https://cdn.ncbi.nlm.nih.gov/pmc/blobs/b696/11651735/e24d55c52f81/tcr-13-11-5815-f8.jpg
https://cdn.ncbi.nlm.nih.gov/pmc/blobs/b696/11651735/0861d74b1812/tcr-13-11-5815-f9.jpg
https://cdn.ncbi.nlm.nih.gov/pmc/blobs/b696/11651735/19d52a89b510/tcr-13-11-5815-f10.jpg
https://cdn.ncbi.nlm.nih.gov/pmc/blobs/b696/11651735/a7615549a9e0/tcr-13-11-5815-f1.jpg
https://cdn.ncbi.nlm.nih.gov/pmc/blobs/b696/11651735/1506543efe38/tcr-13-11-5815-f2.jpg
https://cdn.ncbi.nlm.nih.gov/pmc/blobs/b696/11651735/9cd52eb40f47/tcr-13-11-5815-f3.jpg
https://cdn.ncbi.nlm.nih.gov/pmc/blobs/b696/11651735/529f388f845b/tcr-13-11-5815-f4.jpg
https://cdn.ncbi.nlm.nih.gov/pmc/blobs/b696/11651735/8a46113296cd/tcr-13-11-5815-f5.jpg
https://cdn.ncbi.nlm.nih.gov/pmc/blobs/b696/11651735/5694f0bea8e7/tcr-13-11-5815-f6.jpg
https://cdn.ncbi.nlm.nih.gov/pmc/blobs/b696/11651735/5ca44619f544/tcr-13-11-5815-f7.jpg
https://cdn.ncbi.nlm.nih.gov/pmc/blobs/b696/11651735/e24d55c52f81/tcr-13-11-5815-f8.jpg
https://cdn.ncbi.nlm.nih.gov/pmc/blobs/b696/11651735/0861d74b1812/tcr-13-11-5815-f9.jpg
https://cdn.ncbi.nlm.nih.gov/pmc/blobs/b696/11651735/19d52a89b510/tcr-13-11-5815-f10.jpg

相似文献

1
Determining new disulfidptosis-associated lncRNA signatures pertinent to breast cancer prognosis and immunological microenvironment.确定与乳腺癌预后和免疫微环境相关的新的二硫化物诱导细胞程序性坏死相关长链非编码RNA特征。
Transl Cancer Res. 2024 Nov 30;13(11):5815-5829. doi: 10.21037/tcr-24-513. Epub 2024 Nov 21.
2
Development of a novel disulfidptosis-related lncRNA signature for prognostic and immune response prediction in clear cell renal cell carcinoma.开发一种新型的与二硫键错配相关的 lncRNA 标志物,用于预测透明细胞肾细胞癌的预后和免疫反应。
Sci Rep. 2024 Jan 5;14(1):624. doi: 10.1038/s41598-024-51197-2.
3
Construction of a disulfidptosis-associated lncRNA signature to predict prognosis in bladder cancer.构建一种与二硫化物化死亡相关的长链非编码RNA特征以预测膀胱癌的预后。
Transl Androl Urol. 2024 Dec 31;13(12):2705-2723. doi: 10.21037/tau-24-431. Epub 2024 Dec 27.
4
Integrated Bioinformatics and Experimental Validation to Identify a Disulfidptosis-Related lncRNA Model for Prognostic Prediction in Papillary Renal Cell Carcinoma.整合生物信息学与实验验证以鉴定用于乳头状肾细胞癌预后预测的二硫化物化相关lncRNA模型
Comb Chem High Throughput Screen. 2025;28(5):883-898. doi: 10.2174/0113862073303084240403051346.
5
Identification of novel cuproptosis-related lncRNA signatures to predict the prognosis and immune microenvironment of breast cancer patients.鉴定新型铜死亡相关lncRNA特征以预测乳腺癌患者的预后和免疫微环境
Front Oncol. 2022 Sep 20;12:988680. doi: 10.3389/fonc.2022.988680. eCollection 2022.
6
Disulfidptosis-related lncRNAs signature predicting prognosis and immunotherapy effect in lung adenocarcinoma.二硫键相关 lncRNAs 特征预测肺腺癌的预后和免疫治疗效果。
Aging (Albany NY). 2024 Jun 10;16(11):9972-9989. doi: 10.18632/aging.205911.
7
Construction of prognostic signature of breast cancer based on N7-Methylguanosine-Related LncRNAs and prediction of immune response.基于N7-甲基鸟苷相关长链非编码RNA构建乳腺癌预后特征并预测免疫反应。
Front Genet. 2022 Oct 24;13:991162. doi: 10.3389/fgene.2022.991162. eCollection 2022.
8
Oncogenic signaling pathway-related long non-coding RNAs for predicting prognosis and immunotherapy response in breast cancer.用于预测乳腺癌预后和免疫治疗反应的致癌信号通路相关长链非编码RNA
Front Immunol. 2022 Aug 4;13:891175. doi: 10.3389/fimmu.2022.891175. eCollection 2022.
9
Development and validation of a novel endoplasmic reticulum stress-related lncRNA prognostic signature and candidate drugs in breast cancer.一种新型内质网应激相关lncRNA预后标志物及乳腺癌候选药物的开发与验证
Front Genet. 2022 Aug 25;13:949314. doi: 10.3389/fgene.2022.949314. eCollection 2022.
10
Disulfidptosis-Associated lncRNAs are Potential Biomarkers for Predicting Immune Response and Prognosis Within Individuals Diagnosed with Hepatocellular Carcinoma.二硫化物诱导细胞焦亡相关长链非编码RNA是预测肝细胞癌患者免疫反应和预后的潜在生物标志物。
Hepat Med. 2023 Dec 27;15:249-264. doi: 10.2147/HMER.S435726. eCollection 2023.

引用本文的文献

1
Construction of a novel disulfidptosis-associated lncRNAs signature for risk features and immunotherapy in breast cancer.构建一种用于乳腺癌风险特征和免疫治疗的新型二硫键连接的细胞焦亡相关长链非编码RNA特征。
Transl Cancer Res. 2025 Jun 30;14(6):3336-3350. doi: 10.21037/tcr-2024-2377. Epub 2025 Jun 26.
2
Molecular signatures of disulfidptosis: interplay with programmed cell death pathways and therapeutic implications in oncology.二硫化物依赖性细胞程序性坏死的分子特征:与程序性细胞死亡途径的相互作用及其在肿瘤学中的治疗意义
Cell Mol Biol Lett. 2025 Jun 2;30(1):66. doi: 10.1186/s11658-025-00743-5.
3
Novel pyroptosis-immune-related lncRNA signature exhibits a distinct immune cell infiltration landscape in breast cancer.

本文引用的文献

1
ELOVL2-AS1 suppresses tamoxifen resistance by sponging miR-1233-3p in breast cancer.ELOVL2-AS1 通过海绵吸附 miR-1233-3p 抑制乳腺癌的他莫昔芬耐药性。
Epigenetics. 2023 Dec;18(1):2276384. doi: 10.1080/15592294.2023.2276384. Epub 2023 Oct 31.
2
Disulfidptosis-associated lncRNAs predict breast cancer subtypes.二硫键相关长非编码 RNA 预测乳腺癌亚型。
Sci Rep. 2023 Sep 27;13(1):16268. doi: 10.1038/s41598-023-43414-1.
3
Crosstalk of disulfidptosis-related subtypes, establishment of a prognostic signature and immune infiltration characteristics in bladder cancer based on a machine learning survival framework.
新型焦亡-免疫相关长链非编码RNA特征在乳腺癌中呈现出独特的免疫细胞浸润格局。
Front Immunol. 2025 Jan 21;15:1522327. doi: 10.3389/fimmu.2024.1522327. eCollection 2024.
基于机器学习生存框架的膀胱癌中二硫键相关亚型的串扰、预后特征模型的建立和免疫浸润特征分析。
Front Endocrinol (Lausanne). 2023 Apr 19;14:1180404. doi: 10.3389/fendo.2023.1180404. eCollection 2023.
4
Disulfidptosis: a new target for metabolic cancer therapy.二硫键自噬:代谢癌症治疗的新靶点。
J Exp Clin Cancer Res. 2023 Apr 27;42(1):103. doi: 10.1186/s13046-023-02675-4.
5
Biomarkers of Aggressive Prostate Cancer at Diagnosis.诊断时侵袭性前列腺癌的生物标志物。
Int J Mol Sci. 2023 Jan 22;24(3):2185. doi: 10.3390/ijms24032185.
6
Actin cytoskeleton vulnerability to disulfide stress mediates disulfidptosis.细胞骨架对二硫键压力的脆弱性介导了二硫键细胞凋亡。
Nat Cell Biol. 2023 Mar;25(3):404-414. doi: 10.1038/s41556-023-01091-2. Epub 2023 Feb 6.
7
A novel cuproptosis-related prognostic 2-lncRNAs signature in breast cancer.一种新的与铜死亡相关的乳腺癌预后双lncRNA特征
Front Pharmacol. 2023 Jan 9;13:1115608. doi: 10.3389/fphar.2022.1115608. eCollection 2022.
8
RNF31 represses cell progression and immune evasion via YAP/PD-L1 suppression in triple negative breast Cancer.环状指蛋白 31 通过抑制 YAP/PD-L1 抑制三阴性乳腺癌细胞的进展和免疫逃逸。
J Exp Clin Cancer Res. 2022 Dec 29;41(1):364. doi: 10.1186/s13046-022-02576-y.
9
Machine learning to construct sphingolipid metabolism genes signature to characterize the immune landscape and prognosis of patients with uveal melanoma.机器学习构建神经鞘脂代谢基因特征,以描绘眼葡萄膜黑色素瘤患者的免疫图谱和预后。
Front Endocrinol (Lausanne). 2022 Dec 8;13:1056310. doi: 10.3389/fendo.2022.1056310. eCollection 2022.
10
An In Vitro Approach for Investigating the Safety of Lipotransfer after Breast-Conserving Therapy.一种用于研究保乳治疗后脂肪移植安全性的体外方法。
J Pers Med. 2022 Aug 5;12(8):1284. doi: 10.3390/jpm12081284.