• 文献检索
  • 文档翻译
  • 深度研究
  • 学术资讯
  • Suppr Zotero 插件Zotero 插件
  • 邀请有礼
  • 套餐&价格
  • 历史记录
应用&插件
Suppr Zotero 插件Zotero 插件浏览器插件Mac 客户端Windows 客户端微信小程序
定价
高级版会员购买积分包购买API积分包
服务
文献检索文档翻译深度研究API 文档MCP 服务
关于我们
关于 Suppr公司介绍联系我们用户协议隐私条款
关注我们

Suppr 超能文献

核心技术专利:CN118964589B侵权必究
粤ICP备2023148730 号-1Suppr @ 2026

文献检索

告别复杂PubMed语法,用中文像聊天一样搜索,搜遍4000万医学文献。AI智能推荐,让科研检索更轻松。

立即免费搜索

文件翻译

保留排版,准确专业,支持PDF/Word/PPT等文件格式,支持 12+语言互译。

免费翻译文档

深度研究

AI帮你快速写综述,25分钟生成高质量综述,智能提取关键信息,辅助科研写作。

立即免费体验

胡椒碱诱导自噬可改善由2型夏科-马里-图斯病(Charcot-Marie-Tooth type 2 neuropathies)中突变的HSPB1和HSPB8引起的轴突退化。

Autophagy induction by piplartine ameliorates axonal degeneration caused by mutant HSPB1 and HSPB8 in Charcot-Marie-Tooth type 2 neuropathies.

作者信息

Sisto Angela, van Wermeskerken Tamira, Pancher Michael, Gatto Pamela, Asselbergh Bob, Assunção Carreira Ágata Sofia, De Winter Vicky, Adami Valentina, Provenzani Alessandro, Timmerman Vincent

机构信息

Peripheral Neuropathy Research Group, Department of Biomedical Sciences, University of Antwerp, Antwerp, Belgium.

Laboratory of Neuromuscular Pathology, Institute Born Bunge, Faculty of Medicine, University of Antwerp, Antwerp, Belgium.

出版信息

Autophagy. 2025 May;21(5):1116-1143. doi: 10.1080/15548627.2024.2439649. Epub 2024 Dec 27.

DOI:10.1080/15548627.2024.2439649
PMID:39698979
原文链接:https://pmc.ncbi.nlm.nih.gov/articles/PMC12013449/
Abstract

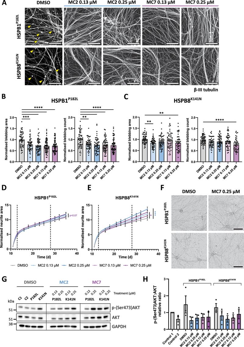
HSPB1 [heat shock protein family B (small) member 1] and HSPB8 are essential molecular chaperones for neuronal proteostasis, as they prevent protein aggregation. Mutant HSPB1 and HSPB8 primarily harm peripheral neurons, resulting in axonal Charcot-Marie-Tooth neuropathies (CMT2). Macroautophagy/autophagy is a shared mechanism by which HSPB1 and HSPB8 mutations cause neuronal dysfunction. Autophagosome formation is reduced in mutant HSPB1-induced pluripotent stem-cell-derived motor neurons from CMT type 2F patients. Likewise, the HSPB8 knockin mouse model, mimicking CMT type 2 L, exhibits axonal degeneration and muscle atrophy, with SQSTM1/p62-positive deposits. We show here that mouse embryonic fibroblasts isolated from a HSPB8/green fluorescent protein (GFP)-LC3 model have diminished autophagosome production under conditions of MTOR inhibition. To correct the autophagic deficits in the HSPB1 and HSPB8 models, we screened by high-throughput autophagosome quantification the repurposing Spectrum Collection library for molecules that could boost the autophagic activity above the canonical MTOR inhibition. Hit compounds were validated on motor neurons obtained by differentiation of HSPB1 and HSPB8 patient-derived induced pluripotent stem cells, focusing on autophagy induction as well as neurite network density, axonal degeneration, and mitochondrial morphology. We identified molecules that specifically stimulate autophagosome formation in the HSPB8 cells, without affecting autophagy flux. Two top lead compounds induced autophagy and reduced axonal degeneration, thus promoting neuronal network maturation in the CMT2 patient-derived motor neurons. Based on these findings, the phenotypical screen revealed that piplartine rescued autophagy deficiencies in both the HSPB1 and HSPB8 models, demonstrating autophagy induction as an effective therapeutic strategy for CMT neuropathies and other chaperonopathies.

摘要

热休克蛋白家族B(小分子)成员1(HSPB1)和热休克蛋白B8(HSPB8)是神经元蛋白质稳态的重要分子伴侣,因为它们可防止蛋白质聚集。突变的HSPB1和HSPB8主要损害周围神经元,导致轴索性夏科-马里-图斯氏神经病(CMT2)。巨自噬/自噬是HSPB1和HSPB8突变导致神经元功能障碍的共同机制。在2F型CMT患者的突变HSPB1诱导的多能干细胞衍生的运动神经元中,自噬体形成减少。同样,模拟2L型CMT的HSPB8基因敲入小鼠模型表现出轴突变性和肌肉萎缩,并伴有SQSTM1/p62阳性沉积物。我们在此表明,从HSPB8/绿色荧光蛋白(GFP)-LC3模型分离的小鼠胚胎成纤维细胞在mTOR抑制条件下自噬体产生减少。为了纠正HSPB1和HSPB8模型中的自噬缺陷,我们通过高通量自噬体定量筛选了重新利用的光谱收集文库,以寻找能够将自噬活性提高到经典mTOR抑制水平以上的分子。对通过HSPB1和HSPB8患者来源的诱导多能干细胞分化获得的运动神经元进行了命中化合物验证,重点关注自噬诱导以及神经突网络密度、轴突变性和线粒体形态。我们鉴定出了在不影响自噬通量的情况下特异性刺激HSPB8细胞中自噬体形成的分子。两种顶级先导化合物诱导自噬并减少轴突变性,从而促进2型CMT患者来源的运动神经元中神经网络成熟。基于这些发现,表型筛选显示,胡椒碱可挽救HSPB1和HSPB8模型中的自噬缺陷,证明自噬诱导是CMT神经病和其他伴侣蛋白病的有效治疗策略。

https://cdn.ncbi.nlm.nih.gov/pmc/blobs/452f/12013449/4cf88f72df9c/KAUP_A_2439649_F0008_C.jpg
https://cdn.ncbi.nlm.nih.gov/pmc/blobs/452f/12013449/ef355b4ce618/KAUP_A_2439649_F0001_C.jpg
https://cdn.ncbi.nlm.nih.gov/pmc/blobs/452f/12013449/a6857b0b05f3/KAUP_A_2439649_F0002_C.jpg
https://cdn.ncbi.nlm.nih.gov/pmc/blobs/452f/12013449/6d4fdd8b679b/KAUP_A_2439649_F0003_C.jpg
https://cdn.ncbi.nlm.nih.gov/pmc/blobs/452f/12013449/ebb54e847f61/KAUP_A_2439649_F0004_C.jpg
https://cdn.ncbi.nlm.nih.gov/pmc/blobs/452f/12013449/c938919ad4dc/KAUP_A_2439649_F0005_C.jpg
https://cdn.ncbi.nlm.nih.gov/pmc/blobs/452f/12013449/4246dbda4c2d/KAUP_A_2439649_F0006_C.jpg
https://cdn.ncbi.nlm.nih.gov/pmc/blobs/452f/12013449/4d8524b703e9/KAUP_A_2439649_F0007_C.jpg
https://cdn.ncbi.nlm.nih.gov/pmc/blobs/452f/12013449/4cf88f72df9c/KAUP_A_2439649_F0008_C.jpg
https://cdn.ncbi.nlm.nih.gov/pmc/blobs/452f/12013449/ef355b4ce618/KAUP_A_2439649_F0001_C.jpg
https://cdn.ncbi.nlm.nih.gov/pmc/blobs/452f/12013449/a6857b0b05f3/KAUP_A_2439649_F0002_C.jpg
https://cdn.ncbi.nlm.nih.gov/pmc/blobs/452f/12013449/6d4fdd8b679b/KAUP_A_2439649_F0003_C.jpg
https://cdn.ncbi.nlm.nih.gov/pmc/blobs/452f/12013449/ebb54e847f61/KAUP_A_2439649_F0004_C.jpg
https://cdn.ncbi.nlm.nih.gov/pmc/blobs/452f/12013449/c938919ad4dc/KAUP_A_2439649_F0005_C.jpg
https://cdn.ncbi.nlm.nih.gov/pmc/blobs/452f/12013449/4246dbda4c2d/KAUP_A_2439649_F0006_C.jpg
https://cdn.ncbi.nlm.nih.gov/pmc/blobs/452f/12013449/4d8524b703e9/KAUP_A_2439649_F0007_C.jpg
https://cdn.ncbi.nlm.nih.gov/pmc/blobs/452f/12013449/4cf88f72df9c/KAUP_A_2439649_F0008_C.jpg

相似文献

1
Autophagy induction by piplartine ameliorates axonal degeneration caused by mutant HSPB1 and HSPB8 in Charcot-Marie-Tooth type 2 neuropathies.胡椒碱诱导自噬可改善由2型夏科-马里-图斯病(Charcot-Marie-Tooth type 2 neuropathies)中突变的HSPB1和HSPB8引起的轴突退化。
Autophagy. 2025 May;21(5):1116-1143. doi: 10.1080/15548627.2024.2439649. Epub 2024 Dec 27.
2
Neuropathy-causing mutations in HSPB1 impair autophagy by disturbing the formation of SQSTM1/p62 bodies.HSPB1 所致神经病变突变通过扰乱 SQSTM1/p62 体的形成来损害自噬。
Autophagy. 2019 Jun;15(6):1051-1068. doi: 10.1080/15548627.2019.1569930. Epub 2019 Jan 31.
3
Customized antisense oligonucleotide-based therapy for neurofilament-associated Charcot-Marie-Tooth disease.基于定制反义寡核苷酸的神经丝相关型夏科-马里-图斯病疗法。
Brain. 2024 Dec 3;147(12):4227-4239. doi: 10.1093/brain/awae225.
4
Heat-shock chaperone HSPB1 mitigates poly-glycine-induced neurodegeneration via restoration of autophagic flux.热休克伴侣蛋白HSPB1通过恢复自噬通量减轻多聚甘氨酸诱导的神经变性。
Autophagy. 2025 Jun;21(6):1298-1315. doi: 10.1080/15548627.2025.2466144. Epub 2025 Feb 25.
5
A Charcot-Marie-Tooth-Causing Mutation in HSPB1 Decreases Cell Adaptation to Repeated Stress by Disrupting Autophagic Clearance of Misfolded Proteins.HSPB1 中的一种引起夏科-马里-图思病的突变通过破坏错误折叠蛋白的自噬清除来降低细胞对重复应激的适应能力。
Cells. 2022 Sep 15;11(18):2886. doi: 10.3390/cells11182886.
6
Disruption of neurofilament network with aggregation of light neurofilament protein: a common pathway leading to motor neuron degeneration due to Charcot-Marie-Tooth disease-linked mutations in NFL and HSPB1.神经丝网络破坏伴轻链神经丝蛋白聚集:由于与腓骨肌萎缩症相关的NFL和HSPB1突变导致运动神经元变性的共同途径。
Hum Mol Genet. 2007 Dec 15;16(24):3103-16. doi: 10.1093/hmg/ddm272. Epub 2007 Sep 19.
7
RNA Interference Targeting Small Heat Shock Protein B8 Failed to Improve Distal Hereditary Motor Neuropathy in the Mouse Model.靶向小分子热休克蛋白B8的RNA干扰未能改善小鼠模型中的远端遗传性运动神经病。
J Gene Med. 2025 Feb;27(2):e70013. doi: 10.1002/jgm.70013.
8
[Study on aggregate formation mechanism of HSPB8 gene mutation resulting in CMT2L].[导致CMT2L的HSPB8基因突变的聚集体形成机制研究]
Zhonghua Yi Xue Yi Chuan Xue Za Zhi. 2006 Dec;23(6):601-4.
9
HSPB8 frameshift mutant aggregates weaken chaperone-assisted selective autophagy in neuromyopathies.HSPB8 移码突变聚集体削弱神经肌肉疾病中的伴侣辅助选择性自噬。
Autophagy. 2023 Aug;19(8):2217-2239. doi: 10.1080/15548627.2023.2179780. Epub 2023 Feb 28.
10
Mitochondrial deficits and abnormal mitochondrial retrograde axonal transport play a role in the pathogenesis of mutant Hsp27-induced Charcot Marie Tooth Disease.线粒体缺陷和异常的线粒体逆行轴突运输在突变型热休克蛋白27(Hsp27)诱导的夏科-马里-图斯病(Charcot Marie Tooth Disease)发病机制中起作用。
Hum Mol Genet. 2017 Sep 1;26(17):3313-3326. doi: 10.1093/hmg/ddx216.

引用本文的文献

1
The Spectrum of Small Heat Shock Protein B8 ()-Associated Neuromuscular Disorders.小热休克蛋白B8()相关神经肌肉疾病的谱系
Int J Mol Sci. 2025 Mar 23;26(7):2905. doi: 10.3390/ijms26072905.

本文引用的文献

1
HSPB2 facilitates neural regeneration through autophagy for sensorimotor recovery after traumatic brain injury.热休克蛋白家族成员 B2(HSPB2)通过自噬促进神经再生,从而实现创伤性脑损伤后的感觉运动功能恢复。
JCI Insight. 2023 Aug 22;8(16):e168919. doi: 10.1172/jci.insight.168919.
2
Stressed neuronal cells can recover from profound membrane blebbing, nuclear condensation and mitochondrial fragmentation, but not from cytochrome c release.受压神经元细胞可以从严重的细胞膜起泡、核浓缩和线粒体碎片化中恢复,但不能从细胞色素 c 释放中恢复。
Sci Rep. 2023 Jul 8;13(1):11045. doi: 10.1038/s41598-023-38210-w.
3
The selective autophagy adaptor p62/SQSTM1 forms phase condensates regulated by HSP27 that facilitate the clearance of damaged lysosomes via lysophagy.
选择性自噬衔接蛋白 p62/SQSTM1 形成 HSP27 调节的相分离凝聚物,通过溶酶体自噬促进受损溶酶体的清除。
Cell Rep. 2023 Feb 28;42(2):112037. doi: 10.1016/j.celrep.2023.112037. Epub 2023 Jan 25.
4
The chaperone-assisted selective autophagy complex dynamics and dysfunctions.伴侣蛋白辅助的选择性自噬复合物的动态变化及其功能障碍。
Autophagy. 2023 Jun;19(6):1619-1641. doi: 10.1080/15548627.2022.2160564. Epub 2023 Jan 3.
5
Targeting small heat shock proteins to degrade aggregates as a potential strategy in neurodegenerative diseases.靶向小分子热休克蛋白降解聚集物作为神经退行性疾病的潜在策略。
Ageing Res Rev. 2022 Dec;82:101769. doi: 10.1016/j.arr.2022.101769. Epub 2022 Oct 22.
6
The Role of Small Heat Shock Proteins in Protein Misfolding Associated Motoneuron Diseases.小分子热休克蛋白在与蛋白错误折叠相关的运动神经元疾病中的作用。
Int J Mol Sci. 2022 Oct 4;23(19):11759. doi: 10.3390/ijms231911759.
7
A Charcot-Marie-Tooth-Causing Mutation in HSPB1 Decreases Cell Adaptation to Repeated Stress by Disrupting Autophagic Clearance of Misfolded Proteins.HSPB1 中的一种引起夏科-马里-图思病的突变通过破坏错误折叠蛋白的自噬清除来降低细胞对重复应激的适应能力。
Cells. 2022 Sep 15;11(18):2886. doi: 10.3390/cells11182886.
8
Rescue of lysosomal function as therapeutic strategy for SPG15 hereditary spastic paraplegia.溶酶体功能拯救作为 SPG15 遗传性痉挛性截瘫的治疗策略。
Brain. 2023 Mar 1;146(3):1103-1120. doi: 10.1093/brain/awac308.
9
Mitochondria dysfunction in Charcot Marie Tooth 2B Peripheral Sensory Neuropathy.腓骨肌萎缩症 2B 型周围感觉神经病中线粒体功能障碍。
Commun Biol. 2022 Jul 18;5(1):717. doi: 10.1038/s42003-022-03632-1.
10
Insights on Human Small Heat Shock Proteins and Their Alterations in Diseases.关于人类小分子热休克蛋白及其在疾病中的变化的见解。
Front Mol Biosci. 2022 Feb 25;9:842149. doi: 10.3389/fmolb.2022.842149. eCollection 2022.