Suppr超能文献

长链非编码RNA CASC15通过促进海马神经元的突触可塑性来增强小鼠的学习和记忆能力。

Long non-coding RNA CASC15 enhances learning and memory in mice by promoting synaptic plasticity in hippocampal neurons.

作者信息

Zou Yuankang, Gao Bo, Lu Jiaqiao, Zhang Keying, Zhai Maodeng, Yuan Ziyan, Aschner Michael, Chen Jingyuan, Luo Wenjing, Wang Lei, Zhang Jianbin

机构信息

Department of Occupational and Environmental Health and the Ministry of Education Key Lab of Hazard Assessment and Control in Special Operational Environment, School of Public Health Fourth Military Medical University Xi'an China.

Institute of Orthopaedic Surgery Xijing Hospital Fourth Military Medical University Xi'an China.

出版信息

Exploration (Beijing). 2024 Mar 28;4(6):20230154. doi: 10.1002/EXP.20230154. eCollection 2024 Dec.

Abstract

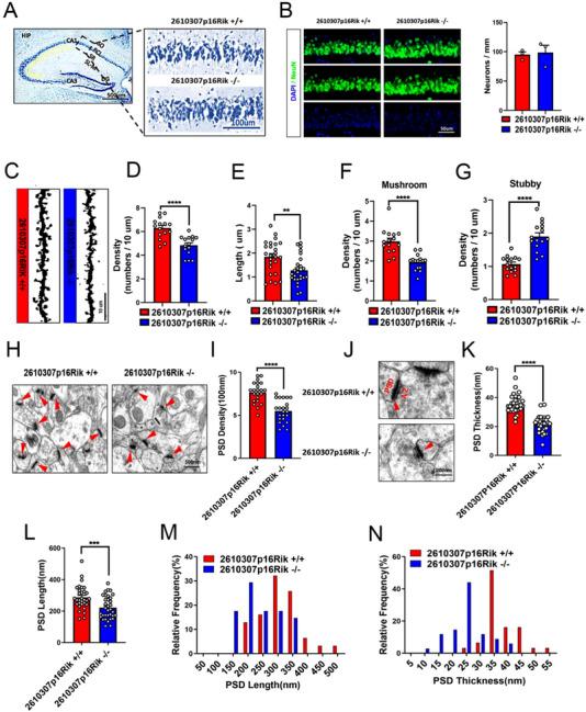
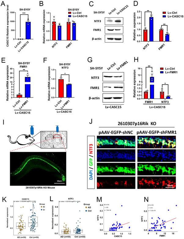
Alzheimer's disease (AD) is a debilitating systemic disorder that has a detrimental impact on the overall well-being of individuals. Emerging research suggests that long non-coding RNAs play a role in neural development and function. Nevertheless, the precise relationship between lncRNAs and Alzheimer's disease remains uncertain. The authors' recent discoveries have uncovered an unconventional mechanism involving the regulation of synaptic plasticity and the functioning of the hippocampal fragile X mental retardation protein 1 (FMR1)-neurotrophin 3 (NTF3) pathway, which is mediated by cancer susceptibility candidate 15 (). Subsequently, functional rescue experiments were performed to illustrate the efficient delivery of exosomes harboring a significant amount of transcripts, which is the murine equivalent of human , to the hippocampal region of mice. This resulted in significant improvements in synaptic morphological plasticity and cognitive function in mice. Given the pivotal involvement of in synaptic plasticity and the distinctive regulatory mechanisms of the CASC15-FMR1-NTF3 axis, emerges as a promising biomarker for Alzheimer's disease and may even possess potential as a feasible therapeutic target.

摘要

阿尔茨海默病(AD)是一种使人衰弱的全身性疾病,对个体的整体健康有不利影响。新出现的研究表明,长链非编码RNA在神经发育和功能中发挥作用。然而,长链非编码RNA与阿尔茨海默病之间的确切关系仍不确定。作者最近的发现揭示了一种非常规机制,该机制涉及突触可塑性的调节以及海马区脆性X智力低下蛋白1(FMR1)-神经营养因子3(NTF3)通路的功能,这一过程由癌症易感性候选基因15(CASC15)介导。随后,进行了功能挽救实验,以说明携带大量转录本(其为人类CASC15的小鼠等效物)的外泌体有效递送至小鼠海马区的情况。这导致APP/PS1小鼠的突触形态可塑性和认知功能有显著改善。鉴于CASC15在突触可塑性中的关键作用以及CASC15-FMR1-NTF3轴独特的调节机制,CASC15成为阿尔茨海默病一个有前景的生物标志物,甚至可能具有作为可行治疗靶点的潜力。

https://cdn.ncbi.nlm.nih.gov/pmc/blobs/0514/11655312/b8b843c39f5f/EXP2-4-20230154-g005.jpg

文献AI研究员

20分钟写一篇综述,助力文献阅读效率提升50倍。

立即体验

用中文搜PubMed

大模型驱动的PubMed中文搜索引擎

马上搜索

文档翻译

学术文献翻译模型,支持多种主流文档格式。

立即体验