Suppr超能文献

同源四倍体栽培紫花苜蓿(Medicago sativa subsp. sativa)中钙依赖蛋白激酶(CDPK)基因家族的全基因组鉴定与特征分析及非生物胁迫下的表达分析

Genome-wide identification and characterization of Calcium-Dependent Protein Kinase (CDPK) gene family in autotetraploid cultivated alfalfa (Medicago sativa subsp. sativa) and expression analysis under abiotic stresses.

作者信息

Han Bingcheng, Dong Xueming, Shi Congcong, Wang Zhaoming, Chen Jiwei, Li Pengzhen, Yan Wei, Zhou Qiang, Liu Zhipeng, Yan Longfeng

机构信息

State Key Laboratory of Herbage Improvement and Grassland Agro-ecosystems, College of Pastoral Agriculture Science and Technology, Lanzhou University, Lanzhou, 730020, China.

National Center of Pratacultural Technology Innovation (Under Preparation), Hohhot, 010070, China.

出版信息

BMC Plant Biol. 2024 Dec 23;24(1):1241. doi: 10.1186/s12870-024-05993-7.

Abstract

BACKGROUND

Calcium-dependent protein kinases (CDPKs), play multiple roles in plant development, growth and response to bio- or abiotic stresses. Calmodulin-like domains typically contain four EF-hand motifs for Ca²⁺ binding. The CDPK gene family can be divided into four subgroups in Arabidopsis, and it has been identified in many plants, such as rice, tomato, but has not been investigated in alfalfa (Medicago sativa subsp. sativa) yet.

RESULTS

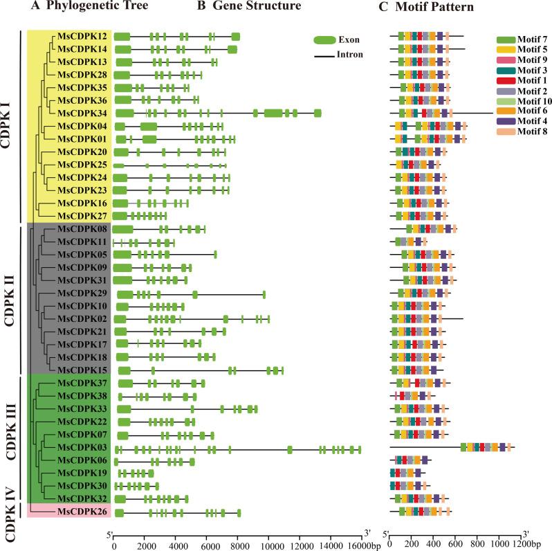
In our study, 38 non-redundant MsCDPK genes were identified from the "XinJiangDaYe" alfalfa genome. They can be divided into four subgroups which is the same as in Arabidopsis and Medicago truncatula, and there were 15, 12,10 and 1 in CDPK I, II, III and IV, respectively. RNA-seq analysis revealed tissue-specificity of 38 MsCDPK genes. After researching the transcriptome data, we found these 38 MsCDPK members responsive to drought, salt, and cold stress treatments. Further analysis showed that the expression of almost all the MsCDPKs is regulated by abiotic stresses. In addition, we chose MsCDPK03, MsCDPK26, MsCDPK31 and MsCDPK36 for RT-qPCR validation which was from CDPK I-IV subgroups respectively. The result showed that the expression of these four genes was significantly induced by drought, salt and cold treatments. The subcellular location experiment showed that these four proteins were all located in nucleus.

CONCLUSION

In our study, we identified 38 distinct MsCDPK genes within the alfalfa genome, which were classified into four groups. We conducted a comprehensive analysis of various gene features, including physicochemical properties, phylogenetic relationships, exon-intron structures, conserved motifs, chromosomal locations, gene duplication events, cis-regulatory elements, 3D structures, and tissue-specific expression patterns, as well as responses to drought, salt, and cold stresses. These results also provide a solid foundation for further investigations into the functions of MsCDPKs aimed at improving drought tolerance in autotetraploid cultivated alfalfa through genetic engineering.

摘要

背景

钙依赖蛋白激酶(CDPKs)在植物发育、生长以及对生物或非生物胁迫的响应中发挥多种作用。类钙调蛋白结构域通常包含四个用于结合Ca²⁺的EF-手基序。CDPK基因家族在拟南芥中可分为四个亚组,并且已在许多植物中得到鉴定,如水稻、番茄,但尚未在紫花苜蓿(紫花苜蓿亚种)中进行研究。

结果

在我们的研究中,从“新疆大叶”紫花苜蓿基因组中鉴定出38个非冗余的MsCDPK基因。它们可分为四个亚组,这与拟南芥和蒺藜苜蓿中的情况相同,其中CDPK I、II、III和IV亚组分别有15、12、10和1个基因。RNA测序分析揭示了38个MsCDPK基因的组织特异性。在研究转录组数据后,我们发现这38个MsCDPK成员对干旱、盐和冷胁迫处理有响应。进一步分析表明,几乎所有MsCDPKs的表达都受非生物胁迫调控。此外,我们分别从CDPK I-IV亚组中选择MsCDPK03、MsCDPK26、MsCDPK31和MsCDPK36进行RT-qPCR验证。结果表明,这四个基因的表达在干旱、盐和冷处理下均受到显著诱导。亚细胞定位实验表明,这四种蛋白质都位于细胞核中。

结论

在我们的研究中,我们在紫花苜蓿基因组中鉴定出38个不同的MsCDPK基因,它们被分为四组。我们对各种基因特征进行了全面分析,包括理化性质、系统发育关系、外显子-内含子结构、保守基序、染色体定位、基因复制事件、顺式调控元件、三维结构和组织特异性表达模式,以及对干旱、盐和冷胁迫的响应。这些结果也为进一步研究MsCDPKs的功能奠定了坚实基础,旨在通过基因工程提高同源四倍体栽培紫花苜蓿的耐旱性。

https://cdn.ncbi.nlm.nih.gov/pmc/blobs/cebf/11667839/8268d48b027b/12870_2024_5993_Fig1_HTML.jpg

文献检索

告别复杂PubMed语法,用中文像聊天一样搜索,搜遍4000万医学文献。AI智能推荐,让科研检索更轻松。

立即免费搜索

文件翻译

保留排版,准确专业,支持PDF/Word/PPT等文件格式,支持 12+语言互译。

免费翻译文档

深度研究

AI帮你快速写综述,25分钟生成高质量综述,智能提取关键信息,辅助科研写作。

立即免费体验