Suppr超能文献

3D打印氧化锌纳米颗粒修饰的钛酸钡/羟基磷灰石超声响应型压电陶瓷复合支架用于治疗感染性骨缺损

3D-printed zinc oxide nanoparticles modified barium titanate/hydroxyapatite ultrasound-responsive piezoelectric ceramic composite scaffold for treating infected bone defects.

作者信息

Chen Kai, Wang Fang, Sun Xiumei, Ge Wenwei, Zhang Mingjun, Wang Lin, Zheng Haoyu, Zheng Shikang, Tang Haoyu, Zhou Zhengjie, Wu Guomin

机构信息

Department of Oral, Plastic and Aesthetic Surgery, Hospital of Stomatology, Jilin University, Changchun, 130021, China.

Department of Pathogeny Biology, College of Basic Medical Sciences, Jilin University, Changchun, 130021, China.

出版信息

Bioact Mater. 2024 Dec 5;45:479-495. doi: 10.1016/j.bioactmat.2024.11.015. eCollection 2025 Mar.

Abstract

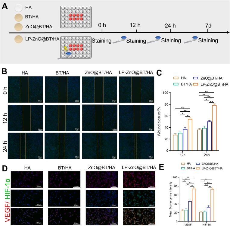
Clinically, infectious bone defects represent a significant threat, leading to osteonecrosis, severely compromising patient prognosis, and prolonging hospital stays. Thus, there is an urgent need to develop a bone graft substitute that combines broad-spectrum antibacterial efficacy and bone-inductive properties, providing an effective treatment option for infectious bone defects. In this study, the precision of digital light processing (DLP) 3D printing technology was utilized to construct a scaffold, incorporating zinc oxide nanoparticles (ZnO-NPs) modified barium titanate (BT) with hydroxyapatite (HA), resulting in a piezoelectric ceramic scaffold designed for the repair of infected bone defects. The results indicated that the addition of ZnO-NPs significantly improved the piezoelectric properties of BT, facilitating a higher HA content within the ceramic scaffold system, which is essential for bone regeneration. In vitro antibacterial assessments highlighted the scaffold's potent antibacterial capabilities. Moreover, combining the synergistic effects of low-intensity pulsed ultrasound (LIPUS) and piezoelectricity, results demonstrated that the scaffold promoted notable osteogenic and angiogenic potential, enhancing bone growth and repair. Furthermore, transcriptomics analysis results suggested that the early growth response-1 (EGR1) gene might be crucial in this process. This study introduces a novel method for constructing piezoelectric ceramic scaffolds exhibiting outstanding osteogenic, angiogenic, and antibacterial properties under the combined influence of LIPUS, offering a promising treatment strategy for infectious bone defects.

摘要

临床上,感染性骨缺损是一个重大威胁,可导致骨坏死,严重影响患者预后并延长住院时间。因此,迫切需要开发一种兼具广谱抗菌功效和骨诱导特性的骨移植替代物,为感染性骨缺损提供有效的治疗选择。在本研究中,利用数字光处理(DLP)3D打印技术的精确性构建了一种支架,将氧化锌纳米颗粒(ZnO-NPs)修饰的钛酸钡(BT)与羟基磷灰石(HA)结合,从而得到一种用于修复感染性骨缺损的压电陶瓷支架。结果表明,添加ZnO-NPs显著改善了BT的压电性能,使得陶瓷支架系统中HA含量更高,这对骨再生至关重要。体外抗菌评估突出了该支架强大的抗菌能力。此外,结合低强度脉冲超声(LIPUS)和压电性的协同效应,结果表明该支架具有显著的成骨和血管生成潜力,可促进骨生长和修复。此外,转录组学分析结果表明早期生长反应-1(EGR1)基因在此过程中可能至关重要。本研究介绍了一种在LIPUS的联合影响下构建具有出色成骨、血管生成和抗菌性能的压电陶瓷支架的新方法,为感染性骨缺损提供了一种有前景的治疗策略。

https://cdn.ncbi.nlm.nih.gov/pmc/blobs/a6c6/11664295/ddaa99d629c1/ga1.jpg

文献检索

告别复杂PubMed语法,用中文像聊天一样搜索,搜遍4000万医学文献。AI智能推荐,让科研检索更轻松。

立即免费搜索

文件翻译

保留排版,准确专业,支持PDF/Word/PPT等文件格式,支持 12+语言互译。

免费翻译文档

深度研究

AI帮你快速写综述,25分钟生成高质量综述,智能提取关键信息,辅助科研写作。

立即免费体验