• 文献检索
  • 文档翻译
  • 深度研究
  • 学术资讯
  • Suppr Zotero 插件Zotero 插件
  • 邀请有礼
  • 套餐&价格
  • 历史记录
应用&插件
Suppr Zotero 插件Zotero 插件浏览器插件Mac 客户端Windows 客户端微信小程序
定价
高级版会员购买积分包购买API积分包
服务
文献检索文档翻译深度研究API 文档MCP 服务
关于我们
关于 Suppr公司介绍联系我们用户协议隐私条款
关注我们

Suppr 超能文献

核心技术专利:CN118964589B侵权必究
粤ICP备2023148730 号-1Suppr @ 2026

文献检索

告别复杂PubMed语法,用中文像聊天一样搜索,搜遍4000万医学文献。AI智能推荐,让科研检索更轻松。

立即免费搜索

文件翻译

保留排版,准确专业,支持PDF/Word/PPT等文件格式,支持 12+语言互译。

免费翻译文档

深度研究

AI帮你快速写综述,25分钟生成高质量综述,智能提取关键信息,辅助科研写作。

立即免费体验

迈向一种更客观、高通量的球体侵袭试验定量方法。

Towards a more objective and high-throughput spheroid invasion assay quantification method.

作者信息

Mungai Rozanne W, Hartman Roger J, Jolin Grace E, Piskorowski Kevin W, Billiar Kristen L

机构信息

Department of Biomedical Engineering, Worcester Polytechnic Institute, Worcester, MA, 01605, USA.

, Worcester, MA, 01605, USA.

出版信息

Sci Rep. 2024 Dec 28;14(1):31007. doi: 10.1038/s41598-024-82191-3.

DOI:10.1038/s41598-024-82191-3
PMID:39730859
原文链接:https://pmc.ncbi.nlm.nih.gov/articles/PMC11681046/
Abstract

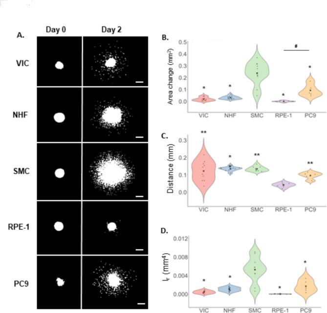
Multicellular spheroids embedded in 3D hydrogels are prominent in vitro models for 3D cell invasion. Yet, quantification methods for spheroid cell invasion that are high-throughput, objective and accessible are still lacking. Variations in spheroid sizes and the shapes of the cells within render it difficult to objectively assess invasion extent. The goal of this work is to develop a high-throughput quantification method of cell invasion into 3D matrices that minimizes sensitivity to initial spheroid size and cell spreading and provides precise integrative directionally-dependent metrics of invasion. By analyzing images of fluorescent cell nuclei, invasion metrics are automatically calculated at the pixel level. The initial spheroid boundary is segmented and automated calculations of the nuclear pixel distances from the initial boundary are used to compute common invasion metrics (i.e., the change in invasion area, mean distance) for the same spheroid at a later timepoint. We also introduce the area moment of inertia as an integrative metric of cell invasion that considers the invasion area as well as the pixel distances from the initial spheroid boundary. Further, we show that principal component analysis can be used to quantify the directional influence of a stimuli to invasion (e.g., due to a chemotactic gradient or contact guidance). To demonstrate the power of the analysis for cell types with different invasive potentials and the utility of this method for a variety of biological applications, the method is used to analyze the invasiveness of five different cell types. In all, implementation of this high-throughput quantification method results in consistent and objective analysis of 3D multicellular spheroid invasion. We provide the analysis code in both MATLAB and Python languages as well as a GUI for ease of use for researchers with a range of computer programming skills and for applications in a variety of biological research areas such as wound healing and cancer metastasis.

摘要

嵌入三维水凝胶中的多细胞球体是用于三维细胞侵袭的重要体外模型。然而,仍缺乏高通量、客观且易于使用的球体细胞侵袭定量方法。球体大小和内部细胞形状的变化使得难以客观评估侵袭程度。这项工作的目标是开发一种高通量的细胞向三维基质侵袭的定量方法,该方法可将对初始球体大小和细胞铺展的敏感性降至最低,并提供精确的、综合的、方向依赖性的侵袭指标。通过分析荧光细胞核图像,在像素水平自动计算侵袭指标。分割初始球体边界,并使用从初始边界自动计算的核像素距离来计算同一球体在稍后时间点的常见侵袭指标(即侵袭面积变化、平均距离)。我们还引入了面积惯性矩作为细胞侵袭的综合指标,该指标同时考虑了侵袭面积以及距初始球体边界的像素距离。此外,我们表明主成分分析可用于量化刺激对侵袭的方向影响(例如,由于趋化梯度或接触导向)。为了证明该分析方法对具有不同侵袭潜能的细胞类型的有效性以及该方法在各种生物学应用中的实用性,该方法用于分析五种不同细胞类型的侵袭性。总之,这种高通量定量方法的实施可对三维多细胞球体侵袭进行一致且客观的分析。我们以MATLAB和Python语言提供分析代码以及一个图形用户界面,以便具有不同计算机编程技能水平的研究人员易于使用,并应用于各种生物学研究领域,如伤口愈合和癌症转移。

https://cdn.ncbi.nlm.nih.gov/pmc/blobs/082d/11681046/0047976945b8/41598_2024_82191_Fig4_HTML.jpg
https://cdn.ncbi.nlm.nih.gov/pmc/blobs/082d/11681046/e3c21abdd72b/41598_2024_82191_Fig1_HTML.jpg
https://cdn.ncbi.nlm.nih.gov/pmc/blobs/082d/11681046/cc6dd9dba959/41598_2024_82191_Fig2_HTML.jpg
https://cdn.ncbi.nlm.nih.gov/pmc/blobs/082d/11681046/54971bdbdd46/41598_2024_82191_Fig3_HTML.jpg
https://cdn.ncbi.nlm.nih.gov/pmc/blobs/082d/11681046/0047976945b8/41598_2024_82191_Fig4_HTML.jpg
https://cdn.ncbi.nlm.nih.gov/pmc/blobs/082d/11681046/e3c21abdd72b/41598_2024_82191_Fig1_HTML.jpg
https://cdn.ncbi.nlm.nih.gov/pmc/blobs/082d/11681046/cc6dd9dba959/41598_2024_82191_Fig2_HTML.jpg
https://cdn.ncbi.nlm.nih.gov/pmc/blobs/082d/11681046/54971bdbdd46/41598_2024_82191_Fig3_HTML.jpg
https://cdn.ncbi.nlm.nih.gov/pmc/blobs/082d/11681046/0047976945b8/41598_2024_82191_Fig4_HTML.jpg

相似文献

1
Towards a more objective and high-throughput spheroid invasion assay quantification method.迈向一种更客观、高通量的球体侵袭试验定量方法。
Sci Rep. 2024 Dec 28;14(1):31007. doi: 10.1038/s41598-024-82191-3.
2
Towards a More Objective and High-throughput Spheroid Invasion Assay Quantification Method.迈向更客观、高通量的类球体侵袭试验定量方法
bioRxiv. 2024 Oct 18:2024.06.27.600893. doi: 10.1101/2024.06.27.600893.
3
3D Spheroid Invasion Assay for High-Throughput Screening of Small-Molecule Libraries.3D 球体浸润分析用于高通量筛选小分子文库。
Methods Mol Biol. 2023;2706:201-214. doi: 10.1007/978-1-0716-3397-7_15.
4
Evaluation of Consistency in Spheroid Invasion Assays.球体侵袭实验中的一致性评估。
Sci Rep. 2016 Jun 23;6:28375. doi: 10.1038/srep28375.
5
INSIDIA: A FIJI Macro Delivering High-Throughput and High-Content Spheroid Invasion Analysis.INSIDIA:一种斐济宏病毒,可实现高通量和高内涵球体侵袭分析。
Biotechnol J. 2017 Oct;12(10). doi: 10.1002/biot.201700140. Epub 2017 Sep 6.
6
High-content assays for characterizing the viability and morphology of 3D cancer spheroid cultures.用于表征3D癌症球体培养物的活力和形态的高内涵分析。
Assay Drug Dev Technol. 2015 Sep;13(7):402-14. doi: 10.1089/adt.2015.655.
7
A Novel Multiparametric Drug-Scoring Method for High-Throughput Screening of 3D Multicellular Tumor Spheroids Using the Celigo Image Cytometer.一种新型的基于 Celigo 图像细胞仪的高通量筛选 3D 多细胞肿瘤球体的多参数药物评分方法。
SLAS Discov. 2017 Jun;22(5):547-557. doi: 10.1177/2472555217689884. Epub 2017 Jan 31.
8
Microfluidic-Based Generation of 3D Collagen Spheres to Investigate Multicellular Spheroid Invasion.基于微流控技术生成三维胶原蛋白球体以研究多细胞球体侵袭
Methods Mol Biol. 2017;1612:269-279. doi: 10.1007/978-1-4939-7021-6_20.
9
3D hanging spheroid plate for high-throughput CAR T cell cytotoxicity assay.用于高通量 CAR T 细胞细胞毒性测定的 3D 悬挂球体板
J Nanobiotechnology. 2022 Jan 10;20(1):30. doi: 10.1186/s12951-021-01213-8.
10
Real-time viability and apoptosis kinetic detection method of 3D multicellular tumor spheroids using the Celigo Image Cytometer.使用 Celigo 图像细胞仪实时检测三维多细胞肿瘤球体的活力和细胞凋亡动力学。
Cytometry A. 2017 Sep;91(9):883-892. doi: 10.1002/cyto.a.23143. Epub 2017 Jun 15.

引用本文的文献

1
Cell-Free DNA (cfDNA) Regulates Metabolic Remodeling in the ES-2 Ovarian Carcinoma Cell Line, Influencing Cell Proliferation, Quiescence, and Chemoresistance in a Cell-of-Origin-Specific Manner.游离DNA(cfDNA)调节ES-2卵巢癌细胞系中的代谢重塑,以细胞起源特异性方式影响细胞增殖、静止和化疗耐药性。
Metabolites. 2025 Apr 2;15(4):244. doi: 10.3390/metabo15040244.

本文引用的文献

1
The Role of Apoptosis and Oxidative Stress in a Cell Spheroid Model of Calcific Aortic Valve Disease.细胞球体模型在钙化性主动脉瓣疾病中的细胞凋亡和氧化应激作用。
Cells. 2023 Dec 25;13(1):45. doi: 10.3390/cells13010045.
2
A deep learning-based pipeline for analyzing the influences of interfacial mechanochemical microenvironments on spheroid invasion using differential interference contrast microscopic images.一种基于深度学习的流程,用于使用微分干涉对比显微镜图像分析界面机械化学微环境对球体侵袭的影响。
Mater Today Bio. 2023 Sep 26;23:100820. doi: 10.1016/j.mtbio.2023.100820. eCollection 2023 Dec.
3
3D spheroid culture to examine adaptive therapy response in invading tumor cells.
采用3D球体培养法检测侵袭性肿瘤细胞对适应性疗法的反应。
In Vitro Model. 2022;1(6):463-471. doi: 10.1007/s44164-022-00040-x. Epub 2023 Mar 15.
4
Differential contractility regulates cancer stem cell migration.差异性收缩调节癌症干细胞迁移。
Biophys J. 2023 Apr 4;122(7):1198-1210. doi: 10.1016/j.bpj.2023.02.008. Epub 2023 Feb 10.
5
Assessing cell migration in hydrogels: An overview of relevant materials and methods.评估水凝胶中的细胞迁移:相关材料与方法综述
Mater Today Bio. 2022 Dec 29;18:100537. doi: 10.1016/j.mtbio.2022.100537. eCollection 2023 Feb.
6
Matrix viscoelasticity controls spatiotemporal tissue organization.基质粘弹性控制时空组织。
Nat Mater. 2023 Jan;22(1):117-127. doi: 10.1038/s41563-022-01400-4. Epub 2022 Dec 1.
7
Biological role of matrix stiffness in tumor growth and treatment.基质硬度在肿瘤生长和治疗中的生物学作用。
J Transl Med. 2022 Nov 22;20(1):540. doi: 10.1186/s12967-022-03768-y.
8
Multicellular aligned bands disrupt global collective cell behavior.多细胞定向带扰乱了全局集体细胞行为。
Acta Biomater. 2023 Jun;163:117-130. doi: 10.1016/j.actbio.2022.10.041. Epub 2022 Oct 26.
9
A Biomimetic High Throughput Model of Cancer Cell Spheroid Dissemination onto Aligned Fibrillar Collagen.一种仿生高通量模型,用于研究癌细胞球体在取向纤维状胶原上的扩散。
SLAS Technol. 2022 Aug;27(4):267-275. doi: 10.1016/j.slast.2022.05.001. Epub 2022 May 16.
10
INSIDIA 2.0 High-Throughput Analysis of 3D Cancer Models: Multiparametric Quantification of Graphene Quantum Dots Photothermal Therapy for Glioblastoma and Pancreatic Cancer.INSIDIA 2.0 高通量分析 3D 癌症模型:用于脑胶质瘤和胰腺癌的石墨烯量子点光热治疗的多参数定量分析。
Int J Mol Sci. 2022 Mar 16;23(6):3217. doi: 10.3390/ijms23063217.