Suppr超能文献

口服酵母细胞微胶囊介导的DNA疫苗可诱导有效的肠道免疫并调节肠道微生物群。

Oral Yeast-Cell Microcapsule-Mediated DNA Vaccines Against Induce Effective Intestinal Immunity and Modulate Gut Microbiota.

作者信息

Du Lihong, Jia Shaona, Zhang Wenqiang, Cai Chang, Liu Yufei, Wang Chuhan, Zhu Yufei, Ma Xiaotao, Yang Xiaojun, Wei Zehui, Xu Kun

机构信息

Hainan Institute of Northwest A&F University, Sanya 572024, China.

College of Animal Science and Technology, Northwest A&F University, Yangling 712100, China.

出版信息

Vaccines (Basel). 2024 Dec 1;12(12):1360. doi: 10.3390/vaccines12121360.

Abstract

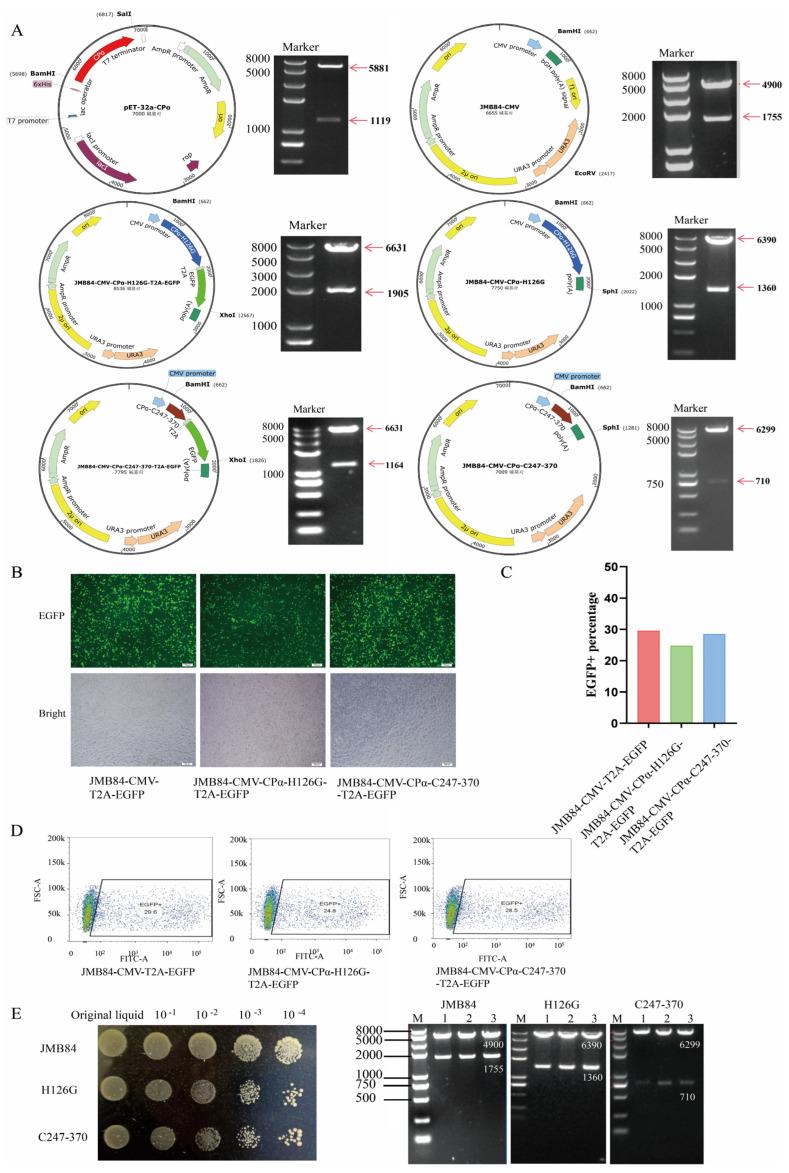
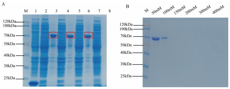
is a common opportunistic pathogen that causes gastrointestinal diseases in livestock and poultry. Our preliminary research has demonstrated that administering oral yeast-cell microcapsule (YCM)-mediated DNA vaccines can effectively stimulate mucosal immunity, thereby preventing the occurrence of gastrointestinal diseases. In this study, the α-toxin gene was first cloned and the H126G and C-terminal (C247-370) mutations were created. The corresponding DNA vaccine cassettes driven by a CMV promoter were constructed and were cloned into a yeast shuttle vector. Recombinant yeast strains transformed with these shuttle vectors were then prepared as the YCMs for the subsequent oral immunization of mice. Oral administration of recombinant YCMs can induce an effective immune response, and the H126G YCM performed much better than C247-370. Further evidence suggested that YCM administration may contribute to modulating the gut environment by altering gut microbiota and enhancing bacterial richness. Our study indicated that the oral administration of YCM-mediated DNA vaccines can induce effective intestinal immunity and may also alter the composition of the gut microbiota, suggesting a promising candidate vaccine strategy against -induced animal diseases.

摘要

是一种常见的机会性病原菌,可导致畜禽胃肠道疾病。我们的初步研究表明,口服酵母细胞微胶囊(YCM)介导的DNA疫苗可有效刺激黏膜免疫,从而预防胃肠道疾病的发生。在本研究中,首先克隆了α-毒素基因,并进行了H126G和C末端(C247 - 370)突变。构建了由巨细胞病毒(CMV)启动子驱动的相应DNA疫苗盒,并将其克隆到酵母穿梭载体中。然后将用这些穿梭载体转化的重组酵母菌株制备成YCM,用于随后对小鼠进行口服免疫。口服重组YCM可诱导有效的免疫反应,且H126G YCM的效果远优于C247 - 370。进一步的证据表明,给予YCM可能通过改变肠道微生物群和增加细菌丰富度来调节肠道环境。我们的研究表明,口服YCM介导的DNA疫苗可诱导有效的肠道免疫,还可能改变肠道微生物群的组成,提示这是一种有前景的针对动物疾病的候选疫苗策略。

https://cdn.ncbi.nlm.nih.gov/pmc/blobs/61f7/11680129/05ff2c16bc24/vaccines-12-01360-g001.jpg

文献检索

告别复杂PubMed语法,用中文像聊天一样搜索,搜遍4000万医学文献。AI智能推荐,让科研检索更轻松。

立即免费搜索

文件翻译

保留排版,准确专业,支持PDF/Word/PPT等文件格式,支持 12+语言互译。

免费翻译文档

深度研究

AI帮你快速写综述,25分钟生成高质量综述,智能提取关键信息,辅助科研写作。

立即免费体验