Suppr超能文献

富含精氨酸和色氨酸的抗菌肽在种植体周围炎中的研究。

Study of an arginine- and tryptophan-rich antimicrobial peptide in peri-implantitis.

作者信息

Zhang Qian, Jiang Yalei, He Xiaotong, Liu Liwei, Zhang Xi

机构信息

Department of Periodontology, School and Hospital of Stomotology, Tianjin Key Laboratory of Oral Soft and Hard Tissues Restoration and Regeneration, Tianjin Medical University, Tianjin, China.

Department of Periodontology, Tianjin Binhai New Area Tanggu Stomatology Hospital, Tianjin, China.

出版信息

Front Bioeng Biotechnol. 2025 Jan 7;12:1486213. doi: 10.3389/fbioe.2024.1486213. eCollection 2024.

Abstract

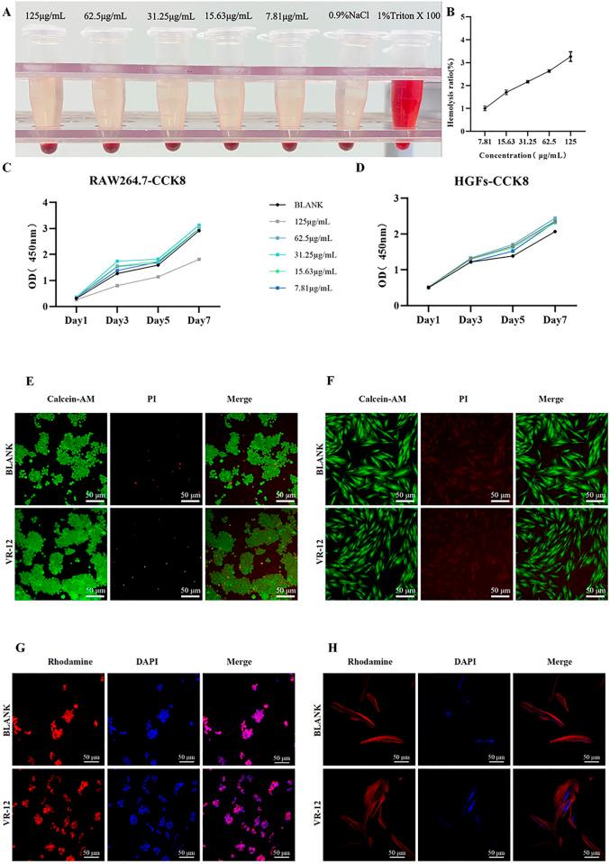
The combination of hydrophilic arginine residues and hydrophobic tryptophan residues is considered to be the first choice for designing short-chain antimicrobial peptides (AMPs) due to their potent antibacterial activity. Based on this, we designed an arginine- and tryptophan-rich short peptide, VR-12. Peri-implantitis is a significant microbial inflammatory disorder characterized by the inflammation of the soft tissues surrounding an implant, which ultimately leads to the progressive resorption of the alveolar bone. This study found through antibacterial experiments, wound healing promotion experiments, and anti-inflammatory experiments that VR-12 inhibited and killed planktonic peri-implantitis-associated bacteria, inhibited biofilm formation, and disrupted mature biofilms. Additionally, VR-12 exhibited good biocompatibility with RAW264.7 cells and human gingival fibroblasts (HGFs) cells, promoting proliferation of both cell types. Moreover, VR-12 induced HGFs migration by promoting expression of migration-related factors, thereby promoting soft tissue healing. VR-12 also acted on lipopolysaccharide (LPS)-induced RAW264.7 cells, exerting excellent anti-inflammatory properties by affecting the secretion/expression of inflammation-related factors/genes. Therefore, VR-12 may be a good option for both warding off and treatmenting peri-implantitis.

摘要

亲水性精氨酸残基和疏水性色氨酸残基的组合,因其强大的抗菌活性,被认为是设计短链抗菌肽(AMPs)的首选。基于此,我们设计了一种富含精氨酸和色氨酸的短肽VR-12。种植体周围炎是一种严重的微生物炎症性疾病,其特征是种植体周围软组织发炎,最终导致牙槽骨逐渐吸收。本研究通过抗菌实验、促进伤口愈合实验和抗炎实验发现,VR-12能抑制和杀死浮游的种植体周围炎相关细菌,抑制生物膜形成,并破坏成熟生物膜。此外,VR-12与RAW264.7细胞和人牙龈成纤维细胞(HGFs)具有良好的生物相容性,可促进这两种细胞的增殖。此外,VR-12通过促进迁移相关因子的表达诱导HGFs迁移,从而促进软组织愈合。VR-12还作用于脂多糖(LPS)诱导的RAW264.7细胞,通过影响炎症相关因子/基因的分泌/表达发挥出色的抗炎特性。因此,VR-12可能是预防和治疗种植体周围炎的一个良好选择。

https://cdn.ncbi.nlm.nih.gov/pmc/blobs/a123/11747041/fca4e7d51650/fbioe-12-1486213-g001.jpg

文献检索

告别复杂PubMed语法,用中文像聊天一样搜索,搜遍4000万医学文献。AI智能推荐,让科研检索更轻松。

立即免费搜索

文件翻译

保留排版,准确专业,支持PDF/Word/PPT等文件格式,支持 12+语言互译。

免费翻译文档

深度研究

AI帮你快速写综述,25分钟生成高质量综述,智能提取关键信息,辅助科研写作。

立即免费体验