Suppr超能文献

上海5种雉鸡品种的遗传多样性与种群结构评估

Evaluation of the genetic diversity and population structure of 5 pheasant breeds in Shanghai.

作者信息

Qi Lina, Li Xianyu, Jiang Jingle, Zhang Wengang, Lu Xuelin, Yuan Hongyan, Zhang Weijian

机构信息

Shanghai Animal Disease Prevention and Control Center, Shanghai 201103, PR China.

Shanghai Endangered Species Conservation and Research Centre, Shanghai Zoo, Shanghai 200335, PR China.

出版信息

Poult Sci. 2025 Feb;104(2):104819. doi: 10.1016/j.psj.2025.104819. Epub 2025 Jan 14.

Abstract

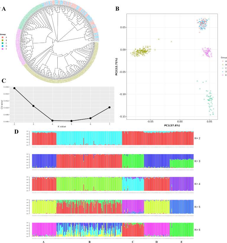
The genetics of pheasant breeds in Chinese farms has not been investigated yet. Understanding their genetic diversity and population structure is important for future advancements in pheasant breeding. In this study, the whole-genome resequencing was used to analyze a total of 352 samples from 5 pheasant species (American pheasant, White pheasant, Green pheasant, Shenhong pheasant, and Fengxian blue pheasant). The average effective population size (Ne) was 45.82. The average of expected heterozygosity (He) and observed heterozygosity (Ho) was 0.28514 and 0.27938, respectively. The Green pheasant had the lowest values of He (0.2730) and Ho (0.2692), whereas Fengxian blue pheasant had the highest values of He (0.2885) and Ho (0.2937), respectively. In addition, the 5 pheasant breeds could be divided into four different genetic populations. A similar genetic structure was also observed between American pheasant and Shenhong pheasant, whereas the other three pheasant breeds (White pheasant, Green pheasant, and Fengxian blue pheasant) exhibited obviously different genetic structures. Further analysis of population structure showed that some individuals among all 5 pheasant breeds had a high genetic distance and weak genetic relationships. A certain degree of inbreeding might exist in the population of White pheasant. Thus, effective breeding and conservation plans should be conducted to retain the genetic distinctiveness for White pheasant. Our data is of great significance for promoting the conservation and development of pheasant genetic resources.

摘要

中国养殖场中雉鸡品种的遗传学尚未得到研究。了解它们的遗传多样性和种群结构对于雉鸡育种的未来发展很重要。在本研究中,利用全基因组重测序分析了来自5个雉鸡品种(美国雉鸡、白雉鸡、绿雉鸡、申红雉鸡和奉贤蓝雉鸡)的总共352个样本。平均有效种群大小(Ne)为45.82。期望杂合度(He)和观察杂合度(Ho)的平均值分别为0.28514和0.27938。绿雉鸡的He(0.2730)和Ho(0.2692)值最低,而奉贤蓝雉鸡的He(0.2885)和Ho(0.2937)值最高。此外,这5个雉鸡品种可分为四个不同的遗传群体。在美国雉鸡和申红雉鸡之间也观察到了相似的遗传结构,而其他三个雉鸡品种(白雉鸡、绿雉鸡和奉贤蓝雉鸡)表现出明显不同的遗传结构。种群结构的进一步分析表明,所有5个雉鸡品种中的一些个体具有较高的遗传距离和较弱的遗传关系。白雉鸡种群中可能存在一定程度的近亲繁殖。因此,应实施有效的育种和保护计划以保持白雉鸡的遗传独特性。我们的数据对于促进雉鸡遗传资源的保护和发展具有重要意义。

https://cdn.ncbi.nlm.nih.gov/pmc/blobs/b44a/11788857/accfc4708345/gr1.jpg

文献检索

告别复杂PubMed语法,用中文像聊天一样搜索,搜遍4000万医学文献。AI智能推荐,让科研检索更轻松。

立即免费搜索

文件翻译

保留排版,准确专业,支持PDF/Word/PPT等文件格式,支持 12+语言互译。

免费翻译文档

深度研究

AI帮你快速写综述,25分钟生成高质量综述,智能提取关键信息,辅助科研写作。

立即免费体验