Suppr超能文献

使用延时高分辨率外周定量计算机断层扫描对接受司妥昔单抗治疗的成骨不全症成人患者的骨(再)建模动力学进行无创定量分析。

Non-invasive quantification of bone (re)modeling dynamics in adults with osteogenesis imperfecta treated with setrusumab using timelapse high-resolution peripheral-quantitative computed tomography.

作者信息

Hosseinitabatabaei Seyedmahdi, Vitienes Isabela, Rummler Maximillian, Birkhold Annette, Rauch Frank, Willie Bettina M

机构信息

Research Centre, Shriners Hospitals for Children-Canada, Montreal, QC H4A 0A9, Canada.

Department of Biomedical Engineering, McGill University, Montreal, QC H3A 2B4, Canada.

出版信息

J Bone Miner Res. 2025 Mar 15;40(3):348-361. doi: 10.1093/jbmr/zjaf013.

Abstract

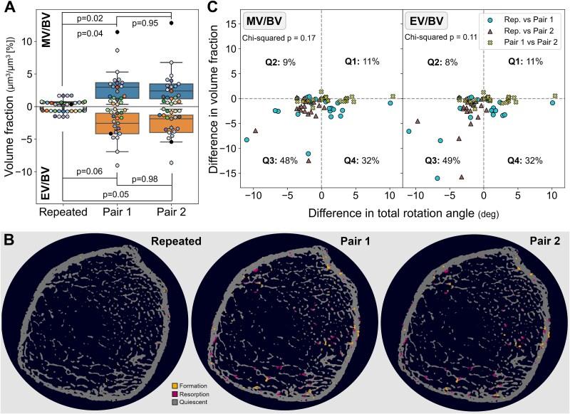
Timelapse imaging using high-resolution peripheral quantitative computed tomography has emerged as a non-invasive method to quantify bone (re)modeling. However, there is no consensus on how to perform the procedure. As part of the ASTEROID phase-2b multicenter trial, we used 29 same-day repeated scans from adults with OI to identify a method that minimized measurement error. We evaluated input image type, registration method, segmentation mask, and for grayscale images various values for the voxel density difference considered formed or resorbed, minimum formation/resorption cluster size, and Gaussian smoothing sigma. We verified the accuracy of our method and then used it on longitudinal scans (baseline, 6, 12, 18, and 24 mo) from 78 participants to assess bone formation and resorption induced by an anabolic (setrusumab) and anti-catabolic (zoledronic acid) treatments as part of the ASTEROID trial. Regardless of image registration method, binary input images resulted in large errors ~13% and ~8% for first- and second-generation scanners, respectively. For the grayscale input images, errors were smaller for 3D compared to matched angle registration. For both scanner generations, a density threshold of 200 mgHA/cm3 combined with Gaussian noise reduction resulted in errors <1%. We verified the method was accurate by showing that similar regions of bone formation and resorption were identified when comparing each scan from the same-day repeated scans with a scan from another timepoint. Timelapse analysis revealed a dose-dependent increase in bone formation and resorption with setrusumab treatment. Zoledronic acid altered bone changes in favor of formation, although no changes reached statistical significance. This study identifies a timelapse method that minimizes measurement error, which can be used in future studies to improve the uniformity of results. This non-invasive imaging biomarker revealed dose dependent bone (re)modeling outcomes from 1 year of setrusumab treatment in adults with OI.

摘要

使用高分辨率外周定量计算机断层扫描的时间推移成像已成为一种量化骨(再)建模的非侵入性方法。然而,对于如何执行该程序尚无共识。作为ASTEROID 2b期多中心试验的一部分,我们对患有成骨不全症(OI)的成年人进行了29次同日重复扫描,以确定一种能将测量误差降至最低的方法。我们评估了输入图像类型、配准方法、分割掩码,对于灰度图像,还评估了用于考虑已形成或吸收的体素密度差异、最小形成/吸收簇大小和高斯平滑标准差的各种值。我们验证了我们方法的准确性,然后将其用于78名参与者的纵向扫描(基线、6、12、18和24个月),以评估作为ASTEROID试验一部分的合成代谢(司特立umab)和抗分解代谢(唑来膦酸)治疗引起的骨形成和吸收。无论图像配准方法如何,二进制输入图像在第一代和第二代扫描仪中分别导致约13%和约8%的大误差。对于灰度输入图像,与匹配角度配准相比,3D配准的误差更小。对于两代扫描仪,200 mgHA/cm³ 的密度阈值与高斯降噪相结合导致误差<1%。通过比较同日重复扫描中的每次扫描与另一个时间点的扫描,我们发现识别出了相似的骨形成和吸收区域,从而验证了该方法的准确性。时间推移分析显示,司特立umab治疗后骨形成和吸收呈剂量依赖性增加。唑来膦酸改变了骨变化,有利于形成,尽管没有变化达到统计学意义。本研究确定了一种能将测量误差降至最低的时间推移方法,可用于未来研究以提高结果的一致性。这种非侵入性成像生物标志物揭示了司特立umab治疗1年对患有成骨不全症的成年人的剂量依赖性骨(再)建模结果。

https://cdn.ncbi.nlm.nih.gov/pmc/blobs/bcc1/11909737/73fe9b600536/zjaf013f1.jpg

文献检索

告别复杂PubMed语法,用中文像聊天一样搜索,搜遍4000万医学文献。AI智能推荐,让科研检索更轻松。

立即免费搜索

文件翻译

保留排版,准确专业,支持PDF/Word/PPT等文件格式,支持 12+语言互译。

免费翻译文档

深度研究

AI帮你快速写综述,25分钟生成高质量综述,智能提取关键信息,辅助科研写作。

立即免费体验