Suppr超能文献

钙调蛋白3通过肌动蛋白细胞骨架重塑和YAP1介导的成肌细胞信号传导调节成肌细胞增殖和分化。

Calponin 3 Regulates Myoblast Proliferation and Differentiation Through Actin Cytoskeleton Remodeling and YAP1-Mediated Signaling in Myoblasts.

作者信息

Nguyen Mai Thi, Ly Quoc Kiet, Ngo Thanh Huu Phan, Lee Wan

机构信息

Department of Biochemistry, Dongguk University College of Medicine, 123 Dongdae-ro, Gyeongju 38066, Republic of Korea.

Section of Molecular and Cellular Medicine, Medical Institute of Dongguk University, Dongguk University College of Medicine, 123 Dongdae-ro, Gyeongju 38066, Republic of Korea.

出版信息

Cells. 2025 Jan 18;14(2):142. doi: 10.3390/cells14020142.

Abstract

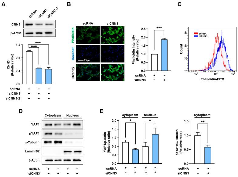
An actin-binding protein, known as Calponin 3 (CNN3), modulates the remodeling of the actin cytoskeleton, a fundamental process for the maintenance of skeletal muscle homeostasis. Although the roles of CNN3 in actin remodeling have been established, its biological significance in myoblast differentiation remains largely unknown. This study investigated the functional significance of CNN3 in myogenic differentiation, along with its effects on actin remodeling and mechanosensitive signaling in C2C12 myoblasts. CNN3 knockdown led to a marked increase in filamentous actin, which promoted the nuclear localization of Yes-associated protein 1 (YAP1), a mechanosensitive transcriptional coactivator required for response to the mechanical cues that drive cell proliferation. Subsequently, CNN3 depletion enhanced myoblast proliferation by upregulating the expression of the YAP1 target genes related to cell cycle progression, such as cyclin B1, cyclin D1, and PCNA. According to a flow cytometry analysis, CNN3-deficient cells displayed higher S and G2/M phase fractions, which concurred with elevated proliferation rates. Furthermore, CNN3 knockdown impaired myogenic differentiation, as evidenced by reduced levels of MyoD, MyoG, and MyHC, key markers of myogenic commitment and maturation, and immunocytochemistry showed that myotube formation was diminished in CNN3-suppressed cells, which was supported by lower differentiation and fusion indices. These findings reveal that CNN3 is essential for myogenic differentiation, playing a key role in regulating actin remodeling and cellular localization of YAP1 to orchestrate the proliferation and differentiation in myogenic progenitor cells. This study highlights CNN3 as a critical regulator of skeletal myogenesis and suggests its therapeutic potential as a target for muscle atrophy and related disorders.

摘要

一种名为钙调蛋白3(CNN3)的肌动蛋白结合蛋白可调节肌动蛋白细胞骨架的重塑,这是维持骨骼肌稳态的一个基本过程。尽管CNN3在肌动蛋白重塑中的作用已经明确,但其在成肌细胞分化中的生物学意义仍 largely未知。本研究调查了CNN3在成肌分化中的功能意义,以及其对C2C12成肌细胞中肌动蛋白重塑和机械敏感信号传导的影响。CNN3基因敲低导致丝状肌动蛋白显著增加,这促进了Yes相关蛋白1(YAP1)的核定位,YAP1是一种机械敏感的转录共激活因子,是对驱动细胞增殖的机械信号作出反应所必需的。随后,CNN3缺失通过上调与细胞周期进程相关的YAP1靶基因(如细胞周期蛋白B1、细胞周期蛋白D1和增殖细胞核抗原)的表达来增强成肌细胞增殖。根据流式细胞术分析,缺乏CNN3的细胞显示出更高的S期和G2/M期比例,这与增殖率升高一致。此外,CNN3基因敲低损害了成肌分化,成肌定向和成熟的关键标志物MyoD、MyoG和肌球蛋白重链(MyHC)水平降低证明了这一点,免疫细胞化学显示在CNN3抑制的细胞中肌管形成减少,较低的分化和融合指数支持了这一点。这些发现表明,CNN3对成肌分化至关重要,在调节肌动蛋白重塑和YAP1的细胞定位以协调成肌祖细胞的增殖和分化中起关键作用。本研究强调了CNN3作为骨骼肌生成的关键调节因子,并表明其作为肌肉萎缩和相关疾病靶点的治疗潜力。

https://cdn.ncbi.nlm.nih.gov/pmc/blobs/bf83/11764405/2405bb391b6a/cells-14-00142-g001.jpg

文献检索

告别复杂PubMed语法,用中文像聊天一样搜索,搜遍4000万医学文献。AI智能推荐,让科研检索更轻松。

立即免费搜索

文件翻译

保留排版,准确专业,支持PDF/Word/PPT等文件格式,支持 12+语言互译。

免费翻译文档

深度研究

AI帮你快速写综述,25分钟生成高质量综述,智能提取关键信息,辅助科研写作。

立即免费体验